The Role of Sound in Livestock Farming—Selected Aspects
Abstract
Simple Summary
Abstract
1. Introduction
2. Definitions
3. Hearing Abilities of Farm Animals
4. Vocalizations in Livestock Farming
5. Noise in Livestock Facilities
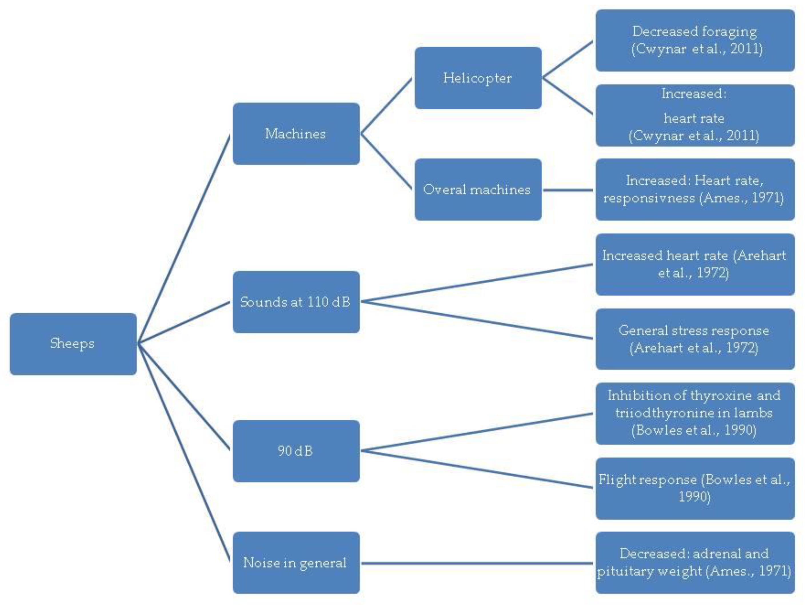
6. Sounds Generated by Humans
7. Conclusions
Author Contributions
Funding
Institutional Review Board Statement
Informed Consent Statement
Data Availability Statement
Conflicts of Interest
References
- Fenner, K.; Hyde, M.; Crean, A.; McGreevy, P. Identifying Sources of Potential Bias When Using Online Survey Data to Explore Horse Training, Management, and Behaviour: A Systematic Literature Review. Vet. Sci. 2020, 7, 140. [Google Scholar] [CrossRef]
- Broom, D.M. Indicators of poor welfare. Br. Vet. J. 1986, 142, 524–526. [Google Scholar] [CrossRef] [PubMed]
- Laurijs, K.A.; Briefer, E.F.; Reimert, I.; Webb, L.E. Vocalisations in farm animals: A step towards positive welfare assessment. Appl. Anim. Behav. Sci. 2021, 236, 105264. [Google Scholar] [CrossRef]
- Mellor, D.J. Updating animal welfare thinking: Moving beyond the “five freedoms” towards “A life worth living”. Animals 2016, 6, 21. [Google Scholar] [CrossRef] [PubMed]
- Jariwala, H.; Syed, H.; Pandya, M.; Gajera, Y. Noise Pollution & Human Health: A Review. In Noise and Air Pollution: Challenges and Opportunities; March 2017; Available online: https://www.researchgate.net/profile/Hiral-Jariwala/publication/319329633_Noise_Pollution_Human_Health_A_Review/links/59a54434a6fdcc773a3b1c49/Noise-Pollution-Human-Health-A-Review.pdf (accessed on 10 June 2023).
- Mucci, N.; Traversini, V.; Lulli, L.G.; Vimercati, L.; Rapisarda, V.; Galea, R.P.; De Sio, S.; Arcangeli, G. Neurobehavioral Alterations in Occupational Noise Exposure: A Systematic Review. Sustainability 2021, 13, 12224. [Google Scholar] [CrossRef]
- Oliveira, T.; Santos, A.; Silva, J.; Trindade, P.; Yamada, A.; Jaramillo, F.; Silva, L.; Baccarin, J. Hospitalisation and Disease Severity Alter the Resting Pattern of Horses. J. Equine Vet. Sci. 2022, 110, 103832. [Google Scholar] [CrossRef]
- Rørvang, M.V.; Nielsen, B.L.; McLean, A.N. Sensory abilities of horses and their importance for equitation science. Front. Vet. Sci. 2020, 7, 633. [Google Scholar] [CrossRef]
- Spielman, R.M.; Dumper, K.; Jenkins, W.; Lacombe, A.; Lovett, M.; Perlmutter, M. Psychology; OpenStax: USA. 2014. Available online: https://openstax.org/books/psychology/pages/5-1-sensation-versus-perception (accessed on 10 July 2023).
- Paul, S.C.; Stevens, M. Horse vision and obstacle visibility in horseracing. Appl. Anim. Behav. Sci. 2020, 222, 104882. [Google Scholar] [CrossRef]
- Adamczyk, K.; Górecka-Bruzda, A.; Nowicki, J.; Gumułka, M.; Molik, E.; Schwarz, T.; Earley, B.; Klocek, C. Perception of environment in farm animals—A review. Ann. Anim. Sci. 2015, 15, 565–589. [Google Scholar] [CrossRef]
- Council of the European Union: Council Directive 2008/120/EC of 18 December 2008 Laying down Minimum Standards for the Protection of Pigs. 18.12.2008. Available online: http://data.europa.eu/eli/dir/2008/120/oj (accessed on 12 January 2023).
- Lanier, J.L.; Grandin, T.; Green, R.D.; Avery, D.; McGee, K. The relationship between reaction to sudden, intermittent movements and sounds and temperament. J. Anim. Sci. 2000, 78, 1467–1474. [Google Scholar] [CrossRef]
- Talling, J.C.; Lines, J.A.; Wathes, C.M.; Waran, N.K. The acoustic environment of the domestic pig. J. Agric. Eng. Res. 1998, 71, 1–12. [Google Scholar] [CrossRef]
- Burton, R.L. The elements of music: What are they, and who cares? In Music: Educating for Life. ASME XXth National Conference Proceedings: Educating for Life; The Australian Society for Music Education Inc.: Parkville, VIC, Australia, 2015. [Google Scholar]
- Lipman, E.A.; Grassi, J.R. Comparative auditory sensitivity of man and dog. Am. J. Psychol. 1942, 55, 84–89. [Google Scholar] [CrossRef]
- Purves, D.; Augustine, G.J.; Fitzpatrick, D. The Audible Spectrum. In Neuroscience, 2nd ed.; Sinauer Associates: Sunderland, MA, USA, 2001. Available online: https://www.ncbi.nlm.nih.gov/books/NBK10924/ (accessed on 10 June 2023).
- Williams, D. The physics of ultrasound. Anesth. Intensive Care Med. 2012, 13, 264–268. [Google Scholar] [CrossRef]
- Tefera, M. Acoustic signals in domestic chicken (Gallus gallus): A tool for teaching veterinary ethology and implication for language learning. Ethiop. Vet. J. 2012, 16, 77–84. [Google Scholar] [CrossRef]
- Kendrick, K.M. Sheep senses, social cognition and capacity for consciousness. In The Welfare of Sheep; Dwyer, C.M., Ed.; Springer: Berlin, Germany, 2008; pp. 135–158. [Google Scholar]
- Heffner, R.S.; Heffner, H.E. Hearing in domestic pig (Sus scrofa) and goat (Capra hircus). Hear. Res. 1990, 48, 231–240. [Google Scholar] [CrossRef]
- Heffner, R.; Heffner, H. Hearing in large mammals: The horse (Equus caballus) and cattle (Bos taurus). Behav. Neurosci. 1983, 97, 299–309. [Google Scholar] [CrossRef]
- Merriam-Webster Dictionary. Noise. Available online: https://www.merriam-webster.com/dictionary/noise (accessed on 10 December 2022).
- Wegener, K.; Bleicher, F.; Heisel, U.; Hoffmeister, H.W.; Möhring, H.C. Noise and vibrations in machine tools. CIRP Ann. 2021, 70, 611–633. [Google Scholar] [CrossRef]
- Hammersen, F.; Niemann, H.; Hoebel, J. Environmental Noise Annoyance and Mental Health in Adults: Findings from the Cross-Sectional German Health Update (GEDA) Study 2012. Int. J. Environ. Res. Public Health 2016, 13, 954. [Google Scholar] [CrossRef]
- Heffner, H.E. Auditory awareness. Appl. Anim. Behav. Sci. 1999, 57, 259–268. [Google Scholar] [CrossRef]
- Hill, E.M.; Koay, G.; Heffner, R.S.; Heffner, H.E. Audiogram of the chicken (Gallus gallus domesticus) from 2 Hz to 9 kHz. J. Comp. Physiol. A Neuroethol. Sens. Neural Behav. Physiol. 2014, 200, 863–870. [Google Scholar] [CrossRef]
- Mills, R. Applied comparative anatomy of the avian middle ear. J. R. Soc. Med. 1994, 87, 155–156. [Google Scholar] [CrossRef] [PubMed]
- Rumpf, M.; Tzschentke, B. Perinatal acoustic communication in birds: Why do birds vocalize in the egg? Open Ornitol. J. 2010, 3, 141–149. [Google Scholar] [CrossRef]
- Timney, B.; Macuda, T. Vision and Hearing in Horses. J. Am. Vet. Med. A 2001, 218, 1567–1574. [Google Scholar] [CrossRef] [PubMed]
- Fletcher, N.H. A simple frequency-scaling rule for animal communication. J. Acoust. Soc. Am. 2004, 115, 2334–2338. [Google Scholar] [CrossRef] [PubMed]
- McGreevy, P. Equine Behaviour. A Guide for Veterinarians and Equine Scientists; Saunders, Elsevier Ltd.: Philadelphia, PA, USA, 2004; p. 369. [Google Scholar]
- Basile, M.; Boivin, S.; Boutin, A.; Blois-Heulin, C.; Hausberger, M.; Lemasson, A. Socially dependent auditory laterality in domestic horses (Equus caballus). Anim. Cogn. 2009, 12, 611–619. [Google Scholar] [CrossRef] [PubMed]
- König, H.E.; Liebich, H.G. Anatomia dos Animais Domésticos: Texto e Atlas Colorido; Artmed®Editora S.A.: Sao Paolo, Brazil, 2004; Volume 2, pp. 309–323. [Google Scholar]
- Marcet-Rius, M.; Fàbrega, E.; Cozzi, A.; Bienboire-Frosini, C.; Descout, E.; Velarde, A.; Pageat, P. Are Tail and Ear Movements Indicators of Emotions in Tail-Docked Pigs in Response to Environmental Enrichment? Animals 2019, 9, 449. [Google Scholar] [CrossRef]
- Wei, W.H.; De Koning, D.J.; Penman, J.C.; Finlayson, H.A.; Archibald, A.L.; Haley, C.S. QTL modulating ear size and erectness in pigs. Anim. Genet. 2007, 38, 222–226. [Google Scholar] [CrossRef]
- Talling, J.C.; Waran, N.K.; Wathes, C.M.; Lines, J.A. Behavioural and physiological responses of pigs to sound. Appl. Anim. Behav. Sci. 1996, 48, 187–201. [Google Scholar] [CrossRef]
- Nian, H.-Y.; Zhang, R.-X.; Ding, S.-S.; Wang, Y.-L.; Li, J.-F.; Liu, H.-G.; Li, J.-H.; Li, X.; Bao, J. Emotional responses of piglets under long-term exposure to negative and positive auditory stimuli. Domest. Anim. Endocrinol. 2023, 82, 106771. [Google Scholar] [CrossRef]
- Phillips, C. Cattle Behaviour and Welfare, 2nd ed.; Blackwell Publishing: Hoboken, NY, USA, 2002; 264p. [Google Scholar]
- Merkies, K.; MacGregor, H.; Ouimette, M.; Bogart, E.; Miraglia, K. Does the human voice have a calming effect on horses? J. Equine Vet. Sci. 2013, 33, 368. [Google Scholar] [CrossRef]
- Abramowicz, P.; Gołębiewski, M.; Górecka-Bruzda, A.; Brzozowski, P. Effectiveness of “natural stockmanship” training in cattle. Arch. Tierzucht. 2014, 6, 109–126. [Google Scholar] [CrossRef]
- MacLean, S.A.; Bonter, D.N. The Sound of Danger: Threat Sensitivity to Predator Vocalizations, Alarm Calls, and Novelty in Gulls. PLoS ONE 2013, 8, e82384. [Google Scholar] [CrossRef] [PubMed]
- Wyman, M.T.; Charlton, B.D.; Locatelli, Y.; Reby, D. Variability of Female Responses to Conspecific vs. Heterospecific Male Mating Calls in Polygynous Deer: An Open Door to Hybridization? PLoS ONE 2011, 6, e23296. [Google Scholar] [CrossRef]
- Kasanen, S.; Algers, B. A note on the effects of additional sow gruntings on suckling behaviour in piglets. Appl. Anim. Behav. Sci. 2002, 75, 93–101. [Google Scholar] [CrossRef]
- Rubel, E.W.; Fritzsch, B. Auditory system development: Primary auditory neurons and their targets. Annu. Rev. Neurosci. 2002, 25, 51–101. [Google Scholar] [CrossRef] [PubMed]
- Grauvogl, A. Uber das Verhalten des Hausschwein unter besonderer Besücksichtung des Fortpflanzungsverhalten. Inaugural Dissertation, Freie Universität, Berlin, Germany, 1998. [Google Scholar]
- Kiley, M. The vocalisation of ungulates, their causation and function. Z. Tierpsychol. 1972, 31, 171–222. [Google Scholar] [CrossRef] [PubMed]
- Marchant, J.N.; Whittaker, X.; Broom, D.M. Vocalisations of the adult female domestic pig during a standard human approach test and their relationship with behavioural and heart rate measures. Appl. Anim. Behav. Sci. 2001, 72, 23–39. [Google Scholar] [CrossRef]
- Manteuffel, G.; Puppe, B.; Schön, B.C. Vocalization of farm animals as a measure of welfare. Appl. Anim. Behav. Sci. 2004, 88, 163–182. [Google Scholar] [CrossRef]
- Klocek, C.; Migdał, W. Zachowanie się loch i prosiąt w okresie okołoporodowym. Acta Acad. Agric. Technol. Olst. Vet. 1996, 2, 149–154. [Google Scholar]
- Hutson, G.D.; Argent, M.F.; Dickenson, L.G.; Luxford, B.G. Influence of parity and time since parturition on responsiveness of sows to a piglet distress call. Appl. Anim. Behav. Sci. 1992, 34, 303–313. [Google Scholar] [CrossRef]
- Nowicki, J.; Schwarz, T. Maternal responsiveness of sows housed in two farrowing environments measured in behavioral tests. Ann. Anim. Sci. 2010, 10, 179–186. [Google Scholar]
- Schrader, L.; Todt, D. Vocal quality is correlated with levels of stress hormones in domestic pigs. Ethology 1998, 104, 859–876. [Google Scholar] [CrossRef]
- Whittemore, C. The Science and Practice of Pig Production; Longman Scientific & Technical, Longman Group. UK Ltd.: Harlow, UK, 1993; p. 661. [Google Scholar]
- Scherer, K.R. Vocal communication of emotion: A review of research paradigms. Speech Commun. 2003, 40, 227–256. [Google Scholar] [CrossRef]
- Fraser, D. Animal behaviour, animal welfare and the scientific study of affect. Appl. Anim. Behav. Sci. 2009, 118, 108–117. [Google Scholar] [CrossRef]
- Tallet, C.; Linhart, P.; Policht, R.; Hammerschmidt, K.; Šimeček, P.; Kratinova, P.; Špinka, M. Encoding of situations in the vocal repertoire of piglets (Sus scrofa): A comparison of discrete and graded classifications. PLoS ONE 2013, 8, e71841. [Google Scholar] [CrossRef]
- Briefer, E.F.; Sypherd, C.C.R.; Linhart, P.; Leliveld, L.; de la Torre, P.M.; Read, E.R.; Guérin, C.; Deiss, V.; Monestier, C.; Rasmussen, J.H.; et al. Classification of pig calls produced from birth to slaughter according to their emotional valence and context of production. Sci. Rep. 2022, 12, 3409. [Google Scholar] [CrossRef]
- Schön, P.C.; Puppe, B.; Manteuffel, G. Automated recording of stress vocalization as a tool to document impaired welfare in pigs. Anim. Welf. 2004, 13, 105–110. [Google Scholar] [CrossRef]
- Olczak, K.; Petrynka, M.; Klocek, C. Nawyki żywieniowe świń. Trzoda Chlewna 2013, 2, 58–59. [Google Scholar]
- Shillito, E.E. A comparison of the role of vision and hearing in lambs finding their own dams. Appl. Anim. Ethol. 1995, 1, 369–377. [Google Scholar] [CrossRef]
- Kendrick, K.M.; Atkins, K.; Hinton, M.R.; Broad, K.D.; Fabre-Nys, C.; Keverne, B. Facial and vocal discrimination in sheep. Anim. Behav. 1995, 49, 1665–1676. [Google Scholar] [CrossRef]
- Lenhardt, M.L. Vocal contour cues in maternal recognition of goat kids. Appl. Anim. Ethol. 1977, 3, 211–219. [Google Scholar] [CrossRef]
- Briefer, E.F.; Tettamanti, F.; McElligott, A.G. Emotions in goats: Mapping physiological, behavioural and vocal profiles. Anim. Behav. 2015, 99, 131–143. [Google Scholar] [CrossRef]
- Briefer, E.F.; McElligott, A.G. Mutual mother-offspring vocal recognition in an ungulate hider species (Capra hircus). Anim. Cogn. 2011, 14, 585–598. [Google Scholar] [CrossRef] [PubMed]
- Briefer, E.F.; McElligott, A.G. Social effects on vocal ontogeny in an ungulate, the goat, Capra hircus. Anim. Behav. 2012, 83, 991–1000. [Google Scholar] [CrossRef]
- Briefer, E.F.; Padilladela Torre, M.; McElligott, A.G. Mother goats do not forget their kids’ calls. Proc. Biol. Sci. 2012, 279, 3749–3755. [Google Scholar] [CrossRef] [PubMed]
- Shank, C.C. Some aspects of social behaviour in a population of feral goats (Capra hircus L.). Z. Tierpsychol. 1972, 30, 488–528. [Google Scholar] [CrossRef]
- Yeon, C.S. Acoustic communication in the domestic horse (Equus caballus). J. Vet. Behav. 2012, 7, 179–185. [Google Scholar] [CrossRef]
- Briefer, E.F.; Maigrot, A.L.; Mandel, R.; Freymond, S.B.; Bachmann, I.; Hillmann, E. Segregation of information about emotional arousal and valence in horse whinnies. Sci. Rep. 2015, 5, 11. [Google Scholar] [CrossRef]
- Stomp, M.; Leroux, M.; Cellier, M.; Henry, S.; Lemasson, A.; Hausberger, M. An unexpected acoustic indicator of positive emotions in horses. PLoS ONE 2018, 13, e0197898. [Google Scholar] [CrossRef]
- Campo, J.L.; Gil, M.G.; Davila, S.G. Effects of specific noise and music stimuli on stress and fear levels of laying hens of several breeds. Appl. Anim. Behav. Sci. 2005, 91, 75–84. [Google Scholar] [CrossRef]
- Arnold, N.A.; Ng, K.; Jongman, E.C.; Hemsworth, P.H. The behavioural and physiological response of dairy heifers to tape-recorded milking facility noise with and without a pre-treatment adaptation phase. Appl. Anim. Behav. Sci. 2007, 106, 13–25. [Google Scholar] [CrossRef]
- Demirel, R.; Mollaoğlu, H.; Yeşilyurt, H.; Üçok, K.; Ayçiçek, A.; Akkaya, M.; Genç, A.; Uygur, R.; Doğan, M. Noise Induces Oxidative Stress in Rat. Eur. J. Gen. Med. 2009, 6, 20–24. [Google Scholar] [CrossRef]
- Gesi, M.; Lenzi, P.; Alessandri, M.G.; Ferrucci, M.; Fornai, F.; Paparelli, A. Brief and repeated noise exposure produces different morphological and biochemical effects in noradrenaline and adrenaline cells of adrenal medulla. J. Anat. 2002, 200, 159–168. [Google Scholar] [CrossRef] [PubMed]
- Srinivasan, S.; Loganathan, S.; Wankhar, W.; Rathinasamy, S.; Rajan, R. Stress effect on humoral and cell mediated immune response: Indispensable part of corticosterone and cytokine in neutrophil function. Trials Vacc. 2016, 5, 61–70. [Google Scholar] [CrossRef]
- Berner, H.; Dietel, M. Effect of noise on the course of farrowing. Tierarztliche Umschau 1992, 47, 549–556. [Google Scholar]
- Scipioni, R.; Martelli, G.; Volpelli, L.A. Assessment of welfare in pigs. Ital. J. Anim. Sci. Ital. 2009, 8, 117–137. [Google Scholar] [CrossRef]
- Tanida, H.; Miura, A.; Tanaka, T.; Yoshimoto, T. Behavioral response to humans in individually handled weanling pigs. Appl. Anim. Behav. Sci. 1995, 42, 249–259. [Google Scholar] [CrossRef]
- Tanida, H.; Nagano, Y. The ability of miniature pigs to discriminate between a stranger and their familiar handler, Applied. Appl. Anim. Behav. Sci. 1998, 56, 149–159. [Google Scholar] [CrossRef]
- Wilson, M.E.; Philips, C.J.C.; Lisle, A.T.; Anderson, S.T.; Bryden, W.L.; Cawdell-Smith, A.J. Effect of music on the behavioural and physiological responses of stabled weanlings. J. Equine Vet. Sci. 2011, 31, 230–256. [Google Scholar] [CrossRef]
- Houpt, K.; Marrow, M.; Seeliger, M. A preliminary study of the effect of music on equine behavior. J. Equine Vet. Sci. 2000, 20, 691–737. [Google Scholar] [CrossRef]
- Stachurska, A.; Janczarek, I.; Wilk, I.; Kędzierski, W. Does music influence emotional state in a race horses? J. Equine Vet. Sci. 2015, 35, 650–656. [Google Scholar] [CrossRef]
- Ciborowska, P.; Michalczuk, M.; Bień, D. The Effect of Music on Livestock: Cattle, Poultry and Pigs. Animals 2021, 11, 3572. [Google Scholar] [CrossRef] [PubMed]
- Bowman, A.; Scottish, S.P.C.A.; Donell, F.J.; Evans, N.P. “For seasons” in animal rescue centre: Clasical music reduces envionmental stress in kennelles dogs. Physiol. Behav. 2015, 143, 70–82. [Google Scholar] [CrossRef] [PubMed]
- DeJonge, F.H.; Boleij, H.; Baars, A.M.; Dudnik, S.; Spruijt, B.M. Music during play-time: Using context conditioning as a tool to improve welfare in piglets. Appl. Anim. Behav. Sci. 2008, 115, 138–148. [Google Scholar] [CrossRef]
- Cardona, J.Z.; Ceballos, M.C.; Tarazona Morales, A.M.; Jaramillo, E.D.; Rodríguez, B.J. Music modulates emotional responses in growing pigs. Sci. Rep. 2022, 12, 3382. [Google Scholar] [CrossRef] [PubMed]
- Uetake, K.; Hurnik, J.F.; Johnson, L. Effect of music on voluntary approach of dairy cows to an automatic milking system. Appl. Anim. Behav. Sci. 1997, 53, 175–182. [Google Scholar] [CrossRef]
- Feng, L.C.; Howell, T.J.; Bennett, P.C. Practices and perceptions of clicker use in dog training: A survey-based investigation of dog owners and industry professionals. J. Vet. Behav. 2018, 23, 1–9. [Google Scholar] [CrossRef]
- Olczak, K. Wpływ Motywacji Pokarmowej na Procesy Uczenia się Koni. Ph.D. Thesis, Uniwersytet Rolniczy w Krakowie, Kraków, Poland, 2017. [Google Scholar]
- Hilliard, R.E. The effects of music therapy-based bereavement groups on mood and behavior of grieving children: A pilot study. J. Music. Ther. 2001, 38, 291–306. [Google Scholar] [CrossRef]
- Husain, G.; Thompson, W.F.; Schellenberg, E.G. Effects of musical tempo and mode on arousal, mood, and spatial abilities. Music. Percept. 2002, 20, 151–171. [Google Scholar] [CrossRef]
- Gladwin, D.N.; Manci, K.M.; Villella, R. Effects of Aircraft Noise and Sonic Booms on Domestic Animals and Wildlife: A Literature Synthesis; U.S. Fish and Wildlife Service, National Ecology Research Center: Atlanta, GA, USA, 1988; 88/29, 88.
- Venglovský, J.; Sasáková, N.; Vargová, M.; Ondrašovičová, O.; Ondrašovičová, S.; Hromada, R.; Vučemilo, M.; Tofant, A. Noise in the Animal Housing Environment; ISAH: Tartu, Estonia, 2007; pp. 995–999. [Google Scholar]
- Chapel, N.M.; Radcliffe, J.S.; Stewart, K.R.; Lucas, J.R.; Lay, D.C. The impact of farrowing room noise on sows’ reactivity to piglets. Transl. Anim. Sci. 2018, 3, 175–184. [Google Scholar] [CrossRef]
- Algers, B.; Jensen, P. Communication during suckling in the domestic pig. Effects of continuous noise. Appl Anim Behav Sci. 1985, 14, 49–61. [Google Scholar] [CrossRef]
- Otten, W.; Kanitz, E.; Puppe, B.; Tuchscherer, M.; Brüssow, K.; Nürnberg, G.; Stabenow, B. Acute and long term effects of chronic intermittent noise stress on hypothalamic-pituitary-adrenocortical and sympatho-adrenomedullary axis in pigs. Anim. Sci. 2004, 78, 271–283. [Google Scholar] [CrossRef]
- Li, J.; Han, Q.; Zhang, R.; Liu, H.; Li, X.; Bao, J. PSV-7 Effects of music stimulus on behavior response, cortisol level and immunity horizontal of growing pigs. J. Anim. Sci. 2021, 98, 224–225. [Google Scholar] [CrossRef]
- Gladwin, D.N.; Manci, K.M.; Villella, R. Effects of Aircraft Noise and Sonic Booms on Domestic Animals and Wildlife: Bibliographic Abstracts; U.S. Fish Wildlife Servise National Ecology Research Center: Ft. Collins, CO, USA, 1988; Co. NerC 88/32, 78.
- Hole, C.; Murray, R.; Marlin, D.; Freeman, P. Equine Behavioural and Physiological Responses to Auditory Stimuli in the Presence and Absence of Noise-Damping Ear Covers. Animals 2023, 13, 1574. [Google Scholar] [CrossRef] [PubMed]
- Riva, M.G.; Dai, F.; Huhtinen, M.; Minero, M.; Barbieri, S.; Dalla Costa, E. The Impact of Noise Anxiety on Behavior and Welfare of Horses from UK and US Owner’s Perspective. Animals 2022, 12, 1319. [Google Scholar] [CrossRef] [PubMed]
- Gronqvist, G.; Rogers, C.; Gee, E. The management of horses during fireworks in New Zealand. Animals 2016, 6, 20. [Google Scholar] [CrossRef]
- Broucek, J.; Kovalcikova, M.; Kovalcik, K. Evaluation of Effect of Repeated Noise Stress on Biochemical Indices of Dairy Cows; Scientific Works of RIAP in Nitra; 1988; pp. 85–91. [Google Scholar]
- Castelhano-Carlos, M.; Baumans, V. The impact of light, noise, cage cleaning and in-house transport on welfare and stress of laboratory rats. Lab. Anim. 2009, 43, 311–327. [Google Scholar] [CrossRef]
- Waynert, D.F.; Stookey, J.M.; Schwartzkopf-Genswein, K.S.; Watts, J.M.; Waltz, C.S. The response of beef cattle to noise during handling. Appl. Anim. Behav. Sci. 1999, 62, 27–42. [Google Scholar] [CrossRef]
- Stockwell, C.A.; Bateman, G.A.; Berger, J. Conflicts in national parks: A case studyof helicopters in bighorn sheep time budgets at the Grand Canyon. Biol. Conserv. 1991, 56, 317–328. [Google Scholar] [CrossRef]
- Algers, B.; Ekesbo, I.; Stromberg, S. The impact of continuous noise on animal health. Acta Vet. Scandin. 1978, 68, 1–26. [Google Scholar]
- Cwynar, P.; Kolacz, R. The effect of sound emmission on sheep welfare. In Animal Hygiene and Sustainable Livestock Production, Proceedings of the XVth International Congress of the International Society for Animal Hygiene, Vienna, Austria, 3–7 July 2011; The Nternational Society for Animal Hygiene: Vienna, Austria, 2011; pp. 1059–1061. [Google Scholar]
- Ames, D. Thyroid responses to sound stress. J. Anim. Sci. 1971, 33, 247. [Google Scholar]
- Arehart, L.A.; Ames, D. Performance of early-weaned lambs as affected by sound type and intensity. J. Anim. Sci. 1972, 35, 481–485. [Google Scholar] [CrossRef] [PubMed]
- Bowles, A.E.; Book, C.; Bradley, F. Effects of Low-Altitude Aircraft Overflights on Domestic Turkey Poults; USAF, Wright-Patterson AFB, AL/OEBN Noise effects Branch; Hubbs Research Center: San Diego, CA, USA, 1990. [Google Scholar]

Disclaimer/Publisher’s Note: The statements, opinions and data contained in all publications are solely those of the individual author(s) and contributor(s) and not of MDPI and/or the editor(s). MDPI and/or the editor(s) disclaim responsibility for any injury to people or property resulting from any ideas, methods, instructions or products referred to in the content. |
© 2023 by the authors. Licensee MDPI, Basel, Switzerland. This article is an open access article distributed under the terms and conditions of the Creative Commons Attribution (CC BY) license (https://creativecommons.org/licenses/by/4.0/).
Share and Cite
Olczak, K.; Penar, W.; Nowicki, J.; Magiera, A.; Klocek, C. The Role of Sound in Livestock Farming—Selected Aspects. Animals 2023, 13, 2307. https://doi.org/10.3390/ani13142307
Olczak K, Penar W, Nowicki J, Magiera A, Klocek C. The Role of Sound in Livestock Farming—Selected Aspects. Animals. 2023; 13(14):2307. https://doi.org/10.3390/ani13142307
Chicago/Turabian StyleOlczak, Katarzyna, Weronika Penar, Jacek Nowicki, Angelika Magiera, and Czesław Klocek. 2023. "The Role of Sound in Livestock Farming—Selected Aspects" Animals 13, no. 14: 2307. https://doi.org/10.3390/ani13142307
APA StyleOlczak, K., Penar, W., Nowicki, J., Magiera, A., & Klocek, C. (2023). The Role of Sound in Livestock Farming—Selected Aspects. Animals, 13(14), 2307. https://doi.org/10.3390/ani13142307

