Isolation and Identification of Caprine Arthritis Encephalitis Virus from Animals in the Republic of Mordovia
Abstract
Simple Summary
Abstract
1. Introduction
2. Materials and Methods
2.1. Samples
2.2. Extraction of DNA
2.3. PCR
- VVM-F 5′-AYARAAATKAGAGYAACAAGTGGAC-3′
- VVM-R 5′- CCATATGTKTAAGCTCTTACMYTWATTACTT-3′
2.4. Serological Studies
2.5. Isolation of Peripheral Blood Monocyte Cells (PBMC) Fraction
2.6. Cultivation and Infection of Lamb Synovial Membrane (LSM) Cells
2.7. Nucleotide Sequencing and Phylogenetic Analysis
2.8. Transmission Electron Microscopy
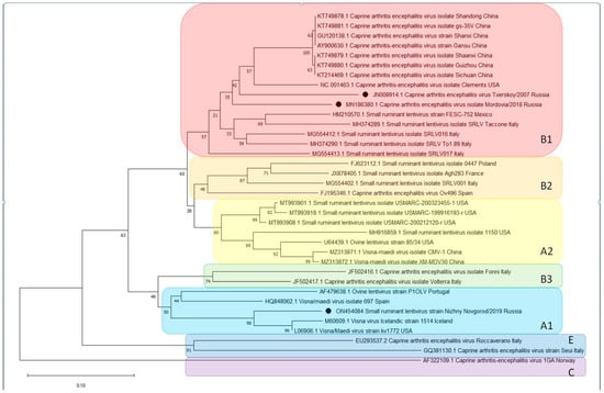
3. Results
4. Discussion
5. Conclusions
Author Contributions
Funding
Institutional Review Board Statement
Informed Consent Statement
Data Availability Statement
Acknowledgments
Conflicts of Interest
References
- Cork, L.C.; Hadlow, W.J.; Crawford, T.B.; Gorham, J.R.; Piper, R.C. Infectious Leukoencephalomyelitis of Young Goats. J. Infect. Dis. 1974, 129, 134–141. [Google Scholar] [CrossRef] [PubMed]
- Narayan, O.; Clements, J.E. Biology and Pathogenesis of Lentiviruses. J. Gen. Virol. 1989, 70, 1617–1639. [Google Scholar] [CrossRef] [PubMed]
- Blacklaws, B.A.; Berriatua, E.; Torsteinsdottir, S.; Watt, N.J.; de Andres, D.; Klein, D.; Harkiss, G.D. Transmission of small ruminant lentiviruses. Vet. Microbiol. 2004, 101, 199–208. [Google Scholar] [CrossRef]
- Gorrell, M.D.; Brandon, M.R.; Sheffer, D.; Adams, R.J.; Narayan, O. Ovine lentivirus is macrophagetropic and does not replicate productively in T lymphocytes. J. Virol. 1992, 66, 2679–2688. [Google Scholar] [CrossRef] [PubMed]
- Ryan, S.; Tiley, L.; McConnell, I.; Blacklaws, B. Infection of Dendritic Cells by the Maedi-Visna Lentivirus. J. Virol. 2000, 74, 10096–10103. [Google Scholar] [CrossRef]
- Christodoulopoulos, G. Maedi–Visna: Clinical review and short reference on the disease status in Mediterranean countries. Small Rumin. Res. 2006, 62, 47–53. [Google Scholar] [CrossRef]
- Paul, B.T.; Hashi, H.A.; Burhannuddin, N.N.; Chung, E.L.T.; Jesse, F.F.A.; Mohd Lila, M.A.; Haron, A.W.; Che Amat, A.; Abba, Y.; Maqbool, A.; et al. Further Insights into Caprine Arthritis Encephalitis (CAE): The Current Status of Seroprevalence Among Small Ruminants in Two Selected States of Peninsular Malaysia. Trop. Life Sci. Res. 2021, 32, 83–96. [Google Scholar] [CrossRef]
- Konishi, M.; Hayama, Y.; Shirafuji, H.; Kameyama, K.-I.; Murakami, K.; Tsutsui, T.; Akashi, H. Serological survey of caprine arthritis-encephalitis virus infection in Japan. J. Vet. Med. Sci. 2016, 78, 447–450. [Google Scholar] [CrossRef]
- Blacklaws, B.A. Small ruminant lentiviruses: Immunopathogenesis of visna-maedi and caprine arthritis and encephalitis virus. Comp. Immunol. Microbiol. Infect. Dis. 2012, 35, 259–269. [Google Scholar] [CrossRef]
- Peterhans, E.; Greenland, T.; Badiola, J.; Harkiss, G.; Bertoni, G.; Amorena, B.; Eliaszewicz, M.; Juste, R.A.; Kraßnig, R.; Lafont, J.-P.; et al. Routes of transmission and consequences of small ruminant lentiviruses (SRLVs) infection and eradication schemes. Vet. Res. 2004, 35, 257–274. [Google Scholar] [CrossRef]
- Reina, R.; Berriatua, E.; Luján, L.; Juste, R.; Sánchez, A.; de Andrés, D.; Amorena, B. Prevention strategies against small ruminant lentiviruses: An update. Vet. J. 2009, 182, 31–37. [Google Scholar] [CrossRef] [PubMed]
- Patel, J.R.; Heldens, J.G.M.; Bakonyi, T.; Rusvai, M. Important mammalian veterinary viral immunodiseases and their control. Vaccine 2012, 30, 1767–1781. [Google Scholar] [CrossRef] [PubMed]
- Caroline, L.; Minardi, C.J.; Jean-Francois, M. SRLVs: A Genetic Continuum of Lentiviral Species in Sheep and Goats with Cumulative Evidence of Cross Species Transmission. Curr. HIV Res. 2010, 8, 94–100. [Google Scholar] [CrossRef] [PubMed]
- Leroux, C.; Vuillermoz, S.; Mornex, J.-F.; Greenland, T. Genomic heterogeneity in the pol region of ovine lentiviruses obtained from bronchoalveolar cells of infected sheep from France. J. Gen. Virol. 1995, 76, 1533–1537. [Google Scholar] [CrossRef]
- Gomez-Lucia, E.; Barquero, N.; Domenech, A. Maedi-Visna virus: Current perspectives. VMRR 2018, 9, 11–21. [Google Scholar] [CrossRef]
- Cirone, F.; Maggiolino, A.; Cirilli, M.; Sposato, A.; De Palo, P.; Ciappetta, G.; Pratelli, A. Small ruminant lentiviruses in goats in southern Italy: Serological evidence, risk factors and implementation of control programs. Vet. Microbiol. 2019, 228, 143–146. [Google Scholar] [CrossRef]
- Olech, M.; Rachid, A.; Croisé, B.; Kuźmak, J.; Valas, S. Genetic and antigenic characterization of small ruminant lentiviruses circulating in Poland. Virus Res. 2012, 163, 528–536. [Google Scholar] [CrossRef] [PubMed]
- Olech, M.; Kuźmak, J.; Kycko, A.; Junkuszew, A. Phylogenetic analysis of small ruminant lentiviruses originating from naturally infected sheep and goats from Poland based on the long terminal repeat sequences. J. Vet. Res. 2022, 66, 497–510. [Google Scholar] [CrossRef]
- Michiels, R.; Adjadj, N.R.; Regge, N.D. Phylogenetic Analysis of Belgian Small Ruminant Lentiviruses Supports Cross Species Virus Transmission and Identifies New Subtype B5 Strains. Pathogens 2020, 9, 183. [Google Scholar] [CrossRef]
- Olech, M.; Valas, S.; Kuźmak, J. Epidemiological survey in single-species flocks from Poland reveals expanded genetic and antigenic diversity of small ruminant lentiviruses. PLoS ONE 2018, 13, e0193892. [Google Scholar]
- Ramírez Álvarez, H.; Reina, R.; Amorena, B.; De Andrés Cara, D.; Martinez, H. Small Ruminant Lentiviruses: Genetic Variability, Tropism and Diagnosis. Viruses 2013, 5, 1175–1207. [Google Scholar] [CrossRef]
- Rowe, J.D.; East, N.E. Risk Factors for Transmission and Methods for Control of Caprine Arthritis-Encephalitis Virus Infection. Vet. Clin. N. Am. Food Anim. Pract. 1997, 13, 35–53. [Google Scholar] [CrossRef]
- Pépin, M.; Vitu, C.; Russo, P.; Mornex, J.; Peterhans, E. Maedi-visna virus infection in sheep: A review. Vet. Res. 1998, 29, 341–367. [Google Scholar] [PubMed]
- Gufler, H.; Moroni, P.; Casu, S.; Pisoni, G. Seroprevalence, clinical incidence, and molecular and epidemiological characterisation of small ruminant lentivirus in the indigenous Passirian goat in northern Italy. Arch. Virol. 2008, 153, 1581–1585. [Google Scholar] [CrossRef]
- Herrmann-Hoesing, L.M.; Palmer, G.H.; Knowles, D.P. Evidence of proviral clearance following postpartum transmission of an ovine lentivirus. Virology 2007, 362, 226–234. [Google Scholar] [CrossRef] [PubMed]
- Venturino, E.; Collino, S.; Ferreri, L.; Bertolotti, L.; Rosati, S.; Giacobini, M. An effective management strategy for the control of two lentiviruses in goat breedings. J. Theor. Biol. 2019, 469, 96–106. [Google Scholar] [CrossRef]
- Larruskain, A.; Jugo, B.M. Retroviral Infections in Sheep and Goats: Small Ruminant Lentiviruses and Host Interaction. Viruses 2013, 5, 2043–2061. [Google Scholar] [CrossRef] [PubMed]
- Thormar, H. Maedi-visna virus and its relationship to human immunodeficiency virus. AIDS Rev. 2005, 7, 233–245. [Google Scholar]
- Minardi da Cruz, J.C.; Singh, D.K.; Lamara, A.; Chebloune, Y. Small Ruminant Lentiviruses (SRLVs) Break the Species Barrier to Acquire New Host Range. Viruses 2013, 5, 1867–1884. [Google Scholar] [CrossRef]
- Pisoni, G.; Bertoni, G.; Puricelli, M.; Maccalli, M.; Moroni, P. Demonstration of coinfection with and recombination by caprine arthritis-encephalitis virus and maedi-visna virus in naturally infected goats. J. Virol. 2007, 81, 4948–4955. [Google Scholar] [CrossRef]
- Shah, C.; Böni, J.; Huder, J.B.; Vogt, H.-R.; Mühlherr, J.; Zanoni, R.; Miserez, R.; Lutz, H.; Schüpbach, J. Phylogenetic analysis and reclassification of caprine and ovine lentiviruses based on 104 new isolates: Evidence for regular sheep-to-goat transmission and worldwide propagation through livestock trade. Virology 2004, 319, 12–26. [Google Scholar] [CrossRef] [PubMed]
- Gazit, A.; Yaniv, A.; Dvir, M.; Perk, K.; Irving, S.G.; Dahlberg, J.E. The caprine arthritis-encephalitis virus is a distinct virus within the lentivirus group. Virology 1983, 124, 192–195. [Google Scholar] [CrossRef] [PubMed]
- Chichikin, A.Y.; Knize, A.V.; Barushnikova, E.I.; Kolbasova, O.L. Nosogeography of caprine arthritis encephalitis. Vet. Med. 2011, 2, 19–21. [Google Scholar]
- Baryshnikova, E.I.; Malogolovkin, A.S.; Kolbasova, O.L.; Tsybanov, S. Guidelines for the Detection of Proviral DNA of Small Ruminant Lentiviruses by PCR; VNIIVViM: Pokrov, Ukraine, 2011. [Google Scholar]
- Hall, T.A. Bioedit: A user-friendly biological sequence alignment editor and analysis program for windows 95/98/NT. Nucleic Acids Symp. Ser. 1999, 41, 95–98. [Google Scholar]
- Kumar, S.; Stecher, G.; Tamura, K. MEGA7: Molecular Evolutionary Genetics Analysis Version 7.0 for Bigger Datasets. Mol. Biol. Evol. 2016, 33, 1870–1874. [Google Scholar] [CrossRef]
- Gendelman, H.E.; Narayan, O.; Kennedy-Stoskopf, S.; Kennedy, P.G.; Ghotbi, Z.; Clements, J.E.; Stanley, J.; Pezeshkpour, G. Tropism of sheep lentiviruses for monocytes: Susceptibility to infection and virus gene expression increase during maturation of monocytes to macrophages. J. Virol. 1986, 58, 67–74. [Google Scholar] [CrossRef]
- Anderson, L.W.; Klevjer-Anderson, P.; Liggitt, H.D. Susceptibility of blood-derived monocytes and macrophages to caprine arthritis-encephalitis virus. Infect. Immun. 1983, 41, 837–840. [Google Scholar] [CrossRef] [PubMed]
- Klevjer-Anderson, P.; Anderso, L.W. Caprine Arthritis-Encephalitis Virus Infection of Caprine Monocytes. J. Gen. Virol. 1982, 58, 195–198. [Google Scholar] [CrossRef]
- Acevedo Jiménez, G.E.; Tórtora Pérez, J.L.; Rodríguez Murillo, C.; Arellano Reynoso, B.; Ramírez Álvarez, H. Serotyping versus genotyping in infected sheep and goats with small ruminant lentiviruses. Vet. Microbiol. 2021, 252, 108931. [Google Scholar] [CrossRef]
- Arcangeli, C.; Torricelli, M.; Sebastiani, C.; Lucarelli, D.; Ciullo, M.; Passamonti, F.; Giammarioli, M.; Biagetti, M. Genetic Characterization of Small Ruminant Lentiviruses (SRLVs) Circulating in Naturally Infected Sheep in Central Italy. Viruses 2022, 14, 686. [Google Scholar] [CrossRef]
- Zanoni, R.; Pauli, U.; Peterhans, E. Detection of caprine arthritis-encephalitis- and maedi-visna viruses using the polymerase chain reaction. Experientia 1990, 46, 316–319. [Google Scholar] [CrossRef] [PubMed]
- Schaer, J.; Cvetnic, Z.; Sukalic, T.; Dörig, S.; Grisiger, M.; Iscaro, C.; Feliziani, F.; Pfeifer, F.; Origgi, F.; Zanoni, R.G.; et al. Evaluation of Serological Methods and a New Real-Time Nested PCR for Small Ruminant Lentiviruses. Pathogens 2022, 11, 129. [Google Scholar] [CrossRef] [PubMed]
- Shuralev, E.A.; Khammadov, N.I.; Osyanin, K.A.; Elizarova, I.A.; Salmanova, G.R.; Shamaev, N.D.; Petrov, S.V.; Whelan, C.; Saushkin, N.Y.; Samsonova, J.V.; et al. Initial multi-target approach shows importance of improved caprine arthritis-encephalitis virus control program in Russia for hobbyist goat farms. Vet. World 2021, 14, 1718–1726. [Google Scholar] [CrossRef] [PubMed]
- Rolland, M.; Mooney, J.; Valas, S.; Perrin, G.; Mamoun, R.Z. Characterisation of an Irish caprine lentivirus strain—SRLV phylogeny revisited. Virus Res. 2002, 85, 29–39. [Google Scholar] [CrossRef]
- Carrozza, M.-L.; Niewiadomska, A.-M.; Mazzei, M.; Abi-Said, M.R.; Hué, S.; Hughes, J.; Gatseva, A.; Gifford, R.J. Emergence and pandemic spread of small ruminant lentiviruses. Virus Evol. 2023, 9, vead005. [Google Scholar] [CrossRef]






Disclaimer/Publisher’s Note: The statements, opinions and data contained in all publications are solely those of the individual author(s) and contributor(s) and not of MDPI and/or the editor(s). MDPI and/or the editor(s) disclaim responsibility for any injury to people or property resulting from any ideas, methods, instructions or products referred to in the content. |
© 2023 by the authors. Licensee MDPI, Basel, Switzerland. This article is an open access article distributed under the terms and conditions of the Creative Commons Attribution (CC BY) license (https://creativecommons.org/licenses/by/4.0/).
Share and Cite
Kolbasova, O.; Sevskikh, T.; Titov, I.; Kolbasov, D. Isolation and Identification of Caprine Arthritis Encephalitis Virus from Animals in the Republic of Mordovia. Animals 2023, 13, 2290. https://doi.org/10.3390/ani13142290
Kolbasova O, Sevskikh T, Titov I, Kolbasov D. Isolation and Identification of Caprine Arthritis Encephalitis Virus from Animals in the Republic of Mordovia. Animals. 2023; 13(14):2290. https://doi.org/10.3390/ani13142290
Chicago/Turabian StyleKolbasova, Olga, Timofey Sevskikh, Ilya Titov, and Denis Kolbasov. 2023. "Isolation and Identification of Caprine Arthritis Encephalitis Virus from Animals in the Republic of Mordovia" Animals 13, no. 14: 2290. https://doi.org/10.3390/ani13142290
APA StyleKolbasova, O., Sevskikh, T., Titov, I., & Kolbasov, D. (2023). Isolation and Identification of Caprine Arthritis Encephalitis Virus from Animals in the Republic of Mordovia. Animals, 13(14), 2290. https://doi.org/10.3390/ani13142290

