Microbial Profiling of Amniotic Fluid, Umbilical Blood and Placenta of the Foaling Mare
Abstract
Simple Summary
Abstract
1. Introduction
2. Materials and Methods
2.1. Animals
2.2. Sampling
2.2.1. Amniotic Fluid
2.2.2. Umbilical Vein Blood
2.2.3. Placenta Sample
2.2.4. Jugular Blood from the Foal
2.3. Processing of Samples
2.3.1. Cytospin Preparation of the Amniotic Fluid and Clinical Chemistry
2.3.2. Bacteriology
2.3.3. Serum Amyloid A (SAA)
2.3.4. DNA Extraction
2.3.5. Bacterial 16S rRNA Sequencing
2.4. Data Processing and Taxonomic Classification
2.5. Statistical Analysis
3. Results
3.1. Foaling
3.2. Polymorphonuclear Leucocytes (PMNLs) in the Amniotic Fluid
3.3. Bacteriology of Amniotic Fluid and Umbilical Blood
3.4. White Blood Cell Count, Serum Amyloid A and Fibrinogen in Umbilical Blood and Jugular Blood
3.5. Ion Torrent Sequencing
3.6. Diversity of Bacterial Communities
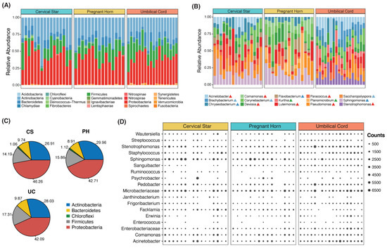
3.7. Taxonomic Composition in Placental Regions
4. Discussion
5. Conclusions
Supplementary Materials
Author Contributions
Funding
Institutional Review Board Statement
Informed Consent Statement
Data Availability Statement
Acknowledgments
Conflicts of Interest
References
- Troedsson, M.H. High risk pregnant mare. Acta Vet. Scand. 2007, 49, 59–66. [Google Scholar] [CrossRef]
 - Macleay, C.M.; Carrick, J.; Shearer, P.; Begg, A.; Stewart, M.; Heller, J.; Chicken, C.; Brookes, V.J. A Scoping Review of the Global Distribution of Causes and Syndromes Associated with Mid- to Late-Term Pregnancy Loss in Horses between 1960 and 2020. Veter. Sci. 2022, 9, 186. [Google Scholar] [CrossRef] [PubMed]
 - Hemberg, E.; Kindahl, H.; Lundeheim, N.; Einarsson, S. Relationships between Early Foal Health, Future Performance and Their Dams Reproductive Health. Reprod. Domest. Anim. 2009, 45, 817–820. [Google Scholar] [CrossRef]
 - Hemberg, E.; Einarsson, S.; Kútvölgyi, G.; Lundeheim, N.; Bagge, E.; Båverud, V.; Jones, B.; Morrell, J. Occurrence of bacteria and polymorphonuclear leukocytes in fetal compartments at parturition; relationships with foal and mare health in the peripartum period. Theriogenology 2015, 84, 163–169. [Google Scholar] [CrossRef] [PubMed]
 - Quercia, S.; Freccero, F.; Castagnetti, C.; Soverini, M.; Turroni, S.; Biagi, E.; Rampelli, S.; Lanci, A.; Mariella, J.; Chinellato, E.; et al. Early colonisation and temporal dynaics of the gut microbial ecosystem in Standardbred foals. EVJ 2019, 51, 231–237. [Google Scholar]
 - Mols, K.L.; Boe-Hansen, G.B.; Mikkelsen, D.; Bryden, W.L.; Cawdell-Smith, A.J. Prenatal establishment of the foal gut microbiota: A critique of the in utero colonisation hypothesis. Anim. Prod. Sci. 2020, 60, 2080–2092. [Google Scholar] [CrossRef]
 - van Heule, M.; Monteiro, M.F.; Bazzazan, A.; Scoggin, K.; Rolsten, M.; Ali, H.E.S.; Weimer, B.C.; Ball, B.; Daels, P.; Dini, P. Characterization of the equine placental microbial population in healthy pregnancies. Theriogenology 2023, 206, 60–70. [Google Scholar] [CrossRef]
 - Gomez-Lopez, N.; Romero, R.; Garcia-Flores, V.; Xu, Y.; Leng, Y.; Alhousseini, A.; Hassan, S.S.; Panaitescu, B. Amniotic fluid neutrophils can phagocytize bacteria: A mechanism for microbial killing in the amniotic cavity. Am. J. Reprod. Immunol. 2017, 78, e12723. [Google Scholar] [CrossRef]
 - Winters, A.D.; Romero, R.; Greenberg, J.M.; Galaz, J.; Shaffer, Z.; Garcia-Flores, V.; Kracht, D.J.; Gomez-Lopez, N.; Theis, K.R. Lack of evidence for a viable microbiota in murine amniotic fluid. bioRxiv 2021. [Google Scholar] [CrossRef]
 - Rota, A.; Del Carro, A.; Bateria, A.; Del Carro, A.; Starvaggi Cucuzza, A.; Banchi, P.; Corrò, M. Does Bacteria Colonization of Canine Newborns Start in the Uterus? Animals 2021, 11, 1415. [Google Scholar] [CrossRef]
 - Jiménez, E.; Fernández, L.; Marín, M.L.; Martín, R.; Odriozola, J.M.; Nueno-Palop, C.; Narbad, A.; Olivares, M.; Xaus, J.; Rodríguez, J.M. Isolation of Commensal Bacteria from Umbilical Cord Blood of Healthy Neonates Born by Cesarean Section. Curr. Microbiol. 2005, 51, 270–274. [Google Scholar] [CrossRef]
 - McMurdie, P.J.; Holmes, S. phyloseq: An R package for reproducible interactive analysis and graphics of microbiome census data. PLoS ONE 2013, 8, e61217. [Google Scholar] [CrossRef] [PubMed]
 - Rossdale, P.D. Clinical studies on the newborn thoroughbred foal. I. Perinatal behaviour. Br. Vet. J. 1967, 123, 470–481. [Google Scholar] [CrossRef] [PubMed]
 - Stoneham, S.J.; Palmer, L.; Cash, R.; Rossdale, P.D. Measurement of serum amyloid A in the neonatal foal using a latex agglutination immunoturbidimetric assay: Determination of the normal range, variation with age and response to disease. Equine Veter. J. 2010, 33, 599–603. [Google Scholar] [CrossRef]
 - Witkowska-Piłaszewicz, O.D.; Żmigrodzka, M.; Winnicka, A.; Miśkiewicz, A.; Strzelec, K.; Cywińska, A. Serum amyloid A in equine health and disease. Equine Veter. J. 2019, 51, 293–298. [Google Scholar] [CrossRef] [PubMed]
 - Hulten, C.; Demmers, S. Serum amyloid A as an aid in the management of infectious disease in the foal: A comparison with total leukocyte count, neutrophil count and fibrinogen. Equine Veter. J. 2002, 34, 693–698. [Google Scholar] [CrossRef]
 - Santos, F.C.C.; Feijó, L.S.; Kasinger, S.; Junior, F.F.; Curcio, B.R.; Nogueira, C.E.W. Hematologic values of thoroughbred foals from birth to six months of age. Ciência Anim. Bras. 2014, 15, 307–312. [Google Scholar] [CrossRef]
 - Hemberg, E.; Einarsson, S.; Jones, B.; Mikko, S. The Origin of Amniotic Polymorphonuclear Leucocytes in the Mare. Reprod. Domest. Anim. 2013, 48, e88–e89. [Google Scholar] [CrossRef]
 - Xu, C.; Peng, H.; Chai, W.; Li, X.; Li, R.; Chen, J. Inadvertent Introduction of Tissue Coring Into Joints During Arthrocentesis: An Experimental Study. Experiment 2017, 23, 3571–3577. [Google Scholar] [CrossRef]
 - Alipour, M.J.; Jalanka, J.; Pessa-Morikawa, T.; Kokkonen, T.; Satokari, R.; Hynonen, U.; Iivanainen, A.; Niku, M. The composition of the perinatal intestinal microbiota in cattle. Sci. Rep. 2018, 8, 10437. [Google Scholar] [CrossRef]
 - Selma-Royo, M.; Tarrazó, M.; García-Mantrana, I.; Gómez-Gallego, C.; Salminen, S.; Collado, M.C. Shaping Microbiota During the First 1000 Days of Life. Probiotics Child Gastrointest. Health Adv. Microbiol. Infect. Dis. Public Health 2019, 1125, 3–24. [Google Scholar] [CrossRef]
 - Stepanović, S.; Vukovic, D.; Trajkovic, V.; Samardžić, T.; Ćupić, M.; Švabić-Vlahović, M. Possible virulence factors of Staphylococcus sciuri. FEMS Microbiol. Lett. 2001, 199, 47–53. [Google Scholar] [CrossRef] [PubMed]
 - Banchi, P.; Colitti, B.; Del Carro, A.; Corrò, M.; Bertero, A.; Ala, U.; Del Carro, A.; Van Soom, A.; Bertolotti, L.; Rota, A. Challenging the Hypothesis of in Utero Microbiota Acquisition in Healthy Canine and Feline Pregnancies at Term: Preliminary Data. Veter. Sci. 2023, 10, 331. [Google Scholar] [CrossRef]
 - Chu, D.M.; Seferovic, M.; Pace, R.M.; Aagaard, K.M. The microbiome in preterm birth. Best Pract. Res. Clin. Obstet. Gynaecol. 2018, 52, 103–113. [Google Scholar] [CrossRef]
 - Zhu, L.; Luo, F.; Hu, W.; Han, Y.; Wang, Y.; Zheng, H.; Guo, X.-K.; Qin, J. Bacterial Communities in the Womb During Healthy Pregnancy. Front. Microbiol. 2018, 9, 2163. [Google Scholar] [CrossRef] [PubMed]
 - Parnell, L.A.; Briggs, C.M.; Cao, B.; Delannoy-Bruno, O.; Schrieffer, A.E.; Mysorekar, I.U. Microbial communities in placentas from term normal pregnancy exhibit spatially variable profiles. Sci. Rep. 2017, 7, 11200. [Google Scholar] [CrossRef]
 - Schoenmakers, S.; Steegers-Theunissen, R.; Faas, M. The matter of the reproductive microbiome. Obstet. Med. 2018, 12, 107–115. [Google Scholar] [CrossRef]
 - La, X.; Wang, Y.; Xiong, X.; Shen, L.; Chen, W.; Zhang, L.; Yang, F.; Cai, X.; Zheng, H.; Jiang, H. The Composition of Placental Microbiota and Its Association With Adverse Pregnancy Outcomes. Front. Microbiol. 2022, 13, 911852. [Google Scholar] [CrossRef]
 - Aagaard, K.; Ma, J.; Antony, K.M.; Ganu, R.; Petrosino, J.; Versalovic, J. The Placenta Harbors a Unique Microbiome. Sci. Transl. Med. 2014, 6, 237ra65. [Google Scholar] [CrossRef]
 - Sones, J.L.; Heil, B.A. Equine placental microbiome. Clin. Theriogenol. 2018, 10, 279–282. [Google Scholar]
 - Jones, E. Characterization of the Equine Microbiome during Late Gestation and the Early Postpartum Period, and at Various Times during the Estrous Cycle in Mares being Bred with Raw or Extended Semen. Master’s Thesis, Kansas City University, Kansas City, MO, USA, 2019. [Google Scholar]
 - Lee, S.; La, T.-M.; Lee, H.-J.; Choi, I.-S.; Song, C.-S.; Park, S.-Y.; Lee, J.-B. Characterization of microbial communities in the chicken oviduct and the origin of chicken embryo gut microbiota. Sci. Rep. 2019, 9, 6838. [Google Scholar] [CrossRef] [PubMed]
 




| Cytological Scores | Number of Amniotic Samples | 
|---|---|
| 0 | - | 
| 1–14% | 11 § | 
| 15–29% | 8 | 
| ≥30% | 5 | 
| Stand/Suck (h) | Bacteria in AF | Bacteria in UB A/An | WBC × 103/µL § | Fibrinogen g/L § | Placenta min | 
|---|---|---|---|---|---|
| <1/<1 | 0 | 0/0 | 8.0/10.7 | 0.63/0.97 | 40 | 
| <1/>2 | 0 | Enterococcus fecalis/0 | 6.5/7.0 | 0.76/0.90 | 60 | 
| <1/<2 | 0 | CNS Staph sciuri/ bacillus sp  | 6.2/6.0 | 1.83/1.52 | 55 | 
| >1/<2 | 0 | CNS Staph lentus/0 | 7.6/6.1 | 1.46/1.54 | 60 | 
| <1/<2 | 0 | CNS Staph sciuri/0 | 5.7/5.0 | 1.13/1.13 | 40 | 
| <1/<2 | contamination | CNS Staph sciuri/0 | 3.6/5.0 | 0.44/0.76 | 60 | 
| <2/<2 | Strept equi ssp. zooepidemicus | E coli/E coli | 4.2/2.9 | 0.56/0.90 | 35 | 
| <1/<2 | 0 | 0/0 | 7.7/4.7 | 0.73/1.35 | 55 | 
| <1/>2 | CNS Staph xylosus | Staph sciuri/0 | 8.1/9.9 | 0.97/0.88 | 130 | 
| <1/<2 | 0 | E coli/E coli | 6.2/clot, normal | 0.79/<<0 | 50 | 
| <1/<2 | 0 | CNS Staph sciuri/0 | 4.0/4.1 | 1.37/1.32 | 45 | 
| <2/<2 | 0 | contamination/0 | 5.7/4.5 | 1.10/1.31 | 95 | 
| <1/<2 | contamination | CNS Staph sciuri/0 | 4.6/3.4 | 1.42/1.64 | 130 | 
| <1/<2 | 0 | CNS Staph sciuri/0 | 7.6/7.3 | 1.12/0.87 | 30 | 
| <2/<2 | 0 | Bacillus/0 | 7.4/6.3 | 1.44/1.72 | 50 | 
| <1/<2 | 0 | CNS Staph sciuri/0 | 7.4/7.4 | 2.35/1.32 | 25 | 
| <1/<2 | 0 | 0/0 | 6.4/4.9 | 1.78/1.81 | 70 | 
| <1/<2 | 0 | CNS -/0 | 5.8/4.7 | 2.20/1.59 | 60 | 
| <1/<1 | 0 | CNS Staph sciuri/0 | 4.9/4.2 | 1.38/1.27 | 60 | 
| <1/<2 | 0 | CNS Staph sciuri/0 | 4.9/4.5 | 1.37/1.47 | 155 | 
| <2/<2 | 0 | CNS Staph sciuri/0 | 4.7/5.5 | 1.89/1.01 | 105 | 
| <2/>2 | Acinetobacter lwoffii | contamination/0 | 3.2/3.4 | 4.42/5.16 | 35 | 
| <1/<2 | Enterococcus faecalis | CNS Staph sciuri/0 | 5.5/4.8 | 1.65/1.20 | 120 | 
| <1/<2 | 0 | 0/0 | 6.6/5.7 | 0.77/1.36 | 40 | 
| Phyla | Abundance % in CS, PH, UC | Family/Genus | Species | ||
|---|---|---|---|---|---|
| Acidobacteria | 0.11 | 0.06 | 0.05 | Acidobacteriaceae, Solibacteraceae | - | 
| Chlamydiae | 0.02 | x | 0.03 | Waddliaceae, Criblamydiaceae | - | 
| Cyanobacteria | 0.33 | 0.23 | 0.21 | Gloeobacteraceae, Phormidiaceae | - | 
| Deinococcus-Thermus | 0.4 | 0.21 | 0.09 | Deinococcaceae, Trueperaceae | - | 
| Fibrobacteres | 0.16 | x | 0.06 | Fibrobacter, Fibrobacter, Fibrobacteraceae | Fibrobacter succinogenes, -, - | 
| Fusobacteria | x | x | 0.16 | Leptotrichiaceae, Fusobacteriaceae | - | 
| Gemmatimonadetes | 0.02 | 0.02 | 0.01 | Gemmatimonadaceae | - | 
| Ignavibacteriae | 0.01 | 0.02 | x | Ignavibacteriaceae | - | 
| Lentisphaerae | 0.01 | x | x | Victivallaceae | - | 
| Nitrospinae | 0.05 | 0.08 | 0.03 | Nitrospinaceae | - | 
| Nitrospirae | 0.01 | x | x | Nitrospiraceae | - | 
| Spirochaetes | 0.32 | 0.38 | 0.2 | Treponema, Brachyspiraceae, Spirochaetaceae | Treponema calligyrum, -, - | 
| Synergistetes | 0.02 | 0.01 | 0.56 | Synergistaceae, Synergistes, Dethiosulfovibrionaceae | - | 
| Tenericutes | 0.1 | 0.2 | 0.07 | Acholeplasmataceae, CandidatusPhytoplasma | - | 
| Verrucomicrobia | 0.28 | 0.23 | 0.41 | Puniceicoccaceae, Verrucomicrobiaceae | - | 
Disclaimer/Publisher’s Note: The statements, opinions and data contained in all publications are solely those of the individual author(s) and contributor(s) and not of MDPI and/or the editor(s). MDPI and/or the editor(s) disclaim responsibility for any injury to people or property resulting from any ideas, methods, instructions or products referred to in the content.  | 
© 2023 by the authors. Licensee MDPI, Basel, Switzerland. This article is an open access article distributed under the terms and conditions of the Creative Commons Attribution (CC BY) license (https://creativecommons.org/licenses/by/4.0/).
Share and Cite
Hemberg, E.; Niazi, A.; Guo, Y.; Debnár, V.J.; Vincze, B.; Morrell, J.M.; Kútvölgyi, G. Microbial Profiling of Amniotic Fluid, Umbilical Blood and Placenta of the Foaling Mare. Animals 2023, 13, 2029. https://doi.org/10.3390/ani13122029
Hemberg E, Niazi A, Guo Y, Debnár VJ, Vincze B, Morrell JM, Kútvölgyi G. Microbial Profiling of Amniotic Fluid, Umbilical Blood and Placenta of the Foaling Mare. Animals. 2023; 13(12):2029. https://doi.org/10.3390/ani13122029
Chicago/Turabian StyleHemberg, Elisabeth, Adnan Niazi, Yongzhi Guo, Viktória J. Debnár, Boglarka Vincze, Jane M. Morrell, and Gabriella Kútvölgyi. 2023. "Microbial Profiling of Amniotic Fluid, Umbilical Blood and Placenta of the Foaling Mare" Animals 13, no. 12: 2029. https://doi.org/10.3390/ani13122029
APA StyleHemberg, E., Niazi, A., Guo, Y., Debnár, V. J., Vincze, B., Morrell, J. M., & Kútvölgyi, G. (2023). Microbial Profiling of Amniotic Fluid, Umbilical Blood and Placenta of the Foaling Mare. Animals, 13(12), 2029. https://doi.org/10.3390/ani13122029
        
