Integrated Transcriptome and Microbiota Reveal the Regulatory Effect of 25-Hydroxyvitamin D Supplementation in Antler Growth of Sika Deer
Abstract
Simple Summary
Abstract
1. Introduction
2. Materials and Methods
2.1. Animals, Experimental Design, and Diets
2.2. Sample Collection and Measurement
2.3. DNA and RNA Extraction and Sequencing
2.4. Bioinformatics Analysis
2.5. Statistical Analysis
3. Results
3.1. Increased Antler Production and Altered Plasma Parameters
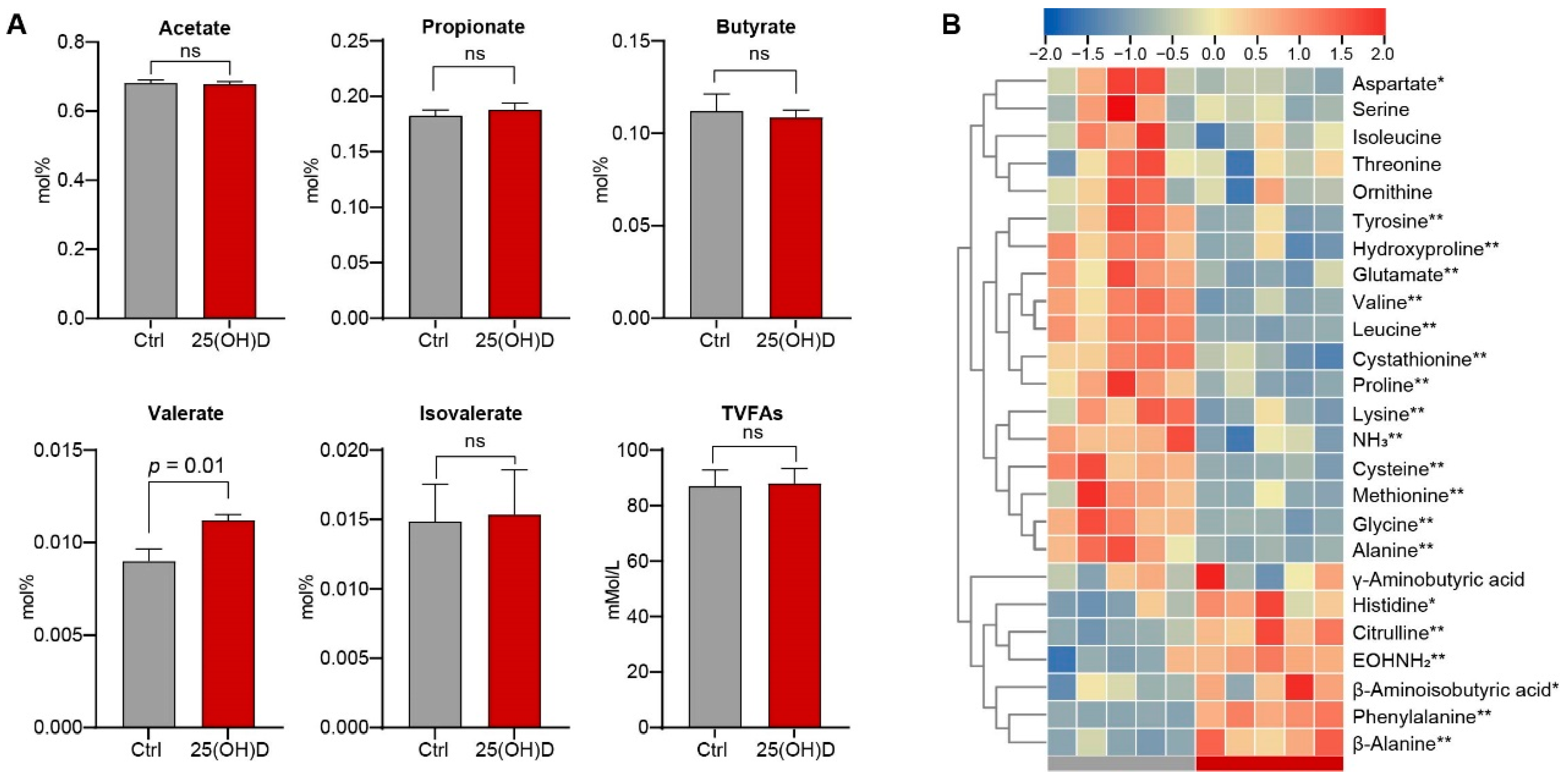
3.2. Variations in VFA and Amino Acid Profiles in the Rumen
3.3. 25(OH)D Supplementation Alters the Rumen Bacterial Composition
3.4. 25(OH)D Supplementation Leads to Extensive Transcriptome Changes in AGC Tissue
4. Discussion
5. Conclusions
Supplementary Materials
Author Contributions
Funding
Institutional Review Board Statement
Informed Consent Statement
Data Availability Statement
Conflicts of Interest
References
- Li, C. Deer antlers: Traditional Chinese medicine use and recent pharmaceuticals. Anim. Prod. Sci. 2020, 60, 1233–1237. [Google Scholar] [CrossRef]
- Price, J.S.; Allen, S.; Faucheux, C.; Althnaian, T.; Mount, J.G. Deer antlers: A zoological curiosity or the key to understanding organ regeneration in mammals? J. Anat. 2005, 207, 603–618. [Google Scholar] [CrossRef] [PubMed]
- Muir, P.D.; Sykes, A.R.; Barrell, G.K. Growth and mineralisation of antlers in red deer (Cervus elaphus). N. Z. J. Sci. Technol. Sect. B 1987, 30, 305–315. [Google Scholar] [CrossRef]
- Gao, Z.; Li, C.; Du, Y. The study on the relationship between antler’s growth rate, relative bone mass and circulation testosterone, estradiol, AKP in sika deer. Acta Vet. Zootech. Sin. 1988, 19, 224–231. [Google Scholar]
- Goss, R.J. Section III basic sciences and pathology 24 Problems of antlerogenesis. Clin. Orthop. Relat. Res. 1970, 69, 227–238. [Google Scholar] [CrossRef]
- Li, C. Histogenetic aspects of deer antler development. Front. Biosci. (Elite Ed.) 2012, E4, 1836–1842. [Google Scholar] [CrossRef][Green Version]
- Ba, H.; Wang, D.; Yau, T.O.; Shang, Y.; Li, C. Transcriptomic analysis of different tissue layers in antler growth center in sika deer (Cervus nippon). BMC Genom. 2019, 20, 173. [Google Scholar] [CrossRef]
- Zhang, R.; Li, Y.; Xing, X. Comparative antler proteome of sika deer from different developmental stages. Sci. Rep. 2021, 11, 10484. [Google Scholar] [CrossRef]
- Bikle, D.D. Vitamin D and Bone. Curr. Osteoporos. Rep. 2012, 10, 151–159. [Google Scholar] [CrossRef]
- Kogawa, M.; Findlay, D.M.; Anderson, P.H.; Ormsby, R.; Vincent, C.; Morris, H.A.; Atkins, G.J. Osteoclastic metabolism of 25(OH)-vitamin D3: A potential mechanism for optimization of bone resorption. Endocrinology 2010, 151, 4613–4625. [Google Scholar] [CrossRef]
- Abu Damir, H.; Phillippo, M.; Thorp, B.H.; Milne, J.S.; Dick, L.; Inevison, I.M. Effects of dietary acidity on calcium balance and mobilisation, bone morphology and 1, 25 dihydroxyvitamin D in prepartal dairy cows. Res. Vet. Sci. 1994, 56, 310–318. [Google Scholar] [CrossRef] [PubMed]
- Van der Eems, K.L.; Brown, R.D.; Gundberg, C.M. Circulating levels of 1, 25 dihydroxyvitamin D, alkaline phosphatase, hydroxyproline, and osteocalcin associated with antler growth in white-tailed deer. Acta Endocrinol. 1988, 118, 407–414. [Google Scholar] [CrossRef]
- Sempere, J.; Grimberg, R.; Silve, C.; Tau, C.; Garabedian, M. Evidence for extrarenal production of 1, 25-dihydroxyvitamin during physiological bone growth: In vivo and in vitro production by deer antler cells. Endocrinology 1989, 125, 2312–2319. [Google Scholar] [CrossRef] [PubMed]
- Lin, Z.; Chen, L.; Chen, X.; Zhong, Y.; Yang, Y.; Xia, W.; Liu, C.; Zhu, W.; Wang, H.; Yan, B.; et al. Biological adaptations in the Arctic cervid, the reindeer (Rangifer tarandus). Science 2019, 364, eaav6312. [Google Scholar] [CrossRef]
- Rodney, R.M.; Martinez, N.P.; Celi, P.; Block, E.; Thomson, P.C.; Wijffels, G.; Fraser, D.R.; Santos, J.E.P.; Lean, I.J. Associations between bone and energy metabolism in cows fed diets differing in level of dietary cation-anion difference and supplemented with cholecalciferol or calcidiol. J. Dairy Sci. 2018, 101, 6581–6601. [Google Scholar] [CrossRef] [PubMed]
- Elliott, J.L.; Oldham, J.M.; Ambler, G.R.; Bass, J.J.; Spencer, G.S.; Hodgkinson, S.C.; Breier, B.H.; Gluckman, P.D.; Suttie, J.M. Presence of insulin-like growth factor-I receptors and absence of growth hormone receptors in the antler tip. Endocrinology 1992, 130, 2513–2520. [Google Scholar] [CrossRef]
- Ameri, P.; Giusti, A.; Boschetti, M.; Murialdo, G.; Minuto, F.; Ferone, D. Interactions between vitamin D and IGF-I: From physiology to clinical practice. Clin. Endocrinol. 2013, 79, 457–463. [Google Scholar] [CrossRef]
- Feleke, M.; Bennett, S.; Chen, J.; Hu, X.; Williams, D.; Xu, J. New physiological insights into the phenomena of deer antler: A unique model for skeletal tissue regeneration. J. Orthop. Translat. 2021, 27, 57–66. [Google Scholar] [CrossRef]
- Yang, F.; He, C.; Sun, X.; Wang, J.; Luo, C.; Liu, G.; Yang, L.; Xiong, J.; Huo, L. The regulatory mechanism of MLT/MT1 Signaling on the growth of antler mesenchymal cells. Molecules 2017, 22, 1793. [Google Scholar] [CrossRef]
- Silva, S.; Cortinhas, C.S.; Acedo, T.S.; Morenz, M.J.F.; Lopes, F.C.F.; Arrigoni, M.B.; Ferreira, M.H.; Jaguaribe, T.L.; Ferreira, L.D.; Gouvêa, V.N.; et al. Effects of feeding 25-hydroxyvitamin D(3) with an acidogenic diet during the prepartum period in dairy cows: Mineral metabolism, energy balance, and lactation performance of Holstein dairy cows. J. Dairy Sci. 2022, 105, 5796–5812. [Google Scholar] [CrossRef]
- Wang, L.H.; Zhang, C.R.; Zhang, Q.Y.; Xu, H.J.; Feng, G.Z.; Zhang, G.N.; Zhang, Y.G. Effects of feeding different doses of 25-hydroxyvitamin D3 on the growth performance, blood minerals, antioxidant status and immunoglobulin of preweaning calves. Anim. Feed Sci. Technol. 2022, 285, 115220. [Google Scholar] [CrossRef]
- Mizrahi, I.; Wallace, R.J.; Moraïs, S. The rumen microbiome: Balancing food security and environmental impacts. Nat. Rev. Microbiol. 2021, 19, 553–566. [Google Scholar] [CrossRef]
- Singh, P.; Rawat, A.; Alwakeel, M.; Sharif, E.; Al Khodor, S. The potential role of vitamin D supplementation as a gut microbiota modifier in healthy individuals. Sci. Rep. 2020, 10, 21641. [Google Scholar] [CrossRef] [PubMed]
- Thomas, R.L.; Jiang, L.; Adams, J.S.; Xu, Z.Z.; Shen, J.; Janssen, S.; Ackermann, G.; Vanderschueren, D.; Pauwels, S.; Knight, R.; et al. Vitamin D metabolites and the gut microbiome in older men. Nat. Commun. 2020, 11, 5997. [Google Scholar] [CrossRef]
- Li, Z.; Wright, A.D.G.; Liu, H.; Bao, K.; Zhang, T.; Wang, K.; Cui, X.; Yang, F.; Zhang, Z.; Li, G. Bacterial community composition and fermentation patterns in the rumen of sika deer (Cervus nippon) fed three different diets. Microb. Ecol. 2015, 69, 307–318. [Google Scholar] [CrossRef] [PubMed]
- Magoč, T.; Salzberg, S.L. FLASH: Fast length adjustment of short reads to improve genome assemblies. Bioinformatics 2011, 27, 2957–2963. [Google Scholar] [CrossRef]
- Caporaso, G.; Kuczynski, J.; Stombaugh, J.; Bittinger, K.; Bushman, F.D.; Costello, E.K.; Fierer, N.; Pena, A.G.; Goodrich, J.K.; Gordon, J.I.; et al. QIIME allows analysis of high-throughput community sequencing data. Nat. Methods 2010, 7, 335–336. [Google Scholar] [CrossRef]
- Edgar, R.C. UPARSE: Highly accurate OTU sequences from microbial amplicon reads. Nat. Methods 2013, 10, 996. [Google Scholar] [CrossRef]
- Edgar, R.C.; Haas, B.J.; Clemente, J.C.; Quince, C.; Knight, R. UCHIME improves sensitivity and speed of chimera detection. Bioinformatics 2011, 27, 2194–2200. [Google Scholar] [CrossRef]
- Christian, Q.; Elmar, P.; Pelin, Y.; Jan, G.; Timmy, S.; Pablo, Y.; Jörg, P.; Oliver, G.F. The SILVA ribosomal RNA gene database project: Improved data processing and web-based tools. Nucleic Acids Res. 2013, 41, 590–596. [Google Scholar] [CrossRef]
- Langille, M.G.; Zaneveld, J.; Caporaso, J.G.; McDonald, D.; Knights, D.; Reyes, J.A.; Clemente, J.C.; Burkepile, D.E.; Vega Thurber, R.L.; Knight, R.; et al. Predictive functional profiling of microbial communities using 16S rRNA marker gene sequences. Nat. Biotechnol. 2013, 31, 814–821. [Google Scholar] [CrossRef] [PubMed]
- Bolger, M.; Lohse, M.; Usadel, B. Trimmomatic: A flexible trimmer for Illumina sequence data. Bioinformatics 2014, 30, 2114–2120. [Google Scholar] [CrossRef] [PubMed]
- Kim, D.; Langmead, B.; Salzberg, S.L. HISAT: A fast spliced aligner with low memory requirements. Nat. Methods 2015, 12, 357–360. [Google Scholar] [CrossRef] [PubMed]
- Pertea, M.; Kim, D.; Pertea, G.M.; Leek, J.T.; Salzberg, S.L. Transcript-level expression analysis of RNA-seq experiments with HISAT, StringTie and Ballgown. Nat. Protoc. 2016, 11, 1650–1667. [Google Scholar] [CrossRef] [PubMed]
- Robinson, M.D.; McCarthy, D.J.; Smyth, G.K. edgeR: A bioconductor package for differential expression analysis of digital gene expression data. Bioinformatics 2010, 26, 139–140. [Google Scholar] [CrossRef]
- Bu, D.; Luo, H.; Huo, P.; Wang, Z.; Zhang, S.; He, Z.; Wu, Y.; Zhao, L.; Liu, J.; Guo, J.; et al. KOBAS-i: Intelligent prioritization and exploratory visualization of biological functions for gene enrichment analysis. Nucleic Acids Res. 2021, 49, W317–W325. [Google Scholar] [CrossRef]
- Yu, G.; Wang, L.G.; Han, Y.; He, Q.Y. clusterProfiler: An R package for comparing biological themes among gene clusters. Omics 2012, 16, 284–287. [Google Scholar] [CrossRef]
- Xu, H.J.; Wang, L.H.; Zhang, Q.Y.; Jiang, X.; Zhang, C.R.; Zhang, Y.G. Effects of 25-hydroxyvitamin D3 on growth performance, fecal scores, vitamin D3 metabolites, antioxidant status, and inflammatory and stress-related parameters in weaning calves. Anim. Feed Sci. Technol. 2021, 281, 114946. [Google Scholar] [CrossRef]
- Eiben, B.; Scharla, S.; Fischer, K.; Schmidt-Gayk, H. Seasonal variations of serum 1, 25-dihydroxyvitamin D3 and alkaline phosphatase in relation to the antler formation in the fallow deer (Dama dama L.). Acta Endocrinol. 1984, 107, 141–144. [Google Scholar] [CrossRef]
- Bogazzi, F.; Rossi, G.; Lombardi, M.; Tomisti, L.; Sardella, C.; Manetti, L.; Curzio, O.; Marcocci, C.; Grasso, L.; Gasperi, M.; et al. Vitamin D status may contribute to serum insulin-like growth factor I concentrations in healthy subjects. J. Endocrinol. Investig. 2011, 34, 200–203. [Google Scholar] [CrossRef]
- Zhao, Q.; Jiang, Y.; Zhang, M.; Chu, Y.; Ji, B.; Pan, H.; Ban, B. Low-density lipoprotein cholesterol levels are associated with insulin-like growth factor-1 in short-stature children and adolescents: A cross-sectional study. Lipids Health Dis. 2019, 18, 120. [Google Scholar] [CrossRef] [PubMed]
- Andries, I.; Buysse, F.X.; De Brabander, D.L.; Cottyn, B.G. Isoacids in ruminant nutrition: Their role in ruminal and intermediary metabolism and possible influences on performances—A review. Anim. Feed Sci. Technol. 1987, 18, 169–180. [Google Scholar] [CrossRef]
- Apajalahti, J.; Vienola, K.; Raatikainen, K.; Holder, V.; Moran, C. Conversion of branched-chain amino acids to corresponding Isoacids—An in vitro tool for estimating ruminal protein degradability. Front. Vet. Sci. 2019, 6, 331. [Google Scholar] [CrossRef] [PubMed]
- Alfaqih, M.A.; Melhem, N.Y.; Khabour, O.F.; Al-Dwairi, A.; Elsalem, L.; Alsaqer, T.G.; Allouh, M.Z. Normalization of vitamin D serum levels in patients with type two diabetes mellitus reduces levels of branched chain amino acids. Medicina 2022, 58, 1267. [Google Scholar] [CrossRef]
- Li, Z.; Liu, H.; Li, G.; Bao, K.; Wang, K.; Xu, C.; Yang, Y.F.; Yang, F.; Wright, A.D. Molecular diversity of rumen bacterial communities from tannin-rich and fiber-rich forage fed domestic Sika deer (Cervus nippon) in China. BMC Microbiol. 2013, 13, 151. [Google Scholar] [CrossRef]
- Danielsson, R.; Dicksved, J.; Sun, L.; Gonda, H.; Müller, B.; Schnürer, A.; Bertilsson, J. Methane production in dairy cows correlates with rumen methanogenic and bacterial community structure. Front. Microbiol. 2017, 8, 226. [Google Scholar] [CrossRef]
- McLoughlin, S.; Spillane, C.; Claffey, N.; Smith, P.E.; O’Rourke, T.; Diskin, M.G.; Waters, S.M. Rumen microbiome composition is altered in sheep divergent in feed efficiency. Front. Microbiol. 2020, 11, 1981. [Google Scholar] [CrossRef]
- Polly, P.; Carlberg, C.; Eisman, J.A.; Morrison, N.A. Identification of a vitamin D3 response element in the fibronectin gene that is bound by a vitamin D3 receptor homodimer. J. Cell. Biochem. 1996, 60, 322–333. [Google Scholar] [CrossRef]
- Yao, B.; Zhang, M.; Liu, M.; Wang, Q.; Liu, M.; Zhao, Y. Sox9 functions as a master regulator of antler growth by controlling multiple cell lineages. DNA Cell Biol. 2017, 37, 15–22. [Google Scholar] [CrossRef]
- Ruiz, A.R.; Tuerlings, M.; Das, A.; de Almeida, R.C.; Suchiman, H.E.D.; Nelissen, R.G.H.H.; Ramos, Y.F.M.; Meulenbelt, I. The role of TNFRSF11B in development of osteoarthritic cartilage. Rheumatology 2022, 61, 856–864. [Google Scholar] [CrossRef]
- Marie, P.J.; Haÿ, E.; Modrowski, D.; Revollo, L.; Mbalaviele, G.; Civitelli, R. Cadherin-mediated cell-cell adhesion and signaling in the skeleton. Calcif. Tissue Int. 2014, 94, 46–54. [Google Scholar] [CrossRef] [PubMed]
- Li, N.; Kelsh, R.N.; Croucher, P.; Roehl, H.H. Regulation of neural crest cell fate by the retinoic acid and Pparg signalling pathways. Development 2010, 137, 389–394. [Google Scholar] [CrossRef] [PubMed]
- Jia, B.; Zhang, L.; Zhang, Y.; Ge, C.; Yang, F.; Du, R.; Ba, H. Integrated analysis of miRNA and mRNA transcriptomic reveals antler growth regulatory network. Mol. Genet. Genom. 2021, 296, 689–703. [Google Scholar] [CrossRef] [PubMed]
- Kaspiris, A.; Mikelis, C.; Heroult, M.; Khaldi, L.; Grivas, T.B.; Kouvaras, I.; Dangas, S.; Vasiliadis, E.; Lioté, F.; Courty, J.; et al. Papadimitriou. Expression of the growth factor pleiotrophin and its receptor protein tyrosine phosphatase beta/zeta in the serum, cartilage and subchondral bone of patients with osteoarthritis. Joint Bone Spine 2013, 80, 407–413. [Google Scholar] [CrossRef]
- Gniadecki, R.; Gajkowska, B.; Hansen, M. 1, 25-Dihydroxyvitamin D3 stimulates the assembly of adherens junctions in keratinocytes: Involvement of protein kinase C. Endocrinology 1997, 138, 2241–2248. [Google Scholar] [CrossRef]
- Martens, P.J.; Gysemans, C.; Verstuyf, A.; Mathieu, C. Vitamin D’s effect on immune function. Nutrients 2020, 12, 1248. [Google Scholar] [CrossRef]
- Kong, J.; Grando, S.A.; Li, Y.C. Regulation of IL-1 family cytokines IL-1α, IL-1 receptor antagonist, and IL-18 by 1, 25-Dihydroxyvitamin D3 in primary keratinocytes. J. Immunol. 2006, 176, 3780. [Google Scholar] [CrossRef]
- Chiliveru, S.; Rahbek, S.H.; Jensen, S.K.; Jørgensen, S.E.; Nissen, S.K.; Christiansen, S.H.; Mogensen, T.H.; Jakobsen, M.R.; Iversen, L.; Johansen, C.; et al. Inflammatory cytokines break down intrinsic immunological tolerance of human primary keratinocytes to cytosolic DNA. J. Immunol. 2014, 192, 2395. [Google Scholar] [CrossRef]
- Jump, D.B. Mammalian fatty acid elongases, “Methods in molecular biology”. In Lipidomics; Humana Press: Totowa, NJ, USA, 2009; pp. 375–389. [Google Scholar]
- Ji, L.; Gupta, M.; Feldman, B.J. Vitamin D regulates fatty acid composition in subcutaneous adipose tissue through Elovl3. Endocrinology 2016, 157, 91–97. [Google Scholar] [CrossRef]
- Kliewer, S.A.; Sundseth, S.S.; Jones, S.A.; Brown, P.J.; Wisely, G.B.; Koble, C.S.; Devchand, P.; Wahli, W.; Willson, T.M.; Lenhard, J.M.; et al. Fatty acids and eicosanoids regulate gene expression through direct interactions with peroxisome proliferator-activated receptors α and γ. Proc. Natl. Acad. Sci. USA 1997, 94, 4318–4323. [Google Scholar] [CrossRef]
- Ahmadian, M.; Suh, J.M.; Hah, N.; Liddle, C.; Atkins, A.R.; Downes, M.; Evans, R.M. PPARγ signaling and metabolism: The good, the bad and the future. Nat. Med. 2013, 19, 557–566. [Google Scholar] [CrossRef] [PubMed]
- Narvaez, C.J.; Simmons, K.M.; Brunton, J.; Salinero, A.; Chittur, S.V.; Welsh, J.E. Induction of STEAP4 correlates with 1, 25-dihydroxyvitamin D3 stimulation of adipogenesis in mesenchymal progenitor cells derived from human adipose tissue. J. Cell. Physiol. 2013, 228, 2024–2036. [Google Scholar] [CrossRef] [PubMed]





Publisher’s Note: MDPI stays neutral with regard to jurisdictional claims in published maps and institutional affiliations. |
© 2022 by the authors. Licensee MDPI, Basel, Switzerland. This article is an open access article distributed under the terms and conditions of the Creative Commons Attribution (CC BY) license (https://creativecommons.org/licenses/by/4.0/).
Share and Cite
Si, H.; Li, S.; Nan, W.; Sang, J.; Xu, C.; Li, Z. Integrated Transcriptome and Microbiota Reveal the Regulatory Effect of 25-Hydroxyvitamin D Supplementation in Antler Growth of Sika Deer. Animals 2022, 12, 3497. https://doi.org/10.3390/ani12243497
Si H, Li S, Nan W, Sang J, Xu C, Li Z. Integrated Transcriptome and Microbiota Reveal the Regulatory Effect of 25-Hydroxyvitamin D Supplementation in Antler Growth of Sika Deer. Animals. 2022; 12(24):3497. https://doi.org/10.3390/ani12243497
Chicago/Turabian StyleSi, Huazhe, Songze Li, Weixiao Nan, Jianan Sang, Chao Xu, and Zhipeng Li. 2022. "Integrated Transcriptome and Microbiota Reveal the Regulatory Effect of 25-Hydroxyvitamin D Supplementation in Antler Growth of Sika Deer" Animals 12, no. 24: 3497. https://doi.org/10.3390/ani12243497
APA StyleSi, H., Li, S., Nan, W., Sang, J., Xu, C., & Li, Z. (2022). Integrated Transcriptome and Microbiota Reveal the Regulatory Effect of 25-Hydroxyvitamin D Supplementation in Antler Growth of Sika Deer. Animals, 12(24), 3497. https://doi.org/10.3390/ani12243497

