Gut Microbiota, Intestinal Morphometric Characteristics, and Gene Expression in Relation to the Growth Performance of Chickens
Abstract
Simple Summary
Abstract
1. Introduction
2. Materials and Methods
2.1. Bird Management
2.2. Experimental Design and Sample Collection
2.3. Blood Biochemical Parameters
2.4. Histological Characteristics
2.5. Electron Microscopic Examination
2.6. Gene Expression
2.7. Microbial Composition Sequencing and Analysis
2.8. Statistical Analysis
3. Results
3.1. Bodyweight and Weight Gain
3.2. Gastrointestinal Traits and Histological Characteristics
3.3. Electron Microscopic Examination
3.4. Gene Expression in Jejunum Mucosa
3.5. Blood Biochemical Parameters
3.6. Microbial Profile
3.6.1. Alpha and Beta Diversities
3.6.2. Species Composition
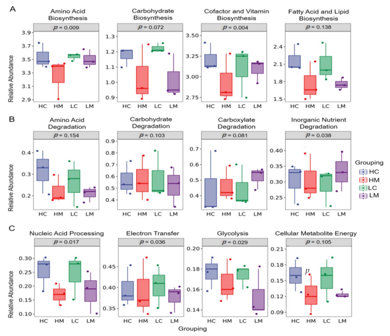
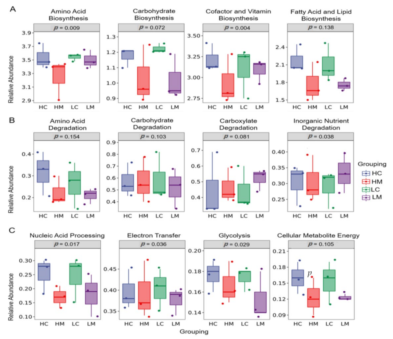
3.6.3. Microbial Function Prediction
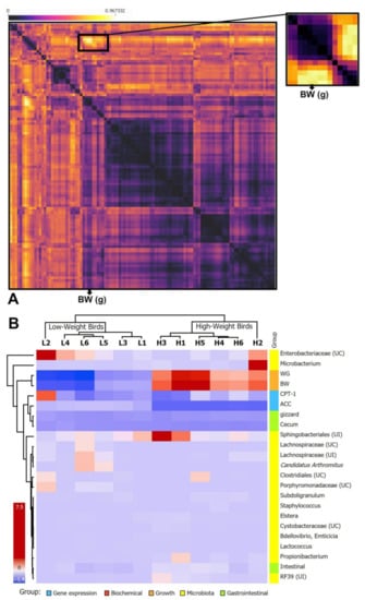
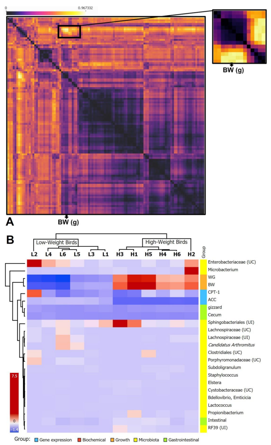
3.6.4. Multivariable Correlation
4. Discussion
5. Conclusions
Supplementary Materials
Author Contributions
Funding
Institutional Review Board Statement
Informed Consent Statement
Data Availability Statement
Acknowledgments
Conflicts of Interest
References
- Thorp, B. Poultry Health: A Guide for Professionals; Barrow, P., Nair, V., Baigent, S., Atterbury, R., Clark, M., Eds.; CABI: Wallingford, UK, 2021; pp. 9–25. Available online: https://www.amazon.com/Poultry-Health-Professionals-Paul-Barrow/dp/1789245044 (accessed on 4 November 2022).
- Yan, W.; Sun, C.; Yuan, J.; Yang, N. Gut metagenomic analysis reveals prominent roles of Lactobacillus and cecal microbiota in chicken feed efficiency. Sci. Rep. 2017, 7, 45308. [Google Scholar] [CrossRef] [PubMed]
- Singh, K.M.; Shah, T.; Deshpande, S.; Jakhesara, S.J.; Koringa, P.G.; Rank, D.N.; Joshi, C.G. High through put 16S rRNA Gene-Based Pyrosequencing Analysis of the Fecal Microbiota of High FCR and Low FCR Broiler Growers. Mol. Biol. Rep. 2012, 39, 10595–10602. [Google Scholar] [CrossRef] [PubMed]
- Angelakis, E.; Merhej, V.; Raoult, D. Related actions of probiotics and antibiotics on gut microbiota and weight modification. Lancet Infect. Dis. 2013, 13, 889–899. [Google Scholar] [CrossRef] [PubMed]
- Rychlik, I. Composition and Function of Chicken Gut Microbiota. Animals 2020, 10, 103. [Google Scholar] [CrossRef]
- Salaheen, S.; Kim, S.-W.; Haley, B.J.; Van Kessel, J.A.S.; Biswas, D. Alternative Growth Promoters Modulate Broiler Gut Microbiome and Enhance Body Weight Gain. Front. Microbiol. 2017, 8, 2088. [Google Scholar] [CrossRef]
- de Verdal, H.; Mignon-Grasteau, S.; Jeulin, C.; Le Bihan-Duval, E.; Leconte, M.; Mallet, S.; Martin, C.; Narcy, A. Digestive tract measurements and histological adaptation in broiler lines divergently selected for digestive efficiency. Poult. Sci. 2010, 89, 1955–1961. [Google Scholar] [CrossRef]
- Ravindran, V.; Abdollahi, M.R. Nutrition and Digestive Physiology of the Broiler Chick: State of the Art and Outlook. Animals 2021, 11, 2795. [Google Scholar] [CrossRef]
- Song, J.; Lei, X.; Luo, J.; Everaert, N.; Zhao, G.; Wen, J.; Yang, Y. The effect of Epigallocatechin-3-gallate on small intestinal morphology, antioxidant capacity and anti-inflammatory effect in heat-stressed broilers. J. Anim. Physiol. Anim. Nutr. 2019, 103, 1030–1038. [Google Scholar] [CrossRef]
- Jeurissen, S.H.M.; Lewis, F.; Van Der Klis, J.D.; Mroz, Z.; Rebel, J.M.J.; Huurne, A.A.H.M.T. Parameters and techniques to determine intestinal health of poultry as constituted by immunity, integrity, and functionality. Curr. Issues Intest. Microbiol. 2002, 3, 1–14. [Google Scholar]
- Fan, H.; Wang, A.; Wang, Y.; Sun, Y.; Han, J.; Chen, W.; Wang, S.; Wu, Y.; Lu, Y. Innate Lymphoid Cells: Regulators of Gut Barrier Function and Immune Homeostasis. J. Immunol. Res. 2019, 2019, 2525984. [Google Scholar] [CrossRef]
- Borda-Molina, D.; Seifert, J.; Camarinha-Silva, A. Current Perspectives of the Chicken Gastrointestinal Tract and Its Microbiome. Comput. Struct. Biotechnol. J. 2018, 16, 131–139. [Google Scholar] [CrossRef] [PubMed]
- Farkas, V.; Csitári, G.; Menyhárt, L.; Such, N.; Pál, L.; Husvéth, F.; Rawash, M.A.; Mezőlaki, Á.; Dublecz, K. Microbiota Composition of Mucosa and Interactions between the Microbes of the Different Gut Segments Could Be a Factor to Modulate the Growth Rate of Broiler Chickens. Animals 2022, 12, 1296. [Google Scholar] [CrossRef]
- Gheyas, A.A.; Vallejo-Trujillo, A.; Kebede, A.; Lozano-Jaramillo, M.; Dessie, T.; Smith, J.; Hanotte, O. Integrated Environmental and Genomic Analysis Reveals the Drivers of Local Adaptation in African Indigenous Chickens. Mol. Biol. Evol. 2021, 38, 4268–4285. [Google Scholar] [CrossRef] [PubMed]
- Youssef, S.F.; Yassein, M.M.; El-Bahy, M.N.; Faddle, A.A. A comparative studies among Golden Montazah, EL-Salam and Fayoumi Chickens. 1-response to acute heat stress as early heat conditioning procedure. World Poul. Sci. J. 2014, 34, 1075–1097. [Google Scholar]
- Alshamy, Z.; Richardson, K.C.; Hünigen, H.; Hafez, H.M.; Plendl, J.; Al Masri, S. Comparison of the gastrointestinal tract of a dual-purpose to a broiler chicken line: A qualitative and quantitative macroscopic and microscopic study. PLoS ONE 2018, 13, e0204921. [Google Scholar] [CrossRef]
- Smith, D.E.; Clémençon, B.; Hediger, M.A. Proton-coupled oligopeptide transporter family SLC15: Physiological, pharmacological and pathological implications. Mol. Asp. Med. 2013, 34, 323–336. [Google Scholar] [CrossRef]
- Mueckler, M.; Thorens, B. The SLC2 (GLUT) family of membrane transporters. Mol. Asp. Med. 2013, 34, 121–138. [Google Scholar] [CrossRef]
- Jogl, G.; Tong, L. Crystal Structure of Carnitine Acetyltransferase and Implications for the Catalytic Mechanism and Fatty Acid Transport. Cell 2003, 112, 113–122. [Google Scholar] [CrossRef]
- Tong, L. Acetyl-coenzyme A carboxylase: Crucial metabolic enzyme and attractive target for drug discovery. Cell Mol. Life Sci. 2005, 62, 1784–1803. [Google Scholar] [CrossRef]
- Yuan, J.S.; Reed, A.; Chen, F.; Stewart, C.N., Jr. Statistical analysis of real-time PCR data. BMC Bioinform. 2006, 7, 85. [Google Scholar] [CrossRef]
- Zhao, L.; Wang, G.; Siegel, P.; He, C.; Wang, H.; Zhao, W.; Zhai, Z.; Tian, F.; Zhao, J.; Zhang, H.; et al. Quantitative Genetic Background of the Host Influences Gut Microbiomes in Chickens. Sci. Rep. 2013, 3, srep01163. [Google Scholar] [CrossRef] [PubMed]
- Edgar, R.C. Search and clustering orders of magnitude faster than BLAST. Bioinformatics 2010, 26, 2460–2461. [Google Scholar] [CrossRef] [PubMed]
- DeSantis, T.Z.; Hugenholtz, P.; Larsen, N.; Rojas, M.; Brodie, E.L.; Keller, K.; Huber, T.; Dalevi, D.; Hu, P.; Andersen, G.L. Greengenes, a Chimera-Checked 16S rRNA Gene Database and Workbench Compatible with ARB. Appl. Environ. Microbiol. 2006, 72, 5069–5072. [Google Scholar] [CrossRef]
- Blaxter, M.; Mann, J.D.; Chapman, T.; Thomas, F.; Whitton, C.; Floyd, R.; Abebe, E. Defining operational taxonomic units using DNA barcode data. Philos. Trans. R. Soc. B Biol. Sci. 2005, 360, 1935–1943. [Google Scholar] [CrossRef] [PubMed]
- Cole, J.R.; Wang, Q.; Cardenas, E.; Fish, J.; Chai, B.; Farris, R.J.; Kulam-Syed-Mohideen, A.S.; McGarrell, D.M.; Marsh, T.; Garrity, G.M.; et al. The Ribosomal Database Project: Improved alignments and new tools for rRNA analysis. Nucleic Acids Res. 2009, 37, D141–D145. [Google Scholar] [CrossRef]
- Langille, M.G.I.; Zaneveld, J.; Caporaso, J.G.; McDonald, D.; Knights, D.; Reyes, J.A.; Clemente, J.C.; Burkepile, D.E.; Vega Thurber, R.L.; Knight, R.; et al. Predictive functional profiling of microbial communities using 16S rRNA marker gene sequences. Nat. Biotechnol. 2013, 31, 814–821. [Google Scholar] [CrossRef]
- Demsar, J.; Curk, T.; Erjavec, A.; Gorup, C.; Hocevar, T.; Milutinovic, M.; Mozina, M.; Polajnar, M.; Toplak, M.; Staric, A.; et al. Orange: Data Mining Toolbox in Python. J. Mach. Learn. Res. 2013, 14, 2349–2353. [Google Scholar]
- Ashour, A.F.; Badwi, Y.K.; Abd El-Karim, R.E. Effect of selection for body weight on egg production, egg quality, fertility and hatchability traits in El-salam chicken strain in Egypt. J. Anim. Poult. Prod. Mansoura Univ. 2015, 6, 781–796. [Google Scholar] [CrossRef]
- Parker, A.; Maclaren, O.J. Cell proliferation within small intestinal crypts is the principaldriving force for cell migration on villi. FASEB J. 2017, 31, 636–649. [Google Scholar] [CrossRef]
- Fotiadis, D.; Kanai, Y.; Palacín, M. The SLC3 and SLC7 families of amino acid transporters. Mol. Asp. Med. 2013, 34, 139–158. [Google Scholar] [CrossRef]
- Jiang, X.; Wang, X. Cytochrome C-mediated apoptosis. Annu. Rev. Biochem. 2004, 73, 87–106. [Google Scholar] [CrossRef]
- Santulli, G.; Xie, W.; Reiken, S.R.; Marks, A.R. Mitochondrial calcium overload is a key determinant in heart failure. Proc. Natl. Acad. Sci. USA 2015, 112, 11389–11394. [Google Scholar] [CrossRef] [PubMed]
- Yamashiro, S. Dellmann’s textbook of veterinary histology. Canad. Vet. J. 2007, 48, 414. [Google Scholar]
- Taupin, D.; Podolsky, D.K. Trefoil factors: Initiators of mucosal healing. Nat. Rev. Mol. Cell Biol. 2003, 4, 721–732. [Google Scholar] [CrossRef] [PubMed]
- Settembre, C.; Fraldi, A.; Medina, D.L.; Ballabio, A. Signals from the lysosome: A control centre for cellular clearance and energy metabolism. Nat. Rev. Mol. Cell Biol. 2013, 14, 283–296. [Google Scholar] [CrossRef]
- Ruhnke, I.; Röhe, I.; Boroojeni, F.G.; Knorr, F.; Mader, A.; Hafeez, A.; Zentek, J. Feed supplemented with organic acids does not affect starch digestibility, nor intestinal absorptive or secretory function in broiler chickens. J. Anim. Physiol. Anim. Nutr. 2015, 99 (Suppl. S1), 29–35. [Google Scholar] [CrossRef]
- Adibi, S.A. The oligopeptide transporter (Pept-1) in human intestine: Biology and function. Gastroenterology 1997, 113, 332–340. [Google Scholar] [CrossRef]
- Lee, C.Y. The Effect of High-Fat Diet-Induced Pathophysiological Changes in the Gut on Obesity: What Should be the Ideal Treatment? Clin. Transl. Gastroenterol. 2013, 4, e39. [Google Scholar] [CrossRef]
- Rezende, M.; Mundim, A.; Fonseca, B.; Miranda, R.L.; Oliveira, W.; Lellis, C. Profile of Serum Metabolites and Proteins of Broiler Breeders in Rearing Age. Braz. J. Poult. Sci. 2017, 19, 583–586. [Google Scholar] [CrossRef][Green Version]
- Vargas, E.; Podder, V.; Carrillo Sepulveda, M. Physiology, Glucose Transporter Type 4; Stat Pearls Publishing: Treasure Island, FL, USA, 2021. [Google Scholar]
- Ji, J.; Tao, Y.; Zhang, X.; Pan, J.; Zhu, X.; Wang, H.; Du, P.; Zhu, Y.; Huang, Y.; Chen, W. Dynamic changes of blood glucose, serum biochemical parameters and gene expression in response to exogenous insulin in Arbor Acres broilers and Silky fowls. Sci. Rep. 2020, 10, 6697. [Google Scholar] [CrossRef]
- Kono, T.; Nishida, M.; Nishiki, Y.; Seki, Y.; Sato, K.; Akiba, Y. Characterisation of glucose transporter (GLUT) gene expression in broiler chickens. Br. Poult. Sci. 2005, 46, 510–515. [Google Scholar] [CrossRef] [PubMed]
- Mignon-Grasteau, S.; Piles, M.; Varona, L.; De Rochambeau, H.; Poivey, J.P.; Blasco, A.; Beaumont, C. Genetic analysis of growth curve parameters for male and female chickens resulting from selection on shape of growth curve. J. Anim. Sci. 2000, 78, 2515–2524. [Google Scholar] [CrossRef] [PubMed]
- Liu, L.; Lin, L.; Zheng, L.; Tang, H.; Fan, X.; Xue, N.; Li, M.; Liu, M.; Li, X. Cecal microbiome profile altered by Salmonella enterica, serovar Enteritidis inoculation in chicken. Gut Pathog. 2018, 10, 34. [Google Scholar] [CrossRef]
- Oakley, B.B.; Lillehoj, H.S.; Kogut, M.H.; Kim, W.K.; Maurer, J.J.; Pedroso, A.; Lee, M.D.; Collett, S.R.; Johnson, T.J.; Cox, N.A. The chicken gastrointestinal microbiome. FEMS Microbiol. Lett. 2014, 360, 100–112. [Google Scholar] [CrossRef] [PubMed]
- Clavijo, V.; Flórez, M.J.V. The gastrointestinal microbiome and its association with the control of pathogens in broiler chicken production: A review. Poult. Sci. 2018, 97, 1006–1021. [Google Scholar] [CrossRef]
- Paul, S.; Chatterjee, R.; Raju, M.; Prakash, B.; Rao, S.R.; Yadav, S.; Kannan, A. Gut Microbial Composition Differs Extensively among Indian Native Chicken Breeds Originated in Different Geographical Locations and a Commercial Broiler Line, but Breed-Specific, as Well as Across-Breed Core Microbiomes, Are Found. Microorganisms 2021, 9, 391. [Google Scholar] [CrossRef]
- Al-Marzooqi, W.; Al-Maskari, Z.A.; Al-Kharousi, K.; Johnson, E.H.; El Tahir, Y. Diversity of Intestinal Bacterial Microbiota of Indigenous and Commercial Strains of Chickens Using 16S rDNA-Based Analysis. Animals 2020, 10, 391. [Google Scholar] [CrossRef]
- Xiao, Y.; Xiang, Y.; Zhou, W.; Chen, J.; Li, K.; Yang, H. Microbial community mapping in intestinal tract of broiler chicken. Poult. Sci. 2017, 96, 1387–1393. [Google Scholar] [CrossRef]
- Carrasco, J.M.D.; Casanova, N.A.; Miyakawa, M.E.F. Microbiota, Gut Health and Chicken Productivity: What Is the Connection? Microorganisms 2019, 7, 374. [Google Scholar] [CrossRef]
- Siegerstetter, S.-C.; Petri, R.M.; Magowan, E.; Lawlor, P.G.; Zebeli, Q.; O’Connell, N.E.; Metzler-Zebeli, B.U. Fecal Microbiota Transplant from Highly Feed-Efficient Donors Shows Little Effect on Age-Related Changes in Feed-Efficiency-Associated Fecal Microbiota from Chickens. Appl. Environ. Microbiol. 2018, 84, e02330-17. [Google Scholar] [CrossRef]
- Vinothini, G.; Kavitha, R.; Latha, S.; Arulmozhi, M.; Dhanasekaran, D. Cell Aggregating Temperament and Biopotency of Cultivable Indigenous Actinobacterial Community Profile in Chicken (Gallus gallus domesticus) Gut System. Arab. J. Sci. Eng. 2018, 43, 3429–3442. [Google Scholar] [CrossRef]
- Kemgang, T.; Kapila, S.; Shanmugam, V.; Kapila, R. Cross-talk between probiotic lactobacilli and host immune system. J. Appl. Microbiol. 2014, 117, 303–319. [Google Scholar] [CrossRef] [PubMed]
- Mon, K.K.Z.; Zhu, Y.; Chanthavixay, G.; Kern, C.; Zhou, H. Integrative analysis of gut microbiome and metabolites revealed novel mechanisms of intestinal Salmonella carriage in chicken. Sci. Rep. 2020, 10, 4809–4814. [Google Scholar] [CrossRef] [PubMed]
- Canfora, E.E.; Meex, R.C.R.; Venema, K.; Blaak, E.E. Gut microbial metabolites in obesity, NAFLD and T2DM. Nat. Rev. Endocrinol. 2019, 15, 261–273. [Google Scholar] [CrossRef] [PubMed]
- Schneitz, C. Competitive exclusion in poultry—30 years of research. Food Control 2005, 16, 657–667. [Google Scholar] [CrossRef]
- Heinken, A.; Thiele, I. Systems biology of host–microbe metabolomics. WIREs Syst. Biol. Med. 2015, 7, 195–219. [Google Scholar] [CrossRef]
- Clarke, G.; Stilling, R.M.; Kennedy, P.J.; Stanton, C.; Cryan, J.F.; Dinan, T.G. Minireview: Gut Microbiota: The Neglected Endocrine Organ. Mol. Endocrinol. 2014, 28, 1221–1238. [Google Scholar] [CrossRef]
- Zhang, X.; Hu, Y.; Ansari, A.; Akhtar, M.; Chen, Y.; Cheng, R.; Cui, L.; Nafady, A.A.; Elokil, A.A.; Abdel-Kafy, E.M.; et al. Caecal microbiota could effectively increase chicken growth performance by regulating fat metabolism. Microb. Biotechnol. 2022, 15, 844–861. [Google Scholar] [CrossRef]
- Chen, M.; Qin, N.; Pei, W.; Li, Q.; Yang, Q.; Chen, Y.; Huang, D.; Xiang, Y.; Lin, L. Draft Whole-Genome Sequences of Zhihengliuella halotolerans La12 and Microbacterium kitamiense Sa12, Strains with Cellulase Activity, Isolated from the Qinghai-Tibetan Plateau. Genome Announc. 2018, 6, e01531-17. [Google Scholar] [CrossRef]
- Xu, P.; Shi, Y.; Liu, P.; Yang, Y.; Zhou, C.; Li, G.; Luo, J.; Zhang, C.; Cao, H.; Hu, G.; et al. 16S rRNA gene sequencing reveals an altered composition of the gut microbiota in chickens infected with a nephropathogenic infectious bronchitis virus. Sci. Rep. 2020, 10, 3556. [Google Scholar] [CrossRef]






| Components | Starter | Grower |
|---|---|---|
| Ingredient (%) | ||
| Yellow corn | 62.49 | 71.08 |
| Soybean meal (CP 44%) | 22.59 | 13.17 |
| Corn gluten meal | 10 | 10 |
| Soya oil | 0.4 | 1.27 |
| L-lysine HCl | 0.51 | 0.51 |
| DL-methionine | 0.12 | 0.09 |
| Limestone | 1.3 | 1.22 |
| Dicalcium phosphate | 1.76 | 1.8 |
| Salt | 0.33 | 0.36 |
| Choline chloride 60% | 0.1 | 0.1 |
| Sodium bicarbonate | 0.1 | 0.1 |
| Premix 1 | 0.3 | 0.3 |
| Total | 100.00 | 100.00 |
| Nutrient composition 2 (calculated analysis) | ||
| Metabolizable energy (kcal/kg) | 3025 | 3175 |
| Crude protein, % | 21.5 | 18 |
| Dry matter | 91.4 | 91.9 |
| Crude fiber | 3.18 | 2.61 |
| Lysine % | 1.3 | 1.05 |
| Methionine + Cysteine, % | 0.95 | 0.82 |
| Calcium % | 0.95 | 0.95 |
| Available phosphorus % | 0.45 | 0.45 |
| Target Gene | Primer Sequences | Accession No. | Product Size (bp) |
|---|---|---|---|
| Carnitine acyltransferase I (CPT-1) | F: GACGTCGATTTCTGCTGCT | AY675193 | 337 |
| R:GCAGCGCGATCTGAATGAAG | |||
| Acetyl-CoA carboxylase (ACC) | F: AATGGCAGCTTTGGAGGTGT | NM_205505 | 119 |
| R: TCTGTTTGGGTGGGAGGTG | |||
| Peptide transporter 1 (PEPT1) | F:CCCCTGAGGAGGATCACTGTT | NM_204365 | 205 |
| R: CAAAAGAGCAGCAGCAACGA | |||
| Glucose transporter 2 (GLUT2) | F: CACACTATGGGCGCATGCT | NM_207178 | 116 |
| R:ATTGTCCCTGGAGGTGTTGGTG | |||
| βeta-actin | F:CCACCGCAAATGCTTCTAAAC | NM205518 | 175 |
| R:AAGACTGCTGCTGACACCTTC |
| Variables | HW | LW | SEM | p Value |
|---|---|---|---|---|
| Body weight and weight gain | ||||
| Body weight at 49 days (g) | 760.5 | 367.0 | 11.6 | <0.0001 |
| Body weight gain (g) | 710.9 | 328.0 | 11.1 | <0.0001 |
| Carcass traits | ||||
| Relative carcass weight % | 56.2 | 54.6 | 0.7 | 0.222 |
| Relative breast muscle weight % | 9.9 | 7.9 | 0.7 | 0.156 |
| Relative leg muscle weight % | 12.3 | 11.5 | 1.2 | 0.803 |
| Variables | HW | LW | SEM | p Value |
|---|---|---|---|---|
| Gastrointestinal parameters | ||||
| Relative intestinal length (%) | 11.0 | 9.3 | 0.16 | 0.006 |
| Relative cecum length (%) | 2.5 | 2.7 | 0.35 | 0.220 |
| Relative liver weight (%) | 3.1 | 2.1 | 0.13 | 0.005 |
| Relative gizzard weight (%) | 3.3 | 3.0 | 0.21 | 0.453 |
| Histological morphometric parameters in jejunum | ||||
| Villus height (μm) | 587.3 | 527.4 | 32.21 | 0.173 |
| Crypt depth (μm) | 138.1 | 116.2 | 6.53 | 0.027 |
| Epithelium height(μm) | 51.2 | 43.9 | 1.83 | 0.009 |
| Enlargement factor | 3.03 | 1.7 | 0.21 | 0.004 |
| Thickness of the tunica muscularis | 186.5 | 161.1 | 28.81 | 0.569 |
| Measurements of ultrastructure in jejunum | ||||
| Microvilli length (μm) | 1.1 | 0.8 | 0.05 | 0.001 |
| Terminal web (μm) | 0.3 | 0.3 | 0.01 | 0.205 |
| Variables | HW | LW | SEM | p Value |
|---|---|---|---|---|
| Total protein (g/dL) | 5.0 | 4.4 | 0.12 | 0.019 |
| Albumin (g/dL) | 3.4 | 2.8 | 0.09 | 0.009 |
| Globulin (g/dL) | 1.6 | 1.5 | 0.07 | 0.586 |
| Glucose (mg/dL) | 215.3 | 183.2 | 17.81 | 0.316 |
| Triglycerides (mg/dL) | 173.4 | 126.7 | 8.43 | 0.011 |
| GOT (U/mL) | 25.4 | 30.4 | 3.34 | 0.289 |
| GPT (U/mL) | 8.8 | 9.4 | 1.83 | 0.673 |
Publisher’s Note: MDPI stays neutral with regard to jurisdictional claims in published maps and institutional affiliations. |
© 2022 by the authors. Licensee MDPI, Basel, Switzerland. This article is an open access article distributed under the terms and conditions of the Creative Commons Attribution (CC BY) license (https://creativecommons.org/licenses/by/4.0/).
Share and Cite
Abdel-Kafy, E.-S.M.; Youssef, S.F.; Magdy, M.; Ghoneim, S.S.; Abdelatif, H.A.; Deif-Allah, R.A.; Abdel-Ghafar, Y.Z.; Shabaan, H.M.A.; Liu, H.; Elokil, A. Gut Microbiota, Intestinal Morphometric Characteristics, and Gene Expression in Relation to the Growth Performance of Chickens. Animals 2022, 12, 3474. https://doi.org/10.3390/ani12243474
Abdel-Kafy E-SM, Youssef SF, Magdy M, Ghoneim SS, Abdelatif HA, Deif-Allah RA, Abdel-Ghafar YZ, Shabaan HMA, Liu H, Elokil A. Gut Microbiota, Intestinal Morphometric Characteristics, and Gene Expression in Relation to the Growth Performance of Chickens. Animals. 2022; 12(24):3474. https://doi.org/10.3390/ani12243474
Chicago/Turabian StyleAbdel-Kafy, El-Sayed M., Sabbah F. Youssef, Mahmoud Magdy, Shereen S. Ghoneim, Hesham A. Abdelatif, Randa A. Deif-Allah, Yasmein Z. Abdel-Ghafar, Hoda M. A. Shabaan, Huazhen Liu, and Abdelmotaleb Elokil. 2022. "Gut Microbiota, Intestinal Morphometric Characteristics, and Gene Expression in Relation to the Growth Performance of Chickens" Animals 12, no. 24: 3474. https://doi.org/10.3390/ani12243474
APA StyleAbdel-Kafy, E.-S. M., Youssef, S. F., Magdy, M., Ghoneim, S. S., Abdelatif, H. A., Deif-Allah, R. A., Abdel-Ghafar, Y. Z., Shabaan, H. M. A., Liu, H., & Elokil, A. (2022). Gut Microbiota, Intestinal Morphometric Characteristics, and Gene Expression in Relation to the Growth Performance of Chickens. Animals, 12(24), 3474. https://doi.org/10.3390/ani12243474

