Whole-Genome Resequencing Highlights the Unique Characteristics of Kecai Yaks
Abstract
Simple Summary
Abstract
1. Introduction
2. Materials and Methods
2.1. Ethics Statement
2.2. Animals Sample Collection
2.3. Sequence Quality Control and Filtering
2.4. Genome Alignment
2.5. Variant Detection and Annotation
2.6. Population Genetic Polymorphism Analyses
2.7. Selective Sweep and Functional Enrichment Analyses
3. Results
3.1. Sequencing, Detection, and Annotation of Genome-Wide SNPs and InDels
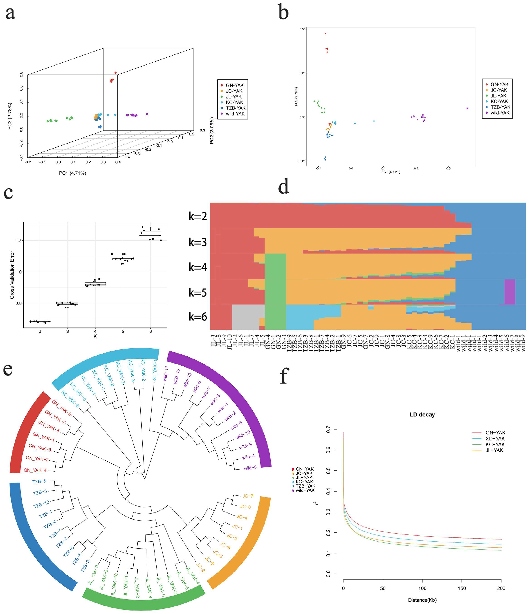
3.2. Population-Level Analyses of Genetic Polymorphisms and LD Decay
3.3. Analyses of Genetic Diversity
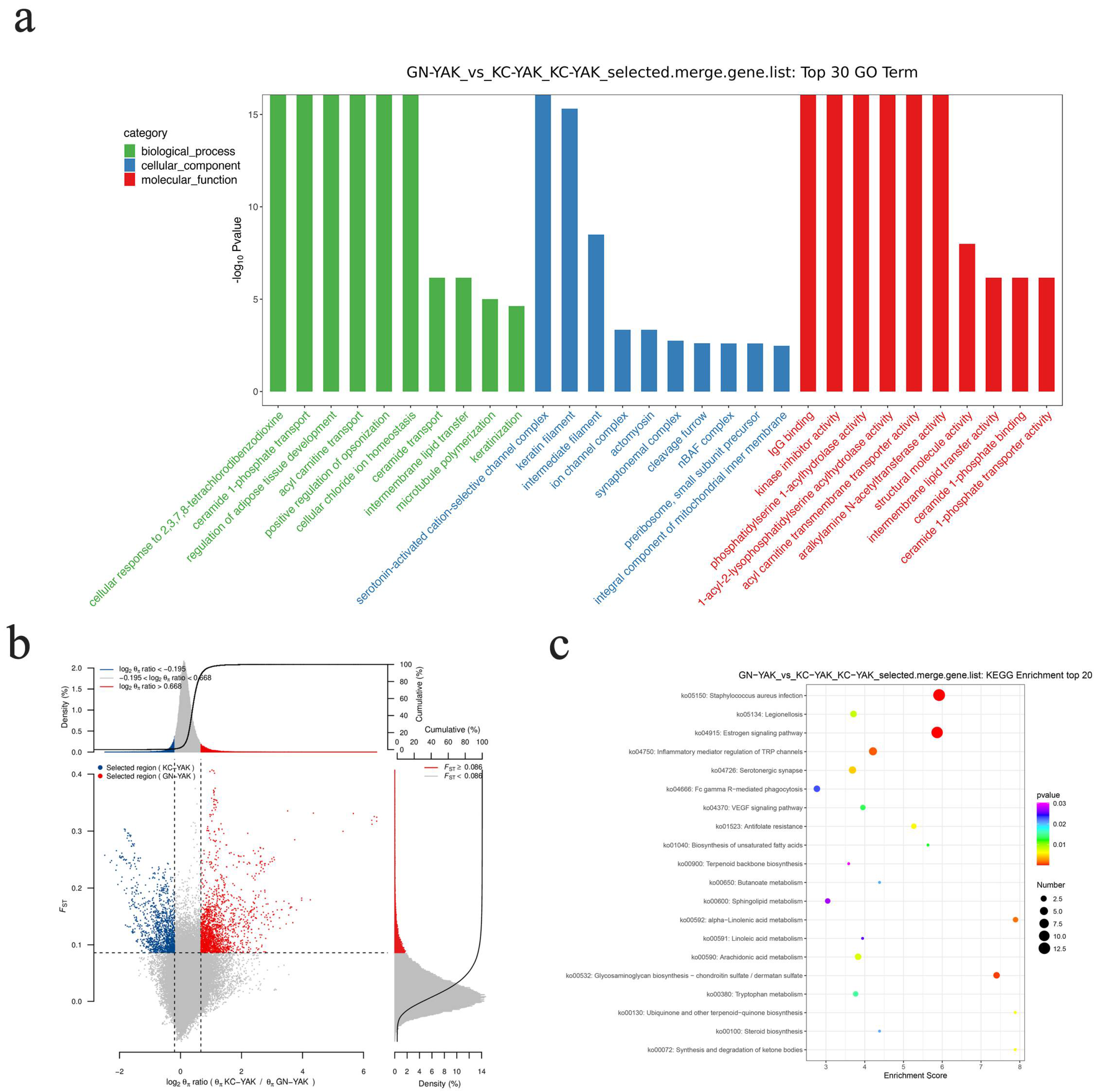
3.4. Enrichment Analysis
4. Discussion
5. Conclusions
Supplementary Materials
Author Contributions
Funding
Institutional Review Board Statement
Informed Consent Statement
Data Availability Statement
Acknowledgments
Conflicts of Interest
References
- Schaller, G.B.; Liu, W. Distribution, Status, and Conservation of Wild Yak Bos Grunniens. Biol. Conserv. 1996, 76, 1–8. [Google Scholar] [CrossRef]
- Wang, Z.; Shen, X.; Liu, B.; Su, J.; Yonezawa, T.; Yu, Y.; Guo, S.; Ho, S.Y.W.; Vilà, C.; Hasegawa, M.; et al. Phylogeographical Analyses of Domestic and Wild Yaks Based on Mitochondrial DNA: New Data and Reappraisal: Phylogeographical Patterns of Yaks. J. Biogeogr. 2010, 37, 2332–2344. [Google Scholar] [CrossRef]
- Guo, S.; Savolainen, P.; Su, J.; Zhang, Q.; Qi, D.; Zhou, J.; Zhong, Y.; Zhao, X.; Liu, J. Origin of Mitochondrial DNA Diversity of Domestic Yaks. BMC Evol. Biol. 2006, 6, 73. [Google Scholar] [CrossRef] [PubMed]
- Wang, Z.; Yonezawa, T.; Liu, B.; Ma, T.; Shen, X.; Su, J.; Guo, S.; Hasegawa, M.; Liu, J. Domestication Relaxed Selective Constraints on the Yak Mitochondrial Genome. Mol. Biol. Evol. 2011, 28, 1553–1556. [Google Scholar] [CrossRef] [PubMed]
- Wang, X.; Pei, J.; Bao, P.; Cao, M.; Guo, S.; Song, R.; Song, W.; Liang, C.; Yan, P.; Guo, X. Mitogenomic Diversity and Phylogeny Analysis of Yak (Bos Grunniens). BMC Genom. 2021, 22, 325. [Google Scholar] [CrossRef]
- Qiu, Q.; Zhang, G.; Ma, T.; Qian, W.; Ye, Z.; Cao, C.; Hu, Q.; Kim, J.; Larkin, D.M.; Auvil, L.; et al. The Yak Genome and Adaptation to Life at High Altitude. Nat. Genet. 2012, 44, 946–949. [Google Scholar] [CrossRef]
- Liu, Y.; Luo, J.; Dou, J.; Yan, B.; Ren, Q.; Tang, B.; Wang, K.; Qiu, Q. The Sequence and de Novo Assembly of the Wild Yak Genome. Sci. Data 2020, 7, 66. [Google Scholar] [CrossRef]
- Ji, Q.; Xin, J.; Chai, Z.; Zhang, C.; Dawa, Y.; Luo, S.; Zhang, Q.; Pingcuo, Z.; Peng, M.-S.; Zhu, Y.; et al. A Chromosome-scale Reference Genome and Genome-wide Genetic Variations Elucidate Adaptation in Yak. Mol. Ecol. Resour. 2021, 21, 201–211. [Google Scholar] [CrossRef]
- Zhang, X.; Wang, K.; Wang, L.; Yang, Y.; Ni, Z.; Xie, X.; Shao, X.; Han, J.; Wan, D.; Qiu, Q. Genome-Wide Patterns of Copy Number Variation in the Chinese Yak Genome. BMC Genom. 2016, 17, 379. [Google Scholar] [CrossRef]
- Zhang, S.; Liu, W.; Liu, X.; Du, X.; Zhang, K.; Zhang, Y.; Song, Y.; Zi, Y.; Qiu, Q.; Lenstra, J.A.; et al. Structural Variants Selected during Yak Domestication Inferred from Long-Read Whole-Genome Sequencing. Mol. Biol. Evol. 2021, 38, 3676–3680. [Google Scholar] [CrossRef]
- Wang, X.; Zhou, H.; Hickford, J.G.H.; Li, S.; Wang, J.; Liu, X.; Hu, J.; Luo, Y. Variation in the Yak Lipin-1 Gene and Its Association with Milk Traits. J. Dairy Res. 2020, 87, 166–169. [Google Scholar] [CrossRef] [PubMed]
- Chen, S.; Zhou, Y.; Chen, Y.; Gu, J. Fastp: An Ultra-Fast All-in-One FASTQ Preprocessor. Bioinformatics 2018, 34, i884–i890. [Google Scholar] [CrossRef] [PubMed]
- Bolger, A.M.; Lohse, M.; Usadel, B. Trimmomatic: A Flexible Trimmer for Illumina Sequence Data. Bioinformatics 2014, 30, 2114–2120. [Google Scholar] [CrossRef] [PubMed]
- Li, H.; Handsaker, B.; Wysoker, A.; Fennell, T.; Ruan, J.; Homer, N.; Marth, G.; Abecasis, G.; Durbin, R. 1000 Genome Project Data Processing Subgroup The Sequence Alignment/Map Format and SAMtools. Bioinformatics 2009, 25, 2078–2079. [Google Scholar] [CrossRef]
- Okonechnikov, K.; Conesa, A.; García-Alcalde, F. Qualimap 2: Advanced Multi-Sample Quality Control for High-Throughput Sequencing Data. Bioinformatics 2016, 32, 292–294. [Google Scholar] [CrossRef]
- McKenna, A.; Hanna, M.; Banks, E.; Sivachenko, A.; Cibulskis, K.; Kernytsky, A.; Garimella, K.; Altshuler, D.; Gabriel, S.; Daly, M.; et al. The Genome Analysis Toolkit: A MapReduce Framework for Analyzing next-Generation DNA Sequencing Data. Genome Res. 2010, 20, 1297–1303. [Google Scholar] [CrossRef]
- Cingolani, P.; Platts, A.; Wang, L.L.; Coon, M.; Nguyen, T.; Wang, L.; Land, S.J.; Lu, X.; Ruden, D.M. A Program for Annotating and Predicting the Effects of Single Nucleotide Polymorphisms, SnpEff: SNPs in the Genome of Drosophila Melanogaster Strain W1118; Iso-2; Iso-3. Fly 2012, 6, 80–92. [Google Scholar] [CrossRef]
- Purcell, S.; Neale, B.; Todd-Brown, K.; Thomas, L.; Ferreira, M.A.R.; Bender, D.; Maller, J.; Sklar, P.; de Bakker, P.I.W.; Daly, M.J.; et al. PLINK: A Tool Set for Whole-Genome Association and Population-Based Linkage Analyses. Am. J. Hum. Genet. 2007, 81, 559–575. [Google Scholar] [CrossRef]
- Price, A.L.; Patterson, N.J.; Plenge, R.M.; Weinblatt, M.E.; Shadick, N.A.; Reich, D. Principal Components Analysis Corrects for Stratification in Genome-Wide Association Studies. Nat. Genet. 2006, 38, 904–909. [Google Scholar] [CrossRef]
- Alexander, D.H.; Novembre, J.; Lange, K. Fast Model-Based Estimation of Ancestry in Unrelated Individuals. Genome Res. 2009, 19, 1655–1664. [Google Scholar] [CrossRef]
- Behr, A.A.; Liu, K.Z.; Liu-Fang, G.; Nakka, P.; Ramachandran, S. Pong: Fast Analysis and Visualization of Latent Clusters in Population Genetic Data. Bioinformatics 2016, 32, 2817–2823. [Google Scholar] [CrossRef]
- Zhang, C.; Dong, S.-S.; Xu, J.-Y.; He, W.-M.; Yang, T.-L. PopLDdecay: A Fast and Effective Tool for Linkage Disequilibrium Decay Analysis Based on Variant Call Format Files. Bioinformatics 2019, 35, 1786–1788. [Google Scholar] [CrossRef] [PubMed]
- Chen, H.; Patterson, N.; Reich, D. Population Differentiation as a Test for Selective Sweeps. Genome Res. 2010, 20, 393–402. [Google Scholar] [CrossRef] [PubMed]
- Danecek, P.; Auton, A.; Abecasis, G.; Albers, C.A.; Banks, E.; DePristo, M.A.; Handsaker, R.E.; Lunter, G.; Marth, G.T.; Sherry, S.T.; et al. The Variant Call Format and VCFtools. Bioinformatics 2011, 27, 2156–2158. [Google Scholar] [CrossRef] [PubMed]
- Qiu, Q.; Wang, L.; Wang, K.; Yang, Y.; Ma, T.; Wang, Z.; Zhang, X.; Ni, Z.; Hou, F.; Long, R.; et al. Yak Whole-Genome Resequencing Reveals Domestication Signatures and Prehistoric Population Expansions. Nat. Commun. 2015, 6, 10283. [Google Scholar] [CrossRef] [PubMed]
- Lan, D.; Ji, W.; Xiong, X.; Liang, Q.; Yao, W.; Mipam, T.-D.; Zhong, J.; Li, J. Population Genome of the Newly Discovered Jinchuan Yak to Understand Its Adaptive Evolution in Extreme Environments and Generation Mechanism of the Multirib Trait. Integr. Zool. 2021, 16, 685–695. [Google Scholar] [CrossRef]
- Lan, D.; Xiong, X.; Mipam, T.-D.; Fu, C.; Li, Q.; Ai, Y.; Hou, D.; Chai, Z.; Zhong, J.; Li, J. Genetic Diversity, Molecular Phylogeny, and Selection Evidence of Jinchuan Yak Revealed by Whole-Genome Resequencing. G3 (Bethesda) 2018, 8, 945–952. [Google Scholar] [CrossRef]
- Abe, A.; Sasaki, T. Purification and Some Properties of the Glycolipid Transfer Protein from Pig Brain. J. Biol. Chem. 1985, 260, 11231–11239. [Google Scholar] [CrossRef]
- Brown, R.E.; Jarvis, K.L.; Hyland, K.J. Purification and Characterization of Glycolipid Transfer Protein from Bovine Brain. Biochim. Biophys. Acta 1990, 1044, 77–83. [Google Scholar] [CrossRef]
- Metz, R.J.; Radin, N.S. Purification and Properties of a Cerebroside Transfer Protein. J. Biol. Chem. 1982, 257, 12901–12907. [Google Scholar] [CrossRef]
- Airenne, T.T.; Kidron, H.; Nymalm, Y.; Nylund, M.; West, G.; Mattjus, P.; Salminen, T.A. Structural Evidence for Adaptive Ligand Binding of Glycolipid Transfer Protein. J. Mol. Biol. 2006, 355, 224–236. [Google Scholar] [CrossRef] [PubMed]
- van Meer, G.; Wolthoorn, J.; Degroote, S. The Fate and Function of Glycosphingolipid Glucosylceramide. Philos. Trans. R. Soc. Lond. B Biol. Sci. 2003, 358, 869–873. [Google Scholar] [CrossRef] [PubMed]
- Degroote, S.; Wolthoorn, J.; van Meer, G. The Cell Biology of Glycosphingolipids. Semin. Cell Dev. Biol. 2004, 15, 375–387. [Google Scholar] [CrossRef] [PubMed]
- Kamlekar, R.K.; Simanshu, D.K.; Gao, Y.; Kenoth, R.; Pike, H.M.; Prendergast, F.G.; Malinina, L.; Molotkovsky, J.G.; Venyaminov, S.Y.; Patel, D.J.; et al. The Glycolipid Transfer Protein (GLTP) Domain of Phosphoinositol 4-Phosphate Adaptor Protein-2 (FAPP2): Structure Drives Preference for Simple Neutral Glycosphingolipids. Biochim. Biophys. Acta 2013, 1831, 417–427. [Google Scholar] [CrossRef] [PubMed]
- Malinina, L.; Simanshu, D.K.; Zhai, X.; Samygina, V.R.; Kamlekar, R.; Kenoth, R.; Ochoa-Lizarralde, B.; Malakhova, M.L.; Molotkovsky, J.G.; Patel, D.J.; et al. Sphingolipid Transfer Proteins Defined by the GLTP-Fold. Q. Rev. Biophys. 2015, 48, 281–322. [Google Scholar] [CrossRef]
- Ji, H.; Wang, H.; Ji, Q.; Ji, W.; Luo, X.; Wang, J.; Chai, Z.; Xin, J.; Cai, X.; Wu, Z.; et al. Differential Expression Profile of MicroRNA in Yak Skeletal Muscle and Adipose Tissue during Development. Genes Genom. 2020, 42, 1347–1359. [Google Scholar] [CrossRef]
- Nöhammer, C.; El-Shabrawi, Y.; Schauer, S.; Hiden, M.; Berger, J.; Forss-Petter, S.; Winter, E.; Eferl, R.; Zechner, R.; Hoefler, G. CDNA Cloning and Analysis of Tissue-Specific Expression of Mouse Peroxisomal Straight-Chain Acyl-CoA Oxidase. Eur. J. Biochem. 2000, 267, 1254–1260. [Google Scholar] [CrossRef]
- Morais, S.; Knoll-Gellida, A.; André, M.; Barthe, C.; Babin, P.J. Conserved Expression of Alternative Splicing Variants of Peroxisomal Acyl-CoA Oxidase 1 in Vertebrates and Developmental and Nutritional Regulation in Fish. Physiol. Genom. 2007, 28, 239–252. [Google Scholar] [CrossRef]
- Clop, A.; Ovilo, C.; Perez-Enciso, M.; Cercos, A.; Tomas, A.; Fernandez, A.; Coll, A.; Folch, J.M.; Barragan, C.; Diaz, I.; et al. Detection of QTL Affecting Fatty Acid Composition in the Pig. Mamm. Genome 2003, 14, 650–656. [Google Scholar] [CrossRef]
- Casas-Carrillo, E.; Prill-Adams, A.; Price, S.G.; Clutter, A.C.; Kirkpatrick, B.W. Mapping Genomic Regions Associated with Growth Rate in Pigs. J. Anim. Sci. 1997, 75, 2047–2053. [Google Scholar] [CrossRef]
- Yue, G.; Schröffel, J., Jr.; Moser, G.; Bartenschlager, H.; Reiner, G.; Geldermann, H. Linkage and QTL Mapping for Sus Scrofa Chromosome 12. J. Anim. Breed. Genet. 2003, 120, 95–102. [Google Scholar] [CrossRef]




Publisher’s Note: MDPI stays neutral with regard to jurisdictional claims in published maps and institutional affiliations. |
© 2022 by the authors. Licensee MDPI, Basel, Switzerland. This article is an open access article distributed under the terms and conditions of the Creative Commons Attribution (CC BY) license (https://creativecommons.org/licenses/by/4.0/).
Share and Cite
Kang, Y.; Guo, S.; Wang, X.; Cao, M.; Pei, J.; Li, R.; Bao, P.; Wang, J.; Lamao, J.; Gongbao, D.; et al. Whole-Genome Resequencing Highlights the Unique Characteristics of Kecai Yaks. Animals 2022, 12, 2682. https://doi.org/10.3390/ani12192682
Kang Y, Guo S, Wang X, Cao M, Pei J, Li R, Bao P, Wang J, Lamao J, Gongbao D, et al. Whole-Genome Resequencing Highlights the Unique Characteristics of Kecai Yaks. Animals. 2022; 12(19):2682. https://doi.org/10.3390/ani12192682
Chicago/Turabian StyleKang, Yandong, Shaoke Guo, Xingdong Wang, Mengli Cao, Jie Pei, Ruiwu Li, Pengjia Bao, Jiefeng Wang, Jiebu Lamao, Dangzhi Gongbao, and et al. 2022. "Whole-Genome Resequencing Highlights the Unique Characteristics of Kecai Yaks" Animals 12, no. 19: 2682. https://doi.org/10.3390/ani12192682
APA StyleKang, Y., Guo, S., Wang, X., Cao, M., Pei, J., Li, R., Bao, P., Wang, J., Lamao, J., Gongbao, D., Lamao, J., Liang, C., Yan, P., & Guo, X. (2022). Whole-Genome Resequencing Highlights the Unique Characteristics of Kecai Yaks. Animals, 12(19), 2682. https://doi.org/10.3390/ani12192682

