Profiling Analysis of N6-Methyladenosine mRNA Methylation Reveals Differential m6A Patterns during the Embryonic Skeletal Muscle Development of Ducks
Abstract
Simple Summary
Abstract
1. Introduction
2. Materials and Methods
2.1. Ethics Statement
2.2. Animals and Tissue Collection
2.3. RNA Extraction and m6A-Specific Methylated RNA Immunoprecipitation (MeRIP)
2.4. Library Constructions and Sequencing
2.5. MeRIP-seq and RNA-seq Data Analysis
2.6. qRT-PCR Assay
3. Results
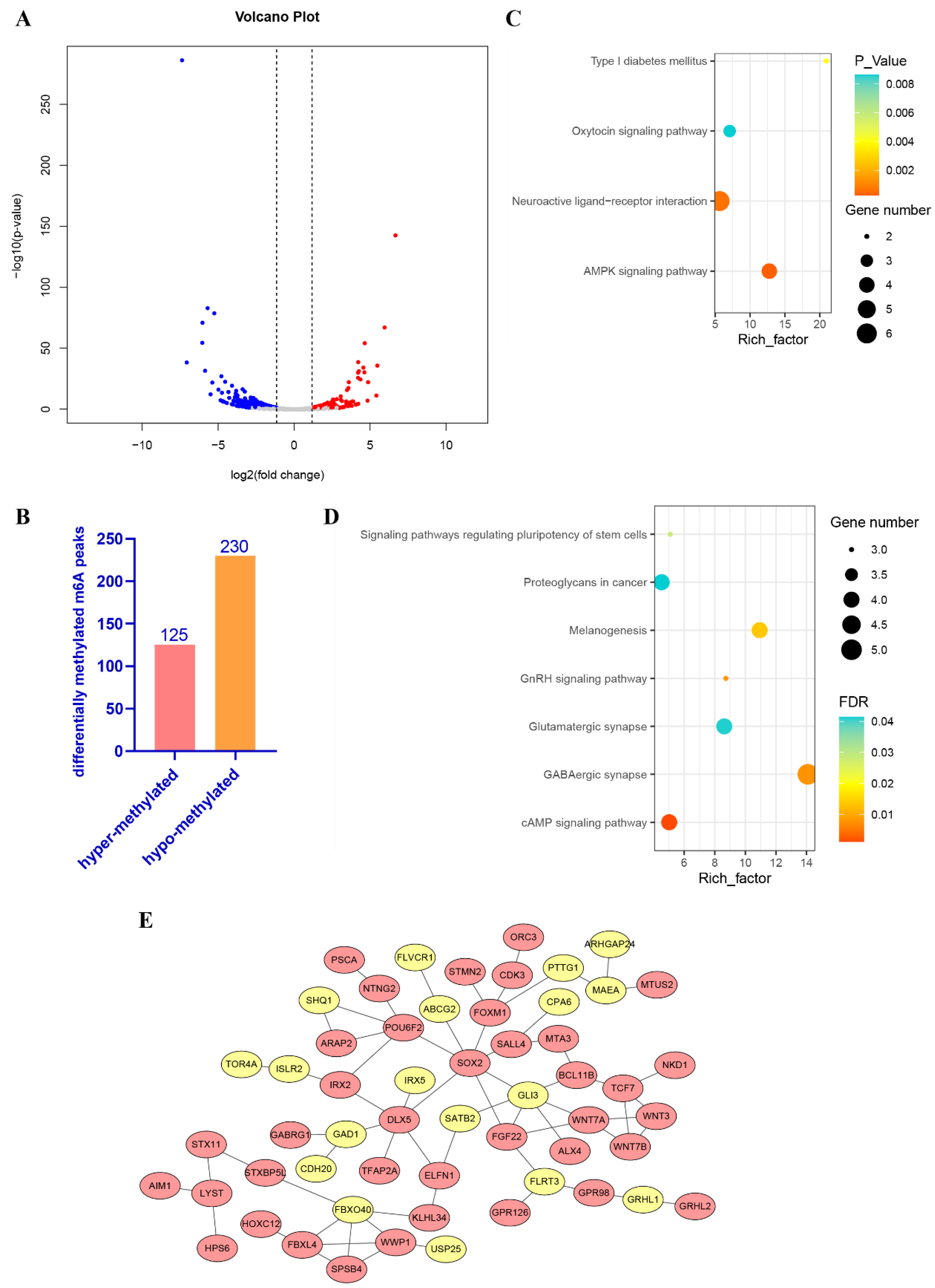
3.1. Transcriptome-Wide Detection of m6A Peaks in Duck Embryonic Breast Muscle
3.2. GO and KEEG Pathway Analysis of Differentially m6A-Methylated mRNAs in E13 and E19
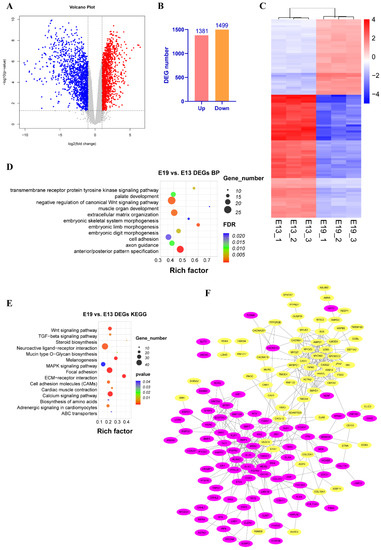
3.3. Identification of Differentially Expressed Genes (DEGs) in E19 vs. E13 Samples
3.4. Conjoint Analysis of MeRIP-seq and mRNA-seq in E19 and E13
3.5. Expression Patterns of the m6A Modification Regulators during Duck Embryonic Skeletal Muscle Development
4. Discussion
5. Conclusions
Supplementary Materials
Author Contributions
Funding
Institutional Review Board Statement
Data Availability Statement
Conflicts of Interest
References
- Khalid, T.; Hdaifeh, A.; Federighi, M.; Cummins, E.; Boué, G.; Guillou, S.; Tesson, V. Review of Quantitative Microbial Risk Assessment in Poultry Meat: The Central Position of Consumer Behavior. Foods 2020, 9, 1661. [Google Scholar] [CrossRef] [PubMed]
- Wen, C.; Yan, W.; Mai, C.; Duan, Z.; Zheng, J.; Sun, C.; Yang, N. Joint Contributions of the Gut Microbiota and Host Genetics to Feed Efficiency in Chickens. Microbiome 2021, 9, 126. [Google Scholar] [CrossRef] [PubMed]
- González-Cerón, F.; Rekaya, R.; Anthony, N.B.; Aggrey, S.E. Genetic Analysis of Leg Problems and Growth in a Random Mating Broiler Population. Poult. Sci. 2015, 94, 162–168. [Google Scholar] [CrossRef] [PubMed]
- Bobko, M.; Haščík, P.; Bobková, A.; Kňazovická, V.; Tóth, T.; Angelovičová, M. Influence of Different Plant Supplements Applied in Chicken Nutrition on Quality of Their Meat. J. Microbiol. Biotechnol. Food Sci. 2021, 2021, 1020–1031. [Google Scholar]
- Yu, J.; Wang, Z.; Yang, X.; Ma, M.; Li, Z.; Nie, Q. LncRNA-FKBP1C Regulates Muscle Fiber Type Switching by Affecting the Stability of MYH1B. Cell Death Discov. 2021, 7, 73. [Google Scholar] [CrossRef]
- Hu, Y.; Xu, H.; Li, Z.; Zheng, X.; Jia, X.; Nie, Q.; Zhang, X. Comparison of the Genome-Wide DNA Methylation Profiles between Fast-Growing and Slow-Growing Broilers. PLoS ONE 2013, 8, e56411. [Google Scholar] [CrossRef]
- Braun, T.; Gautel, M. Transcriptional Mechanisms Regulating Skeletal Muscle Differentiation, Growth and Homeostasis. Nat. Rev. Mol. Cell Biol. 2011, 12, 349–361. [Google Scholar] [CrossRef]
- Gu, L.H.; Xu, T.S.; Huang, W.; Xie, M.; Shi, W.B.; Sun, S.D.; Hou, S.S. Developmental Characteristics of Pectoralis Muscle in Pekin Duck Embryos. Genet. Mol. Res. 2013, 12, 6733–6742. [Google Scholar] [CrossRef]
- Frye, M.; Harada, B.T.; Behm, M.; He, C. RNA Modifications Modulate Gene Expression during Development. Science 2018, 361, 1346–1349. [Google Scholar] [CrossRef]
- Yang, Y.; Hsu, P.J.; Chen, Y.-S.; Yang, Y.-G. Dynamic Transcriptomic m 6 A Decoration: Writers, Erasers, Readers and Functions in RNA Metabolism. Cell Res. 2018, 28, 616–624. [Google Scholar] [CrossRef]
- Liu, J.; Yue, Y.; Han, D.; Wang, X.; Fu, Y.; Zhang, L.; Jia, G.; Yu, M.; Lu, Z.; Deng, X.; et al. A METTL3-METTL14 Complex Mediates Mammalian Nuclear RNA N6-Adenosine Methylation. Nat. Chem. Biol. 2014, 10, 93–95. [Google Scholar] [CrossRef] [PubMed]
- Ping, X.-L.; Sun, B.-F.; Wang, L.; Xiao, W.; Yang, X.; Wang, W.-J.; Adhikari, S.; Shi, Y.; Lv, Y.; Chen, Y.-S.; et al. Mammalian WTAP Is a Regulatory Subunit of the RNA N6-Methyladenosine Methyltransferase. Cell Res. 2014, 24, 177–189. [Google Scholar] [CrossRef] [PubMed]
- Patil, D.P.; Chen, C.-K.; Pickering, B.F.; Chow, A.; Jackson, C.; Guttman, M.; Jaffrey, S.R. M6A RNA Methylation Promotes XIST-Mediated Transcriptional Repression. Nature 2016, 537, 369–373. [Google Scholar] [CrossRef] [PubMed]
- Guo, J.; Tang, H.-W.; Li, J.; Perrimon, N.; Yan, D. Xio Is a Component of the Drosophila Sex Determination Pathway and RNA N6-Methyladenosine Methyltransferase Complex. Proc. Natl. Acad. Sci. USA 2018, 115, 3674–3679. [Google Scholar] [CrossRef] [PubMed]
- Jia, G.; Fu, Y.; Zhao, X.; Dai, Q.; Zheng, G.; Yang, Y.; Yi, C.; Lindahl, T.; Pan, T.; Yang, Y.-G.; et al. N6-Methyladenosine in Nuclear RNA Is a Major Substrate of the Obesity-Associated FTO. Nat. Chem. Biol. 2011, 7, 885–887. [Google Scholar] [CrossRef]
- Zheng, G.; Dahl, J.A.; Niu, Y.; Fedorcsak, P.; Huang, C.-M.; Li, C.J.; Vågbø, C.B.; Shi, Y.; Wang, W.-L.; Song, S.-H.; et al. ALKBH5 Is a Mammalian RNA Demethylase That Impacts RNA Metabolism and Mouse Fertility. Mol. Cell 2013, 49, 18–29. [Google Scholar] [CrossRef]
- Zaccara, S.; Ries, R.J.; Jaffrey, S.R. Reading, Writing and Erasing MRNA Methylation. Nat. Rev. Mol. Cell Biol. 2019, 20, 608–624. [Google Scholar] [CrossRef]
- Tao, X.; Chen, J.; Jiang, Y.; Wei, Y.; Chen, Y.; Xu, H.; Zhu, L.; Tang, G.; Li, M.; Jiang, A.; et al. Transcriptome-Wide N6-Methyladenosine Methylome Profiling of Porcine Muscle and Adipose Tissues Reveals a Potential Mechanism for Transcriptional Regulation and Differential Methylation Pattern. BMC Genom. 2017, 18, 336. [Google Scholar] [CrossRef]
- Fan, Y.; Zhang, C.; Zhu, G. Profiling of RNA N6-Methyladenosine Methylation during Follicle Selection in Chicken Ovary. Poult. Sci. 2019, 98, 6117–6124. [Google Scholar] [CrossRef]
- Cao, Z.; Zhang, D.; Wang, Y.; Tong, X.; Avalos, L.F.C.; Khan, I.M.; Gao, D.; Xu, T.; Zhang, L.; Knott, J.G.; et al. Identification and Functional Annotation of M6A Methylation Modification in Granulosa Cells during Antral Follicle Development in Pigs. Anim. Reprod. Sci. 2020, 219, 106510. [Google Scholar] [CrossRef]
- Lu, Z.; Ma, Y.; Li, Q.; Liu, E.; Jin, M.; Zhang, L.; Wei, C. The Role of N6-Methyladenosine RNA Methylation in the Heat Stress Response of Sheep (Ovis Aries). Cell Stress Chaperones 2019, 24, 333–342. [Google Scholar] [CrossRef] [PubMed]
- Cheng, B.; Leng, L.; Li, Z.; Wang, W.; Jing, Y.; Li, Y.; Wang, N.; Li, H.; Wang, S. Profiling of RNA N6-Methyladenosine Methylation Reveals the Critical Role of M6A in Chicken Adipose Deposition. Front. Cell Dev. Biol. 2021, 9, 590468. [Google Scholar] [CrossRef] [PubMed]
- Li, C.; Xiong, T.; Zhou, M.; Wan, L.; Xi, S.; Liu, Q.; Chen, Y.; Mao, H.; Liu, S.; Chen, B. Characterization of MicroRNAs during Embryonic Skeletal Muscle Development in the Shan Ma Duck. Animals 2020, 10, 1417. [Google Scholar] [CrossRef]
- Li, H.; Hu, Y.; Song, C.; Ji, G.; Liu, H.; Xu, W.; Ding, J. A New Primer for Sex Identification of Ducks and a Minimally Invasive Technique for Sampling of Allantoic Fluid to Detect Sex during Bird Embryo Development. Sex. Dev. 2015, 9, 173–181. [Google Scholar] [CrossRef] [PubMed]
- Xu, T.; Xu, Z.; Lu, L.; Zeng, T.; Gu, L.; Huang, Y.; Zhang, S.; Yang, P.; Wen, Y.; Lin, D.; et al. Transcriptome-Wide Study Revealed M6A Regulation of Embryonic Muscle Development in Dingan Goose (Anser Cygnoides Orientalis). BMC Genom. 2021, 22, 270. [Google Scholar] [CrossRef] [PubMed]
- Bolger, A.M.; Lohse, M.; Usadel, B. Trimmomatic: A Flexible Trimmer for Illumina Sequence Data. Bioinformatics 2014, 30, 2114–2120. [Google Scholar] [CrossRef]
- Hinrichs, R.N. Whole Body Movement: Coordination of Arms and Legs in Walking and Running. In Multiple Muscle Systems; Winters, J.M., Woo, S.L.-Y., Eds.; Springer: New York, NY, USA, 1990; pp. 694–705. ISBN 978-1-4613-9032-9. [Google Scholar]
- Erian, I.; Phillips, C. Public Understanding and Attitudes towards Meat Chicken Production and Relations to Consumption. Animals 2017, 7, 20. [Google Scholar] [CrossRef]
- Taylor, D.L.; Jackson, A.U.; Narisu, N.; Hemani, G.; Erdos, M.R.; Chines, P.S.; Swift, A.; Idol, J.; Didion, J.P.; Welch, R.P.; et al. Integrative Analysis of Gene Expression, DNA Methylation, Physiological Traits, and Genetic Variation in Human Skeletal Muscle. Proc. Natl. Acad. Sci. USA 2019, 116, 10883–10888. [Google Scholar] [CrossRef]
- Chen, B.; Yu, J.; Guo, L.; Byers, M.S.; Wang, Z.; Chen, X.; Xu, H.; Nie, Q. Circular RNA CircHIPK3 Promotes the Proliferation and Differentiation of Chicken Myoblast Cells by Sponging MiR-30a-3p. Cells 2019, 8, 177. [Google Scholar] [CrossRef]
- Wang, L.; Wu, Z.; Zou, C.; Liang, S.; Zou, Y.; Liu, Y.; You, F. Sex-Dependent RNA Editing and N6-Adenosine RNA Methylation Profiling in the Gonads of a Fish, the Olive Flounder (Paralichthys Olivaceus). Front. Cell Dev. Biol. 2020, 8. [Google Scholar] [CrossRef]
- Wu, K.; Jia, S.; Zhang, J.; Zhang, C.; Wang, S.; Rajput, S.A.; Sun, L.; Qi, D. Transcriptomics and Flow Cytometry Reveals the Cytotoxicity of Aflatoxin B1 and Aflatoxin M1 in Bovine Mammary Epithelial Cells. Ecotoxicol. Environ. Saf. 2021, 209, 111823. [Google Scholar] [CrossRef] [PubMed]
- Dominissini, D.; Moshitch-Moshkovitz, S.; Schwartz, S.; Salmon-Divon, M.; Ungar, L.; Osenberg, S.; Cesarkas, K.; Jacob-Hirsch, J.; Amariglio, N.; Kupiec, M.; et al. Topology of the Human and Mouse M6A RNA Methylomes Revealed by M6A-Seq. Nature 2012, 485, 201–206. [Google Scholar] [CrossRef] [PubMed]
- Wang, X.; Sun, B.; Jiang, Q.; Wu, R.; Cai, M.; Yao, Y.; Liu, Q.; Shi, H.; Feng, J.; Wang, Y. MRNA M6A Plays Opposite Role in Regulating UCP2 and PNPLA2 Protein Expression in Adipocytes. Int. J. Obes. 2018, 42, 1912–1924. [Google Scholar] [CrossRef] [PubMed]
- Wang, X.; Lu, Z.; Gomez, A.; Hon, G.C.; Yue, Y.; Han, D.; Fu, Y.; Parisien, M.; Dai, Q.; Jia, G.; et al. N6-Methyladenosine-Dependent Regulation of Messenger RNA Stability. Nature 2014, 505, 117–120. [Google Scholar] [CrossRef]
- Jiang, Q.; Sun, B.; Liu, Q.; Cai, M.; Wu, R.; Wang, F.; Yao, Y.; Wang, Y.; Wang, X. MTCH2 Promotes Adipogenesis in Intramuscular Preadipocytes via an M6A-YTHDF1-Dependent Mechanism. FASEB J. 2019, 33, 2971–2981. [Google Scholar] [CrossRef]
- Yang, C.; Zhao, K.; Zhang, J.; Wu, X.; Sun, W.; Kong, X.; Shi, J. Comprehensive Analysis of the Transcriptome-Wide M6A Methylome of Heart via MeRIP After Birth: Day 0 vs. Day 7. Front. Cardiovasc. Med. 2021, 8, 633631. [Google Scholar] [CrossRef]
- Boyer, J.G.; Prasad, V.; Song, T.; Lee, D.; Fu, X.; Grimes, K.M.; Sargent, M.A.; Sadayappan, S.; Molkentin, J.D. ERK1/2 Signaling Induces Skeletal Muscle Slow Fiber-Type Switching and Reduces Muscular Dystrophy Disease Severity. JCI Insight 2019, 4, e127356. [Google Scholar] [CrossRef]
- Martinez, C.A.; Cambra, J.M.; Gil, M.A.; Parrilla, I.; Alvarez-Rodriguez, M.; Rodriguez-Martinez, H.; Cuello, C.; Martinez, E.A. Seminal Plasma Induces Overexpression of Genes Associated with Embryo Development and Implantation in Day-6 Porcine Blastocysts. Int. J. Mol. Sci. 2020, 21, 3662. [Google Scholar] [CrossRef]
- Lv, P.; Wang, W.; Cao, Z.; Zhao, D.; Zhao, G.; Li, D.; Qi, L.; Xu, J. Fsk and IBMX Inhibit Proliferation and Proapoptotic of Glioma Stem Cells via Activation of CAMP Signaling Pathway. J. Cell. Biochem. 2019, 120, 321–331. [Google Scholar] [CrossRef]
- Slobodin, B.; Han, R.; Calderone, V.; Vrielink, J.A.F.O.; Loayza-Puch, F.; Elkon, R.; Agami, R. Transcription Impacts the Efficiency of MRNA Translation via Co-Transcriptional N6-Adenosine Methylation. Cell 2017, 169, 326–337.e12. [Google Scholar] [CrossRef]
- Röckl, K.S.C.; Hirshman, M.F.; Brandauer, J.; Fujii, N.; Witters, L.A.; Goodyear, L.J. Skeletal Muscle Adaptation to Exercise Training: AMP-Activated Protein Kinase Mediates Muscle Fiber Type Shift. Diabetes 2007, 56, 2062–2069. [Google Scholar] [CrossRef] [PubMed]
- Hardie, D.G. AMP-Activated Protein Kinase—An Energy Sensor That Regulates All Aspects of Cell Function. Genes Dev. 2011, 25, 1895–1908. [Google Scholar] [CrossRef]
- Shi, J.; Luo, L.; Eash, J.; Ibebunjo, C.; Glass, D.J. The SCF-Fbxo40 Complex Induces IRS1 Ubiquitination in Skeletal Muscle, Limiting IGF1 Signaling. Dev. Cell 2011, 21, 835–847. [Google Scholar] [CrossRef]
- Ye, J.; Zhang, Y.; Xu, J.; Zhang, Q.; Zhu, D. FBXO40, a Gene Encoding a Novel Muscle-Specific F-Box Protein, Is Upregulated in Denervation-Related Muscle Atrophy. Gene 2007, 404, 53–60. [Google Scholar] [CrossRef] [PubMed]
- Nahlé, Z.; Hsieh, M.; Pietka, T.; Coburn, C.T.; Grimaldi, P.A.; Zhang, M.Q.; Das, D.; Abumrad, N.A. CD36-Dependent Regulation of Muscle FoxO1 and PDK4 in the PPARδ/β-Mediated Adaptation to Metabolic Stress. J. Biol. Chem. 2008, 283, 14317–14326. [Google Scholar] [CrossRef] [PubMed]
- Manickam, R.; Oh, H.Y.P.; Tan, C.K.; Paramalingam, E.; Wahli, W. Metronidazole Causes Skeletal Muscle Atrophy and Modulates Muscle Chronometabolism. Int. J. Mol. Sci. 2018, 19, 2418. [Google Scholar] [CrossRef]
- Stull, J.T.; Kamm, K.E.; Vandenboom, R. Myosin Light Chain Kinase and the Role of Myosin Light Chain Phosphorylation in Skeletal Muscle. Arch. Biochem. Biophys. 2011, 510, 120–128. [Google Scholar] [CrossRef]
- Zhang, X.; Yao, Y.; Han, J.; Yang, Y.; Chen, Y.; Tang, Z.; Gao, F. Longitudinal Epitranscriptome Profiling Reveals the Crucial Role of N6-Methyladenosine Methylation in Porcine Prenatal Skeletal Muscle Development. J. Genet. Genom. 2020, 47, 466–476. [Google Scholar] [CrossRef]







| Sample | Raw Reads | Clean Reads | Clean Q30 (%) | Total Mapped (%) | Unique Mapped (%) |
|---|---|---|---|---|---|
| E13-1 IP | 117,629,262 | 76,573,096 | 99 | 56,802,958 (74.18) | 49,117,835 (86.47) |
| E13-1 Input | 120,140,860 | 72,763,030 | 99.15 | 56,820,703 (78.09) | 49,836,789 (87.71) |
| E13-2 IP | 147,499,662 | 97,038,736 | 99.05 | 72,227,326 (74.43) | 62,036,483 (85.89) |
| E13-2 Input | 108,965,984 | 64,729,996 | 99.05 | 51,040,033 (78.85) | 44,598,215 (87.38) |
| E13-3 IP | 128,176,174 | 83,981,842 | 99 | 61,790,574 (73.58) | 53,780,759 (87.04) |
| E13-3 Input | 112,164,314 | 68,385,780 | 99.1 | 53,913,372 (78.84) | 47,561,820 (88.22) |
| E19-1 IP | 89,938,950 | 58,507,898 | 99.05 | 40,837,436 (69.80) | 34,082,169 (83.46) |
| E19-1 Input | 103,104,574 | 61,018,422 | 99.1 | 46,417,242 (76.07) | 39,724,873 (85.58) |
| E19-2 IP | 154,264,524 | 102,036,750 | 99.05 | 72,591,319 (71.14) | 61,071,036 (84.13) |
| E19-2 Input | 121,768,616 | 73,999,076 | 99.1 | 57,850,115 (78.18) | 49,842,110 (86.16) |
| E19-3 IP | 133,140,154 | 87,204,114 | 99 | 60,837,221 (69.76) | 51,285,532 (84.30) |
| E19-3 Input | 89,397,936 | 54,333,714 | 99.1 | 41,044,178 (75.54) | 35,332,371 (86.08) |
| Samples | Raw Reads | Clean Reads | Clean Q30(%) | Total Mapped (%) | Unique Mapped (%) |
|---|---|---|---|---|---|
| E13-1 | 96,829,538 | 72,084,202 | 98.7 | 50,946,411 (81.36) | 44,236,015 (86.83) |
| E13-2 | 116,560,502 | 90,806,630 | 98.7 | 62,898,538 (80.90) | 54,672,390 (86.92) |
| E13-3 | 103,815,028 | 79,869,852 | 98.7 | 55,387,445 (80.43) | 48,776,577 (88.06) |
| E19-1 | 116,673,872 | 86,389,846 | 98.65 | 58,239,780 (79.86) | 48,209,452 (82.78) |
| E19-2 | 127,745,880 | 94,700,870 | 98.75 | 64,134,736 (79.41) | 54,368,577 (84.77) |
| E19-3 | 103,438,914 | 77,876,548 | 98.65 | 52,178,329 (78.66) | 44,089,921 (84.50) |
| Gene ID | mRNA Expression | m6A Level | ||||||
|---|---|---|---|---|---|---|---|---|
| log2FC | p Value | Peaks | Chromosome | Peak Start | Peak End | log2FC | p Value | |
| LOC101800998 | 1.4 | 1.53 × 10−3 | peak_3641 | NC_040047.1 | 20,800,500 | 20,802,303 | 1.9 | 3.75 × 10−3 |
| LOC101797491 | 1.5 | 2.81 × 10−4 | peak_12,651 | NC_040059.1 | 15,312,973 | 15,313,214 | 4.9 | 6.45 × 10−3 |
| LOC101794290 | 2.2 | 3.57 × 10−4 | peak_17,441 | NC_040074.1 | 240,177 | 240,387 | 2.0 | 1.85 × 10−4 |
| LOC101802407 | 2.2 | 3.81 × 10−7 | peak_18,084 | NC_040075.1 | 22,852,755 | 22,852,816 | 2.4 | 2.25 × 10−2 |
| SSUH2 | 2.8 | 5.15 × 10−5 | peak_11,999 | NC_040058.1 | 782,892 | 782,952 | 2.7 | 6.03 × 10−5 |
| ITPRID1 | 1.7 | 1.08 × 10−4 | peak_3062 | NC_040047.1 | 59,981,665 | 59,981,756 | 4.3 | 6.08 × 10−2 |
| PLCD4 | 1.6 | 2.06 × 10−3 | peak_9384 | NC_040052.1 | 36,291,413 | 36,291,533 | 1.2 | 4.13 × 10−2 |
| SFTPA | 4.2 | 2.40 × 10−6 | peak_8361 | NC_040051.1 | 26,628,000 | 26,628,150 | 4.1 | 1.46 × 10−4 |
| SMIM35 | 3.7 | 8.85 × 10−4 | peak_16,504 | NC_040070.1 | 6,803,520 | 6,803,611 | 2.2 | 2.62 × 10−3 |
| ARHGEF33 | 2.1 | 2.36 × 10−4 | peak_5261 | NC_040048.1 | 15,704,448 | 15,704,509 | 3.6 | 5.74 × 10−6 |
| FBXO40 | 2.9 | 1.44 × 10−6 | peak_636 | NC_040046.1 | 121,465,290 | 121,465,351 | 1.7 | 5.26 × 10−3 |
| TTC34 | 1.1 | 1.37 × 10−2 | peak_15,884 | NC_040067.1 | 7,503,028 | 7,503,089 | 4.6 | 6.41 × 10−31 |
| TEKT1 | 1.7 | 2.55 × 10−4 | peak_14,752 | NC_040065.1 | 5,379,082 | 5,379,584 | 1.3 | 4.34 × 10−2 |
| LOC101801251 | 2.5 | 4.96 × 10−5 | peak_8271 | NC_040051.1 | 16,597,985 | 16,598,076 | 11.7 | 0.00 |
| C2H18orf63 | 2.3 | 3.90 × 10−5 | peak_4010 | NC_040047.1 | 96,440,440 | 96,440,530 | 1.4 | 1.36 × 10−2 |
| Gene ID | mRNA Expression | m6A Level | ||||||
|---|---|---|---|---|---|---|---|---|
| logFC | p Value | Peaks | Chromosome | Peak Start | Peak End | logFC | p Value | |
| SMOC1 | −1.8 | 6.6 × 10−6 | peak_8019 | NC_040050.1 | 40,752,605 | 40,752,666 | 1.6 | 4.6 × 10−3 |
| LOC101796809 | −1.2 | 8.2 × 10−4 | peak_6439 | NC_040049.1 | 11,934,318 | 11,935,468 | 1.3 | 2.0 × 10−2 |
| LOC113840221 | −1.3 | 4.1 × 10−3 | peak_18,101 | NC_040075.1 | 25,773,108 | 25,773,169 | 1.3 | 3.6 × 10−2 |
| d90837cf-c751-4598-b7b5-9a2a5fe4bd52 | −2.0 | 1.8 × 10−5 | peak_595 peak_593 | NC_040046.1 | 115,444,079 | 115,444,140 | 4.2 | 1.5 × 10−26 |
| PTPRN2 | −2.0 | 6.3 × 10−4 | peak_3560 | NC_040047.1 | 21,881,949 | 21,882,982 | 4.2 | 2.2 × 10−39 |
| GDF7 | −2.5 | 1.1 × 10−2 | peak_5032 | NC_040048.1 | 108,450,997 | 108,451,208 | 1.8 | 1.1 × 10−2 |
| CPA6 | −3.6 | 1.0 × 10−6 | peak_4114 | NC_040047.1 | 121,248,919 | 121,249,068 | 4.2 | 1.5 × 10−30 |
| IRX5 | −4.7 | 3.5 × 10−7 | peak_11,839 | NC_040057.1 | 19,876,923 | 19,877,074 | 3.8 | 9.8 × 10−4 |
| NUAK2 | −2.9 | 3.5 × 10−6 | peak_16,981 | NC_040072.1 | 4,270,600 | 4,270,690 | 2.8 | 4.2 × 10−3 |
| Gene ID | mRNA Expression | m6A Level | ||||||
|---|---|---|---|---|---|---|---|---|
| logFC | p Value | Peaks | Chromosome | Peak Start | Peak End | logFC | p Value | |
| MOCOS | 1.5 | 3.8 × 10−4 | peak_4137 | NC_040047.1 | 89,045,565 | 89,045,745 | −2.8 | 6.6 × 10−7 |
| LOC101795725 | 1.6 | 2.2 × 10−3 | peak_7733 | NC_040050.1 | 40,469,456 | 40,469,517 | −2.3 | 1.4 × 10−3 |
| Gene ID | mRNA Expression | m6A Level | ||||||
|---|---|---|---|---|---|---|---|---|
| logFC | p Value | Peaks | Chromosome | Peak Start | Peak End | logFC | p Value | |
| PCLO | −2.0 | 4.7 × 10−3 | peak_2680 | NC_040046.1 | 193,147,944 | 193,148,005 | −13.9 | 0.00 |
| VGLL1 | −2.3 | 3.8 × 10−5 | peak_11,203 | NC_040055.1 | 14,011,407 | 14,011,468 | −12.2 | 0.00 |
| LOC113844117 | −4.1 | 9.4 × 10−6 | peak_9692 | NC_040052.1 | 23,317,486 | 23,317,607 | −7.4 | 7.7 × 10−287 |
| PLCH2 | −3.0 | 8.6 × 10−6 | peak_16,762 | NC_040067.1 | 7,693,047 | 7,693,706 | −6.0 | 1.3 × 10−71 |
| LOC101801566 | −1.5 | 3.4 × 10−2 | peak_752 | NC_040046.1 | 125,089,939 | 125,090,030 | −4.1 | 4.5 × 10−20 |
| CACNA1D | −2.5 | 2.4 × 10−5 | peak_12,826 | NC_040058.1 | 11,308,422 | 11,308,543 | −4.3 | 6.1 × 10−15 |
| FAM81A | −1.5 | 8.2 × 10−3 | peak_12,390 | NC_040057.1 | 569,354 | 569,444 | −4.3 | 6.1 × 10−15 |
| SIM1 | −5.4 | 2.8 × 10−7 | peak_5117 | NC_040048.1 | 74,879,498 | 74,879,709 | −4.3 | 6.1 × 10−10 |
| GJB3 | −1.7 | 3.3 × 10−4 | peak_16,909 | NC_040069.1 | 975,274 | 975,424 | −2.6 | 1.3 × 10−8 |
| LOC101799119 | −5.3 | 6.0 × 10−5 | peak_3249 | NC_040047.1 | 78,094,137 | 78,094,228 | −4.8 | 4.7 × 10−8 |
| FAM83B | −6.2 | 6.5 × 10−7 | peak_5981 | NC_040048.1 | 92,984,169 | 92,984,470 | −4.7 | 1.8 × 10−7 |
| SLC39A8 | −3.3 | 4.4 × 10−6 | peak_6184 | NC_040049.1 | 6,506,530 | 6,506,653 | −3.8 | 3.9 × 10−7 |
| LOC101801425 | −3.6 | 9.3 × 10−5 | peak_10,790 | NC_040054.1 | 2,438,445 | 2,438,536 | −3.3 | 6.5 × 10−7 |
| HTR1F | −4.2 | 7.8 × 10−6 | peak_579 | NC_040046.1 | 107,244,996 | 107,245,206 | −3.3 | 6.5 × 10−7 |
| AGR2 | −5.6 | 3.4 × 10−5 | peak_3832 | NC_040047.1 | 30,713,854 | 30,713,913 | −3.0 | 1.7 × 10−6 |
Publisher’s Note: MDPI stays neutral with regard to jurisdictional claims in published maps and institutional affiliations. |
© 2022 by the authors. Licensee MDPI, Basel, Switzerland. This article is an open access article distributed under the terms and conditions of the Creative Commons Attribution (CC BY) license (https://creativecommons.org/licenses/by/4.0/).
Share and Cite
Chen, B.; Liu, S.; Zhang, W.; Xiong, T.; Zhou, M.; Hu, X.; Mao, H.; Liu, S. Profiling Analysis of N6-Methyladenosine mRNA Methylation Reveals Differential m6A Patterns during the Embryonic Skeletal Muscle Development of Ducks. Animals 2022, 12, 2593. https://doi.org/10.3390/ani12192593
Chen B, Liu S, Zhang W, Xiong T, Zhou M, Hu X, Mao H, Liu S. Profiling Analysis of N6-Methyladenosine mRNA Methylation Reveals Differential m6A Patterns during the Embryonic Skeletal Muscle Development of Ducks. Animals. 2022; 12(19):2593. https://doi.org/10.3390/ani12192593
Chicago/Turabian StyleChen, Biao, Shuibing Liu, Wentao Zhang, Ting Xiong, Mingfang Zhou, Xiaolong Hu, Huirong Mao, and Sanfeng Liu. 2022. "Profiling Analysis of N6-Methyladenosine mRNA Methylation Reveals Differential m6A Patterns during the Embryonic Skeletal Muscle Development of Ducks" Animals 12, no. 19: 2593. https://doi.org/10.3390/ani12192593
APA StyleChen, B., Liu, S., Zhang, W., Xiong, T., Zhou, M., Hu, X., Mao, H., & Liu, S. (2022). Profiling Analysis of N6-Methyladenosine mRNA Methylation Reveals Differential m6A Patterns during the Embryonic Skeletal Muscle Development of Ducks. Animals, 12(19), 2593. https://doi.org/10.3390/ani12192593

