The First Genome Survey and De Novo Assembly of the Short Mackerel (Rastrelliger brachysoma) and Indian Mackerel (Rastrelliger kanagurta)
Abstract
:Simple Summary
Abstract
1. Introduction
2. Materials and Methods
2.1. Sample Collection
2.2. DNA Extraction and Genome Sequencing
2.3. Genome Size Estimation
2.4. De Novo Genome Assembly and Gene Prediction
2.5. Genome Similarities with Other Species and Phylogenetic Analysis
2.6. Identification of Microsatellite Motifs in Fish Genomes
2.7. Mitochondrial Genome Assembly
3. Results and Discussion
3.1. Genome Sequencing Statistics and Genome Size Estimation
3.2. Genome Assembly and Gene Prediction
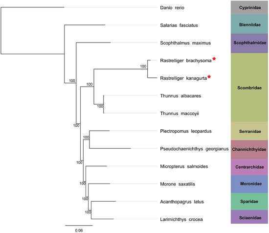
3.3. Genome Similarities with Other Species and Phylogenetic Analysis
3.4. Identification of SSRs
3.5. Mitochondrial Genome Assembly and Comparative Analysis
4. Conclusions
Supplementary Materials
Author Contributions
Funding
Institutional Review Board Statement
Informed Consent Statement
Data Availability Statement
Acknowledgments
Conflicts of Interest
References
- Kongseng, S.; Phoonsawat, R.; Wanchana, W.; Swatdipong, A. Genetic mixed-stock analysis of short mackerel, Rastrelliger brachysoma, catches in the Gulf of Thailand: Evidence of transboundary migration of the commercially important fish. Fish. Res. 2021, 235, 105823. [Google Scholar] [CrossRef]
- Koolkalya, S.; Matchakuea, U.; Jutagate, T. Growth, Population Dynamics and Optimum Yield of Indian Mackerel, Rastrelliger kanagurta (Cuvier, 1816), in the Eastern Gulf of Thailand. Int. J. Agric. Technol. 2017, 13, 1065–1075. [Google Scholar]
- Food and Agriculture Organization of the United Nations. FAO Yearbook. Fishery and Aquaculture Statistics 2019; Food & Agriculture Organization: Rome, Italy, 2021. [Google Scholar]
- Collette, B.B.; Nauen, C.E. Scombrids of the World: An Annotated and Illustrated Catalogue of Tunas, Mackerels, Bonitos, and Related Species Known to Date; United Nations Development Programme, Food and Agriculture Organization of the United Nations: Rome, Italy, 1983; Volume 2, 137p. [Google Scholar]
- Muto, N.; Alama, U.B.; Hata, H.; Guzman, A.M.T.; Cruz, R.; Gaje, A.; Traifalgar, R.F.M.; Kakioka, R.; Takeshima, H.; Motomura, H.; et al. Genetic and morphological differences among the three species of the genus Rastrelliger (Perciformes: Scombridae). Ichthyol. Res. 2016, 63, 275–287. [Google Scholar] [CrossRef]
- Bolger, A.M.; Lohse, M.; Usadel, B. Trimmomatic: A flexible trimmer for Illumina sequence data. Bioinformatics 2014, 30, 2114–2120. [Google Scholar] [CrossRef] [Green Version]
- Marcais, G.; Kingsford, C. A fast, lock-free approach for efficient parallel counting of occurrences of k-mers. Bioinformatics 2011, 27, 764–770. [Google Scholar] [CrossRef] [Green Version]
- Vurture, G.W.; Sedlazeck, F.J.; Nattestad, M.; Underwood, C.J.; Fang, H.; Gurtowski, J.; Schatz, M.C. GenomeScope: Fast reference-free genome profiling from short reads. Bioinformatics 2017, 33, 2202–2204. [Google Scholar] [CrossRef] [Green Version]
- Surachat, K.; Deachamag, P.; Wonglapsuwan, M. The first de novo genome assembly and sex marker identification of Pluang Chomphu fish (Tor tambra) from Southern Thailand. Comput. Struct. Biotechnol. J. 2022, 20, 1470–1480. [Google Scholar] [CrossRef]
- Luo, R.; Liu, B.; Xie, Y.; Li, Z.; Huang, W.; Yuan, J.; He, G.; Chen, Y.; Pan, Q.; Liu, Y.; et al. SOAPdenovo2: An empirically improved memory-efficient short-read de novo assembler. Gigascience 2012, 1, 18. [Google Scholar] [CrossRef] [PubMed]
- Gurevich, A.; Saveliev, V.; Vyahhi, N.; Tesler, G. QUAST: Quality assessment tool for genome assemblies. Bioinformatics 2013, 29, 1072–1075. [Google Scholar] [CrossRef] [PubMed]
- Manni, M.; Berkeley, M.R.; Seppey, M.; Zdobnov, E.M. BUSCO: Assessing Genomic Data Quality and Beyond. Curr. Protoc. 2021, 1, e323. [Google Scholar] [CrossRef] [PubMed]
- Stanke, M.; Diekhans, M.; Baertsch, R.; Haussler, D. Using native and syntenically mapped cDNA alignments to improve de novo gene finding. Bioinformatics 2008, 24, 637–644. [Google Scholar] [CrossRef] [PubMed] [Green Version]
- Huerta-Cepas, J.; Szklarczyk, D.; Heller, D.; Hernandez-Plaza, A.; Forslund, S.K.; Cook, H.; Mende, D.R.; Letunic, I.; Rattei, T.; Jensen, L.J.; et al. eggNOG 5.0: A hierarchical, functionally and phylogenetically annotated orthology resource based on 5090 organisms and 2502 viruses. Nucleic Acids Res. 2019, 47, D309–D314. [Google Scholar] [CrossRef] [PubMed] [Green Version]
- Cantalapiedra, C.P.; Hernandez-Plaza, A.; Letunic, I.; Bork, P.; Huerta-Cepas, J. eggNOG-mapper v2: Functional Annotation, Orthology Assignments, and Domain Prediction at the Metagenomic Scale. Mol. Biol. Evol. 2021, 38, 5825–5829. [Google Scholar] [CrossRef] [PubMed]
- Camacho, C.; Coulouris, G.; Avagyan, V.; Ma, N.; Papadopoulos, J.; Bealer, K.; Madden, T.L. BLAST plus: Architecture and applications. BMC Bioinform. 2009, 10, 421. [Google Scholar] [CrossRef] [Green Version]
- Edgar, R.C. MUSCLE: Multiple sequence alignment with high accuracy and high throughput. Nucleic Acids Res. 2004, 32, 1792–1797. [Google Scholar] [CrossRef] [PubMed] [Green Version]
- Stamatakis, A. RAxML-VI-HPC: Maximum likelihood-based phylogenetic analyses with thousands of taxa and mixed models. Bioinformatics 2006, 22, 2688–2690. [Google Scholar] [CrossRef] [PubMed]
- Beier, S.; Thiel, T.; Munch, T.; Scholz, U.; Mascher, M. MISA-web: A web server for microsatellite prediction. Bioinformatics 2017, 33, 2583–2585. [Google Scholar] [CrossRef] [Green Version]
- Meng, G.; Li, Y.; Yang, C.; Liu, S. MitoZ: A toolkit for animal mitochondrial genome assembly, annotation and visualization. Nucleic Acids Res. 2019, 47, e63. [Google Scholar] [CrossRef]
- Suda, A.; Nishiki, I.; Iwasaki, Y.; Matsuura, A.; Akita, T.; Suzuki, N.; Fujiwara, A. Improvement of the Pacific bluefin tuna (Thunnus orientalis) reference genome and development of male-specific DNA markers. Sci. Rep. 2019, 9, 14450. [Google Scholar] [CrossRef]
- Malmstrom, M.; Matschiner, M.; Torresen, O.K.; Jakobsen, K.S.; Jentoft, S. Whole genome sequencing data and de novo draft assemblies for 66 teleost species. Sci. Data 2017, 4, 160132. [Google Scholar] [CrossRef]
- Malmstrom, M.; Matschiner, M.; Torresen, O.K.; Star, B.; Snipen, L.G.; Hansen, T.F.; Baalsrud, H.T.; Nederbragt, A.J.; Hanel, R.; Salzburger, W.; et al. Evolution of the immune system influences speciation rates in teleost fishes. Nat. Genet. 2016, 48, 1204–1210. [Google Scholar] [CrossRef] [PubMed]
- Barth, J.M.I.; Damerau, M.; Matschiner, M.; Jentoft, S.; Hanel, R. Genomic Differentiation and Demographic Histories of Atlantic and Indo-Pacific Yellowfin Tuna (Thunnus albacares) Populations. Genome. Biol. Evol. 2017, 9, 1084–1098. [Google Scholar] [CrossRef] [PubMed]
- Adelyna, M.A.N.; Jung, H.; Chand, V.; Mather, P.B.; Azizah, M.N.S. A genome survey sequence (GSS) analysis and microsatellite marker development for Indian mackerel, Rastrelliger kanagurta, using Ion Torrent technology. Meta Gene 2016, 10, 67–72. [Google Scholar] [CrossRef]
- Bovine Genome, S.; Analysis, C.; Elsik, C.G.; Tellam, R.L.; Worley, K.C.; Gibbs, R.A.; Muzny, D.M.; Weinstock, G.M.; Adelson, D.L.; Eichler, E.E.; et al. The genome sequence of taurine cattle: A window to ruminant biology and evolution. Science 2009, 324, 522–528. [Google Scholar] [CrossRef] [Green Version]
- Marra, N.J.; Stanhope, M.J.; Jue, N.K.; Wang, M.; Sun, Q.; Pavinski Bitar, P.; Richards, V.P.; Komissarov, A.; Rayko, M.; Kliver, S.; et al. White shark genome reveals ancient elasmobranch adaptations associated with wound healing and the maintenance of genome stability. Proc. Natl. Acad. Sci. USA 2019, 116, 4446–4455. [Google Scholar] [CrossRef] [Green Version]
- Steinke, D.; Hoegg, S.; Brinkmann, H.; Meyer, A. Three rounds (1R/2R/3R) of genome duplications and the evolution of the glycolytic pathway in vertebrates. BMC Biol. 2006, 4, 16. [Google Scholar] [CrossRef] [Green Version]
- Glasauer, S.M.; Neuhauss, S.C. Whole-genome duplication in teleost fishes and its evolutionary consequences. Mol. Genet. Genom. MGG 2014, 289, 1045–1060. [Google Scholar] [CrossRef] [Green Version]
- Guo, W.; Tong, J.; Yu, X.; Zhu, C.; Feng, X.; Fu, B.; He, S.; Zeng, F.; Wang, X.; Liu, H.; et al. A second generation genetic linkage map for silver carp (Hypophthalmichehys molitrix) using microsatellite markers. Aquaculture 2013, 412–413, 97–106. [Google Scholar] [CrossRef]
- Mastrochirico-Filho, V.A.; Del Pazo, F.; Hata, M.E.; Villanova, G.V.; Foresti, F.; Vera, M.; Martinez, P.; Porto-Foresti, F.; Hashimoto, D.T. Assessing Genetic Diversity for a Pre-Breeding Program in Piaractus mesopotamicus by SNPs and SSRs. Genes 2019, 10, 668. [Google Scholar] [CrossRef] [Green Version]
- Zhang, J.; Ma, W.; Wang, W.; Gui, J.-F.; Mei, J. Parentage determination of yellow catfish (Pelteobagrus Fulvidraco) based on microsatellite DNA markers. Aquac. Int. 2016, 24, 567–576. [Google Scholar] [CrossRef]
- Tian, H.F.; Hu, Q.M.; Li, Z. Genome-wide identification of simple sequence repeats and development of polymorphic SSR markers in swamp eel (Monopterus albus). Sci. Prog. 2021, 104, 368504211035597. [Google Scholar] [CrossRef] [PubMed]
- Jondeung, A.; Karinthanyakit, W. The complete mitochondrial DNA sequence of the short mackerel (Rastrelliger brachysoma), and its phylogenetic position within Scombroidei, Perciformes. Mitochondrial DNA 2010, 21, 36–47. [Google Scholar] [CrossRef] [PubMed]
- Chen, Y.; Cheng, Q.; Qiao, H.; Zhu, Y.; Chen, W. The complete mitochondrial genome sequence of Rastrelliger kanagurta (Perciformes: Scombridae). Mitochondrial DNA 2013, 24, 114–116. [Google Scholar] [CrossRef] [PubMed]
- Iwasaki, W.; Fukunaga, T.; Isagozawa, R.; Yamada, K.; Maeda, Y.; Satoh, T.P.; Sado, T.; Mabuchi, K.; Takeshima, H.; Miya, M.; et al. MitoFish and MitoAnnotator: A mitochondrial genome database of fish with an accurate and automatic annotation pipeline. Mol. Biol. Evol. 2013, 30, 2531–2540. [Google Scholar] [CrossRef] [PubMed]
- Catanese, G.; Manchado, M.; Infante, C. Evolutionary relatedness of mackerels of the genus Scomber based on complete mitochondrial genomes: Strong support to the recognition of Atlantic Scomber colias and Pacific Scomber japonicus as distinct species. Gene 2010, 452, 35–43. [Google Scholar] [CrossRef]
- Pang, J.; Cheng, Q.; Sun, D.; Zhang, H.; Jin, S. The complete mitochondrial genome sequence of Thunnus alalunga (Bonnaterre, 1788). Mitochondrial DNA A DNA Mapp. Seq. Anal. 2016, 27, 4189–4190. [Google Scholar] [CrossRef]
- Pang, J.; Cheng, Q.; Sun, D.; Zhang, H.; Jin, S. The sequence and organization of complete mitochondrial genome of the yellowfin tuna, Thunnus albacares (Bonnaterre, 1788). Mitochondrial DNA A DNA Mapp. Seq. Anal. 2016, 27, 3111–3112. [Google Scholar] [CrossRef]






| Species | k-mer | k-mer Depth | Estimated Genome Size (Mbp) | Heterozygous Ratio (%) | Repeat Ratio (%) |
|---|---|---|---|---|---|
| R. brachysoma | 21 | 62 | 680.14 | 0.813 | 8.30 |
| R. kanagurta | 21 | 62 | 688.82 | 0.808 | 9.30 |
| Species | Results | Length (bp) | Total Number | Max Length (bp) | N50 | L50 |
|---|---|---|---|---|---|---|
| R. brachysoma | contig | 1,470,475,468 | 344,536 | 8220 | 907 | 111,256 |
| scaffold | 562,970,690 | 213,093 | 107,797 | 4198 | 29,761 | |
| R. kanagurta | contig | 1,403,153,623 | 499,510 | 4142 | 701 | 76,797 |
| scaffold | 548,629,566 | 292,418 | 44,811 | 2681 | 55,832 |
| Family | Species | Nucleotide Level | |||
| R. brachysoma | R. kanagurta | ||||
| Identity (%) | Coverage (%) | Identity (%) | Coverage (%) | ||
| Scombridae | T. albacares | 86.55 | 58.00 | 85.47 | 56.00 |
| Scombridae | T. maccoyii | 86.49 | 57.00 | 85.52 | 54.00 |
| Anabantidae | A. testudineus | 82.22 | 45.00 | 84.88 | 40.00 |
| Lateolabracidae | L. maculatus | 82.02 | 42.00 | 88.29 | 42.00 |
| Serranidae | E. lanceolatus | 80.99 | 47.00 | 87.63 | 44.00 |
| Family | Species | Amino Acid Level | |||
| R. brachysoma | R. kanagurta | ||||
| Identity (%) | Coverage (%) | Identity (%) | Coverage (%) | ||
| Scombridae | T. albacares | 89.99 | 99.4 | 86.53 | 98.25 |
| Scombridae | T. maccoyii | 89.94 | 99.4 | 88.78 | 97.40 |
| Anabantidae | A. testudineus | 81.45 | 99.4 | 83.03 | 97.60 |
| Lateolabracidae | L. maculatus | NA | NA | NA | NA |
| Serranidae | E. lanceolatus | 83.59 | 95.60 | 84.60 | 97.00 |
| Species | Total | Di- | Tri- | Tetra- | Penta- | Hexa- |
|---|---|---|---|---|---|---|
| R. brachysoma | 274,764 | 216,353 | 34,265 | 21,544 | 2350 | 252 |
| R. kanagurta | 273,175 | 222,343 | 33,950 | 14,992 | 1811 | 79 |
| No | Fish Name | Species | Location | Number of bp | Accession No. | Reference |
|---|---|---|---|---|---|---|
| 1. | Short mackerel | Rastrelliger brachysoma | Thailand | 16,539 | OM460828 | This study |
| 2. | Short mackerel | Rastrelliger brachysoma | Thailand | 16,539 | EU555283 | [34] |
| 3. | Indian mackerel | Rastrelliger kanagurta | China | 16,537 | JX524134 | [35] |
| 4. | Indian mackerel | Rastrelliger kanagurta | Thailand | 16,537 | OM460829 | This study |
| 5. | Indian mackerel | Rastrelliger kanagurta | Japan | 16,537 | AP012948 | [36] |
| 6. | Blue mackerel | Scomber australasicus | Japan | 16,570 | AB102725 | - |
| 7. | Atlantic chub mackerel | Scomber colias | Spain | 16,570 | AB488406 | [37] |
| 8. | Chub mackerel | Scomber japonicus | Japan | 16,568 | AB102724 | - |
| 9. | Atlantic mackerel | Scomber scombrus | Unknown | 16,558 | MN122853 | - |
| 10. | Bullet tuna | Auxis rochei | Philippines | 16,505 | MW232421 | - |
| 11. | Skipjack tuna | Katsuwonus pelamis | Philippines | 16,514 | MW232429 | - |
| 12. | Longfin tuna | Thunnus alalonga | China | 16,527 | KP259549 | [38] |
| 13. | Yellowfin tuna | Thunnus albacares | China | 16,528 | KP259550 | [39] |
| 14. | Bluefin tuna | Thunnus orientalis | Japan | 16,527 | GU256524 | - |
| 15. | Atlantic bluefin tuna | Thunnus thynnus | Japan | 16,527 | GU256522 | - |
| 16. | Southern bluefin tuna | Thunnus maccoyii | Japan | 16,527 | JN086150 | - |
| 17. | Bigeye tuna | Thunnus obesus | Japan | 16,528 | JN086152 | - |
| 18. | Blackfin tuna | Thunnus atlanticus | Mexico | 16,528 | KU955343 | - |
| 19. | Longtail tuna | Thunnus tonggol | Philippines | 16,529 | MW232430 | - |
| 20. | Zebrafish | Danio rerio | Unknown | 16,596 | AC024175 | - |
Publisher’s Note: MDPI stays neutral with regard to jurisdictional claims in published maps and institutional affiliations. |
© 2022 by the authors. Licensee MDPI, Basel, Switzerland. This article is an open access article distributed under the terms and conditions of the Creative Commons Attribution (CC BY) license (https://creativecommons.org/licenses/by/4.0/).
Share and Cite
Surachat, K.; Narkthewan, P.; Thotsagotphairee, C.; Wonglapsuwan, M.; Thongpradub, W. The First Genome Survey and De Novo Assembly of the Short Mackerel (Rastrelliger brachysoma) and Indian Mackerel (Rastrelliger kanagurta). Animals 2022, 12, 1769. https://doi.org/10.3390/ani12141769
Surachat K, Narkthewan P, Thotsagotphairee C, Wonglapsuwan M, Thongpradub W. The First Genome Survey and De Novo Assembly of the Short Mackerel (Rastrelliger brachysoma) and Indian Mackerel (Rastrelliger kanagurta). Animals. 2022; 12(14):1769. https://doi.org/10.3390/ani12141769
Chicago/Turabian StyleSurachat, Komwit, Patcharaporn Narkthewan, Chayanin Thotsagotphairee, Monwadee Wonglapsuwan, and Walaiporn Thongpradub. 2022. "The First Genome Survey and De Novo Assembly of the Short Mackerel (Rastrelliger brachysoma) and Indian Mackerel (Rastrelliger kanagurta)" Animals 12, no. 14: 1769. https://doi.org/10.3390/ani12141769
APA StyleSurachat, K., Narkthewan, P., Thotsagotphairee, C., Wonglapsuwan, M., & Thongpradub, W. (2022). The First Genome Survey and De Novo Assembly of the Short Mackerel (Rastrelliger brachysoma) and Indian Mackerel (Rastrelliger kanagurta). Animals, 12(14), 1769. https://doi.org/10.3390/ani12141769

