Mediterranean Pine Vole, Microtus duodecimcostatus: A Paradigm of an Opportunistic Breeder
Abstract
Simple Summary
Abstract
1. Introduction
2. Materials and Methods
2.1. Animals
2.2. Histology and Immunohistological Methods
2.3. Cell Death Analysis
2.4. Serum Testosterone Levels
2.5. BTB Permeability
2.6. Transcriptome Analysis
3. Results
3.1. Males of M. duodecimcostatus from the South-Eastern Iberian Peninsula Undergo Summer Testis Regression in Wastelands but Not in Other Habitats
3.2. Spermatogonenesis Is Arrested at the Spermatogonial Stage in Regressed Testes of M. duodecimcostatus
3.3. The Blood Testis Barrier Is Impaired in Regressed Testis of M. duodecimcostatus
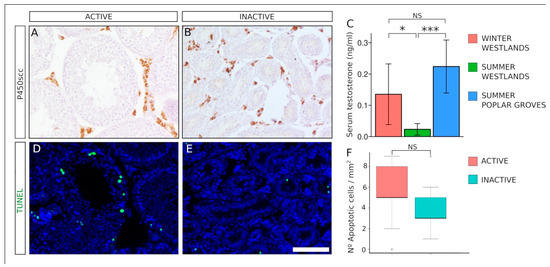
3.4. Reduced Steroidogenesis but Not Increased Testicular Apoptosis in Sexually Inactive Males of M. duodecimcostatus
3.5. Transcriptomic Differences between Active and Regressed Testes of M. duodecimcostatus
4. Discussion
5. Conclusions
Supplementary Materials
Author Contributions
Funding
Institutional Review Board Statement
Data Availability Statement
Acknowledgments
Conflicts of Interest
References
- Bronson, F.H. Mammalian Reproduction: An Ecological Perspective1. Biol. Reprod. 1985, 32, 1–26. [Google Scholar] [CrossRef]
- Jiménez, R.; Burgos, M.; Barrionuevo, F.J. Circannual Testis Changes in Seasonally Breeding Mammals. Sex. Dev. 2015, 9, 205–215. [Google Scholar] [CrossRef] [PubMed]
- Jenkins, L.K.; Ross, W.L.; Young, K.A. Increases in apoptosis and declines in Bcl-XL protein characterise testicular regression in American crows (Corvus brachyrhynchos). Reprod. Fertil. Dev. 2007, 19, 461–469. [Google Scholar] [CrossRef] [PubMed]
- Young, K.A.; Ball, G.F.; Nelson, R.J. Photoperiod-Induced Testicular Apoptosis in European Starlings (Sturnus vulgaris). Biol. Reprod. 2001, 64, 706–713. [Google Scholar] [CrossRef] [PubMed]
- Yazawa, T.; Yamamoto, K.; Kikuyama, S.; Abé, S.-I. Elevation of Plasma Prolactin Concentrations by Low Temperature Is the Cause of Spermatogonial Cell Death in the Newt, Cynops pyrrhogaster. Gen. Comp. Endocrinol. 1999, 113, 302–311. [Google Scholar] [CrossRef]
- Zhang, L.; Han, X.-K.; Qi, Y.-Y.; Liu, Y.; Chen, Q.-S. Seasonal effects on apoptosis and proliferation of germ cells in the testes of the Chinese soft-shelled turtle, Pelodiscus sinensis. Theriogenology 2008, 69, 1148–1158. [Google Scholar] [CrossRef]
- Sasso-Cerri, E.; Cerri, P.S.; Freymüller, E.; Miraglia, S.M. Apoptosis during the seasonal spermatogenic cycle of Rana catesbeiana. J. Anat. 2006, 209, 21–29. [Google Scholar] [CrossRef]
- Pastor, L.M.; Zuasti, A.; Ferrer, C.; Bernal-Mañas, C.M.; Morales, E.; Beltrán-Frutos, E.; Seco-Rovira, V. Proliferation and apoptosis in aged and photoregressed mammalian seminiferous epithelium, with particular attention to rodents and humans. Reprod. Domest. Anim. 2011, 46, 155–164. [Google Scholar] [CrossRef]
- Dadhich, R.K.; Real, F.M.; Zurita, F.; Barrionuevo, F.J.; Burgos, M.; Jiménez, R. Role of apoptosis and cell proliferation in the testicular dynamics of seasonal breeding mammals: A study in the iberian mole, Talpa occidentalis. Biol. Reprod. 2010, 83, 83–91. [Google Scholar] [CrossRef]
- Dadhich, R.K.; Barrionuevo, F.J.; Real, F.M.; Lupiañez, D.G.; Ortega, E.; Burgos, M.; Jiménez, R. Identification of live germ-cell desquamation as a major mechanism of seasonal testis regression in mammals: A study in the iberian mole (Talpa occidentalis). Biol. Reprod. 2013, 88. [Google Scholar] [CrossRef]
- Luaces, J.P.; Rossi, L.F.; Sciurano, R.B.; Rebuzzini, P.; Merico, V.; Zuccotti, M.; Merani, M.S.; Garagna, S. Loss of Sertoli-germ cell adhesion determines the rapid germ cell elimination during the seasonal regression of the seminiferous epithelium of the large hairy armadillo Chaetophractus villosus. Biol. Reprod. 2014, 90, 48. [Google Scholar] [CrossRef] [PubMed]
- Merico, V.; Luaces, J.P.; Rossi, L.F.; Rebuzzini, P.; Merani, M.S.; Zuccotti, M.; Garagna, S. Sertoli–immature spermatids disengagement during testis regression in the armadillo. Reproduction 2019, 157, 27–42. [Google Scholar] [CrossRef] [PubMed]
- Massoud, D.; Lao-Pérez, M.; Hurtado, A.; Abdo, W.; Palomino-Morales, R.; Carmona, F.D.; Burgos, M.; Jiménez, R.; Barrionuevo, F.J. Germ cell desquamation-based testis regression in a seasonal breeder, the Egyptian long-eared hedgehog, Hemiechinus auritus. PLoS ONE 2018, 13, e0204851. [Google Scholar] [CrossRef] [PubMed]
- Harter, C.J.L.; Kavanagh, G.S.; Smith, J.T. The role of kisspeptin neurons in reproduction and metabolism. J. Endocrinol. 2018, 238, R173–R183. [Google Scholar] [CrossRef]
- Vivid, D.; Bentley, G.E. Seasonal reproduction in vertebrates: Melatonin synthesis, binding, and functionality using tinbergen’s four questions. Molecules 2018, 23, 652. [Google Scholar] [CrossRef]
- Bédécarrats, G.Y. Control of the reproductive axis: Balancing act between stimulatory and inhibitory input. Poult. Sci. 2015, 94, 810–815. [Google Scholar] [CrossRef]
- Nelson, R.J.; Gubernick, D.J.; Blom, J.M.C. Influence of photoperiod, green food, and water availability on reproduction in male California mice (Peromyscus californicus). Physiol. Behav. 1995, 57, 1175–1180. [Google Scholar] [CrossRef]
- Martin, G.B.; Tjondronegoro, S.; Blackberry, M.A. Effects of nutrition on testicular size and the concentrations of gonadotrophins, testosterone and inhibin in plasma of mature male sheep. Reproduction 1994, 101, 121–128. [Google Scholar] [CrossRef] [PubMed]
- Temple, J.L. The Musk Shrew (Suncus murinus): A Model Species for Studies of Nutritional Regulation of Reproduction. ILAR J. 2004, 45, 25–34. [Google Scholar] [CrossRef][Green Version]
- Massoud, D.; Barrionuevo, F.J.; Ortega, E.; Burgos, M.; Jiménez, R. The testis of greater white-toothed shrew Crocidura russula in Southern European populations: A case of adaptive lack of seasonal involution? J. Exp. Zool. Mol. Dev. Evol. 2014, 322, 304–315. [Google Scholar] [CrossRef]
- Fuster, M.J.L. The natural communities of small mammals (insectivores and rodents) of Catalonia (Spain). Miscellània Zoològica 1985, 9, 375–387. [Google Scholar]
- Heldstab, S.A. Latitude, life history and sexual size dimorphism correlate with reproductive seasonality in rodents. Mammal. Rev. 2021, 51, 256–271. [Google Scholar] [CrossRef]
- Cotilla, I. Microtus Duodecimcostatus (de Selys-Longchamps, 1839). In Atlas y Libro Rojo de los Mamiferos Terrestres de España; Ministerio de Medio Ambiente: Madrid, Spain, 2007; pp. 422–425. [Google Scholar]
- Santos, S.M.S.M.; Mira, A.P.M.P.; Mathias, M.L.M.L. Factors influencing large-scale distribution of two sister species of pine voles (Microtus lusitanicus and Microtus duodecimcostatus): The importance of spatial autocorrelation. Can. J. Zool. 2009, 87, 1227–1240. [Google Scholar] [CrossRef]
- MacManes, M.D. The Oyster River Protocol: A multi-assembler and kmer approach for de novo transcriptome assembly. PeerJ 2018, 6, e5428. [Google Scholar] [CrossRef] [PubMed]
- Bryant, D.M.; Johnson, K.; DiTommaso, T.; Tickle, T.; Couger, M.B.; Payzin-Dogru, D.; Lee, T.J.; Leigh, N.D.; Kuo, T.-H.; Davis, F.G.; et al. A tissue-mapped axolotl de novo transcriptome enables identification of limb regeneration factors. Cell Rep. 2017, 18, 762–776. [Google Scholar] [CrossRef]
- Hermann, B.P.; Cheng, K.; Singh, A.; Cruz, L.R.-D.L.; Mutoji, K.N.; Chen, I.C.; Gildersleeve, H.; Lehle, J.D.; Mayo, M.; Westernströer, B.; et al. The mammalian spermatogenesis single-cell transcriptome, from spermatogonial stem cells to spermatids. Cell Rep. 2018, 25, 1650–1667.e8. [Google Scholar] [CrossRef]
- Green, C.D.; Ma, Q.; Manske, G.L.; Shami, A.N.; Zheng, X.; Marini, S.; Moritz, L.; Sultan, C.; Gurczynski, S.J.; Moore, B.B.; et al. A comprehensive roadmap of murine spermatogenesis defined by single-cell rna-seq. Dev. Cell 2018, 46, 651–667.e10. [Google Scholar] [CrossRef] [PubMed]
- Grabherr, M.G.; Haas, B.J.; Yassour, M.; Levin, J.Z.; Thompson, D.A.; Amit, I.; Adiconis, X.; Fan, L.; Raychowdhury, R.; Zeng, Q.; et al. Full-length transcriptome assembly from RNA-Seq data without a reference genome. Nat. Biotechnol. 2011, 29, 644–652. [Google Scholar] [CrossRef]
- Haas, B.J. Improving the arabidopsis genome annotation using maximal transcript alignment assemblies. Nucleic Acids Res. 2003, 31, 5654–5666. [Google Scholar] [CrossRef] [PubMed]
- Klopfenstein, D.V.; Zhang, L.; Pedersen, B.S.; Ramírez, F.; Vesztrocy, A.W.; Naldi, A.; Mungall, C.J.; Yunes, J.M.; Botvinnik, O.; Weigel, M.; et al. GOATOOLS: A Python library for Gene Ontology analyses. Sci. Rep. 2018, 8, 10872. [Google Scholar] [CrossRef] [PubMed]
- Yu, G.; Wang, L.-G.; Han, Y.; He, Q.-Y. Clusterprofiler: An r package for comparing biological themes among gene clusters. OMICS 2012, 16, 284–287. [Google Scholar] [CrossRef] [PubMed]
- Luo, W.; Brouwer, C. Pathview: An R/Bioconductor package for pathway-based data integration and visualization. Bioinformatics 2013, 29, 1830–1831. [Google Scholar] [CrossRef] [PubMed]
- Carnero, A.; Jiménez, R.; Burgos, M.; Sánchez, A.; Guardia, R.D.d.l. Achiasmatic sex chromosomes in Pitymys duodecimcostatus: Mechanisms of association and segregation. Cytogenet. Cell Genet. 1991, 56, 78–81. [Google Scholar] [CrossRef]
- Da Silva, S.M.; Hacker, A.; Harley, V.; Goodfellow, P.; Swain, A.; Lovell-Badge, R. Sox9 expression during gonadal development implies a conserved role for the gene in testis differentiation in mammals and birds. Nat. Genet. 1996, 14, 62–68. [Google Scholar] [CrossRef]
- Fröjdman, K.; Harley, V.R.; Pelliniemi, L.J. Sox9 protein in rat sertoli cells is age and stage dependent. Histochem. Cell Biol. 2000, 113, 31–36. [Google Scholar]
- Dadhich, R.K.; Barrionuevo, F.J.; Lupiañez, D.G.; Real, F.M.; Burgos, M.; Jiménez, R. Expression of genes controlling testicular development in adult testis of the seasonally breeding iberian mole. Sex. Dev. 2011, 5, 77–88. [Google Scholar] [CrossRef]
- Yoshida, K.; Kondoh, G.; Matsuda, Y.; Habu, T.; Nishimune, Y.; Morita, T. The mouse reca-like gene dmc1 is required for homologous chromosome synapsis during meiosis. Mol. Cell 1998, 1, 707–718. [Google Scholar] [CrossRef]
- Raymond, C.S.; Murphy, M.W.; O’Sullivan, M.G.; Bardwell, V.J.; Zarkower, D. Dmrt1, a gene related to worm and fly sexual regulators, is required for mammalian testis differentiation. Genes Dev. 2000, 14, 2587–2595. [Google Scholar] [CrossRef] [PubMed]
- Gow, A.; Southwood, C.M.; Li, J.S.; Pariali, M.; Riordan, G.P.; Brodie, S.E.; Danias, J.; Bronstein, J.M.; Kachar, B.; Lazzarini, R.A. CNS myelin and sertoli cell tight junction strands are absent in Osp/claudin-11 null mice. Cell 1999, 99, 649–659. [Google Scholar] [CrossRef]
- Erkkilä, K.; Henriksén, K.; Hirvonen, V.; Rannikko, S.; Salo, J.; Parvinen, M.; Dunkel, L. Testosterone regulates apoptosis in adult human seminiferous tubules in vitro. J. Clin. Endocrinol. Metab. 1997, 82, 2314–2321. [Google Scholar] [CrossRef]
- Ni, F.-D.; Hao, S.-L.; Yang, W.-X. Multiple signaling pathways in Sertoli cells: Recent findings in spermatogenesis. Cell Death Dis. 2019, 10, 541. [Google Scholar] [CrossRef]
- Siu, M.K.Y.; Wong, C.; Lee, W.M.; Cheng, C.Y. Sertoli-germ cell anchoring junction dynamics in the testis are regulated by an interplay of lipid and protein kinases. J. Biol. Chem. 2005, 280, 25029–25047. [Google Scholar] [CrossRef]
- Gorczynska, E.; Handelsman, D.J. Androgens rapidly increase the cytosolic calcium concentration in Sertoli cells. Endocrinology 1995, 136, 2052–2059. [Google Scholar] [CrossRef]
- López, C.; Aguilar, R.; Nardocci, G.; Cereceda, K.; Vander Stelt, K.; Slebe, J.C.; Montecino, M.; Concha, I.I. Wnt/β-catenin signaling enhances transcription of the CX43 gene in murine Sertoli cells. J. Cell Biochem. 2019, 120, 6753–6762. [Google Scholar] [CrossRef] [PubMed]
- Guédon, G.; Paradis, E.; Croset, H. Capture-recapture study of a population of the Mediterranean Pine vole (Microtus duodecimcostatus) in Southern France. Mamm. Biol. 1992, 57, 364–372. [Google Scholar]
- Gisbert, J.; Jiménez, L.; Ventura, J. Breeding characteristics of the Lusitanian pine vole, Microtus lusitanicus. Anim. Biol. 2010, 60, 1–14. [Google Scholar] [CrossRef]
- Tougard, C.; Brunet-lecomte, P.; Fabre, M.; Montuire, S. Evolutionary history of two allopatric Terricola species (Arvicolinae, Rodentia) from molecular, morphological, and palaeontological data. Biol. J. Linnean Soc. 2008, 93, 309–323. [Google Scholar] [CrossRef][Green Version]
- Bronson, F.H. Climate change and seasonal reproduction in mammals. Philos. Trans. R. Soc. B-Biol. Sci. 2009, 364, 3331–3340. [Google Scholar] [CrossRef]
- Leitner, S.; Van’t Hof, T.J.; Gahr, M. Flexible reproduction in wild canaries is independent of photoperiod. Gen. Comp. Endocrinol. 2003, 130, 102–108. [Google Scholar] [CrossRef]
- Paul, M.J.; Pyter, L.M.; Freeman, D.A.; Galang, J.; Prendergast, B.J. Photic and nonphotic seasonal cues differentially engage hypothalamic kisspeptin and rfamide-related peptide mrna expression in siberian hamsters. J. Neuroendocrinol. 2009, 21, 1007–1014. [Google Scholar] [CrossRef] [PubMed]
- Massoud, D.; Lao-Pérez, M.; Ortega, E.; Burgos, M.; Jiménez, R.; Barrionuevo, F.J. Divergent seasonal reproductive patterns in syntopic populations of two murine species in southern spain, Mus spretus and Apodemus sylvaticus. Animals 2021, 11, 243. [Google Scholar] [CrossRef]
- Jiménez, R.; Burgos, M.; Sánchez, A.; Diaz De La Guardia, R. The reproductive cycle of Talpa occidentalis in the southeastern Iberian Peninsula. Acta Theriol. 1990, 35, 165–169. [Google Scholar] [CrossRef]
- Yan, H.H.N.; Mruk, D.D.; Lee, W.M.; Cheng, C.Y. Blood-testis barrier dynamics are regulated by testosterone and cytokines via their differential effects on the kinetics of protein endocytosis and recycling in Sertoli cells. FASEB J. 2008, 22, 1945–1959. [Google Scholar] [CrossRef]
- Smith, L.B.; Walker, W.H. The regulation of spermatogenesis by androgens. Semin. Cell Dev. Biol. 2014, 30, 2–13. [Google Scholar] [CrossRef]
- Barrionuevo, F.J.; Hurtado, A.; Kim, G.J.; Real, F.M.; Bakkali, M.; Kopp, J.L.; Sander, M.; Scherer, G.; Burgos, M.; Jiménez, R.; et al. Sox9 and Sox8 protect the adult testis from male-to-female genetic reprogramming and complete degeneration. eLife 2016, 5, e15635. [Google Scholar] [CrossRef] [PubMed]
- Rao, M.K. Tissue-specific RNAi reveals that WT1 expression in nurse cells controls germ cell survival and spermatogenesis. Genes Dev. 2006, 20, 147–152. [Google Scholar] [CrossRef] [PubMed]
- Chen, S.-R.; Tang, J.-X.; Cheng, J.-M.; Li, J.; Jin, C.; Li, X.-Y.; Deng, S.-L.; Zhang, Y.; Wang, X.-X.; Liu, Y.-X.; et al. Loss of Gata4 in Sertoli cells impairs the spermatogonial stem cell niche and causes germ cell exhaustion by attenuating chemokine signaling. Oncotarget 2015, 6, 37012–37027. [Google Scholar] [CrossRef] [PubMed]
- Franchi, E.; Camatini, M. Evidence that a Ca2+ chelator and a calmodulin blocker interfere with the structure of inter-sertoli junctions. Tissue Cell 1985, 17, 13–25. [Google Scholar] [CrossRef]
- Wong, C.-H.; Cheng, C.Y. Mitogen-activated protein kinases, adherens junction dynamics, and spermatogenesis: A review of recent data. Dev. Biol. 2005, 286, 1–15. [Google Scholar] [CrossRef] [PubMed]
- Xia, W.; Mruk, D.D.; Lee, W.M.; Cheng, C.Y. Differential interactions between transforming growth factor-β3/tβr1, tab1, and cd2ap disrupt blood-testis barrier and sertoli-germ cell adhesion. J. Biol. Chem. 2006, 281, 16799–16813. [Google Scholar] [CrossRef] [PubMed]
- Almog, T.; Naor, Z. Mitogen activated protein kinases (MAPKs) as regulators of spermatogenesis and spermatozoa functions. Mol. Cell. Endocrinol. 2008, 282, 39–44. [Google Scholar] [CrossRef] [PubMed]
- Itman, C.; Loveland, K.L. SMAD expression in the testis: An insight into BMP regulation of spermatogenesis. Dev. Dyn. 2008, 237, 97–111. [Google Scholar] [CrossRef]
- Li, M.W.M.; Mruk, D.D.; Cheng, C.Y. Mitogen-activated protein kinases in male reproductive function. Trends Mol. Med. 2009, 15, 159–168. [Google Scholar] [CrossRef] [PubMed]
- Tanwar, P.S.; Kaneko-Tarui, T.; Zhang, L.; Rani, P.; Taketo, M.M.; Teixeira, J. Constitutive wnt/beta-catenin signaling in murine sertoli cells disrupts their differentiation and ability to support spermatogenesis. Biol. Reprod. 2010, 82, 422–432. [Google Scholar] [CrossRef]
- Wang, X.; Adegoke, E.O.; Ma, M.; Huang, F.; Zhang, H.; Adeniran, S.O.; Zheng, P.; Zhang, G. Influence of Wilms’ tumor suppressor gene WT1 on bovine Sertoli cells polarity and tight junctions via non-canonical WNT signaling pathway. Theriogenology 2019, 138, 84–93. [Google Scholar] [CrossRef] [PubMed]
- Fix, C.; Jordan, C.; Cano, P.; Walker, W.H. Testosterone activates mitogen-activated protein kinase and the cAMP response element binding protein transcription factor in Sertoli cells. Proc. Natl. Acad. Sci. USA 2004, 101, 10919–10924. [Google Scholar] [CrossRef] [PubMed]
- Cheng, J.; Watkins, S.C.; Walker, W.H. Testosterone Activates Mitogen-Activated Protein Kinase via Src Kinase and the Epidermal Growth Factor Receptor in Sertoli Cells. Endocrinology 2007, 148, 2066–2074. [Google Scholar] [CrossRef] [PubMed]
- Lyng, F.M.; Jones, G.R.; Rommerts, F.F.G. Rapid androgen actions on calcium signaling in rat sertoli cells and two human prostatic cell lines: Similar biphasic responses between 1 picomolar and 100 nanomolar concentrations. Biol. Reprod. 2000, 63, 736–747. [Google Scholar] [CrossRef] [PubMed][Green Version]
- Fijak, M.; Meinhardt, A. The testis in immune privilege. Immunol. Rev. 2006, 213, 66–81. [Google Scholar] [CrossRef]
- Li, N.; Wang, T.; Han, D. Structural, cellular and molecular aspects of immune privilege in the testis. Front. Immunol. 2012, 3. [Google Scholar] [CrossRef]
- Zhao, S.; Zhu, W.; Xue, S.; Han, D. Testicular defense systems: Immune privilege and innate immunity. Cell. Mol. Immunol. 2014, 11, 428–437. [Google Scholar] [CrossRef]
- Hayes, R.; Chalmers, S.A.; Nikolic-Paterson, D.J.; Atkins, R.C.; Hedger, M.P. Secretion of bioactive interleukin 1 by rat testicular macrophages in vitro. J. Androl. 1996, 17, 41–49. [Google Scholar] [CrossRef] [PubMed]
- Kern, S.; Robertson, S.A.; Mau, V.J.; Maddocks, S. Cytokine secretion by macrophages in the rat testis. Biol. Reprod. 1995, 53, 1407–1416. [Google Scholar] [CrossRef] [PubMed]
- Wheeler, K.; Tardif, S.; Rival, C.; Luu, B.; Bui, E.; Rio, R.d.; Teuscher, C.; Sparwasser, T.; Hardy, D.; Tung, K.S.K. Regulatory T cells control tolerogenic versus autoimmune response to sperm in vasectomy. Proc. Natl. Acad. Sci. USA 2011, 108, 7511–7516. [Google Scholar] [CrossRef] [PubMed]
- D’agostino, P.; Milano, S.; Barbera, C.; Di Bella, G.; La Rosa, M.; Ferlazzo, V.; Farruggio, R.; Miceli, D.M.; Miele, M.; Castagnetta, L.; et al. Sex hormones modulate inflammatory mediators produced by macrophagesa. Ann. N. Y. Acad. Sci. 1999, 876, 426–429. [Google Scholar] [CrossRef]
- Valencia, X.; Stephens, G.; Goldbach-Mansky, R.; Wilson, M.; Shevach, E.M.; Lipsky, P.E. TNF downmodulates the function of human CD4+CD25hi T-regulatory cells. Blood 2006, 108, 253–261. [Google Scholar] [CrossRef] [PubMed]
- Fijak, M.; Schneider, E.; Klug, J.; Bhushan, S.; Hackstein, H.; Schuler, G.; Wygrecka, M.; Gromoll, J.; Meinhardt, A. Testosterone replacement effectively inhibits the development of experimental autoimmune orchitis in rats: Evidence for a direct role of testosterone on regulatory t cell expansion. J. Immunol. 2011, 186, 5162–5172. [Google Scholar] [CrossRef]
- Bogacka, I.; Paukszto, Ł.; Jastrzębski, J.P.; Czerwińska, J.; Chojnowska, K.; Kamińska, B.; Kurzyńska, A.; Smolińska, N.; Giżejewski, Z.; Kamiński, T. Seasonal differences in the testicular transcriptome profile of free-living European beavers (Castor fiber L.) determined by the RNA-Seq method. PLoS ONE 2017, 12, e0180323. [Google Scholar] [CrossRef]





Publisher’s Note: MDPI stays neutral with regard to jurisdictional claims in published maps and institutional affiliations. |
© 2021 by the authors. Licensee MDPI, Basel, Switzerland. This article is an open access article distributed under the terms and conditions of the Creative Commons Attribution (CC BY) license (https://creativecommons.org/licenses/by/4.0/).
Share and Cite
Lao-Pérez, M.; Massoud, D.; Real, F.M.; Hurtado, A.; Ortega, E.; Burgos, M.; Jiménez, R.; Barrionuevo, F.J. Mediterranean Pine Vole, Microtus duodecimcostatus: A Paradigm of an Opportunistic Breeder. Animals 2021, 11, 1639. https://doi.org/10.3390/ani11061639
Lao-Pérez M, Massoud D, Real FM, Hurtado A, Ortega E, Burgos M, Jiménez R, Barrionuevo FJ. Mediterranean Pine Vole, Microtus duodecimcostatus: A Paradigm of an Opportunistic Breeder. Animals. 2021; 11(6):1639. https://doi.org/10.3390/ani11061639
Chicago/Turabian StyleLao-Pérez, Miguel, Diaa Massoud, Francisca M. Real, Alicia Hurtado, Esperanza Ortega, Miguel Burgos, Rafael Jiménez, and Francisco J. Barrionuevo. 2021. "Mediterranean Pine Vole, Microtus duodecimcostatus: A Paradigm of an Opportunistic Breeder" Animals 11, no. 6: 1639. https://doi.org/10.3390/ani11061639
APA StyleLao-Pérez, M., Massoud, D., Real, F. M., Hurtado, A., Ortega, E., Burgos, M., Jiménez, R., & Barrionuevo, F. J. (2021). Mediterranean Pine Vole, Microtus duodecimcostatus: A Paradigm of an Opportunistic Breeder. Animals, 11(6), 1639. https://doi.org/10.3390/ani11061639

