Lankesterella (Apicomplexa, Lankesterellidae) Blood Parasites of Passeriform Birds: Prevalence, Molecular and Morphological Characterization, with Notes on Sporozoite Persistence In Vivo and Development In Vitro
Abstract
Simple Summary
Abstract
1. Introduction
2. Materials and Methods
2.1. Blood Sampling
2.2. Microscopic Examination
2.3. In Vitro Development
2.4. Mosquito Experimental Infection and Dissection
2.5. Serinus canaria Experimental Infection
2.6. DNA Extraction, PCR and Sequencing
2.7. Plylogenetic Analysis
2.8. Statistical Analysis
3. Results
3.1. Prevalence of Infection
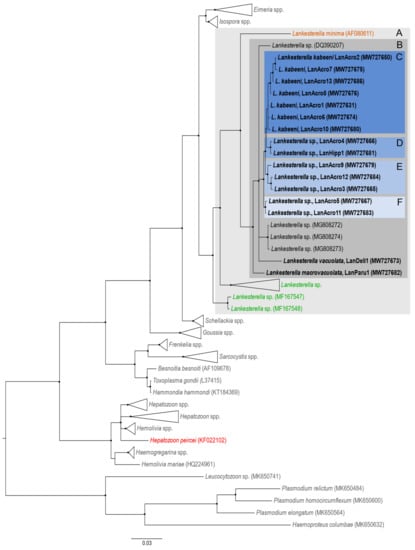
3.2. Molecular and Morphological Characterization


3.3. Redescription of Lankesterella kabeeni and Description of New Lankesterella Parasites
| Feature | Lankesterella kabeeni (n = 21) a | Lankesterella vacuolata (n = 21) | Lankesterella macrovacuolata (n = 21) |
|---|---|---|---|
| Parasite | |||
| Length | 8.2–9.9 (9.1 ± 0.4) b | 7.4–9.9 (8.2 ± 0.7) b | 8.2–10.6 (9.1 ± 0.6) |
| Width | 2.6–4.0 (3.4 ± 0.4) | 2.7–4.8 (3.6 ± 0.5) | 3.2–4.7 (3.9 ± 0.4) |
| Area | 21.9–29.3 (25.7 ± 2.2) | 19.8–39.4 (25.0 ± 4.1) | 24.7–33.2 (29.3 ± 2.2) |
| Parasite nucleus | |||
| Length | 1.0–2.5 (2.0 ± 0.4) | 1.2–2.3 (1.6 ± 0.3) | 1.2–4.0 (2.4 ± 0.7) |
| Width | 1.5–3.6 (2.7 ± 0.6) | 2.7–3.8 (3.2 ± 0.3) | 2.7–4.4 (3.6 ± 0.4) |
| Area | 2.7–5.4 (3.9 ± 0.7) | 3.4–5.6 (4.4 ± 0.6) | 4.1–8.1 (5.8 ± 1.3) |
| Parasite vacuole-like structure | |||
| Length | 1.0–2.0 (1.5 ± 0.2) | 0.7–1.6 (1.0 ± 0.2) | 1.3–3.0 (1.9 ± 0.4) |
| Width | 1.4–2.9 (2.2 ± 0.4) | 1.2–2.3 (1.5 ± 0.3) | 2.2–3.7 (2.9 ± 0.4) |
| Area | 1.2–3.8 (2.8 ± 0.7) | 0.9–2.3 (1.3 ± 0.4) | 3.5–7.2 (4.6 ± 0.8) |



3.4. In Vitro Development of Lankesterella kabeeni
3.5. Development of Lankesterella kabeeni in Experimentally Infected Mosquitoes and the Life Span of Infected Mosquitoes
3.6. Experimental Infections of S. canaria
4. Discussion
5. Conclusions
Supplementary Materials
Author Contributions
Funding
Institutional Review Board Statement
Data Availability Statement
Acknowledgments
Conflicts of Interest
References
- O’Donoghue, P. Haemoprotozoa: Making biological sense of molecular phylogenies. Int. J. Parasitol. Parasites Wildl. 2017, 6, 241–256. [Google Scholar] [CrossRef] [PubMed]
- Atkinson, C.T.; Thomas, N.; Hunter, B. Parasitic Disease of Wild Birds; John Wiley & Sons: Hoboken, NJ, USA, 2008. [Google Scholar]
- Desser, S.S. The Haemogregarinidae and Lankesterellidae. In Parasitic Protozoa; Academic Press: Cambridge, CA, USA, 1993; Volume 10, pp. 247–272. [Google Scholar]
- Merino, S.; Martínez, J.; Martínez-de la Puente, J.; Criado-Fornelio, Á.; Tomás, G.; Morales, J.; Lobato, E.; García-Fraile, S. Molecular Characterization of the 18S rDNA gene of an avian Hepatozoon reveals that it is closely related to Lankesterella. J. Parasitol. 2006, 92, 1330–1335. [Google Scholar] [CrossRef] [PubMed]
- Biedrzycka, A.; Kloch, A.; Migalska, M.; Bielański, W. Molecular characterization of putative Hepatozoon sp. from the sedge warbler (Acrocephalus schoenobaenus). Parasitology 2013, 140, 695–698. [Google Scholar] [CrossRef] [PubMed]
- Telfor, S.R. Hemoparasites of the Reptilia: Color Atlas and Text; CRC Press: Boca Raton, FL, USA, 2009. [Google Scholar]
- Baker, J.R.; Lainson, R.; Killick-Kendrick, R. Lankesterella corvi n. sp., a blood parasite of the English Rook, Corvus f. frugilegus L. J. Protozool. 1959, 6, 233–238. [Google Scholar] [CrossRef]
- Lainson, R. Atoxoplasma Garnham, 1950, as a synonym for Lankesterella Labbé, 1899. Its life cycle in the English sparrow (Passer domesticus domesticus, Linn.). J. Protozool. 1959, 6, 360–371. [Google Scholar] [CrossRef]
- Lainson, R. The Transmission of Lankesterella (= Atoxoplasma) in birds by the mite Dermanyssus gallinae. J. Protozool. 1960, 7, 2. [Google Scholar] [CrossRef]
- Khan, R.A.; Desser, S.S. Avian Lankesterella infections in Algonquin Park, Ontario. Can. J. Zool. 1971, 49, 1105–1110. [Google Scholar] [CrossRef]
- Smith, T.G. The genus Hepatozoon (Apicomplexa: Adeleina). J. Parasitol. 1996, 82, 565. [Google Scholar] [CrossRef]
- Bennett, G.F.; Earlé, R.A.; Peirce, M.A. New species of avian Hepatozoon (Apicomplexa: Haemogregarinidae) and a re-description of Hepatozoon neophrontis (Todd & Wohlbach, 1912) Wenyon, 1926. Syst. Parasitol. 1992, 23, 183–193. [Google Scholar] [CrossRef]
- Kruszewicz, A.G.; Dyrcz, A. Hepatozoon kabeeni n. sp. (Protozoa: Apicomplexa; Hemogregarina) from the sedge warbler, Acrocephalus schoenobaenus (Aves: Passeriformes). Wiad. Parazytol. 2000, 46, 507–510. [Google Scholar]
- Peirce, M.A. A Checklist of the valid avian species of Babesia (Apicomplexa: Piroplasmorida), Haemoproteus, Leucocytozoon (Apicomplexa: Haemosporida), and Hepatozoon (Apicomplexa: Haemogregarinidae). J. Nat. Hist. 2005, 39, 3621–3632. [Google Scholar] [CrossRef]
- Shurulinkov, P. Occurrence of haematozoan parasites of genus Hepatozoon (Apicomplexa: Hepatozoidae) in wild birds in Bulgaria. Acta Zool. Bulg. 2005, 57, 245–252. [Google Scholar]
- Shurulinkov, P.; Chakarov, N. Prevalence of blood parasites in different local populations of reed warbler (Acrocephalus scirpaceus) and great reed warbler (Acrocephalus arundinaceus). Parasitol. Res. 2006, 99, 588–592. [Google Scholar] [CrossRef] [PubMed]
- Barraclough, R.K.; Robert, V.; Peirce, M.A. New species of haematozoa from the avian families Campephagidae and Apodidae. Parasite 2008, 15, 105–110. [Google Scholar] [CrossRef][Green Version]
- Valkiūnas, G.; Mobley, K.; Iezhova, T.A. Hepatozoon ellisgreineri n. sp. (Hepatozoidae): Description of the first avian apicomplexan blood parasite inhabiting granulocytes. Parasitol. Res. 2016, 115, 609–613. [Google Scholar] [CrossRef]
- Merino, S.; Martínez, J.; Masello, J.F.; Bedolla, Y.; Quillfeldt, P. First Molecular Characterization of a Hepatozoon species (Apicomplexa: Hepatozoidae) infecting birds and description of a new species infecting storm petrels (Aves: Hydrobatidae). J. Parasitol. 2014, 100, 338–343. [Google Scholar] [CrossRef]
- Martínez, J.; Merino, S.; Badás, E.P.; Almazán, L.; Moksnes, A.; Barbosa, A. Hemoparasites and immunological parameters in snow bunting (Plectrophenax nivalis) nestlings. Polar Biol. 2018, 41, 1855–1866. [Google Scholar] [CrossRef]
- Valkiūnas, G.; Iezhova, T.A.; Križanauskienė, A.; Palinauskas, V.; Sehgal, R.N.M.; Bensch, S. A comparative analysis of microscopy and pcr-based detection methods for blood parasites. J. Parasitol. 2008, 94, 1395–1401. [Google Scholar] [CrossRef]
- Chagas, C.R.F.; Binkienė, R.; Ilgūnas, M.; Iezhova, T.; Valkiūnas, G. The buffy coat method: A tool for detection of blood parasites without staining procedures. Parasit. Vectors 2020, 13, 104. [Google Scholar] [CrossRef]
- Valkiūnas, G.; Palinauskas, V.; Križanauskienė, A.; Bernotienė, R.; Kazlauskienė, R.; Iezhova, T.A. Further observations on in vitro hybridization of haemosporidian parasites: Patterns of ookinete development in Haemoproteus spp. J. Parasitol. 2013, 99, 124–136. [Google Scholar] [CrossRef]
- Kazlauskienė, R.; Bernotienė, R.; Palinauskas, V.; Iezhova, T.A.; Valkiūnas, G. Plasmodium relictum (lineages pSGS1 and pGRW11): Complete synchronous sporogony in mosquitoes Culex pipiens pipiens. Exp. Parasitol. 2013, 133, 454–461. [Google Scholar] [CrossRef]
- Sambrook, J.; Russel, D.W. Molecular Cloning: A Laboratory Manual, 3rd ed.; Cold Spring Harbour Laboratory Press: Cold Spring Harbour, NY, USA, 2001. [Google Scholar]
- Hall, T.A. A user-friendly biological sequence alignment editor and analysis program for Windows 98/98/NT. Nucleic Acids Symp. Ser. 1999, 41, 95–98. [Google Scholar]
- Ronquist, R.; Huelsenbeck, J.P. MrBayes 3: Bayesian phylogenetic inference under mixed models. Bioinformatics 2003, 19, 1572–1574. [Google Scholar] [CrossRef]
- Katoh, K.; Rozewicki, J.; Yamada, K.D. MAFFT online service: Multiple sequence alignment, interactive sequence choice and visualization. Brief. Bioinform. 2019, 20, 1160–1166. [Google Scholar] [CrossRef]
- Nylander, J.A.A. MrModeltest v2. Program Distributed by the Author; Evolutionary Biology Centre, Uppsala University: Uppsala, Sweden, 2004. [Google Scholar]
- Rambout, A. FigTree: Tree figure drawing tool version 1.4.0. 2006. Available online: http://tree.bio.ed.ac.uk/software/figtree/ (accessed on 31 March 2021).
- Kumar, S.; Stecher, G.; Tamura, K. MEGA7: Molecular evolutionary genetics analysis version 7.0 for bigger datasets. Mol. Biol. Evol. 2016, 33, 1870–1874. [Google Scholar] [CrossRef] [PubMed]
- R Core Team. R: A Language and Environment for Statistical Computing. Vienna: R Foundation for Statistical Computing. Available online: http://Www.R-Project.Org/2013 (accessed on 10 August 2020).
- Rich, J.T.; Neely, J.G.; Paniello, R.C.; Voelker, C.C.J.; Phil, D.; Nussenbaum, B.; Wang, E.W. A Practical guide to understanding Kaplan-Meier curves. Otolaryngol. Head Neck Surg. 2010, 143, 331–336. [Google Scholar] [CrossRef]
- Clark, P.; Boardman, W.S.J.; Raidal, S. Atlas of Clinical Avian Hematology; Wiley-Blackwell: Hoboken, NJ, USA, 2009. [Google Scholar]
- Bennett, G.F.; Peirce, M.A. Hepatozoon parus n. sp. from the Paridae and redescription of H. atticorae (de Beaurepaire Aragão, 1911) Hoare, 1924 from the Hirundinidae. Can. J. Zool. 1989, 67, 2859–2863. [Google Scholar] [CrossRef]
- Winkler, D.W.; Billerman, S.M.; Lovette, I.J. Bird Families of the World: An Invitation to the Spetacular Diversity of Birds; Lynx Edicions: Barcelona, Spain, 2015. [Google Scholar]
- Valkiūnas, G.; Ilgūnas, M.; Bukauskaitė, D.; Fragner, K.; Weissenböck, H.; Atkinson, C.T.; Iezhova, T.A. Characterization of Plasmodium relictum, a cosmopolitan agent of avian malaria. Malar. J. 2018, 17, 184. [Google Scholar] [CrossRef]
- Bernotienė, R.; Palinauskas, V.; Iezhova, T.; Murauskaitė, D.; Valkiūnas, G. Avian haemosporidian parasites (Haemosporida): A comparative analysis of different polymerase chain reaction assays in detection of mixed infections. Exp. Parasitol. 2016, 163, 31–37. [Google Scholar] [CrossRef]
- Ciloglu, A.; Ellis, V.A.; Bernotienė, R.; Valkiūnas, G.; Bensch, S. A new one-step multiplex pcr assay for simultaneous detection and identification of avian haemosporidian parasites. Parasitol. Res. 2019, 118, 191–201. [Google Scholar] [CrossRef]
- Hillis, D.M.; Dixon, M.T. Ribosomal DNA: Molecular evolution and phylogenetic inference. Q. Rev. Biol. 1991, 66, 411–453. [Google Scholar] [CrossRef]
- Perles, L.; Roque, A.L.R.; D’Andrea, P.S.; Lemos, E.R.S.; Santos, A.F.; Morales, A.C.; Machado, R.Z.; André, M.R. Genetic diversity of Hepatozoon spp. in rodents from Brazil. Sci. Rep. 2019, 9, 10122. [Google Scholar] [CrossRef]
- Harl, J.; Himmel, T.; Valkiūnas, G.; Weissenböck, H. The nuclear 18S ribosomal DNAs of avian haemosporidian parasites. Malar. J. 2019, 18, 305. [Google Scholar] [CrossRef]
- Megía-Palma, R.; Martínez, J.; Merino, S. Phylogenetic Analysis based on 18S rRNA gene Sequences of Schellackia parasites (Apicomplexa: Lankesterellidae) reveals their close relationship to the genus Eimeria. Parasitology 2013, 140, 1149–1157. [Google Scholar] [CrossRef]
- Megía-Palma, R.; Martínez, J.; Merino, S. Molecular characterization of haemococcidia genus Schellackia (Apicomplexa) reveals the polyphyletic origin of the family Lankesterellidae. Zool. Scr. 2014, 43, 304–312. [Google Scholar] [CrossRef]
- Valkiūnas, G. Avian Malaria Parasites and Other Haemosporidia; CRC Press: Boca Raton, FL, USA, 2005. [Google Scholar]
- Chagas, C.R.F.; Bukauskaitė, D.; Ilgūnas, M.; Bernotienė, R.; Iezhova, T.; Valkiūnas, G. Sporogony of four Haemoproteus species (Haemosporida: Haemoproteidae), with report of in vitro ookinetes of Haemoproteus hirundinis: Phylogenetic inference indicates patterns of haemosporidian parasite ookinete development. Parasit. Vectors 2019, 12, 422. [Google Scholar] [CrossRef]
- ICZN. Amendment of articles 8, 9, 10, 21 and 78 of the International Code of Zoological Nomenclature to expand and refine methods of publication. ZooKeys 2012, 219, 1–10. [Google Scholar] [CrossRef] [PubMed]
- Klein, T.A.; Young, D.G.; Greiner, E.C.; Telford, S.R.; Butler, J.F. Development and experimental transmission of Schellackia golvani and Schellackia occidentalis by ingestion of infected blood-feeding arthropods. Int. J. Parasitol. 1988, 18, 259–267. [Google Scholar] [CrossRef]
- Sandmeier, P.; Coutteel, P. Canaries, finches and mynahs. In Clinical Avian Medicine; Spix Publishing: Palm Beach, FL, USA, 2006; Volume 2, pp. 879–913. [Google Scholar]


| Bird ID | Parasite-Donor Bird Species | Mosquito Species | Parasite Lineage | Parasitemia a | No Exposed Insects | Maximum Life Span b | Average Life Span (95% CI) c |
|---|---|---|---|---|---|---|---|
| AS1 | Acrocephalus schoenobaenus | Aedes aegypti | LanAcro8 | 12–34% | 54 | 38 | 29.2 (22.7–35.7) |
| AS1 | A. schoenobaenus | Culex pipiens forma molestus | LanAcro8 | 10–30% | 28 | 21 | 19.2 (15.9–22.5) |
| AS2 | A. schoenobaenus | Aedes aegypti | LanAcro1 | 8–22% | 28 | 42 | 7.2 (4.9–9.6) |
| SC1 | Serinus canaria | Aedes aegypti | Control | - d | 36 | 37 | 11.5 (7.1–15.9) |
| SC2 | S. canaria | Cx. p. forma molestus | Control | - d | 32 | 23 | 8.7 (6.5–11.0) |
| Bird Family and Species | Overall | Adults | Juveniles | |||
|---|---|---|---|---|---|---|
| Examined | Positive | Examined | Positive | Examined | Positive | |
| Acrocephalidae | ||||||
| Acrocephlus arundinaceus | 72 | 1 (1.4) a | 52 | 1 (1.9) | 20 | 0 (0) |
| A. dumetorum | 2 | 0 (0) | 2 | 0 (0) | 0 | 0 (0) |
| A. palustris | 89 | 6 (6.7) | 47 | 3 (6.4) | 42 | 3 (7.1) |
| A. schoenobaenus | 232 | 40 (17.2) | 84 | 28 (33.3) | 148 | 12 (8.1) |
| A. scirpaceus | 86 | 5 (5.8) | 35 | 2 (5.7) | 51 | 3(5.9) |
| Hippolais icterina | 1 | 1 (100) | 1 | 1 (100) | 0 (0) | 0 (0) |
| Total | 482 | 53 (11) | 221 | 35 (15.8) | 261 | 18 (6.9) |
| Hirundinidae | ||||||
| Delichon urbicum | 43 | 1 (2.3) | 43 | 1 (2.3) | 0 (0) | 0 (0) |
| Hirundo rustica | 101 | 0 (0) | 101 | 0 (0) | 0 (0) | 0 (0) |
| Riparia riparia | 1 | 0 (0) | 1 | 0 (0) | 0 (0) | 0 (0) |
| Total | 145 | 1 (0.7) | 145 | 1 (0.7) | 0 (0) | 0 (0) |
| Paridae | ||||||
| Cyanistes caeruleus | 3 | 0 (0) | 3 | 0 (0) | 0 (0) | 0 (0) |
| P. major | 6 | 1 (16.7) | 6 | 1 (16.7) | 0 (0) | 0 (0) |
| Total | 9 | 1 (11.1) | 9 | 1 (11.1) | 0 (0) | 0 (0) |
| Phylloscopidae | ||||||
| Phylloscopus collybita | 1 | 0 (0) | 1 | 0 (0) | 0 (0) | 0 (0) |
| Total | 1 | 0 (0) | 1 | 0 (0) | 0 (0) | 0 (0) |
| Sylvidae | ||||||
| Sylvia curruca | 1 | 0 (0) | 1 | 0 (0) | 0 (0) | 0 (0) |
| S. nisoria | 1 | 0 (0) | 1 | 0 (0) | 0 (0) | 0 (0) |
| S. atricapilla | 1 | 0 (0) | 1 | 0 (0) | 0 (0) | 0 (0) |
| Total | 3 | 0 (0) | 3 | 0 (0) | 0 (0) | 0 (0) |
| Muscicapidae | ||||||
| Erithacus rubecula | 1 | 0 (0) | 1 | 0 (0) | 0 (0) | 0 (0) |
| Total | 1 | 0 (0) | 1 | 0 (0) | 0 (0) | 0 (0) |
| Grand Total | 641 | 55 (8.6) | 380 | 37 (9.7) | 261 | 18 (6.9) |
| Bird Family and Species | Lineages | |
|---|---|---|
| Adults | Juveniles | |
| Acrocephalus arundinaceus | LanAcro9 (1) a | - b |
| A. palustris | LanAcro5 (1) LanAcro11 (1) LanAcro12 (1) | LanAcro3 (1) LanAcro5 (2) |
| A. schoenobaenus | LanAcro1 (12) LanAcro2 (9) LanAcro6 (1) LanAcro7 (1) LanAcro8 (3) LanAcro10 (1) LanAcro13 (1) | LanAcro1 (7) LanAcro2 (5) |
| A. scirpaceus | LanAcro5 (1) LanAcro12 (1) | LanAcro4 (1) LanAcro5 (2) |
| Hippolais icterina | LanHipp1 (1) | - c |
| Delichon urbicum | LanDeli1 (1) | - c |
| Parus major | LanParu1 (1) | - c |
Publisher’s Note: MDPI stays neutral with regard to jurisdictional claims in published maps and institutional affiliations. |
© 2021 by the authors. Licensee MDPI, Basel, Switzerland. This article is an open access article distributed under the terms and conditions of the Creative Commons Attribution (CC BY) license (https://creativecommons.org/licenses/by/4.0/).
Share and Cite
Chagas, C.R.F.; Harl, J.; Preikša, V.; Bukauskaitė, D.; Ilgūnas, M.; Weissenböck, H.; Valkiūnas, G. Lankesterella (Apicomplexa, Lankesterellidae) Blood Parasites of Passeriform Birds: Prevalence, Molecular and Morphological Characterization, with Notes on Sporozoite Persistence In Vivo and Development In Vitro. Animals 2021, 11, 1451. https://doi.org/10.3390/ani11051451
Chagas CRF, Harl J, Preikša V, Bukauskaitė D, Ilgūnas M, Weissenböck H, Valkiūnas G. Lankesterella (Apicomplexa, Lankesterellidae) Blood Parasites of Passeriform Birds: Prevalence, Molecular and Morphological Characterization, with Notes on Sporozoite Persistence In Vivo and Development In Vitro. Animals. 2021; 11(5):1451. https://doi.org/10.3390/ani11051451
Chicago/Turabian StyleChagas, Carolina Romeiro Fernandes, Josef Harl, Vytautas Preikša, Dovilė Bukauskaitė, Mikas Ilgūnas, Herbert Weissenböck, and Gediminas Valkiūnas. 2021. "Lankesterella (Apicomplexa, Lankesterellidae) Blood Parasites of Passeriform Birds: Prevalence, Molecular and Morphological Characterization, with Notes on Sporozoite Persistence In Vivo and Development In Vitro" Animals 11, no. 5: 1451. https://doi.org/10.3390/ani11051451
APA StyleChagas, C. R. F., Harl, J., Preikša, V., Bukauskaitė, D., Ilgūnas, M., Weissenböck, H., & Valkiūnas, G. (2021). Lankesterella (Apicomplexa, Lankesterellidae) Blood Parasites of Passeriform Birds: Prevalence, Molecular and Morphological Characterization, with Notes on Sporozoite Persistence In Vivo and Development In Vitro. Animals, 11(5), 1451. https://doi.org/10.3390/ani11051451

