Convergent Evolution of Himalayan Marmot with Some High-Altitude Animals through ND3 Protein
Abstract
Simple Summary
Abstract
1. Introduction
2. Materials and Methods
2.1. Species Geographic Distribution
2.2. Sequence Database
2.3. Phylogenetic Analyses
2.4. Consensus Sequence of ND3
2.5. Modelling ND3 Protein Tertiary Structure of Himalayan Marmot
2.6. Statistical Analysis
3. Results
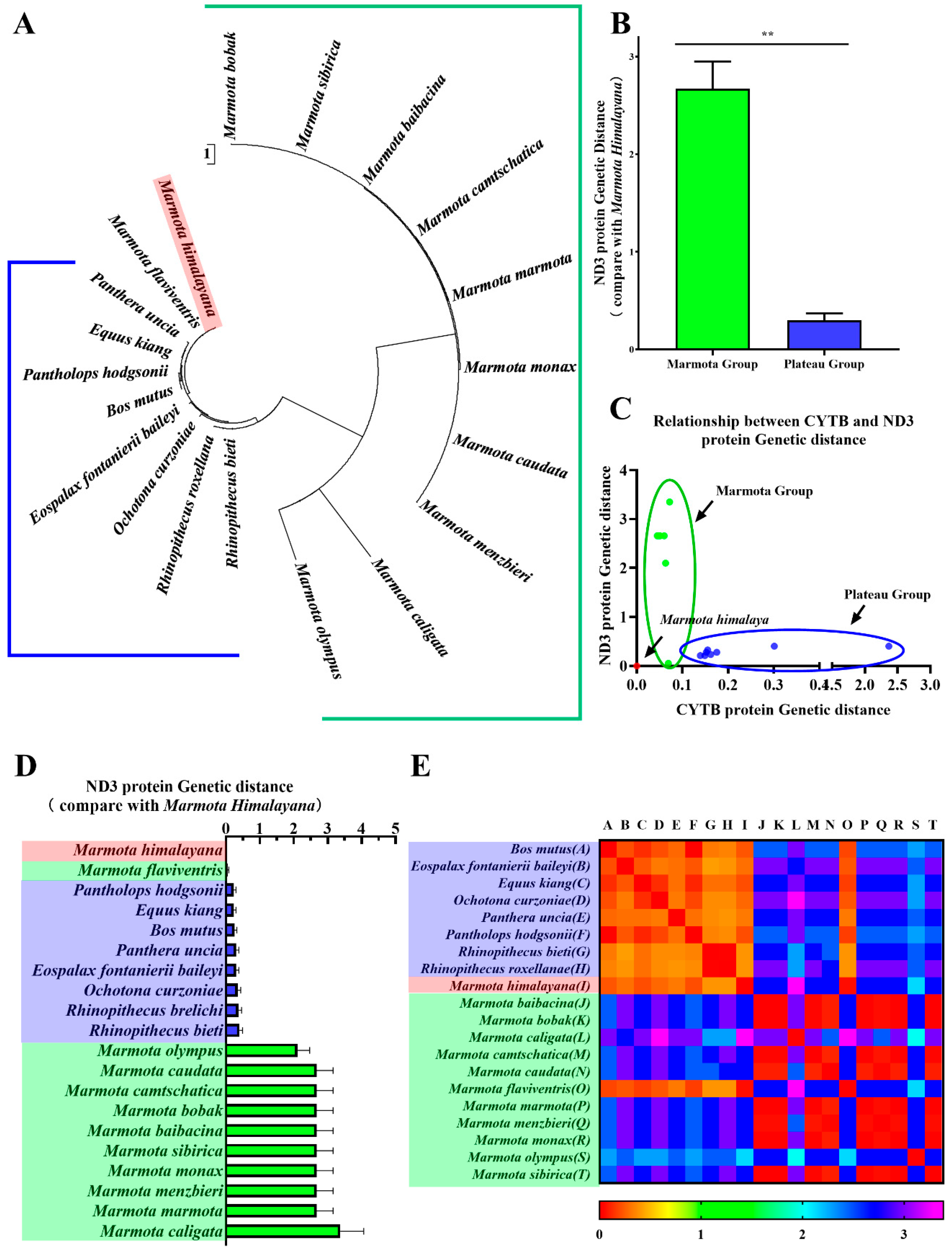
3.1. Relationship Analysis of CYTB Gene and CYTB Protein
3.2. Relationship Analysis of ND3 Proteins
3.3. ND3 Protein Sequence Analysis
3.4. Modelling ND3 Protein Tertiary Structure of Himalayan Marmot
4. Discussion
Author Contributions
Funding
Institutional Review Board Statement
Data Availability Statement
Acknowledgments
Conflicts of Interest
References
- Stern, D.L. The Genetic Causes of Convergent Evolution. Nat. Rev. Genet. 2013, 14, 751–764. [Google Scholar] [CrossRef] [PubMed]
- Cerna Bolfikova, B.; Evin, A.; Rozkošná Knitlová, M.; Loudová, M.; Sztencel-Jabłonka, A.; Bogdanowicz, W.; Hulva, P. 3D Geometric Morphometrics Reveals Convergent Character Displacement in the Central European Contact Zone between Two Species of Hedgehogs (Genus Erinaceus). Animals 2020, 10, 1803. [Google Scholar] [CrossRef] [PubMed]
- Grant, P.R. Convergent Evolution of Darwin’s Finches caused by Introgressive Hybridization and Selection. Evolution 2004, 58, 1588–1599. [Google Scholar] [CrossRef] [PubMed]
- Losos, J.B. Convergence, Adaptation, and Constraint. Evolution 2011, 65, 1827–1840. [Google Scholar] [CrossRef]
- Aryal, A. Habitat, Diet, Macronutrient, and Fiber Balance of Himalayan Marmot in Nepal. J. Mammal. 2015, 96, 308–316. [Google Scholar] [CrossRef]
- Guo, C.; Gao, S.; Zhou, S.; Zhang, L.; Xiang, Z. Burrowing and Anti-predator Requirements Determine the Microhabitat Selection of Himalayan Marmot in Zoige Wetland. Zool. Sci. 2020, 37, 554–562. [Google Scholar] [CrossRef]
- Bai, L. Hypoxic and Cold Adaptation Insights from the Himalayan Marmot Genome. iScience 2019, 11, 519–530. [Google Scholar] [CrossRef]
- Anderson, K.A.; Madsen, A.S.; Olsen, C.A.; Hirschey, M.D. Metabolic Control by Sirtuins and other Enzymes that sense NAD(+), NADH, or their ratio. Biochim. Biophys. Acta 2017, 1858, 991–998. [Google Scholar] [CrossRef]
- Jin, E.-H. Mitochondrial NADH Dehydrogenase Subunit 3 (MTND3) Polymorphisms are Associated with Gastric Cancer Susceptibility. Int. J. Med. Sci. 2018, 15, 1329–1333. [Google Scholar] [CrossRef]
- Ternes, C.M.; Schonknecht, G. Gene Transfers Shaped the Evolution of de novo NAD+ Biosynthesis in Eukaryotes. Genome Biol. Evol. 2014, 6, 2335–2349. [Google Scholar] [CrossRef]
- McFadden, C.S. Variation in Coding (NADH Dehydrogenase Subunits 2, 3, and 6) and Noncoding Intergenic Spacer Regions of the Mitochondrial Genome in Octocorallia (Cnidaria: Anthozoa). Mar. Biotechnol. 2002, 6, 516–526. [Google Scholar] [CrossRef] [PubMed]
- Jin, Y.; Wo, Y.; Tong, H.; Song, S.; Zhang, L.; Brown, R.P. Evolutionary Analysis of Mitochondrially Encoded Proteins of Toad-headed Lizards, Phrynocephalus, along an Altitudinal gradient. BMC Genom. 2018, 19, 185. [Google Scholar] [CrossRef] [PubMed]
- Fan, H.; Zhao, F.; Zhu, C.; Li, F.; Liu, J.; Zhang, L.; Wei, C.; Du, L. Complete Mitochondrial Genome Sequences of Chinese Indigenous Sheep with Different Tail Types and an Analysis of Phylogenetic Evolution in Domestic Sheep. Asian-Australas J. Anim. Sci. 2016, 29, 631–639. [Google Scholar] [CrossRef] [PubMed][Green Version]
- Qi, W.-H. Genome-Wide Survey and Analysis of Microsatellite Sequences in Bovid Species. PLoS ONE 2015, 10, e0133667. [Google Scholar] [CrossRef] [PubMed]
- Su, J. Function- related Drivers of Skull Morphometric Variation and Sexual Size Dimorphism in a Subterranean Rodent, Plateau Zokor (Eospalax baileyi). Ecol. Evol. 2018, 8, 4631–4643. [Google Scholar] [CrossRef]
- Bhatnagar, Y.V. Perceived Conflicts between Pastoralism and Conservation of the Kiang Equus Kiang in the Ladakh Trans-Himalaya, India. Env. Manag. 2006, 38, 934–941. [Google Scholar] [CrossRef]
- Zhou, Y. Impact of Plateau Pikas (Ochotona curzoniae) on Soil Properties and Nitrous Oxide Fluxes on the Qinghai-Tibetan Plateau. PLoS ONE 2018, 13, e0203691. [Google Scholar] [CrossRef]
- Luo, Y. Puppet Resting Behavior in the Tibetan Antelope (Pantholops hodgsonii). PLoS ONE 2018, 13, e0204379. [Google Scholar] [CrossRef]
- Zhang, Y.J.; Chen, Y.X.; Chen, H.C.; Chen, Y.; Yao, H.; Yang, W.J.; Ruan, X.D.; Xiang, Z.F. Social Functions of relaxed Open-mouth Display in Golden Snub-nosed Monkeys (Rhinopithecus roxellana). Zool. Res. 2019, 40, 113–120. [Google Scholar]
- Shrestha, T. Marmota himalayana, Karakoram Marmot. In The IUCN Red List of Threatened Species; 2016; Available online: http://dx.doi.org/10.2305/IUCN.UK.2016-3.RLTS.T12826A22258911.en (accessed on 24 November 2020).
- Zaman, M. Increased Flight Initiation Distance (FID) in Golden Marmots (Marmota caudata aurea) Responding to Domestic Dogs in A Landscape of Human Disturbance. Animals 2019, 9, 605. [Google Scholar] [CrossRef]
- Tsytsulina, K. Marmota bobak, Bobak Marmot. In The IUCN Red List of Threatened Species; 2016; Available online: http://dx.doi.org/10.2305/IUCN.UK.2016-3.RLTS.T12830A22258375.en (accessed on 24 November 2020).
- Batbold, J.; Batsaikhan, N.; Shar, S. Marmota Baibacina, Altai Marmot. In The IUCN Red List of Threatened Species; 2016; Available online: http://dx.doi.org/10.2305/IUCN.UK.20163.RLTS.T12829A22258206.en (accessed on 24 November 2020).
- Cassola, F. Marmota Caudata, Long-Tailed Marmot. In The IUCN Red List of Threatened Species; 2017; Available online: http://dx.doi.org/10.2305/IUCN.UK.2017-2.RLTS.T12825A111931601.en (accessed on 24 November 2020).
- Tsytsulina, K. Marmota Menzbieri, Menzbier’s Marmot. In The IUCN Red List of Threatened Species; 2008; Available online: http://dx.doi.org/10.2305/IUCN.UK.2008.RLTS.T12827A3386921.en (accessed on 24 November 2020).
- Sun, Y. Ornithodoros (Ornithodoros) huajianensis sp. nov. (Acari, argasidae), a new tick species from the Mongolian marmot (Marmota bobak sibirica), Gansu province in China. Int. J. Parasitol. Parasites Wildl. 2019, 9, 209–217. [Google Scholar] [CrossRef] [PubMed]
- Clayton, E. Marmota sibirica, Mongolian Marmot. In The IUCN Red List of Threatened Species; 2016; Available online: http://dx.doi.org/10.2305/IUCN.UK.2016-2.RLTS.T12832A22258643.en (accessed on 24 November 2020).
- Kyle, C.J.; Karels, T.J.; Clark, B.; Strobeck, C.; Hik, D.S.; Davis, C.S. Isolation and Characterization of Microsatellite markers in Hoary Marmots (Marmota caligata). Mol. Ecol. Notes 2004, 4, 749–751. [Google Scholar] [CrossRef]
- Maher, C.R.; Duron, M. Mating system and Paternity in Woodchucks (Marmota monax). J. Mammal. 2010, 91, 628–635. [Google Scholar] [CrossRef]
- Blumstein, D.T.; Chung, L.K.; Smith, J.E. Early play may predict later Dominance Relationships in Yellow-Bellied Marmots (Marmota flaviventris). Proc. R. Soc. B Biol. Sci. 2013, 280, 20130485. [Google Scholar] [CrossRef] [PubMed]
- Cassola, F. Marmota Camtschatica, Black-capped Marmot. In The IUCN Red List of Threatened Species; 2016; Available online: http://dx.doi.org/10.2305/IUCN.UK.2016-3.RLTS.T12831A22258500.en (accessed on 24 November 2020).
- Cassola, F. Marmota Marmota, Alpine Marmot. In The IUCN Red List of Threatened Species; 2016; Available online: http://dx.doi.org/10.2305/IUCN.UK.2016-2.RLTS.T12835A510082.en (accessed on 24 November 2020).
- Cassola, F. Marmota Flaviventris, Yellow-bellied Marmot. In The IUCN Red List of Threatened Species; 2016; Available online: http://dx.doi.org/10.2305/IUCN.UK.2016-3.RLTS.T42457A22257543.en (accessed on 24 November 2020).
- Cassola, F. Marmota Olympus, Olympic Marmot. In The IUCN Red List of Threatened Species; 2016; Available online: http://dx.doi.org/10.2305/IUCN.UK.2016-2.RLTS.T42459A22257452.en (accessed on 24 November 2020).
- Cassola, F. Marmota Monax, Woodchuck. In The IUCN Red List of Threatened Species; 2016; Available online: http://dx.doi.org/10.2305/IUCN.UK.2016-3.RLTS.T42458A22257685.en (accessed on 24 November 2020).
- Hu, Y.; Wu, Q.; Ma, S.; Ma, T.; Shan, L.; Wang, X.; Nie, Y.; Ning, Z.; Yan, L.; Xiu, Y.; et al. Comparative Genomics Reveals Convergent Evolution between the Bamboo-eating Giant and Red Pandas. Proc. Natl. Acad. Sci. USA 2017, 114, 1081–1086. [Google Scholar] [CrossRef]
- Dumaidi, K. Genetic Diversity of the Enteroviruses detected from Cerebrospinal Fluid (CSF) samples of patients with suspected aseptic Meningitis in northern West Bank, Palestine in 2017. PLoS ONE 2018, 13, e0202243. [Google Scholar] [CrossRef]
- Sastre, N.; Francino, O.; Curti, J.N.; Armenta, T.C.; Fraser, D.L.; Kelly, R.M.; Hunt, E.; Silbermayr, K.; Zewe, C.; Sánchez, A.; et al. Detection, Prevalence and Phylogenetic Relationships of Demodex Spp and further Skin Prostigmata Mites (Acari, Arachnida) in Wild and Domestic Mammals. PLoS ONE 2016, 11, e0165765. [Google Scholar] [CrossRef]
- Whalen, K.E.; Starczak, V.R.; Nelson, D.R.; Goldstone, J.V.; Hahn, M.E. Cytochrome P450 diversity and induction by Gorgonian Allelochemicals in the Marine Gastropod Cyphoma gibbosum. BMC Ecol. 2010, 10, 24. [Google Scholar] [CrossRef]
- Lamichhaney, S.; Berglund, J.; Almén, M.S.; Maqbool, K.; Grabherr, M.; Martinez-Barrio, A.; Promerová, M.; Rubin, C.-J.; Wang, C.; Zamani, N.; et al. Evolution of Darwin’s Finches and Their Beaks Revealed by Genome Sequencing. Nature 2015, 518, 371–375. [Google Scholar] [CrossRef]
- Bordoli, L. Protein Structure Homology modeling using SWISS-MODEL workspace. Nat. Protoc. 2009, 4, 1. [Google Scholar] [CrossRef]
- Shen, Y.Y.; Liang, L.; Zhu, Z.H.; Zhou, W.P.; Irwin, D.M.; Zhang, Y.P. Adaptive Evolution of Energy Metabolism Genes and the origin of flight in Bats. Proc. Natl. Acad. Sci. USA 2010, 107, 8666–8671. [Google Scholar] [CrossRef] [PubMed]
- Wang, B.-J. Establishing a New Animal Model for Hepadnaviral infection: Susceptibility of Chinese Marmotaspecies to Woodchuck Hepatitis Virus Infection. J. Gen. Virol. 2011, 92, 681–691. [Google Scholar] [CrossRef] [PubMed]
- Guan, D. Scanning of selection signature provides a glimpse into important economic traits in Goats (Capra hircus). Sci. Rep. 2016, 6, 36372. [Google Scholar] [CrossRef]
- Xiang, Z.; Yang, W.; Qi, X.; Yao, H.; Grueter, C.C.; Garber, P.A.; Li, B.; Li, M. An examination of factors potentially influencing birth distributions in Golden Snub-nosed Monkeys (Rhinopithecus roxellana). PeerJ 2017, 5, e2892. [Google Scholar] [CrossRef][Green Version]
- Schwartz, O.A.; Armitage, K.B. Weather influences on emography of the Yellow-bellied Marmot (Marmota flaviventris). J. Zool. 2005, 265, 73–79. [Google Scholar]
- Van Vuren, D.H. Predation on Yellow-bellied Marmots (Marmota flaviventris). Am. Midl. Nat. 2001, 145, 94–100. [Google Scholar] [CrossRef]
- Renaville, B. Association of Single Nucleotide Polymorphisms in Fat Metabolism Candidate Genes with fatty acid profiles of Muscle and Subcutaneous Fat in heavy Pigs. Meat Sci. 2018, 139, 220–227. [Google Scholar] [CrossRef]






| Species | Common Name | Elevation (meter) | Classification | Accession Number | ||||
|---|---|---|---|---|---|---|---|---|
| Marmot | Plateau | Cyt B Protein | Cyt B Gene | ND3 Protein | ND3 Gene | |||
| Bos mutus | wild yak | 3000–6000 | No | Yes | AAX53006.1 | KM280688.1 | AKG95369.1 | Unpublish |
| Eospalax fontanierii baileyi | plateau zokor | 2800–4300 | No | Yes | ADU18101.1 | GU339023.1 | YP_006493403.1 | Unpublish |
| Equus kiang | kiang | 3600–5400 | No | Yes | AEU10871.1 | JF718885.1 | AFQ41487.1 | Unpublish |
| Ochotona curzoniae | plateau pika | 3100–5100 | No | Yes | AAG00197.1 | KM225712.1 | ABP99054.1 | Unpublish |
| Panthera uncia | Uncia uncia | 2500–5000 | No | Yes | AKG95247.1 | KF990331.1 | ABP73333.1 | Unpublish |
| Pantholops hodgsonii | Tibetan antelope | 3700–5500 | No | Yes | AAC31679.1 | AF034724.1 | YP_337831.1 | Unpublish |
| Rhinopithecus bieti | Black snub-nosed monkey | 2500–5000 | No | Yes | ADI32831.1 | AY232663.1 | AAD08821.1 | Unpublish |
| Rhinopithecus roxellana | Golden snub-nosed monkey | 1500–3300 | No | Yes | AIX11529.1 | AF262360.1 | AAD04665.1 | Unpublish |
| Marmota himalayan | Himalayan marmot | 2900–5500 | Yes | Yes | ACT78394.1 | GQ329722.1 | YP_006576328.1 | JF313281.1 |
| Marmota baibacina | Altai marmot | <4000 | Yes | No | AAD45205.1 | AF100714.1 | AEL87735.1 | JF313282.1 |
| Marmota bobak | bobak marmot | No data | Yes | No | AAD45203.1 | AF143917.1 | AEL87708.1 | JF313273.1 |
| Marmota caligata | Hoary marmot | >0 | Yes | No | AAD45209.1 | KJ458055.1 | AEL87714.1 | JF313275.1 |
| Marmota camtschatica | Black-capped marmot | <1900 | Yes | No | AAD45206.1 | AF100715.1 | AEL87717.1 | JF313276.1 |
| Marmota caudata | Long-tailed Marmot | 3200–3800 | Yes | No | AAD29732.1 | AF100716.1 | AEL87726.1 | JF313279.1 |
| Marmota flaviventris | Yellow-bellied marmot | >2000 | Yes | No | AAD29733.1 | AF143927.1 | YP_009632421.1 | JF313280.1 |
| Marmota marmota | Alpine marmot | 600–3200 | Yes | No | AAD29736.1 | AF143930.1 | AEL87741.1 | JF313284.1 |
| Marmota menzbieri | Menzbier’s marmot | 2000–3400 | Yes | No | AAD29738.1 | AF143931.1 | AEL87744.1 | JF313285.1 |
| Marmota monax | Woodchuck | No data | Yes | No | AAD45210.1 | AF100719.1 | AEL87747.1 | JF313286.1 |
| Marmota olympus | Olympic marmot | >1990 | Yes | No | AEL87706.1 | AF111182.1 | AEL87752.1 | JF313288.1 |
| Marmota sibirica | Mongolian marmot | 0–3800 | Yes | No | AAD29745.1 | AF143937.1 | AEL87758.1 | JF313289.1 |
Publisher’s Note: MDPI stays neutral with regard to jurisdictional claims in published maps and institutional affiliations. |
© 2021 by the authors. Licensee MDPI, Basel, Switzerland. This article is an open access article distributed under the terms and conditions of the Creative Commons Attribution (CC BY) license (http://creativecommons.org/licenses/by/4.0/).
Share and Cite
Bao, Z.; Li, C.; Guo, C.; Xiang, Z. Convergent Evolution of Himalayan Marmot with Some High-Altitude Animals through ND3 Protein. Animals 2021, 11, 251. https://doi.org/10.3390/ani11020251
Bao Z, Li C, Guo C, Xiang Z. Convergent Evolution of Himalayan Marmot with Some High-Altitude Animals through ND3 Protein. Animals. 2021; 11(2):251. https://doi.org/10.3390/ani11020251
Chicago/Turabian StyleBao, Ziqiang, Cheng Li, Cheng Guo, and Zuofu Xiang. 2021. "Convergent Evolution of Himalayan Marmot with Some High-Altitude Animals through ND3 Protein" Animals 11, no. 2: 251. https://doi.org/10.3390/ani11020251
APA StyleBao, Z., Li, C., Guo, C., & Xiang, Z. (2021). Convergent Evolution of Himalayan Marmot with Some High-Altitude Animals through ND3 Protein. Animals, 11(2), 251. https://doi.org/10.3390/ani11020251

