The Effect of Name and Narrative Voice in Online Adoption Profiles on the Length of Stay of Sheltered Cats in the UK
Abstract
Simple Summary
Abstract
1. Introduction
2. Materials and Methods
2.1. Study Population
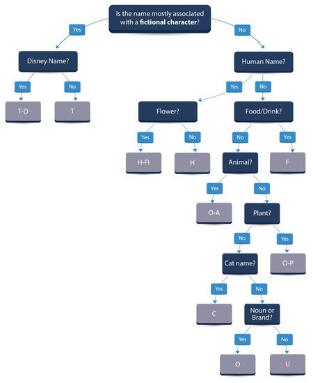
2.2. Name of the Cat
2.3. Description of the Cat (Narrative Voice)
2.4. Statistical Analysis
3. Results
3.1. Study Population
3.2. Univariate Analysis
3.3. Multivariate Analysis
4. Discussion
5. Conclusions
Author Contributions
Funding
Institutional Review Board Statement
Informed Consent Statement
Data Availability Statement
Acknowledgments
Conflicts of Interest
References
- Möstl, K.; Egberink, H.; Addie, D.; Frymus, T.; Boucraut-Baralon, C.; Truyen, U.; Hartmann, K.; Lutz, H.; Gruffydd-Jones, T.; Radford, A.D.; et al. Prevention of infectious diseases in cat shelters: ABCD guidelines. J. Feline Med. Surg. 2013, 15, 546–554. [Google Scholar] [CrossRef] [PubMed]
- Dinnage, J.D.; Scarlett, J.M.; Richards, J.R. Descriptive epidemiology of feline upper respiratory tract disease in an animal shelter. J. Feline Med. Surg. 2009, 11, 816–825. [Google Scholar] [CrossRef] [PubMed]
- Zicola, A.; Saegerman, C.; Quatpers, D.; Viandier, J.; Thiry, E. Feline herpesvirus 1 and feline calicivirus infections in a heterogeneous cat population of a rescue shelter. J. Feline Med. Surg. 2009, 11, 1023–1027. [Google Scholar] [CrossRef] [PubMed]
- Edwards, D.S.; Coyne, K.; Dawson, S.; Gaskell, R.M.; Henley, W.E.; Rogers, K.; Wood, J.L.N. Risk factors for time to diagnosis of feline upper respiratory tract disease in UK animal adoption shelters. Prev. Vet. Med. 2008, 87, 327–339. [Google Scholar] [CrossRef] [PubMed]
- Janke, N.; Berke, O.; Flockhart, T.; Bateman, S.; Coe, J.B. Risk factors affecting length of stay of cats in an animal shelter: A case study at the Guelph Humane Society, 2011–2016. Prev. Vet. Med. 2017, 148, 44–48. [Google Scholar] [CrossRef]
- Dybdall, K.; Strasser, R. Is there a bias against stray cats in shelters? People’s perception of shelter cats and how it influences adoption time. Anthrozoös 2014, 27, 603–614. [Google Scholar] [CrossRef]
- Edinboro, C.H.; Ward, M.P.; Glickman, L.T. A placebo-controlled trial of two intranasal vaccines to prevent tracheobronchitis (kennel cough) in dogs entering a humane shelter. Prev. Vet. Med. 2004, 62, 89–99. [Google Scholar] [CrossRef]
- Pockett, J.; Orr, B.; Hall, E.; Chong, W.L.; Westman, M. Investigating the impact of indemnity waivers on the length of stay of cats at an Australian shelter. Animals 2019, 9, 50. [Google Scholar] [CrossRef]
- Kubesova, K.; Voslarova, E.; Vecerek, V.; Vucinic, M. Investigating some of the factors that affect the selection of shelter cats by adopters in the Czech Republic. Anthrozoös 2017, 30, 623–633. [Google Scholar] [CrossRef]
- Delgado, M.M.; Munera, J.D.; Reevy, G.M. Human perceptions of coat color as an indicator of domestic cat personality. Anthrozoös 2012, 25, 427–440. [Google Scholar] [CrossRef]
- Gourkow, N.; Fraser, D. The effect of housing and handling practices on the welfare, behaviour and selection of domestic cats (Felis sylvestris catus) by adopters in an animal shelter. Anim. Welf. 2006, 15, 371–377. [Google Scholar]
- Kry, K.; Casey, R. The effect of hiding enrichment on stress levels and behaviour of domestic cats (Felis sylvestris catus) in a shelter setting and the implications for adoption potential. Anim. Welf. 2007, 16, 375–383. [Google Scholar]
- Alberthsen, C.; Rand, J.S.; Bennett, P.C.; Paterson, M.; Lawrie, M.; Morton, J.M. Cat admissions to RSPCA shelters in Queensland, Australia: Description of cats and risk factors for euthanasia after entry. Aust. Vet. J. 2013, 91, 35–42. [Google Scholar] [CrossRef] [PubMed]
- Zito, S.; Paterson, M.; Vankan, D.; Morton, J.; Bennett, P.; Phillips, C. Determinants of cat choice and outcomes for adult cats and kittens adopted from an Australian animal shelter. Animals 2015, 5, 276. [Google Scholar] [CrossRef] [PubMed]
- Weiss, E.; Miller, K.; Mohan-Gibbons, H.; Vela, C. Why did you choose this pet?: Adopters and pet selection preferences in five animal shelters in the United States. Animals 2012, 2, 144. [Google Scholar] [CrossRef]
- Miller, H.; Ward, M.; Beatty, J.A. Population characteristics of cats adopted from an urban cat shelter and the influence of physical traits and reason for surrender on length of stay. Animals 2019, 9, 940. [Google Scholar] [CrossRef]
- Staats, S.; Miller, D.; Carnot, M.J.; Rada, K.; Turnes, J. The Miller-Rada commitment to pets scale. Anthrozoös 1996, 9, 88–94. [Google Scholar] [CrossRef]
- Poresky, R.H.; Daniels, A.M. Demographics of pet presence and attachment. Anthrozoös 1998, 11, 236–241. [Google Scholar] [CrossRef]
- Lampe, R.; Witte, T.H. Speed of Dog Adoption: Impact of Online Photo Traits. J. Appl. Anim. Welf. Sci. 2015, 18, 343–354. [Google Scholar] [CrossRef]
- Fantuzzi, J.M.; Miller, K.A.; Weiss, E. Factors relevant to adoption of cats in an animal shelter. J. Appl. Anim. Welf. Sci. 2010, 13, 174–179. [Google Scholar] [CrossRef]
- Workman, M.K.; Hoffman, C.L. An evaluation of the role the internet site Petfinder plays in cat adoptions. J. Appl. Anim. Welf. Sci. 2015, 18, 388–397. [Google Scholar] [CrossRef] [PubMed]
- Markowitz, D.M. Putting your best pet forward: Language patterns of persuasion in online pet advertisements. J. Appl. Soc. Psychol. 2020, 50, 160–173. [Google Scholar] [CrossRef]
- Gouveia, K.; Magalhães, A.; De Sousa, L. The behaviour of domestic cats in a shelter: Residence time, density and sex ratio. Appl. Anim. Behav. Sci. 2011, 130, 53–59. [Google Scholar] [CrossRef]
- Brown, W.P.; Morgan, K.T. Age, breed designation, coat color, and coat pattern influenced the length of stay of cats at a no-kill shelter. J. Appl. Anim. Welf. Sci. 2015, 18, 169–180. [Google Scholar] [CrossRef] [PubMed]
- Kaplan, E.L.; Meier, P. Nonparametric estimation from incomplete observations. J. Am. Stat. Assoc. 1958, 53, 457–481. [Google Scholar] [CrossRef]
- Winterbottom, A.; Bekker, H.L.; Conner, M.; Mooney, A. Does narrative information bias individual’s decision making? A systematic review. Soc. Sci. Med. 2008, 67, 2079–2088. [Google Scholar] [CrossRef]
- Koballa, T.R., Jr. Persuading teachers to reexamine the innovative elementary science programs of yesterday: The effect of anecdotal versus data-summary communications. J. Res. Sci. Teach. 1986, 23, 437–449. [Google Scholar] [CrossRef]
- Stern, B.B. Who talks advertising? Literary theory and narrative “Point of View”. J. Advert. 1991, 20, 9–22. [Google Scholar] [CrossRef]
- Maison, D.; Pelsmacker, P.D.; Geuens, M. The effectiveness of emotional and rational advertising messages in positive and negative contexts. Asia Pac. Adv. Consum. Res. 2002, 5, 117. [Google Scholar]
- Nakamura, M.; Dhand, N.K.; Starling, M.J.; McGreevy, P.D. Descriptive texts in dog profiles associated with length of stay via an online rescue network. Animals 2019, 9, 464. [Google Scholar] [CrossRef]
- Halliday, M.A.K. An Introduction to Functional Grammar, 2nd ed.; Edward Arnold: London, UK, 1994. [Google Scholar]
- Coren, S. Why We Love the Dogs We Do: How to Find the Dog That Matches Your Personality, 1st ed.; Simon and Schuster: New York, NY, USA, 2012. [Google Scholar]
- Lepper, M.; Kass, P.H.; Hart, L.A. Prediction of adoption versus euthanasia among dogs and cats in a California animal shelter. J. Appl. Anim. Welf. Sci. 2002, 5, 29–42. [Google Scholar] [CrossRef] [PubMed]
- Onodera, N.; Uchida, K.; Kakuma, Y. Association between characteristics of cats and satisfaction of owners who adopted cats from an animal hospital in Japan. J. Vet. Med. Sci. 2014, 76, 729–733. [Google Scholar] [CrossRef] [PubMed]
- Wagner, D.; Hurley, K.; Stavisky, J. Shelter housing for cats: Principles of design for health, welfare and rehoming. J. Feline Med. Surg. 2018, 20, 635–642. [Google Scholar] [CrossRef] [PubMed]




| Name Category | Examples of Names |
|---|---|
| Animal names (O-A) | Tiger, Monkey, Cougar, Bunny, Squid |
| Cat names (C) | Kitty, Tabby, Felix, Tibby, Sparkle |
| Food and drink (F) | Treacle, Saffron, Peaches, Biscuit, Pumpkin |
| Human names (H) | Bridget, Alfie, Sophie, Claude |
| Flowers (H-Fl) | Daisy, Lily, Jasmine, Rose, Poppy |
| Plants (O-P) | Bark, Maple, Tumbleweed, Shamrock, Bramble |
| Fictional names (T) | Zippy, Mork, Mario, Dobby, Katniss |
| DisneyTM names (T-D) | Nemo, Stitch, Bambi, Elsa, Mowgli |
| Other/miscellaneous names (O) | Silver, Bow, Switch, Pretty, Clouds |
| Unusual/uncommon names (U) | Pop, Zizzle, Vonnie, Meep, Bead |
| Age Category | Male | Female | Total | Included/Excluded |
|---|---|---|---|---|
| <12 months of age | 1265 | 1318 | 2583 | Excluded |
| Young adults (1–<4 years) | 870 | 1205 | 2075 | Included |
| Adults (4–<7 years) | 516 | 630 | 1146 | Included |
| Seniors (≥7 years) | 517 | 722 | 1239 | Included |
| Variable | F Statistic | DF | p |
|---|---|---|---|
| Age | 135.49 | 4453 | <0.001 |
| Sex | 18.25 | 4454 | <0.001 |
| Description | 17.90 | 4454 | <0.001 |
| Name Category | 1.37 | 4446 | 0.198 |
| Name Category | O-A | C | F | H | H-Fl | O-P | T | T-D | O | U | Total |
|---|---|---|---|---|---|---|---|---|---|---|---|
| Number of cats | 50 (1%) | 974 (22%) | 317 (7%) | 1872 (42%) | 93 (3%) | 34 (1%) | 269 (7%) | 170 (4%) | 202 (5%) | 479 (11%) | 4460 |
| Sex % (M/F) | 54/46 | 39/61 | 37/63 | 44/56 | 0/100 | 18/82 | 61/39 | 42/58 | 45/55 | 46/54 | 43/57 |
| Median age (years) | 4.0 | 4.1 | 3.1 | 4.1 | 4.0 | 3.0 | 4.0 | 3.2 | 3.1 | 4.1 | 4.0 |
| (1–15.8) | (1–20.1) | (1–15.2) | (1–18.8) | (1–16.1) | (1–14.1) | (1–17.7) | (1–14.3) | (1–15.1) | (1–15.8) | (1–20.1) | |
| Median LOS (days) | 21 | 18 | 16 | 19 | 19 | 19 | 17 | 19 | 18 | 19 | 18 |
| (2–165) | (1–317) | (3–326) | (0–351) | (1–225) | (4–112) | (1–247) | (2–196) | (2–171) | (2–343) | (0–351) |
| Variable | Wald Statistic | n.d.f. | F Statistic | d.d.f. | p |
|---|---|---|---|---|---|
| Age | 42.46 | 2 | 135.41 | 4451 | <0.001 |
| Sex | 13.77 | 1 | 17.63 | 4451 | <0.001 |
| Description | 29.84 | 1 | 16.68 | 4451 | <0.001 |
| Sex*Age | 5.74 | 2 | 2.87 | 4450 | 0.057 |
| Sex*Description | 2.11 | 1 | 2.11 | 4452 | 0.147 |
| Age*Description | 2.16 | 2 | 1.08 | 4450 | 0.338 |
| Sex*Age*Description | 2.88 | 2 | 1.44 | 4444 | 0.237 |
Publisher’s Note: MDPI stays neutral with regard to jurisdictional claims in published maps and institutional affiliations. |
© 2020 by the authors. Licensee MDPI, Basel, Switzerland. This article is an open access article distributed under the terms and conditions of the Creative Commons Attribution (CC BY) license (http://creativecommons.org/licenses/by/4.0/).
Share and Cite
Rix, C.; Westman, M.; Allum, L.; Hall, E.; Pockett, J.; Pegram, C.; Serlin, R. The Effect of Name and Narrative Voice in Online Adoption Profiles on the Length of Stay of Sheltered Cats in the UK. Animals 2021, 11, 62. https://doi.org/10.3390/ani11010062
Rix C, Westman M, Allum L, Hall E, Pockett J, Pegram C, Serlin R. The Effect of Name and Narrative Voice in Online Adoption Profiles on the Length of Stay of Sheltered Cats in the UK. Animals. 2021; 11(1):62. https://doi.org/10.3390/ani11010062
Chicago/Turabian StyleRix, Chloe, Mark Westman, Louise Allum, Evelyn Hall, Jessica Pockett, Camilla Pegram, and Ruth Serlin. 2021. "The Effect of Name and Narrative Voice in Online Adoption Profiles on the Length of Stay of Sheltered Cats in the UK" Animals 11, no. 1: 62. https://doi.org/10.3390/ani11010062
APA StyleRix, C., Westman, M., Allum, L., Hall, E., Pockett, J., Pegram, C., & Serlin, R. (2021). The Effect of Name and Narrative Voice in Online Adoption Profiles on the Length of Stay of Sheltered Cats in the UK. Animals, 11(1), 62. https://doi.org/10.3390/ani11010062

