CircRNA8220 Sponges MiR-8516 to Regulate Cell Viability and Milk Synthesis via Ras/MEK/ERK and PI3K/AKT/mTOR Pathways in Goat Mammary Epithelial Cells
Simple Summary
Abstract
1. Introduction
2. Materials and Methods
2.1. Animals and Cell Culture
2.2. pcDNA3.1-STC2 Vector Construction
2.3. pCD5-circRNA8220 Vector Construction
2.4. Transfection and RT-qPCR
2.5. Luciferase Reporter Assay
2.6. Cell Apoptosis and Proliferation Assay
2.7. Detecting the Concentration of β-casein and TG
2.8. Western Blot
2.9. Statistical Analysis
3. Results
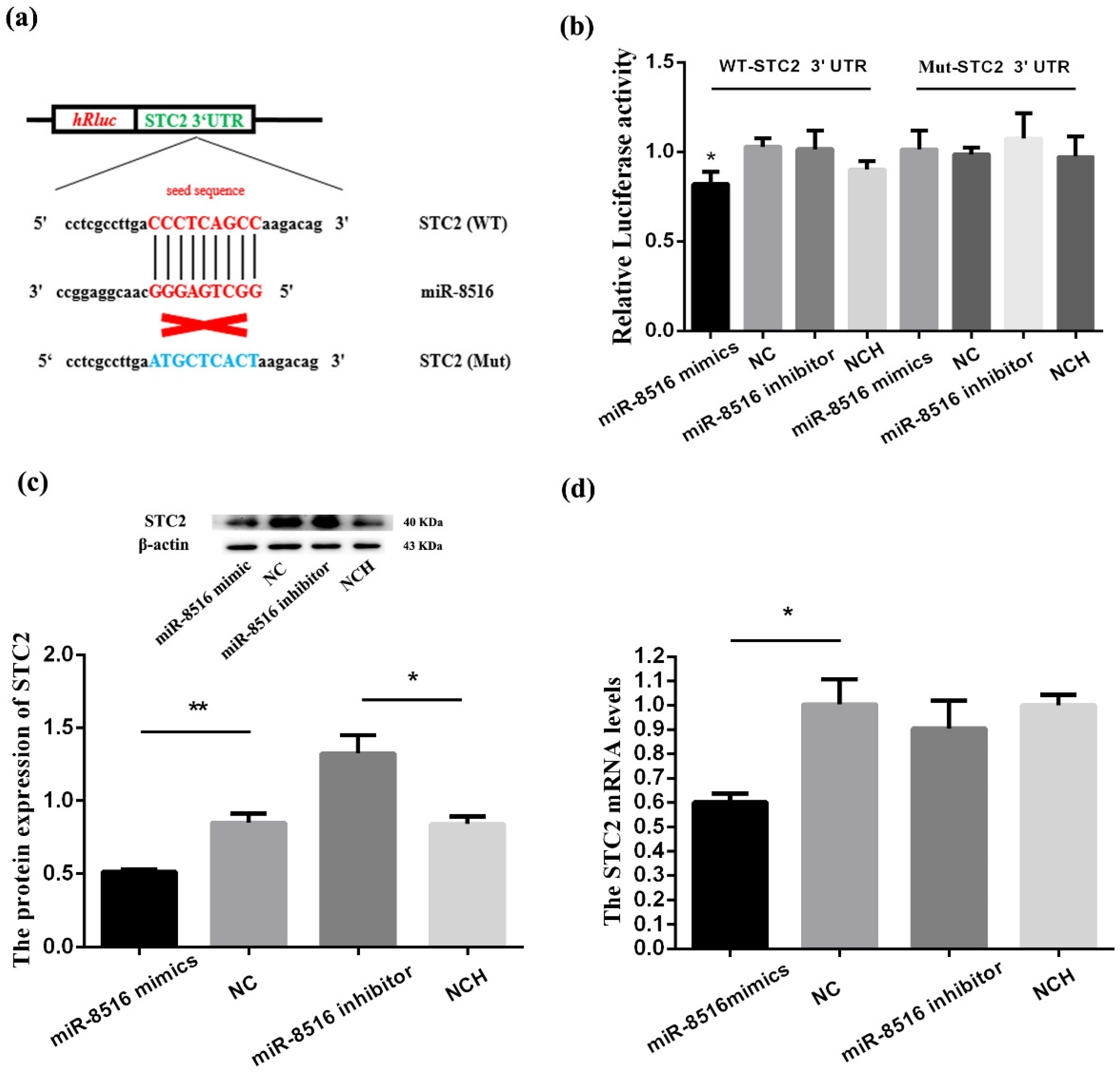
3.1. STC2 Was a Target Gene of miR-8516 in GMECs
3.2. CircRNA8220 Acted as a Sponge for miR-8516
3.3. CircRNA8220 Increased the Expression of STC2 in GMECs In Vitro
3.4. STC2 Inhibited Apoptosis and Promoted Proliferation of GMECs In Vitro
3.5. Effect of circRNA8220 Was in Accordance with STC2 on Apoptosis and Proliferation of GMECs In Vitro
3.6. STC2 Enhanced Synthesis of β-Casein and Triglycerides in GMECs
3.7. Ability of circRNA8220 to Promote Cell Synthesis β-Casein and Triglycerides Was Consistent with That of STC2
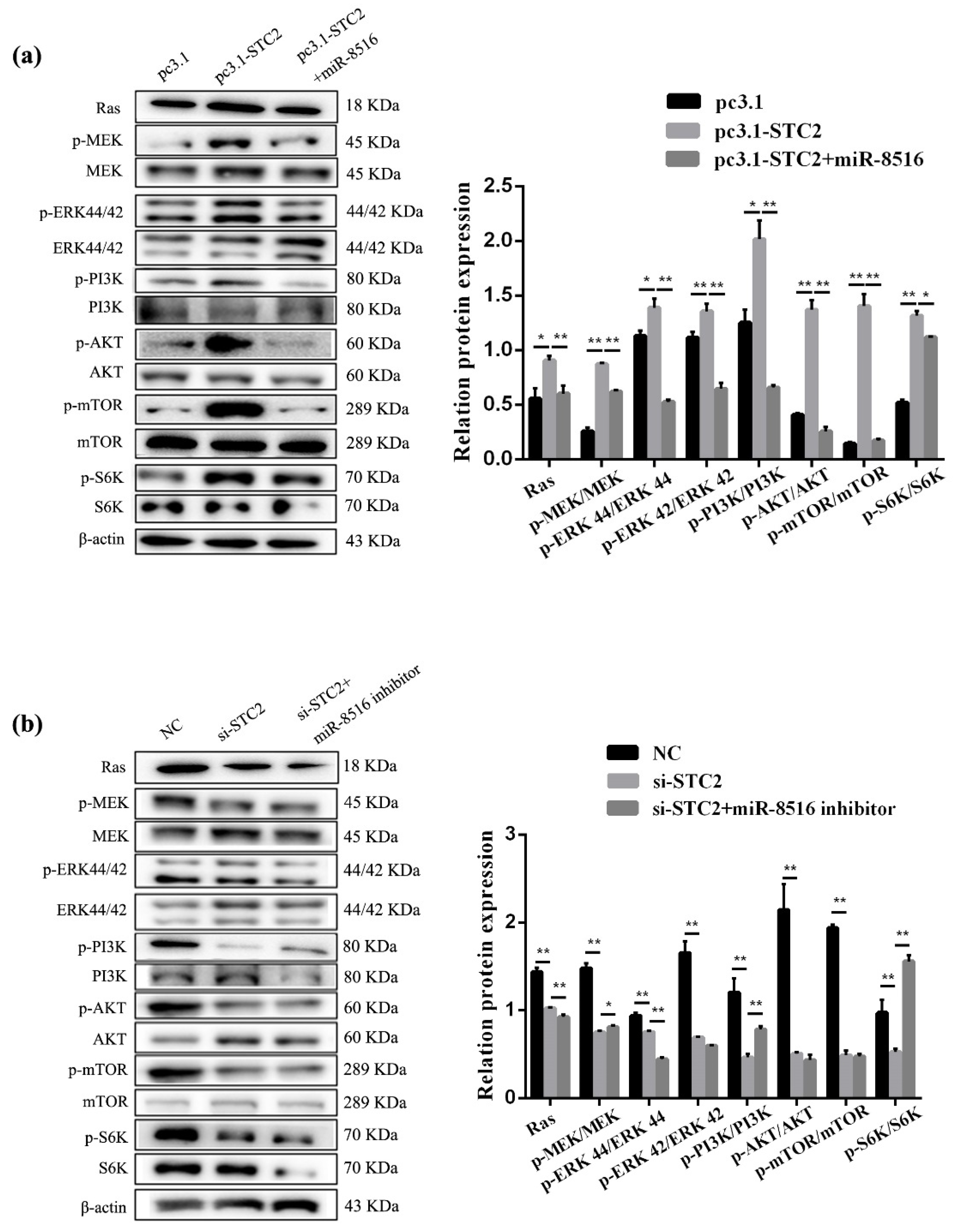
3.8. CircRNA8220 and STC2 Activated Ras/MEK/ERK Signaling Pathways in GMECs
3.9. CircRNA8220 and STC2 Activated PI3K/AKT/mTOR Signaling Pathways in GMECs
4. Discussion
5. Conclusions
Author Contributions
Funding
Acknowledgments
Conflicts of Interest
Ethics Statement
Abbreviations
| circRNA | Circular RNA |
| GMECs | Goat mammary epithelial cells |
| STC2 | Stanniocalcin 2 |
| TG | Triglycerides |
| RNA | Ribonucleic |
| mRNA | Messenger RNA |
| miRNA | MicroRNA |
| UTR | Untranslated region |
| HEK293T | Human embryonic kidney cell line |
Appendix A


| Gene | Genbank Accession No. | Primer Sequence (5′→3′) |
|---|---|---|
| β-actin | XM_018039831.1 | F: GATCTGGCACCACACCTTCT |
| R: GGGTCATCTTCTCACGGTTG | ||
| STC2 (qPCR) | XM_005694539.3 | F: CGGAAGTGTCCAGCCATCAAGG |
| R: CACAGGTCAGCAGCAGGTTCAC | ||
| STC2 (Check2) | / | F: CCCTCGAGTTGCCACCAGAGCAAAGCC |
| R: TAAAGCGGCCGCTCTTGTCCCCCAGTGACGTG | ||
| Circ-8220 (qPCR) | / | F: GCCACAGCCTGGACATGAA |
| Circ-8220 (Check2) | R: CCTCTTGGTCACAGGGATGG | |
| U6 | / | F: cgCTCGAGTTCAAGATGCCCTGACCCCC |
| R: atGCGGCCGCAGGTGAACTTCATGTCCAGGCT | ||
| miR-8516-Loop | / | F: CTCGCTTCGGCAGCACA |
| miR-449a | R: AACGCTTCACGAATTTGCGT | |
| Reverse Primer | / | gtcgtatccagtgcagggtccgaggtattcgcactggatacgacGGCCTCCG |
| gcgcgcGGCTGAGGGCAACGGAGGCC | ||
| / | GTGCAGGGTCCGAGGT |
References
- Boutinaud, M.; Guinardflament, J.; HélèneJammes. The number and activity of mammary epithelial cells, determining factors for milk production. Reprod. Nutr. Dev. 2004, 44, 499–508. [Google Scholar] [CrossRef] [PubMed]
- Stefanon, B.; Colitti, M.; Gabai, G.; Knight, C.H.; Wilde, C.J. Mammary apoptosis and lactation persistency in dairy animals. J. Dairy Res. 2002, 69, 37–52. [Google Scholar] [CrossRef] [PubMed]
- Zhang, H.D.; Jiang, L.H.; Sun, D.W.; Hou, J.C.; Ji, Z.L. CircRNA: A novel type of biomarker for cancer. Breast Cancer (Tokyo Jpn.) 2018, 25, 1–7. [Google Scholar] [CrossRef] [PubMed]
- Chen, L.; Zhang, S.; Wu, J.; Cui, J.; Zhong, L.; Zeng, L.; Ge, S. circRNA_100290 plays a role in oral cancer by functioning as a sponge of the miR-29 family. Oncogene 2017, 36, 4551–4561. [Google Scholar] [CrossRef] [PubMed]
- Liu, W.; Ma, W.; Yuan, Y.; Zhang, Y.; Sun, S. Circular RNA hsa_circRNA_103809 promotes lung cancer progression via facilitating ZNF121-dependent MYC expression by sequestering miR-4302. Biochem. Biophys. Res. Commun. 2018, 500, 846–851. [Google Scholar] [CrossRef]
- Chen, G.; Shi, Y.; Zhang, Y.; Sun, J. CircRNA_100782 regulates pancreatic carcinoma proliferation through the IL6-STAT3 pathway. Oncotargets Ther. 2017, 10, 5783–5794. [Google Scholar] [CrossRef]
- Huang, X.Y.; Huang, Z.L.; Xu, Y.H.; Zheng, Q.; Chen, Z.; Song, W.; Zhou, J.; Tang, Z.Y.; Huang, X.Y. Comprehensive circular RNA profiling reveals the regulatory role of the circRNA-100338/miR-141-3p pathway in hepatitis B-related hepatocellular carcinoma. Sci. Rep. 2017, 7, 5428. [Google Scholar] [CrossRef]
- Fang, H.; Xie, J.; Zhang, M.; Zhao, Z.; Wan, Y.; Yao, Y. miRNA-21 promotes proliferation and invasion of triple-negative breast cancer cells through targeting PTEN. Am. J. Transl. Res. 2017, 9, 953–961. [Google Scholar]
- Lopes-Ramos, C.M.; Barros, B.P.; Koyama, F.C.; Carpinetti, P.A.; Pezuk, J.; Doimo, N.T.S.; Habr-Gama, A.; Perez, R.O.; Parmigiani, R.B. E2F1 somatic mutation within miRNA target site impairs gene regulation in colorectal cancer. PLoS ONE 2017, 12, e0181153. [Google Scholar] [CrossRef] [PubMed]
- Maller Schulman, B.R.; Liang, X.; Stahlhut, C.; DelConte, C.; Stefani, G.; Slack, F.J. The let-7 microRNA target gene, Mlin41/Trim71 is required for mouse embryonic survival and neural tube closure. Cell Cycle (Georget. Tex.) 2008, 7, 3935–3942. [Google Scholar] [CrossRef] [PubMed]
- Yang, Y.; Fang, X.; Yang, R.; Yu, H.; Jiang, P.; Sun, B.; Zhao, Z. MiR-152 Regulates Apoptosis and Triglyceride Production in MECs via Targeting ACAA2 and HSD17B12 Genes. Sci. Rep. 2018, 8, 417. [Google Scholar] [CrossRef] [PubMed]
- Wang, H.; Luo, J.; He, Q.; Yao, D.; Wu, J.; Loor, J.J. miR-26b promoter analysis reveals regulatory mechanisms by lipid-related transcription factors in goat mammary epithelial cells. J. Dairy Sci. 2017, 100, 5837–5849. [Google Scholar] [CrossRef] [PubMed]
- Hou, J.; An, X.; Song, Y.; Cao, B.; Yang, H.; Zhang, Z.; Shen, W.; Li, Y. Detection and comparison of microRNAs in the caprine mammary gland tissues of colostrum and common milk stages. BMC Genet. 2017, 18, 38. [Google Scholar] [CrossRef] [PubMed]
- Li, Q.; Zhou, X.; Fang, Z.; Pan, Z. Effect of STC2 gene silencing on colorectal cancer cells. Mol. Med. Rep. 2019, 20, 977–984. [Google Scholar] [CrossRef] [PubMed]
- Wang, H.; Wu, K.; Sun, Y.; Li, Y.; Wu, M.; Qiao, Q.; Wei, Y.; Han, Z.G.; Cai, B. STC2 is upregulated in hepatocellular carcinoma and promotes cell proliferation and migration in vitro. BMB Rep. 2012, 45, 629–634. [Google Scholar] [CrossRef]
- Chen, B.; Zeng, X.; He, Y.; Wang, X.; Liang, Z.; Liu, J.; Zhang, P.; Zhu, H.; Xu, N.; Liang, S. STC2 promotes the epithelial-mesenchymal transition of colorectal cancer cells through AKT-ERK signaling pathways. Oncotarget 2016, 7, 71400–71416. [Google Scholar] [CrossRef]
- Steffensen, L.B.; Conover, C.A.; Bjørklund, M.M.; Ledet, T.; Bentzon, J.F.; Oxvig, C. Stanniocalcin-2 overexpression reduces atherosclerosis in hypercholesterolemic mice. Atherosclerosis 2016, 248, 36–43. [Google Scholar] [CrossRef]
- Chen, K.; Hou, J.; Song, Y.; Zhang, X.; Liu, Y.; Zhang, G.; Wen, K.; Ma, H.; Li, G.; Cao, B.; et al. Chi-miR-3031 regulates beta-casein via the PI3K/AKT-mTOR signaling pathway in goat mammary epithelial cells (GMECs). BMC Vet. Res. 2018, 14, 369. [Google Scholar] [CrossRef]
- Cheng, J.; Zhuo, H.; Xu, M.; Wang, L.; Xu, H.; Peng, J.; Hou, J.; Lin, L.; Cai, J. Regulatory network of circRNA-miRNA-mRNA contributes to the histological classification and disease progression in gastric cancer. J. Transl. Med. 2018, 16, 216. [Google Scholar] [CrossRef]
- Zhang, L.; Liu, X.; Che, S.; Cui, J.; Liu, Y.; An, X.; Cao, B.; Song, Y. CircRNA-9119 regulates the expression of prostaglandin-endoperoxide synthase 2 (PTGS2) by sponging miR-26a in the endometrial epithelial cells of dairy goat. Reprod. Fertil. Dev. 2018, 30, 1759–1769. [Google Scholar] [CrossRef]
- Zhang, X.; Cheng, Z.; Wang, L.; Jiao, B.; Yang, H.; Wang, X. MiR-21-3p Centric Regulatory Network in Dairy Cow Mammary Epithelial Cell Proliferation. J. Agric. Food Chem. 2019, 67, 11137–11147. [Google Scholar] [CrossRef] [PubMed]
- Liu, J.; Zhang, M.; Li, D.; Li, M.; Kong, L.; Cao, M.; Wang, Y.; Song, C.; Fang, X.; Chen, H.; et al. Prolactin-Responsive Circular RNA circHIPK3 Promotes Proliferation of Mammary Epithelial Cells from Dairy Cow. Genes 2020, 11, 5109. [Google Scholar] [CrossRef] [PubMed]
- Rafiee-Tari, N.; Fan, M.Z.; Archbold, T.; Arranz, E.; Corredig, M. Effect of milk protein composition and amount of β-casein on growth performance, gut hormones, inflammatory cytokines in an in vivo piglet model. J. Dairy Sci. 2019, 102, 8604–8613. [Google Scholar] [CrossRef] [PubMed]
- Samant, G.V.; Sylvester, P.W. gamma-Tocotrienol inhibits ErbB3-dependent PI3K/Akt mitogenic signalling in neoplastic mammary epithelial cells. Cell Prolif. 2006, 39, 563–574. [Google Scholar] [CrossRef] [PubMed]
- Laplante, M.; Sabatini, D.M. An emerging role of mTOR in lipid biosynthesis. Curr. Biol. CB 2009, 19, R1046–R1052. [Google Scholar] [CrossRef] [PubMed]
- Burgos, S.A.; Cant, J.P. IGF-1 stimulates protein synthesis by enhanced signaling through mTORC1 in bovine mammary epithelial cells. Domest. Anim. Endocrinol. 2010, 38, 211–221. [Google Scholar] [CrossRef] [PubMed]
- Li, H.; Liu, X.; Wang, Z.; Lin, X.; Yan, Z.; Cao, Q.; Zhao, M.; Shi, K. MEN1/Menin regulates milk protein synthesis through mTOR signaling in mammary epithelial cells. Sci. Rep. 2017, 7, 5479. [Google Scholar] [CrossRef] [PubMed]
- Yan, L.; Tang, Q.; Shen, D.; Peng, S.; Zheng, Q.; Guo, H.; Jiang, M.; Deng, W. SOCS-1 inhibits TNF-alpha-induced cardiomyocyte apoptosis via ERK1/2 pathway activation. Inflammation 2008, 31, 180–188. [Google Scholar] [CrossRef] [PubMed]
- Liu, X.; Li, Q.; Dowdell, K.; Fischer, E.R.; Cohen, J.I. Varicella-Zoster virus ORF12 protein triggers phosphorylation of ERK1/2 and inhibits apoptosis. J. Virol. 2012, 86, 3143–3151. [Google Scholar] [CrossRef] [PubMed]
- Li, Y.; Jia, Z.; Zhang, L.; Wang, J.; Yin, G. Caspase-2 and microRNA34a/c regulate lidocaine-induced dorsal root ganglia apoptosis in vitro. Eur. J. Pharmacol. 2015, 767, 61–66. [Google Scholar] [CrossRef] [PubMed]
- Zhang, C.; Shi, J.; Qian, L.; Zhang, C.; Wu, K.; Yang, C.; Yan, D.; Wu, X.; Liu, X. Nucleostemin exerts anti-apoptotic function via p53 signaling pathway in cardiomyocytes. In Vitr. Cell. Dev. Biol. Anim. 2015, 51, 1064–1071. [Google Scholar] [CrossRef] [PubMed]
- Shakeri, R.; Kheirollahi, A.; Davoodi, J. Apaf-1: Regulation and function in cell death. Biochimie 2017, 135, 111–125. [Google Scholar] [CrossRef] [PubMed]
- Adams, J.M.; Cory, S. The Bcl-2 protein family: Arbiters of cell survival. Science 1998, 281, 1322–1326. [Google Scholar] [CrossRef] [PubMed]
- Yin, X.M.; Oltvai, Z.N.; Veis-Novack, D.J.; Linette, G.P.; Korsmeyer, S.J. Bcl-2 gene family and the regulation of programmed cell death. Cold Spring Harb. Symp. Quant. Biol. 1994, 59, 387–393. [Google Scholar] [CrossRef] [PubMed]
- Kitazawa, M.; Hida, S.; Fujii, C.; Taniguchi, S.; Ito, K.; Matsumura, T.; Okada, N.; Sakaizawa, T.; Kobayashi, A.; Takeoka, M.; et al. ASC Induces Apoptosis via Activation of Caspase-9 by Enhancing Gap Junction-Mediated Intercellular Communication. PLoS ONE 2017, 12, e0169340. [Google Scholar] [CrossRef]
- Kivinen, K.; Kallajoki, M.; Taimen, P. Caspase-3 is required in the apoptotic disintegration of the nuclear matrix. Exp. Cell Res. 2005, 311, 62–73. [Google Scholar] [CrossRef]
- Liu, Y.; Hou, J.; Zhang, M.; Seleh-Zo, E.; Wang, J.; Cao, B.; An, X. circ-016910 sponges miR-574-5p to regulate cell physiology and milk synthesis via MAPK and PI3K/AKT-mTOR pathways in GMECs. J. Cell Physiol. 2020, 235, 4198–4216. [Google Scholar] [CrossRef]
- Xu, Y.; Liu, L.; Qiu, X.; Liu, Z.; Li, H.; Li, Z.; Luo, W.; Wang, E. CCL21/CCR7 prevents apoptosis via the ERK pathway in human non-small cell lung cancer cells. PLoS ONE 2012, 7, e33262. [Google Scholar] [CrossRef]
- Wu, F.; Li, T.Y.; Su, S.C.; Yu, J.S.; Zhang, H.L.; Tan, G.Q.; Liu, J.W.; Wang, B.L. STC2 as a novel mediator for Mus81-dependent proliferation and survival in hepatocellular carcinoma. Cancer Lett. 2017, 388, 177–186. [Google Scholar] [CrossRef]
- Zhou, J.; Li, Y.; Yang, L.; Wu, Y.; Zhou, Y.; Cui, Y.; Yang, G.; Hong, Y. Stanniocalcin 2 improved osteoblast differentiation via phosphorylation of ERK. Mol. Med. Rep. 2016, 14, 5653–5659. [Google Scholar] [CrossRef]









| Name | Manufacturer | Product Number |
|---|---|---|
| β-Actin | Beyotime, Shanghai, China | AA128 |
| STC2 | GeneTex, Alton Pkwylrvine, USA | GTX82231 |
| Ras | Gene Tex, America | GTX132480 |
| p-MEK1 (Ser298) | Abways, Shanghai, China | CY5854 |
| MEK1 | Abways, Shanghai, China | CY5168 |
| p-ERK1/2 (Thr202/Tyr204) | Abways Shanghai, China | CY5277 |
| ERK1/2 | Abways, Shanghai, China | CY5487 |
| p-PI3K (Tyr607) | Abways, Shanghai, China | CY6427 |
| PI3K | Abways, Shanghai, China | CY6915 |
| p-AKT (Ser473) | Cell Signaling, America | #9271 |
| AKT | Cell Signaling, America | #9272 |
| p-mTOR | Abways, Shanghai, China | CY6571 |
| mTOR | Abways, Shanghai, China | CY5306 |
| p-S6K (Ser424) | Abways, Shanghai, China | CY5261 |
| S6K | Abways, Shanghai, China | CY5365 |
| Bax | Abways, Shanghai, China | CY5059 |
| Bcl-2 | Abways, Shanghai, China | CY5032 |
| Caspase 3 | Cell Signaling, America | #9662 |
| Caspase 9 | Abways, Shanghai, China | CY5682 |
| HRP-labeled Goat Anti-Rabbit IgG (H + L) | Beyotime, Shanghai, China | A0208 |
| HRP-labeled Goat Anti-Mouse IgG (H + L) | Beyotime, Shanghai, China | A0216 |
© 2020 by the authors. Licensee MDPI, Basel, Switzerland. This article is an open access article distributed under the terms and conditions of the Creative Commons Attribution (CC BY) license (http://creativecommons.org/licenses/by/4.0/).
Share and Cite
Zhu, C.; Jiang, Y.; Zhu, J.; He, Y.; Yin, H.; Duan, Q.; Zhang, L.; Cao, B.; An, X. CircRNA8220 Sponges MiR-8516 to Regulate Cell Viability and Milk Synthesis via Ras/MEK/ERK and PI3K/AKT/mTOR Pathways in Goat Mammary Epithelial Cells. Animals 2020, 10, 1347. https://doi.org/10.3390/ani10081347
Zhu C, Jiang Y, Zhu J, He Y, Yin H, Duan Q, Zhang L, Cao B, An X. CircRNA8220 Sponges MiR-8516 to Regulate Cell Viability and Milk Synthesis via Ras/MEK/ERK and PI3K/AKT/mTOR Pathways in Goat Mammary Epithelial Cells. Animals. 2020; 10(8):1347. https://doi.org/10.3390/ani10081347
Chicago/Turabian StyleZhu, Chao, Yue Jiang, Junru Zhu, Yonglong He, Hao Yin, Quyu Duan, Lei Zhang, Binyun Cao, and Xiaopeng An. 2020. "CircRNA8220 Sponges MiR-8516 to Regulate Cell Viability and Milk Synthesis via Ras/MEK/ERK and PI3K/AKT/mTOR Pathways in Goat Mammary Epithelial Cells" Animals 10, no. 8: 1347. https://doi.org/10.3390/ani10081347
APA StyleZhu, C., Jiang, Y., Zhu, J., He, Y., Yin, H., Duan, Q., Zhang, L., Cao, B., & An, X. (2020). CircRNA8220 Sponges MiR-8516 to Regulate Cell Viability and Milk Synthesis via Ras/MEK/ERK and PI3K/AKT/mTOR Pathways in Goat Mammary Epithelial Cells. Animals, 10(8), 1347. https://doi.org/10.3390/ani10081347

