Isolation, Characterization, and Efficacy of Actinobacteria Associated with Arbuscular Mycorrhizal Spores in Promoting Plant Growth of Chili (Capsicum flutescens L.)
Abstract
1. Introduction
2. Materials and Methods
2.1. Isolation of Actinobacteria from AMF Spores
2.2. Identification of Actinobacteria
2.2.1. Morphological Study
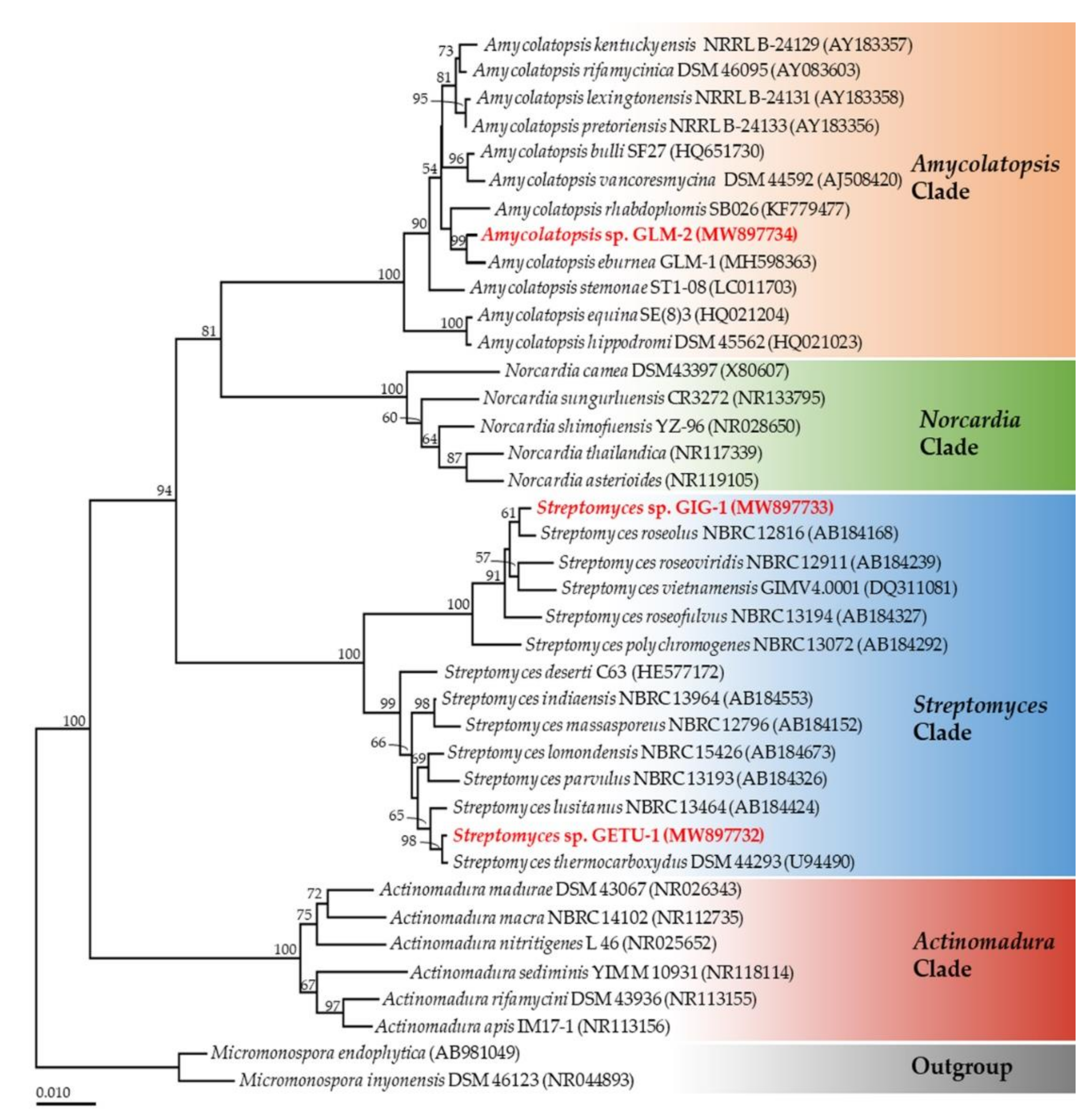
2.2.2. Molecular Study
2.3. Characterization of Plant Growth Promotion Properties
2.3.1. Indole-3-Acetic Acid (IAA) Production
2.3.2. Siderophore Production
2.3.3. Phosphate and Potassium Solubilization
2.3.4. Cell Wall Degrading Enzyme Production
2.3.5. Ammonia Production
2.4. Drought, pH, and Salinity Tolerance
2.5. Agrochemical Tolerance
2.6. Plant Growth Promotion in Chili by Actinobacteria and AMF Spores in Greenhouses
2.6.1. Seeding and Planting Substrate
2.6.2. Actinobacteria and AMF Inocula Preparation
2.6.3. Experimental Design
2.6.4. Measurement of Plant Growth and Fruit Production
2.6.5. Measurement of AMF Root Colonization and Spore Production
2.7. Statistic Analysis
3. Results
3.1. Actinobacteria Isolation and Identification
3.2. Characterization of Plant Growth Promotion Properties
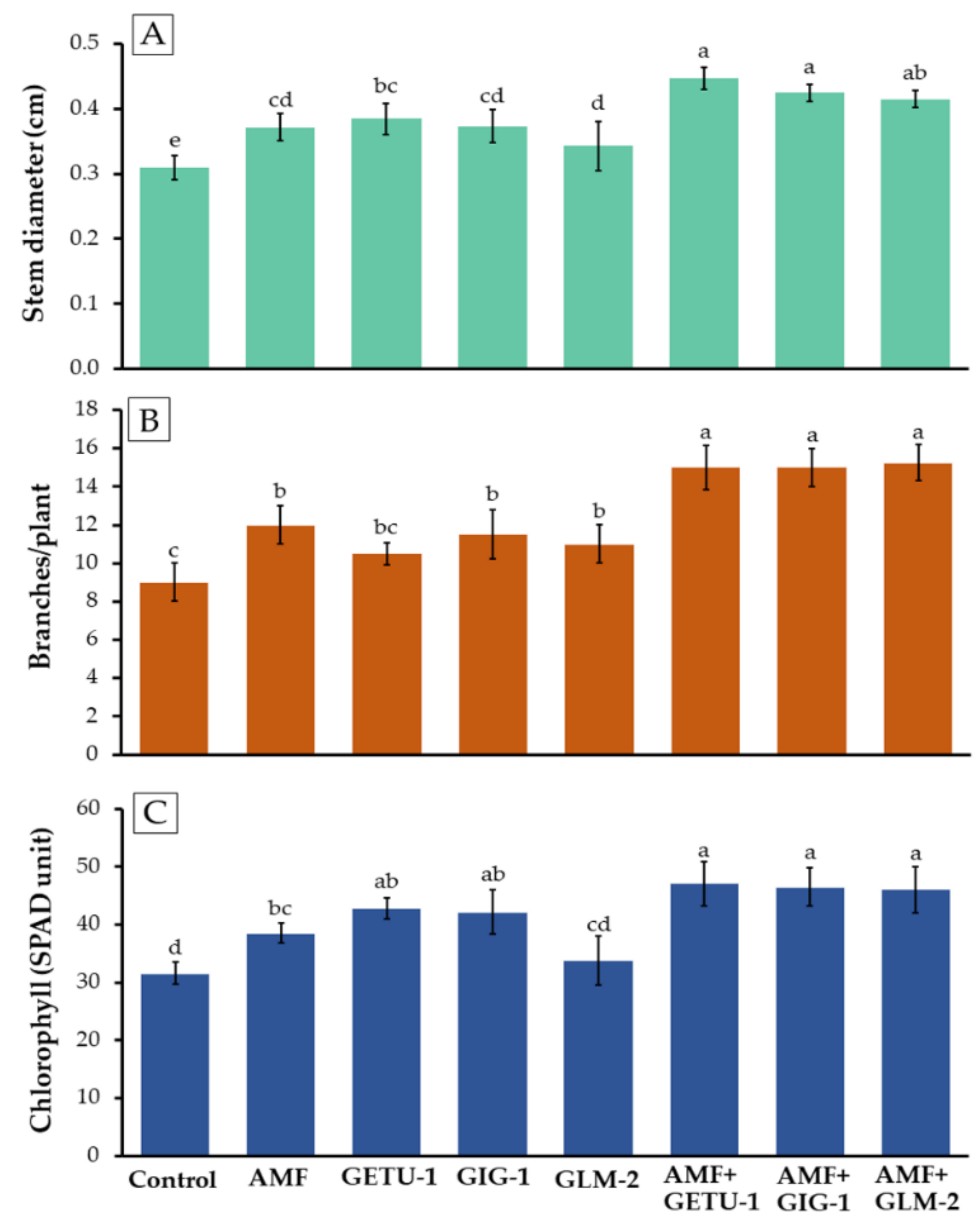
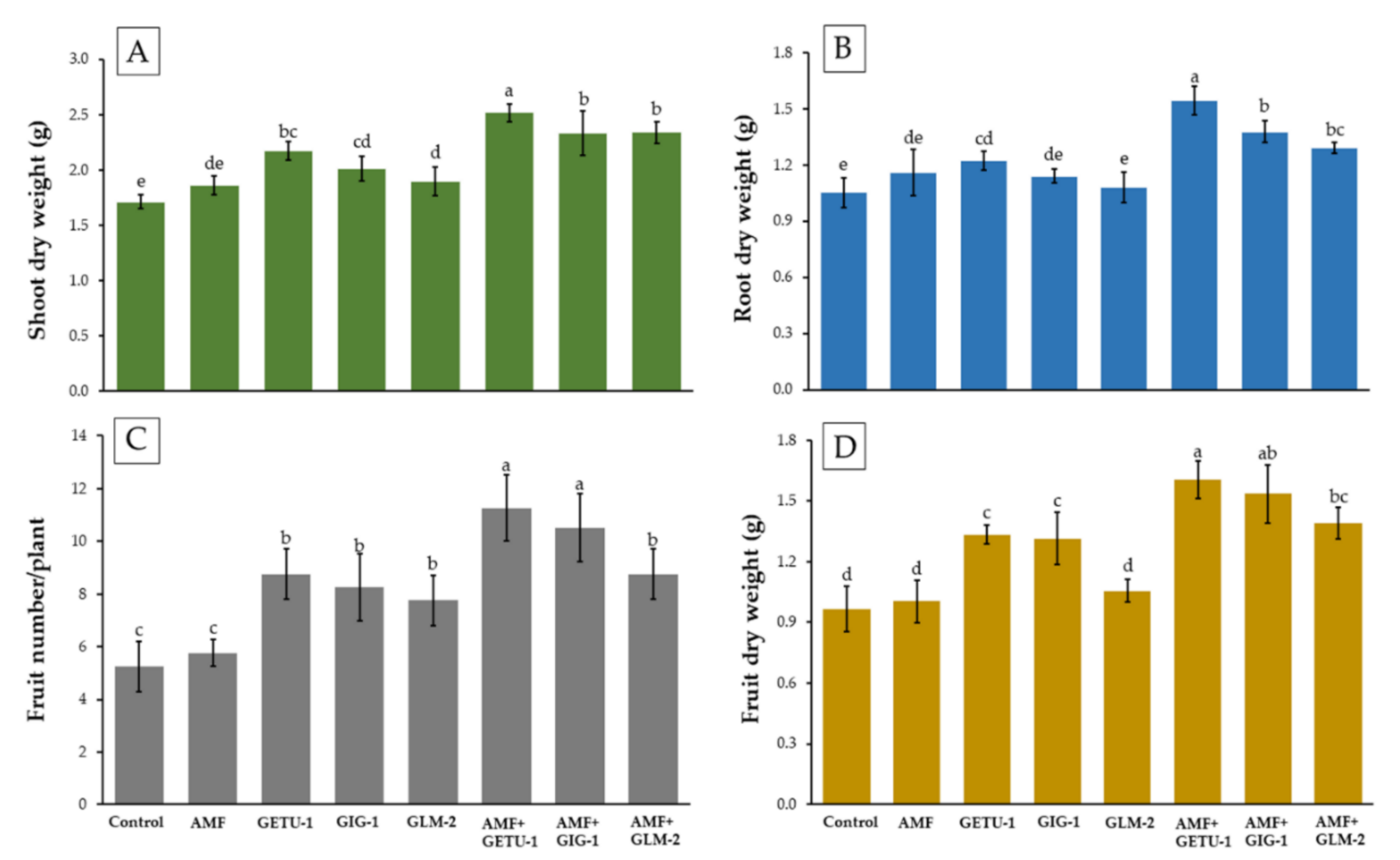
3.3. Plant Growth Promotion in Chili by Actinobacteria and AMF Spores in Greenhouses
3.4. AMF Spore Density and Root Colonization
4. Discussion
5. Conclusions
Author Contributions
Funding
Institutional Review Board Statement
Informed Consent Statement
Data Availability Statement
Acknowledgments
Conflicts of Interest
References
- Bernardo, A.; Martinez, A.; Álvarez, M.; Fernandez, A.; Lopez, M. The composition of two Spanish pepper varieties (Fresno de la vega and Benavente-los valles) in different ripening stages. J. Food Qual. 2008, 31, 701–716. [Google Scholar] [CrossRef]
- Sanati, S.; Razavi, B.M.; Hosseinzadeh, H. A review of the effects of Capsicum annuum L. and its constituent, capsaicin, in metabolic syndrome. Iran. J. Basic Med. Sci. 2018, 21, 439–448. [Google Scholar] [PubMed]
- Sánchez-Roque, Y.; Pérez-Luna, Y.; Becerra-Lucio, A.; Alvarez-Gutiérrez, P.; Pérez-Luna, E.; González-Mendoza, D.; Canseco-Pérez, M.; Saldaña-Trinidad, S.; Berrones-Hernández, R. Effect of arbuscular mycorrhizal fungi in the development of cultivars of chili. Int. J. Adv. Agric. Res. 2016, 4, 10–15. [Google Scholar]
- Pattanapipitpaisal, P.; Kamlandharn, R. Screening of chitinolytic actinomycetes for biological control of Sclerotium rolfsii stem rot disease of chilli. Songklanakarin J. Sci. Technol. 2012, 34, 387–393. [Google Scholar]
- Savci, S. An agricultural pollutant: Chemical fertilizer. Int. J. Environ. Sci. Develop. 2012, 3, 73–80. [Google Scholar] [CrossRef]
- Kaewkla, O.; Franco, C.M.M. Rational approaches to improving the isolation of endophytic actinobacteria from Australian native trees. Microb. Ecol. 2012, 65, 384–993. [Google Scholar] [CrossRef]
- Sousa, J.A.J.; Olivares, F.L. Plant growth promotion by streptomycetes: Ecophysiology, mechanisms and applications. Chem. Biol. Technol. Agric. 2016, 3, 24. [Google Scholar] [CrossRef]
- Gopalakrishnan, S.; Vadlamudi, S.; Bandikinda, P.; Satya, A.; Vijayabharathi, R.; Rupela, O.; Kudapa, H.; Katta, K.; Varshney, R.V. Evaluation of Streptomyces strains isolated from herbal vermicompost for their plant growth-promotion traits in rice. Microbiol. Res. 2014, 169, 40–48. [Google Scholar] [CrossRef]
- Sathya, A.; Vijayabharathi, R.; Gopalakrishnan, S. Plant growth-promoting actinobacteria: A new strategy for enhancing sustainable production and protection of grain legumes. Biotech. 2017, 7, 102. [Google Scholar] [CrossRef]
- Nimnoi, P.; Ruanpanun, P. Suppression of root-knot nematode and plant growth promotion of chili (Capsicum flutescens L.) using co-inoculation of Streptomyces spp. Biol. Control 2020, 145, 104244. [Google Scholar] [CrossRef]
- Tokala, R.K.; Strap, J.L.; Jung, C.M.; Crawford, D.L.; Salove, M.H.; Deobald, L.A.; Bailey, J.F.; Morra, M.J. Novel plant-microbe rhizosphere interaction involving Streptomyces lydicus WYEC108 and the pea plant (Pisum sativum). Appl. Environ. Microbiol. 2002, 68, 2161–2171. [Google Scholar] [CrossRef]
- Gregor, A.K.; Klubek, B.; Varsa, E.C. Identification and use of actinomycetes for enhanced nodulation of soybean co-inoculated with Bradyrhizobium japonicum. Can. J. Microbiol. 2003, 49, 483–491. [Google Scholar] [CrossRef][Green Version]
- Yi Jiang, Y.; Wang, X.; Li, G.; Li, Q.; Liu, C.; Chen, X.; Wang, L.; Li, Y.; Jiang, C. Diversity and anti-microbial activities of actinomycetes associated with three species of lichens. Am. J. Life Sci. 2015, 3, 171–177. [Google Scholar] [CrossRef]
- Axenov-Gribanov, D.V.; Kostka, D.V.; Vasilieva, U.A.; Shatilina, Z.M.; Krasnova, M.E.; Pereliaeva, E.V.; Zolotovskaya, E.D.; Morgunova, M.M.; Rusanovskaya, O.O.; Timofeyev, M.A. Cultivable actinobacteria first found in baikal endemic algae is a new source of natural products with antibiotic activity. Int. J. Microbiol. 2020, 2020, 5359816. [Google Scholar] [CrossRef]
- Różycki, H.; Strzelczyk, E. Free amino acids production by actinomycetes, isolated from soil, rhizosphere, and mycorrhizosphere of pine (Pinns sylvestris L.). Z. Allg. Mikrobiol. 1986, 141, 423–429. [Google Scholar] [CrossRef]
- Lee, L.H.; Zainal, N.; Azman, A.S.; Eng, S.K.; Goh, B.H.; Yin, W.F.; Mutalib, N.S.A.; Chan, K.G. Diversity and antimicrobial activities of actinobacteria isolated from tropical mangrove sediments in Malaysia. Sci. World J. 2014, 2014, 698178. [Google Scholar] [CrossRef]
- Chaiyasen, A.; Chaiya, L.; Douds, D.D.; Lumyong, S. Influence of host plants and soil diluents on arbuscular mycorrhiza fungus propagation for on-farm inoculum production using leaf litter compost and agrowastes. Biol. Agric. Hortic. 2016, 33, 52–62. [Google Scholar] [CrossRef]
- Jargeat, P.; Cosseau, C.; Ola’h, B.; Jauneau, A.; Bonfante, P. Isolation, free-living capacities, and genome structure of Candidatus glomeribacter gigasporarum, the endocellular bacterium of the mycorrhizal fungus Gigaspora margarita. J. Bacteriol. 2004, 186, 6876–6884. [Google Scholar] [CrossRef]
- Mohandas, S.; Poovarasan, S.; Panneerselvam, P.; Saritha, B.; Upreti, K.K.; Kamal, R.; Sita, T. Guava (Psidium guajava L.) rhizosphere Glomus mosseae spores harbor actinobacterias with growth promoting and antifungal attributes. Sci. Hortic. 2013, 150, 371–376. [Google Scholar] [CrossRef]
- Chaiya, L.; Matsumoto, A.; Wink, J.; Inahashi, Y.; Risdian, C.; Pathom-aree, W.; Lumyong, S. Amycolatopsis eburnea sp. nov., an actinomycete associated with arbuscular mycorrhizal fungal spores. Int. J. Syst. Evol. Microbiol. 2019, 69, 3603–3608. [Google Scholar] [CrossRef]
- Goodfellow, M.; Kämpfer, P.; Busse, H.J.; Trujillo, M.E.; Suzuki, K.; Ludwig, W.; Whitmann, W.B. Bergey’s Manual of Systematic Bacteriology, 2nd ed.; Springer: New York, NY, USA, 2012. [Google Scholar]
- Hasegawa, T.; Takizawa, M.; Tanida, S. A rapid analysis for chemical grouping of aerobic actinobacterias. J. Gen. Appl. Microbiol. 1983, 29, 319–322. [Google Scholar] [CrossRef]
- Thompson, J.D.; Higgins, D.G.; Gobson, T.J. CLUSTALW: Improving the sensitivity of progressive multiple sequence alignment through sequence weighting, position specific gap penalties and weight matrix choice. Nucleic Acids. Res. 1994, 22, 4673–4680. [Google Scholar] [CrossRef] [PubMed]
- Saitou, N.; Nei, M. The neighbor-joining method: A new method for reconstructing phylogenetic trees. Mol. Biol. Evol. 1987, 4, 406–425. [Google Scholar] [PubMed]
- Kimura, M. A simple method for estimating evolutionary rates of base substitutions through comparative studies of nucleotide sequences. J. Mol. Evol. 1980, 16, 111–120. [Google Scholar] [CrossRef]
- Kumar, S.; Stecher, G.; Tamura, K. MEGA7: Molecular evolutionary genetics analysis version 7.0 for bigger datasets. Mol. Biol. Evol. 2016, 33, 1870–1874. [Google Scholar] [CrossRef]
- Goudjal, Y.; Toumatia, O.; Sabaou, N.; Barakate, M.; Mathieu, F.; Zitouni, A. Endophytic actinomycetes from spontaneous plants of Algerian Sahara: Indole-3-acetic acid production and tomato plants growth promoting activity. World. J. Microbiol. Biotechnol. 2013, 29, 1821–1829. [Google Scholar] [CrossRef]
- Kumla, J.; Suwannarach, N.; Bussaban, B.; Matsui, K.; Lumyong, S. Indole-3-acetic acid production, solubilization of insoluble metal minerals and metal tolerance of some sclerodermatoid fungi collected from northern Thailand. Ann. Microbiol. 2014, 64, 707–720. [Google Scholar] [CrossRef]
- Schwyn, B.; Neilands, J.B. Universal chemical assay for the detection and determination of siderophores. Anal. Biochem. 1987, 160, 47–56. [Google Scholar] [CrossRef]
- Nautiyal, C.S. An efficient microbiological growth medium for screening phosphate solubilizing microorganisms. FEMS Microbiol. Lett. 1999, 170, 265–270. [Google Scholar] [CrossRef]
- Parmar, P.; Sindhu, S.S. Potassium solubilization by rhizosphere bacteria: Influence of nutritional and environmental conditions. J. Microbiol. Res. 2013, 3, 25–31. [Google Scholar]
- Ramesh, P.; Rajendran, A.; Meenakshisundaram, M. Green synthesis of zinc oxide nanoparticles using flower extract Cassia Auriculata. J. NS. NT. 2014, 1, 41–45. [Google Scholar]
- Gupta, P.; Samant, K.; Sahu, A. Isolation of cellulose-degrading bacteria and determination of their cellulolytic potential. Int. J. Microbiol. 2012, 2012, 578925. [Google Scholar] [CrossRef]
- Bansode, V.B.; Bajekal, S.S. Characterization of chitinases from microorganisms isolated from Lonar Lake. Indian J. Biotechnol. 2006, 5, 357–363. [Google Scholar]
- Cappuccino, J.G.; Sherman, N. Microbiology: A Laboratory Manual, 6th ed.; Pearson Education Inc.: San Francisco, CA, USA, 2002; pp. 15–224. [Google Scholar]
- Hallsworth, J.E.; Nomura, Y.; Iwahara, M. Ethanol-induced water stress and fungal growth. J. Ferment. Bioeng. 1998, 86, 451–456. [Google Scholar] [CrossRef]
- Shen, Y.; Zhu, H.; Wang, Y.; Cui, H.; Sun, R. Applications and implications of environmental-responsive polymers toward agrochemicals. In Polymers for Agrifood Applications; Gutiérrez, T., Ed.; Springer: New York, NY, USA, 2019; pp. 67–90. [Google Scholar]
- Fomina, M.A.; Alexander, I.J.; Colpaert, J.V.; Gadd, G.M. Solubilization of toxic metal minerals and metal tolerance of mycorrhizal fungi. Soil Biol. Biochem. 2005, 37, 851–866. [Google Scholar] [CrossRef]
- Brundrett, M.; Bougher, N.; Dell, B.; Grove, T.; Malajczuk, N. Working with Mycorrhizas in Forestry and Agriculture; ACIAR Monograph: Canberra, Australia, 1996; pp. 141–186. [Google Scholar]
- Wang, J.; Zhong, H.; Zhu, L.; Yuan, Y.; Xu, L.; Wang, G.G.; Zhai, L.; Yang, L.; Zhang, J. Arbuscular mycorrhizal fungi effectively enhances the growth of Gleditsia sinensis Lam. seedlings under greenhouse conditions. Forests 2019, 10, 567. [Google Scholar] [CrossRef]
- Phillips, J.M.; Hayman, D.S. Improved procedures for clearing roots and staining parasitic and vesicular-arbuscular mycorrhizal fungi for rapid assessment of infection. Trans. Brit. Mycol. Soc. 1970, 55, 158–161. [Google Scholar] [CrossRef]
- Battini, F.; Cristani, C.; Giovannetti, M.; Agnolucci, M. Multifunctionality and diversity of culturable bacterial communities strictly associated with spores of the plant beneficial symbiont Rhizophagus intraradices. Microbiol. Res. 2016, 183, 68–79. [Google Scholar] [CrossRef]
- Lasudee, K.; Tokuyama, S.; Lumyong, S.; Pathom-aree, W. Actinobacteria associated with arbuscular mycorrhizal Funneliformis mosseae spores, taxonomic characterization and their beneficial traits to plants: Evidence obtained from mung bean (Vigna radiata) and Thai jasmine rice (Oryza sativa). Front. Microbiol. 2018, 9, 1247. [Google Scholar] [CrossRef]
- Etesami, H.; Emami, S.; Alikhani, H. Potassium solubilizing bacteria (KSB): Mechanisms, promotion of plant growth, and future prospects—A review. J. Soil Sci. Plant Nutr. 2017, 17, 897–911. [Google Scholar] [CrossRef]
- Detraksa, J. Sugarcane seedling growth promotion by indole acetic acid (IAA) producing Streptomyces sp. AS14-2 isolated from rhizosphere of sugarcane and rice. FABJ 2018, 6, 179–188. [Google Scholar]
- Kumla, J.; Nundaeng, S.; Suwannarach, N.; Lumyong, S. Evaluation of multifarious plant growth promoting trials of yeast isolated from the soil of assam tea (Camellia sinensis var. assamica) plantations in northern Thailand. Microorganisms 2020, 8, 1168. [Google Scholar]
- Alekhya, G.; Gopalakrishnan, S. Exploiting plant growth-promoting Amycolatopsis sp. in chickpea and sorghum for improving growth and yield. J. Food Legumes 2016, 29, 225–231. [Google Scholar]
- Sameera, B.; Prakash, H.S.; Nalini, M.S. Indole acetic acid production by the actinomycetes of coffee plantation soils of western ghats. Int. J. Curr. Res. 2018, 10, 74482–74487. [Google Scholar]
- Fatmawati, U.; Meryandini, A.; Nawangsih, A.A.; Wahyudi, A. Screening and characterization of actinomycetes isolated from soybean rhizosphere for promoting plant growth. Biodiversitas 2019, 20, 2970–2977. [Google Scholar] [CrossRef]
- Myo, E.M.; Ge, B.; Ma, J.; Cui, H.; Liu, B.; Shi, L.; Jiang, M.; Zhang, K. Indole-3-acetic acid production by Streptomyces fradiae NKZ-259 and its formulation to enhance plant growth. BMC Microbiol. 2019, 19, 155. [Google Scholar] [CrossRef]
- Nakouti, I.; Sihanonth, P.; Hobbs, G. A new approach to isolating siderophore-producing actinobacteria. Lett. Appl. Microbiol. 2012, 55, 68–72. [Google Scholar] [CrossRef]
- Sadeghi, A.; Karimi, E.; Dahaji, P.A.; Javid, M.G.; Dalvand, Y.; Askari, H. Plant growth promoting activity of an auxin and siderophore producing isolate of Streptomyces under saline soil conditions. World. J. Microbiol. Biotechnol. 2012, 28, 1503–1509. [Google Scholar] [CrossRef]
- Glick, B.R. Plant growth-promoting bacteria: Mechanisms and applications. Scientifica 2012, 963401. [Google Scholar] [CrossRef]
- Challis, G.L.; Hopwood, D.A. Synergy and contingency as driving forces for the evolution of multiple secondary metabolite production by Streptomyces species. Proc. Natl. Acad. Sci. USA 2003, 100, 14555–14561. [Google Scholar] [CrossRef]
- Seyedsayamdost, M.; Case, R.; Kolter, R.; Clardy, J. The Jekyll-and-Hyde chemistry of Phaeobacter gallaeciensis. Nature. Chem. 2011, 3, 331–335. [Google Scholar] [CrossRef] [PubMed]
- Lee, J.; Postmaster, A.; Soon, H.P.; Keast, D.; Carson, K.C. Siderophore production by actinomycetes isolates from two soil sites in Western Australia. Biometals 2011, 25, 285–296. [Google Scholar] [CrossRef] [PubMed]
- Wang, W.; Qiu, Z.; Tan, H.; Cao, L. Siderophore production by actinobacteria. Biometals 2014, 27, 623–631. [Google Scholar] [CrossRef] [PubMed]
- Wohlleben, W.; Mast, Y.; Reuther, J. Regulation of nitrogen assimilation in streptomyces and other actinobacteria. In Streptomyces Molecular Biology and Biotechnology; Dyson, P., Ed.; Caister Academic Press: Poole, UK, 2011; pp. 125–136. [Google Scholar]
- Minaxi, N.L.; Yadav, R.C.; Saxena, J. Characterization of multifaceted Bacillus sp. RM-2 for its use as plant growth promoting bioinoculant for crops grown in semi-arid deserts. Appl. Soil. Ecol. 2012, 59, 124–135. [Google Scholar] [CrossRef]
- Meena, M.; Swapnil, P.; Zehra, A.; Aamir, M.; Dubey, M.; Goutam, J.; Upadhyay, R.S. Beneficial microbes for disease suppression and plant growth promotion. In Plant-Microbe Interactions in Agro-Ecological Perspectives; Singh, D.P., Singh, H.B., Prabha, R., Eds.; Springer: Downtown Core, Singapore, 2017; pp. 395–432. [Google Scholar]
- Oliveira, R.L.; Borba, C.B.; Junior, S.D.; Albuquerque, P.; Gusmão, N.B.; Andrade, E.V.; Silva, L. Production and characterization of endoglucanase secreted by Streptomyces capoamus isolated from Caatinga. Afr. J. Biotechnol. 2016, 15, 2394–2401. [Google Scholar]
- Rajagopal, G.; Kannan, S. Systematic characterization of potential cellulolytic marine actinobacteria Actinoalloteichus sp. MHA15. Biotechnol. Rep. 2017, 13, 30–36. [Google Scholar] [CrossRef]
- Santamaría, R.I.; Martínez-Carrasco, A.; de la Nieta, R.S.; Torres-Vila, L.M.; Bonal, R.; Martín, J.; Tormo, R.; Reyes, F.; Genilloud, O.; Díaz, M. Characterization of actinomycetes strains isolated from the intestinal tract and feces of the larvae of the longhorn beetle Cerambyx welensii. Microorganisms 2020, 8, 2013. [Google Scholar] [CrossRef]
- Borah, A.; Thakur, D. Phylogenetic and functional characterization of culturable endophytic actinobacteria associated with Camellia spp. for growth promotion in commercial tea cultivars. Front. Microbiol. 2020, 11, 318. [Google Scholar] [CrossRef]
- Jacquiod, S.; Franquevillem, L.; Cécillon, S.; Vogel, T.M.; Simonet, P. Soil bacterial community shifts after chitin enrichment: An integrative metagenomic approach. PLoS ONE 2013, 8, e79699. [Google Scholar] [CrossRef]
- Lewin, G.R.; Carlos, C.; Chevrette, M.G.; Horn, H.A.; McDonald, B.R.; Stankey, R.J.; Fox, B.G.; Currie, C.R. Evolution and ecology of actinobacteria and their bioenergy applications. Annu. Rev. Microbiol. 2016, 70, 235–254. [Google Scholar] [CrossRef]
- Chukwuneme, C.F.; Babalola, O.O.; Kutu, F.R.; Ojuederie, O.B. Characterization of actinomycetes isolates for plant growth promoting traits and their effects on drought tolerance in maize. J. Plant Interact. 2020, 15, 93–105. [Google Scholar] [CrossRef]
- Amaresan, N.; Kumar, K.; Naik, J.H.; Bapatla, K.G.; Mishra, R.K. Chapter 8—Streptomyces in plant growth promotion: Mechanisms and role. In Microbial Biotechnology and Bioengineering; Singh, B.P., Gupta, V.K., Passar, A.K., Eds.; Elsevier: Amsterdam, The Netherlands, 2018; pp. 125–135. [Google Scholar]
- Poomthongdee, N.; Duangmal, K.; Pathom-aree, W. Acidophilic actinomycetes from rhizosphere soil: Diversity and properties beneficial to plants. J. Antibiot. 2015, 68, 106–114. [Google Scholar] [CrossRef]
- Sreevidya, M.; Gopalakrishnan, S.; Kudapa, H.; Varshney, R.K. Exploring plant growth-promotion actinomycetes from vermicompost and rhizosphere soil for yield enhancement in chickpea. Braz. J. Microbiol. 2016, 47, 85–95. [Google Scholar] [CrossRef]
- Tresner, H.D.; Hayes, J.A.; Backus, E.J. Differential tolerance of streptomycetes to sodium chloride as a taxonomic aid. Applied Microbiol. 1968, 16, 1134–1136. [Google Scholar] [CrossRef]
- Palaniyandi, S.A.; Yang, S.H.; Zhang, L.; Suh, J.W. Effects of actinobacteria on plant disease suppression and growth promotion. Appl. Microbiol. Biotechnol. 2013, 97, 9621–9636. [Google Scholar] [CrossRef]
- Msimbira, L.A.; Smith, D.L. The roles of plant growth promoting microbes in enhancing plant tolerance to acidity and alkalinity stresses. Front. Sustain. Food Syst. 2020, 4, 106. [Google Scholar] [CrossRef]
- Briceño, G.; Lamilla, C.; Leiva, B.; Levio, M.; Donoso-Piñol, P.; Schalchli, H.; Gallardo, F.; Diez, M.C. Pesticide-tolerant bacteria isolated from a biopurification system to remove commonly used pesticides to protect water resources. PLoS ONE 2020, 15, e0234865. [Google Scholar] [CrossRef]
- Sørensen, S.R.; Albers, C.N.; Aamand, J. Rapid mineralization of the phenylurea herbicide diuron by Variovorax sp. strain SRS16 in pure culture and within a two-member consortium. Appl. Environ. Microbiol. 2008, 74, 2332–2340. [Google Scholar] [CrossRef]
- Zhang, L.; Hang, P.; Hu, Q.; Chen, X.L.; Zhou, X.Y.; Chen, K.; Jiang, J.D. Degradation of phenylurea herbicides by a novel bacterial consortium containing synergistically catabolic species and functionally complementary hydrolases. J. Agric. Food Chem. 2018, 66, 12479–12489. [Google Scholar] [CrossRef]
- Franco-Correaa, M.; Quintanaa, A.; Duquea, C.; Suareza, C.; Rodrígueza, M.X.; Barea, J.M. Evaluation of actinobacteria strains for key traits related with plant growth promotion and mycorrhiza helping activities. Appl. Soil Ecol. 2010, 45, 209–217. [Google Scholar] [CrossRef]
- Tian, C.; He, X.; Zhong, Y.; Chen, J. Effects of VA mycorrhizae and Frankia dual inoculation on growth and nitrogen fixation of Hippophae tibetana. For. Ecol. Manag. 2020, 170, 307–312. [Google Scholar] [CrossRef]
- El-Sayed, E.S.; El-Didamony, G.; El-Sayed, E. Effects of mycorrhizae and chitin-hydrolysing microbes on Vicia faba. World J. Microbiol. Biotechnol. 2002, 18, 505–515. [Google Scholar] [CrossRef]
- Andrade, D.S.; Leal, A.C.; Ramos, A.L.M.; Goes, K.C.G.P. Growth of Casuarina cunninghamiana inoculated with arbuscular mycorrhizal fungi and Frankia actinomycetes. Symbiosis 2015, 66, 65–73. [Google Scholar] [CrossRef]
- Fitter, A.H.; Garbaye, J. Interactions between mycorrhizal fungi and other soil organisms. Plant Soil 1994, 159, 123–132. [Google Scholar] [CrossRef]
- Tylka, G.L.; Hussey, R.S.; Roncadori, R.W. Axenic germination of vesicular-arbuscular mycorrhizal fungi: Effects of selected Streptomyces species. Phytopathology 1991, 81, 754–759. [Google Scholar] [CrossRef]
- Carpenter-Boggs, L.; Loynachan, T.E.; Stahl, P.D. Spore germination of Gigaspora margarita stimulated by volatiles of soil isolated actinomycetes. Soil Biol. Biochem. 1995, 27, 1445–1451. [Google Scholar] [CrossRef]
- Giovannini, L.; Palla, M.; Agnolucci, M.; Avio, L.; Sbrana, C.; Turrini, A.; Giovannetti, M. Arbuscular mycorrhizal fungi and associated microbiota as plant biostimulants: Research strategies for the selection of the best performing inocula. Agron. 2020, 10, 106. [Google Scholar] [CrossRef]
- Barea, J.M.; Azco’n, R.; Azco’n-Aguilar, C. Interactions between mycorrhizal fungi and bacteria to improve plant nutrient cycling and soil structure. In Microorganisms in Soils: Roles in Genesis and Functions; Buscot, F., Varma, S., Eds.; Springer: Heidelberg, Germany, 2005; pp. 195–212. [Google Scholar]
- Artursson, V.; Finlay, R.D.; Jansson, J.K. Interactions between arbuscular mycorrhizal fungi and bacteria and their potential for stimulating plant growth. Environ. Microbiol. 2006, 8, 1–10. [Google Scholar] [CrossRef] [PubMed]
- Sanon, A.; Andrianjaka, Z.; Prin, Y.; Bally, R.; Thioulouse, J.; Comte, G.; Duponnois, R. Rhizosphere microbiota interfers with plant–plant interactions. Plant. Soil. 2009, 321, 259–278. [Google Scholar] [CrossRef]







| Number | Treatment | Detail |
|---|---|---|
| 1 | Control | Control (uninoculated microorganisms) |
| 2 | AMF | Inoculation of C. etunicatum PBT03 |
| 3 | (GETU-1) | Inoculation of Streptomyces sp. GETU-1 |
| 4 | (GIG-1) | Inoculation of Streptomyces sp. GIG-1 |
| 5 | (GLM-2) | Inoculation of Amycolatopsis sp. GLM-2 |
| 6 | (AMF + GETU-1) | Inoculation of C. etunicatum PBT03 and Streptomyces sp. GETU-1 |
| 7 | (AMF + GIG-1) | Inoculation of C. etunicatum PBT03 and Streptomyces sp. GIG-1 |
| 8 | (AMF + GLM-2) | Inoculation of C. etunicatum PBT03 and Amycolatopsis sp. GLM-2 |
| Information | Actinobacterial Strain | ||
|---|---|---|---|
| GETU-1 | GIG-1 | GLM-2 | |
| Characteristic on the ISP-2 agar | |||
| Aerial mycelium | Pale Greenish Yellow | Pale Greenish Yellow | Yellowish White |
| Substrate mycelium | Light Greenish Yellow | Strong Yellow | Vivid Yellow |
| Aerial mass color | Grayish Greenish Yellow | Grayish Olive | White |
| Soluble pigment | Absent | Absent | Absent |
| Spore chain morphology | Spirals | Spirals | Retinaculum-apertum |
| Diaminopimelic acid | LL–DAP | LL–DAP | meso–DAP |
| Classification | Streptomycete group | Streptomycete group | Non-streptomycete group |
| Plant Growth Promotion Properties | Streptomyces sp. GETU-1 | Streptomyces sp. GIG-1 | Amycolatopsis sp. GLM-2 |
|---|---|---|---|
| IAA production (µg/mL) | 4.91 ± 0.43 b | 24.30 ± 4.16 a | 3.04 ± 0.22 b |
| Siderophore production | + | + | + |
| Solubilization of phosphate mineral | – | – | – |
| Solubilization of potassium mineral | – | – | – |
| Endoglucanase production (EAI) | 2.84 ± 0.10 b | 3.47 ± 0.20 a | 2.15 ± 0.40 c |
| Chitinase production (EAI) | – | – | – |
| Ammonia production | + | + | + |
| Drought tolerance (aw) | 0.957–0.998 | 0.957–0.998 | 0.897–0.998 |
| pH tolerance | 5–11 | 5–12 | 4–11 |
| Salinity tolerance (% NaCl) | Up to 2.5% | Up to 2.5% | Up to 2.5% |
Publisher’s Note: MDPI stays neutral with regard to jurisdictional claims in published maps and institutional affiliations. |
© 2021 by the authors. Licensee MDPI, Basel, Switzerland. This article is an open access article distributed under the terms and conditions of the Creative Commons Attribution (CC BY) license (https://creativecommons.org/licenses/by/4.0/).
Share and Cite
Chaiya, L.; Kumla, J.; Suwannarach, N.; Kiatsiriroat, T.; Lumyong, S. Isolation, Characterization, and Efficacy of Actinobacteria Associated with Arbuscular Mycorrhizal Spores in Promoting Plant Growth of Chili (Capsicum flutescens L.). Microorganisms 2021, 9, 1274. https://doi.org/10.3390/microorganisms9061274
Chaiya L, Kumla J, Suwannarach N, Kiatsiriroat T, Lumyong S. Isolation, Characterization, and Efficacy of Actinobacteria Associated with Arbuscular Mycorrhizal Spores in Promoting Plant Growth of Chili (Capsicum flutescens L.). Microorganisms. 2021; 9(6):1274. https://doi.org/10.3390/microorganisms9061274
Chicago/Turabian StyleChaiya, Leardwiriyakool, Jaturong Kumla, Nakarin Suwannarach, Tanongkiat Kiatsiriroat, and Saisamorn Lumyong. 2021. "Isolation, Characterization, and Efficacy of Actinobacteria Associated with Arbuscular Mycorrhizal Spores in Promoting Plant Growth of Chili (Capsicum flutescens L.)" Microorganisms 9, no. 6: 1274. https://doi.org/10.3390/microorganisms9061274
APA StyleChaiya, L., Kumla, J., Suwannarach, N., Kiatsiriroat, T., & Lumyong, S. (2021). Isolation, Characterization, and Efficacy of Actinobacteria Associated with Arbuscular Mycorrhizal Spores in Promoting Plant Growth of Chili (Capsicum flutescens L.). Microorganisms, 9(6), 1274. https://doi.org/10.3390/microorganisms9061274

