Pseudomonas 1-Aminocyclopropane-1-carboxylate (ACC) Deaminase and Its Role in Beneficial Plant-Microbe Interactions
Abstract
1. Introduction
2. Pseudomonas: Common and Important Members of the Plant Microbiome
3. Ethylene and ACC: Master Regulators of Plant Growth, Development, and Plant-Microbe Interactions
4. Bacterial ACC Deaminase and the Manipulation of Plant ACC and Ethylene Levels
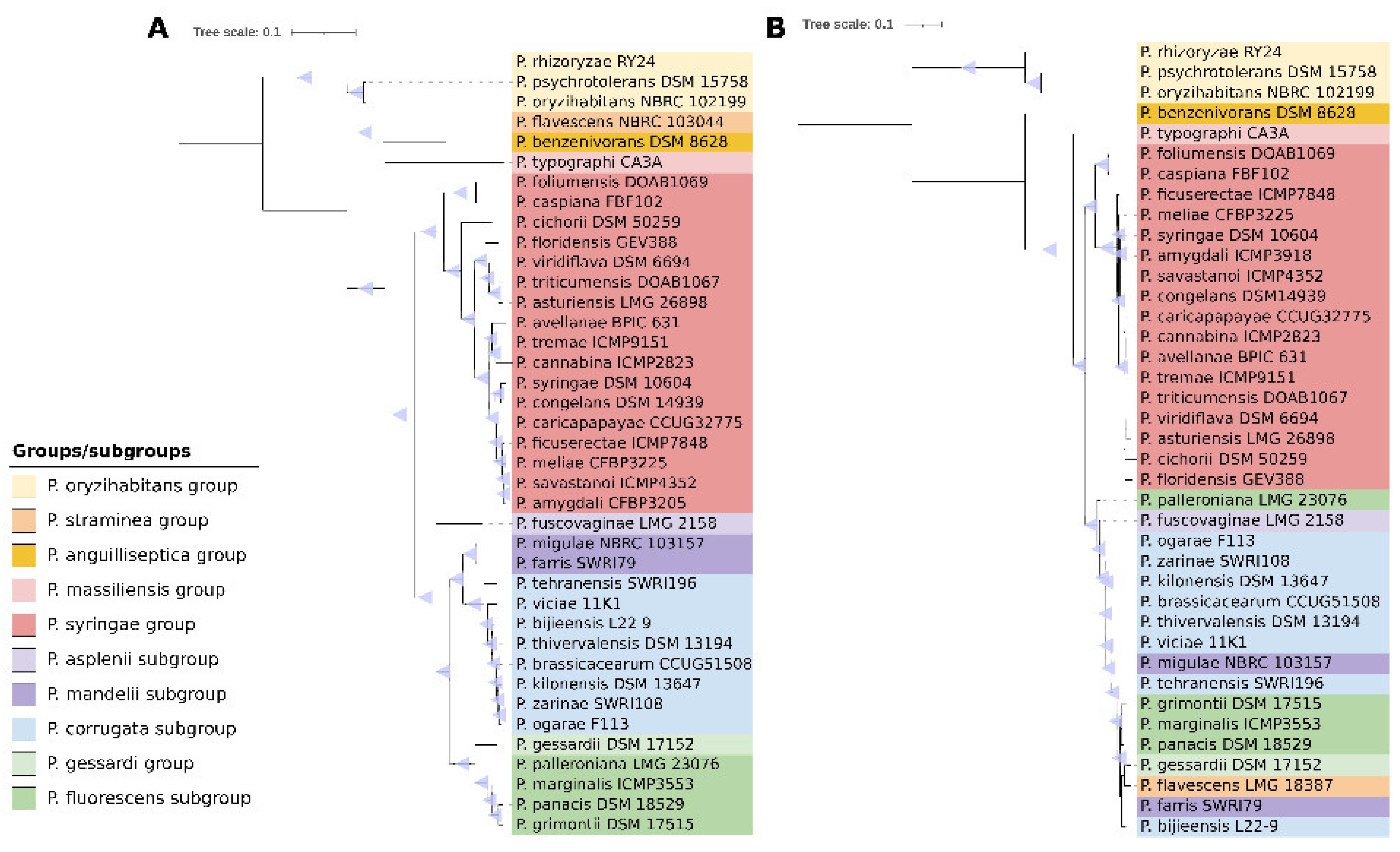
5. Insights into the Prevalence and Evolution of ACC Deaminase in the Genus Pseudomonas
6. Pseudomonas ACC Deaminase
7. The Role of ACC Deaminase in Beneficial Pseudomonas Plant Growth Promotion and Plant Protection Abilities
7.1. Root Development Induced by Pseudomonas
7.2. Delay in Flower Senescence by Endophytic Pseudomonas
7.3. Plant Protection against Abiotic Stress
7.4. Plant Protection against Biotic Stress
7.5. Promotion of the Rhizobial Nodulation Process
8. ACC-Deaminase-Producing Pseudomonas and Their Potential Application in the Field
9. Conclusions and Future Perspectives
- What are the factors regulating the selection of ACC deaminase genes in specific Pseudomonas groups (including many Pseudomonas plant pathogens)?
- Is the presence of ACC deaminase linked to a specific Pseudomonas lifestyle/mode of action (e.g., strong plant colonization and activation of plant defense responses)?
- Which genes were co-selected and co-evolved with ACC deaminase genes in the genomes of beneficial and pathogenic plant-associated Pseudomonas?
- If ACC deaminase-producing Pseudomonas strains are key players in promoting plant growth and stress resistance, what is their impact in the overall plant microbiome assembly?
- Which beneficial ACC deaminase-producing Pseudomonas groups could be selected for future field applications worldwide?
Author Contributions
Funding
Institutional Review Board Statement
Informed Consent Statement
Data Availability Statement
Acknowledgments
Conflicts of Interest
References
- Sessitsch, A.; Brader, G.; Pfaffenbichler, N.; Gusenbauer, D.; Mitter, B. The contribution of plant microbiota to economy growth. Microb. Biotechnol. 2018, 11, 801–805. [Google Scholar] [CrossRef] [PubMed]
- Glick, B.R. Plant Growth-Promoting Bacteria: Mechanisms and Applications. Scientifica 2012, 2012, 1–15. [Google Scholar] [CrossRef] [PubMed]
- Nascimento, F.X.; Rossi, M.J.; Glick, B.R. Ethylene and 1-aminocyclopropane-1-carboxylate (ACC) in plant–bacterial interactions. Front. Plant Sci. 2018, 9, 114. [Google Scholar] [CrossRef] [PubMed]
- Dubois, M.; Van den Broeck, L.; Inzé, D. The Pivotal Role of Ethylene in Plant Growth. Trends Plant Sci. 2018, 23, 311–323. [Google Scholar] [CrossRef] [PubMed]
- Honma, M.; Shimomura, T. Metabolism of 1-Aminocyclopropane-1-carboxylic Acid. Agric. Biol. Chem. 1978, 42, 1825–1831. [Google Scholar] [CrossRef]
- Gamalero, E.; Glick, B.R. Bacterial Modulation of Plant Ethylene Levels. Plant Physiol. 2015, 169, 13–22. [Google Scholar] [CrossRef]
- Nascimento, F.X.; Rossi, M.J.; Soares, C.R.F.S.; McConkey, B.J.; Glick, B.R. New Insights into 1-Aminocyclopropane-1-Carboxylate (ACC) Deaminase Phylogeny, Evolution and Ecological Significance. PLoS ONE 2014, 9, e99168. [Google Scholar] [CrossRef]
- Nascimento, F.X.; Tavares, M.J.; Rossi, M.J.; Glick, B.R. The modulation of leguminous plant ethylene levels by symbiotic rhizobia played a role in the evolution of the nodulation process. Heliyon 2018, 4, e01068. [Google Scholar] [CrossRef] [PubMed]
- Timmusk, S.; Paalme, V.; Pavlicek, T.; Bergquist, J.; Vangala, A.; Danilas, T.; Nevo, E. Bacterial distribution in the rhizosphere of wild barley under contrasting microclimates. PLoS ONE 2011, 6, e17968. [Google Scholar] [CrossRef] [PubMed]
- Croes, S.; Weyens, N.; Janssen, J.; Vercampt, H.; Colpaert, J.V.; Carleer, R.; Vangronsveld, J. Bacterial communities associated with Brassica napus L. grown on trace element-contaminated and non-contaminated fields: A genotypic and phenotypic comparison. Microb. Biotechnol. 2013, 6, 371–384. [Google Scholar] [CrossRef]
- Truyens, S.; Weyens, N.; Cuypers, A.; Vangronsveld, J. Changes in the population of seed bacteria of transgenerationally Cd-exposed Arabidopsis thaliana. Plant Biol. 2013, 15, 971–981. [Google Scholar] [CrossRef] [PubMed]
- Gomila, M.; Peña, A.; Mulet, M.; Lalucat, J.; García-Valdés, E. Phylogenomics and systematics in Pseudomonas. Front. Microbiol. 2015, 6, 214. [Google Scholar] [CrossRef] [PubMed]
- Lugtenberg, B.J.J.; Dekkers, L.C. What makes Pseudomonas bacteria rhizosphere competent? Environ. Microbiol. 1999, 1, 9–13. [Google Scholar] [CrossRef] [PubMed]
- Sørensen, J.; Jensen, L.E.; Nybroe, O. Soil and rhizosphere as habitats for Pseudomonas inoculants: New knowledge on distribution, activity and physiological state derived from micro-scale and single-cell studies. Plant Soil 2001, 232, 97–108. [Google Scholar] [CrossRef]
- Costa, R.; Gomes, N.C.M.; Peixoto, R.S.; Rumjanek, N.; Berg, G.; Mendonça-Hagler, L.C.S.; Smalla, K. Diversity and antagonistic potential of Pseudomonas spp. associated to the rhizosphere of maize grown in a subtropical organic farm. Soil Biol. Biochem. 2006, 38, 2434–2447. [Google Scholar] [CrossRef]
- Liu, H.; Carvalhais, L.C.; Crawford, M.; Singh, E.; Dennis, P.G.; Pieterse, C.M.J.; Schenk, P.M. Inner plant values: Diversity, colonization and benefits from endophytic bacteria. Front. Microbiol. 2017, 8, 2552. [Google Scholar] [CrossRef]
- Ali, S.; Charles, T.C.; Glick, B.R. Amelioration of high salinity stress damage by plant growth-promoting bacterial endophytes that contain ACC deaminase. Plant Physiol. Biochem. 2014, 80, 160–167. [Google Scholar] [CrossRef]
- Hirano, S.S.; Upper, C.D. Bacteria in the Leaf Ecosystem with Emphasis on Pseudomonas syringae—a Pathogen, Ice Nucleus, and Epiphyte. Microbiol. Mol. Biol. Rev. 2000, 64, 624–653. [Google Scholar] [CrossRef]
- Behrendt, U.; Ulrich, A.; Schumann, P. Fluorescent pseudomonads associated with the phyllosphere of grasses; Pseudomonas trivialis sp. nov., Pseudomonas poae sp. nov. and Pseudomonas congelans sp. nov. Int. J. Syst. Evol. Microbiol. 2003, 53, 1461–1469. [Google Scholar] [CrossRef]
- Ibáñez, F.; Angelini, J.; Taurian, T.; Tonelli, M.L.; Fabra, A. Endophytic occupation of peanut root nodules by opportunistic Gammaproteobacteria. Syst. Appl. Microbiol. 2009, 32, 49–55. [Google Scholar] [CrossRef]
- Noreen, R.; Ali, S.A.; Hasan, K.A.; Sultana, V.; Ara, J.; Ehteshamul-Haque, S. Evaluation of biocontrol potential of fluorescent Pseudomonas associated with root nodules of mungbean. Crop. Prot. 2015, 75, 18–24. [Google Scholar] [CrossRef]
- Kong, Z.; Deng, Z.; Glick, B.R.; Wei, G.; Chou, M. A nodule endophytic plant growth-promoting Pseudomonas and its effects on growth, nodulation and metal uptake in Medicago lupulina under copper stress. Ann. Microbiol. 2017, 67, 49–58. [Google Scholar] [CrossRef]
- Xin, X.-F.; Kvitko, B.; He, S.Y. Pseudomonas syringae: What it takes to be a pathogen. Nat. Rev. Microbiol. 2018, 16, 316–328. [Google Scholar] [CrossRef]
- Wasi, S.; Tabrez, S.; Ahmad, M. Use of Pseudomonas spp. for the bioremediation of environmental pollutants: A review. Environ. Monit. Assess. 2013, 185, 8147–8155. [Google Scholar] [CrossRef]
- Kyselková, M.; Moënne-Loccoz, Y. Pseudomonas and other Microbes in Disease-Suppressive Soils. In Organic Fertilisation, Soil Quality and Human Health; Springer: Dordrecht, The Netherlands, 2012; pp. 93–140. [Google Scholar]
- Sørensen, J.; Nybroe, O. Pseudomonas in the Soil Environment. In Pseudomonas; Springer: Boston, MA, USA, 2004; pp. 369–401. [Google Scholar]
- Raaijmakers, J.M.; de Bruijn, I.; de Kock, M.J.D. Cyclic Lipopeptide Production by Plant-Associated Pseudomonas spp.: Diversity, Activity, Biosynthesis, and Regulation. Mol. Plant-Microbe Interact. 2006, 19, 699–710. [Google Scholar] [CrossRef]
- Emami, S.; Alikhani, H.A.; Pourbabaei, A.A.; Etesami, H.; Motashare Zadeh, B.; Sarmadian, F. Improved growth and nutrient acquisition of wheat genotypes in phosphorus deficient soils by plant growth-promoting rhizospheric and endophytic bacteria. Soil Sci. Plant Nutr. 2018, 64, 719–727. [Google Scholar] [CrossRef]
- Li, H.-B.; Singh, R.K.; Singh, P.; Song, Q.-Q.; Xing, Y.-X.; Yang, L.-T.; Li, Y.-R. Genetic Diversity of Nitrogen-Fixing and Plant Growth Promoting Pseudomonas Species Isolated from Sugarcane Rhizosphere. Front. Microbiol. 2017, 8, 1268. [Google Scholar] [CrossRef]
- Yan, Y.; Yang, J.; Dou, Y.; Chen, M.; Ping, S.; Peng, J.; Lu, W.; Zhang, W.; Yao, Z.; Li, H.; et al. Nitrogen fixation island and rhizosphere competence traits in the genome of root-associated Pseudomonas stutzeri A1501. Proc. Natl. Acad. Sci. USA 2008, 105, 7564–7569. [Google Scholar] [CrossRef] [PubMed]
- Lurthy, T.; Cantat, C.; Jeudy, C.; Declerck, P.; Gallardo, K.; Barraud, C.; Leroy, F.; Ourry, A.; Lemanceau, P.; Salon, C.; et al. Impact of Bacterial Siderophores on Iron Status and Ionome in Pea. Front. Plant Sci. 2020, 11, 730. [Google Scholar] [CrossRef] [PubMed]
- Patten, C.L.; Glick, B.R. Role of Pseudomonas putida Indoleacetic Acid in Development of the Host Plant Root System. Appl. Environ. Microbiol. 2002, 68, 3795–3801. [Google Scholar] [CrossRef] [PubMed]
- Leveau, J.H.J.; Gerards, S. Discovery of a bacterial gene cluster for catabolism of the plant hormone indole 3-acetic acid. FEMS Microbiol. Ecol. 2008, 65, 238–250. [Google Scholar] [CrossRef]
- Karnwal, A.; Kaushik, P. Cytokinin production by fluorescent Pseudomonas in the presence of rice root exudates. Arch. Phytopathol. Plant Prot. 2011, 44, 1728–1735. [Google Scholar] [CrossRef]
- Glick, B.R.; Jacobson, C.B.; Schwarze, M.K.; Pasternak, J.J. 1-Aminocyclopropane-1-carboxylic acid deaminase mutants of the plant growth promoting rhizobacterium Pseudomonas putida GR12-2 do not stimulate canola root elongation. Can. J. Microbiol. 1994, 40, 911–915. [Google Scholar] [CrossRef]
- Preston, G.M. Plant perceptions of plant growth-promoting Pseudomonas. Philos. Trans. R. Soc. London. Ser. B Biol. Sci. 2004, 359, 907–918. [Google Scholar] [CrossRef]
- Adams, D.O.; Yang, S.F. Ethylene biosynthesis: Identification of 1-aminocyclopropane-1-carboxylic acid as an intermediate in the conversion of methionine to ethylene. Proc. Natl. Acad. Sci. USA 1979, 76, 170–174. [Google Scholar] [CrossRef] [PubMed]
- Van de Poel, B.; Smet, D.; Van Der Straeten, D. Ethylene and Hormonal Cross Talk in Vegetative Growth and Development. Plant Physiol. 2015, 169, 61–72. [Google Scholar] [CrossRef]
- Guinel, F.C. Ethylene, a Hormone at the Center-Stage of Nodulation. Front. Plant Sci. 2015, 6, 1121. [Google Scholar] [CrossRef] [PubMed]
- Mou, W.; Kao, Y.T.; Michard, E.; Simon, A.A.; Li, D.; Wudick, M.M.; Lizzio, M.A.; Feijó, J.A.; Chang, C. Ethylene-independent signaling by the ethylene precursor ACC in Arabidopsis ovular pollen tube attraction. Nat. Commun. 2020, 11, 4082. [Google Scholar] [CrossRef] [PubMed]
- Tsang, D.L.; Edmond, C.; Harrington, J.L.; Nühse, T.S. Cell wall integrity controls root elongation via a general 1-aminocyclopropane-1-carboxylic acid-dependent, ethylene-independent pathway. Plant Physiol. 2011, 156, 596–604. [Google Scholar] [CrossRef]
- Vanderstraeten, L.; Depaepe, T.; Bertrand, S.; Van Der Straeten, D. The Ethylene Precursor ACC Affects Early Vegetative Development Independently of Ethylene Signaling. Front. Plant Sci. 2019, 10, 1591. [Google Scholar] [CrossRef]
- Vanderstraeten, L.; Van Der Straeten, D. Accumulation and Transport of 1-Aminocyclopropane-1-Carboxylic Acid (ACC) in Plants: Current Status, Considerations for Future Research and Agronomic Applications. Front. Plant Sci. 2017, 8, 1–18. [Google Scholar] [CrossRef]
- Van de Poel, B.; Van Der Straeten, D. 1-aminocyclopropane-1-carboxylic acid (ACC) in plants: More than just the precursor of ethylene! Front. Plant Sci. 2014, 5, 1–11. [Google Scholar] [CrossRef] [PubMed]
- Li, D.; Flores-Sandoval, E.; Ahtesham, U.; Coleman, A.; Clay, J.M.; Bowman, J.L.; Chang, C. Ethylene-independent functions of the ethylene precursor ACC in Marchantia polymorpha. Nat. Plants 2020, 6, 1335–1344. [Google Scholar] [CrossRef] [PubMed]
- Xu, S.-L.; Rahman, A.; Baskin, T.I.; Kieber, J.J. Two leucine-rich repeat receptor kinases mediate signaling, linking cell wall biosynthesis and ACC synthase in Arabidopsis. Plant Cell 2008, 20, 3065–3079. [Google Scholar] [CrossRef] [PubMed]
- Yoon, G.M.; Kieber, J.J. 1-Aminocyclopropane-1-carboxylic acid as a signalling molecule in plants. AoB Plants 2013, 5, plt017. [Google Scholar] [CrossRef]
- Shin, K.; Lee, S.; Song, W.-Y.; Lee, R.-A.; Lee, I.; Ha, K.; Koo, J.-C.; Park, S.-K.; Nam, H.-G.; Lee, Y.; et al. Genetic Identification of ACC-RESISTANT2 Reveals Involvement of LYSINE HISTIDINE TRANSPORTER1 in the Uptake of 1-Aminocyclopropane-1-Carboxylic Acid in Arabidopsis thaliana. Plant Cell Physiol. 2014, 56, 572–582. [Google Scholar] [CrossRef] [PubMed]
- Penrose, D.M.; Glick, B.R. Levels of ACC and related compounds in exudate and extracts of canola seeds treated with ACC deaminase-containing plant growth-promoting bacteria. Can. J. Microbiol. 2001, 47, 368–372. [Google Scholar] [CrossRef]
- Grichko, V.; Glick, B. Amelioration of flooding stress by ACC deaminase-containingplant growth-promoting bacteria. Plant Physiol. Biochem. 2001, 39, 11–17. [Google Scholar] [CrossRef]
- Jacobson, C.B.; Pasternak, J.J.; Glick, B.R. Partial purification and characterization of 1-aminocyclopropane-1-carboxylate deaminase from the plant growth promoting rhizobacterium Pseudomonas putida GR12-2. Can. J. Microbiol. 1994, 40, 1019–1025. [Google Scholar] [CrossRef]
- Ma, W.; Charles, T.C.; Glick, B.R. Expression of an Exogenous 1-Aminocyclopropane-1-Carboxylate Deaminase Gene in Sinorhizobium meliloti Increases Its Ability To Nodulate Alfalfa. Appl. Environ. Microbiol. 2004, 70, 5891–5897. [Google Scholar] [CrossRef]
- Conforte, P.V.; Echeverria, M.; Sánchez, C.; Ugalde, A.R.; Menéndez, B.A.; Lepek, C.V. Engineered ACC deaminase-expressing free-living cells of Mesorhizobium loti show increased nodulation efficiency and competitiveness on Lotus spp. J. Gen. Appl. Microbiol. 2010, 56, 331–338. [Google Scholar] [CrossRef][Green Version]
- Ma, W.; Guinel, F.C.; Glick, B.R. Rhizobium leguminosarum Biovar viciae 1-Aminocyclopropane-1-Carboxylate Deaminase Promotes Nodulation of Pea Plants. Appl. Environ. Microbiol. 2003, 69, 4396–4402. [Google Scholar] [CrossRef] [PubMed]
- Nascimento, F.; Brígido, C.; Alho, L.; Glick, B.R.; Oliveira, S. Enhanced chickpea growth-promotion ability of a Mesorhizobium strain expressing an exogenous ACC deaminase gene. Plant Soil 2012, 353, 221–230. [Google Scholar] [CrossRef]
- Nascimento, F.X.; Brígido, C.; Glick, B.R.; Rossi, M.J. The Role of Rhizobial ACC Deaminase in the Nodulation Process of Leguminous Plants. Int. J. Agron. 2016, 2016, 1–9. [Google Scholar] [CrossRef]
- Glick, B.R.; Todorovic, B.; Czarny, J.; Cheng, Z.; Duan, J.; McConkey, B. Promotion of Plant Growth by Bacterial ACC Deaminase. CRC. Crit. Rev. Plant Sci. 2007, 26, 227–242. [Google Scholar] [CrossRef]
- Sun, Y.; Cheng, Z.; Glick, B.R. The presence of a 1-aminocyclopropane-1-carboxylate (ACC) deaminase deletion mutation alters the physiology of the endophytic plant growth-promoting bacterium Burkholderia phytofirmans PsJN. FEMS Microbiol. Lett. 2009, 296, 131–136. [Google Scholar] [CrossRef]
- Onofre-Lemus, J.; Hernández-Lucas, I.; Girard, L.; Caballero-Mellado, J. ACC (1-aminocyclopropane-1-carboxylate) deaminase activity, a widespread trait in Burkholderia species, and its growth-promoting effect on tomato plants. Appl. Environ. Microbiol. 2009, 75, 6581–6590. [Google Scholar] [CrossRef]
- Nascimento, F.X.; Vicente, C.S.L.; Barbosa, P.; Espada, M.; Glick, B.R.; Mota, M.; Oliveira, S. Evidence for the involvement of ACC deaminase from Pseudomonas putida UW4 in the biocontrol of pine wilt disease caused by Bursaphelenchus xylophilus. BioControl 2013, 58, 427–433. [Google Scholar] [CrossRef]
- Cheng, Z.; Park, E.; Glick, B.R. 1-Aminocyclopropane-1-carboxylate deaminase from Pseudomonas putida UW4 facilitates the growth of canola in the presence of salt. Can. J. Microbiol. 2007, 53, 912–918. [Google Scholar] [CrossRef]
- Gamalero, E.; Marzachì, C.; Galetto, L.; Veratti, F.; Massa, N.; Bona, E.; Novello, G.; Glick, B.R.; Ali, S.; Cantamessa, S.; et al. An 1-Aminocyclopropane-1-carboxylate (ACC) deaminase-expressing endophyte increases plant resistance to flavescence dorée phytoplasma infection. Plant Biosyst. 2017, 151, 331–340. [Google Scholar] [CrossRef]
- Toklikishvili, N.; Dandurishvili, N.; Vainstein, A.; Tediashvili, M.; Giorgobiani, N.; Lurie, S.; Szegedi, E.; Glick, B.R.; Chernin, L. Inhibitory effect of ACC deaminase-producing bacteria on crown gall formation in tomato plants infected by Agrobacterium tumefaciens or A. vitis. Plant Pathol. 2010, 59, 1023–1030. [Google Scholar] [CrossRef]
- Girard, L.; Lood, C.; Höfte, M.; Vandamme, P.; Rokni-Zadeh, H.; van Noort, V.; Lavigne, R.; De Mot, R. The Ever-Expanding Pseudomonas Genus: Description of 43 New Species and Partition of the Pseudomonas putida Group. Microorganisms 2021, 9, 1766. [Google Scholar] [CrossRef] [PubMed]
- Hontzeas, N.; Zoidakis, J.; Glick, B.R.; Abu-Omar, M.M. Expression and characterization of 1-aminocyclopropane-1-carboxylate deaminase from the rhizobacterium Pseudomonas putida UW4: A key enzyme in bacterial plant growth promotion. Biochim. Biophys. Acta 2004, 1703, 11–19. [Google Scholar] [CrossRef]
- Kanehisa, M.; Sato, Y.; Morishima, K. BlastKOALA and GhostKOALA: KEGG Tools for Functional Characterization of Genome and Metagenome Sequences. J. Mol. Biol. 2016, 428, 726–731. [Google Scholar] [CrossRef]
- Katoh, K.; Rozewicki, J.; Yamada, K.D. MAFFT online service: Multiple sequence alignment, interactive sequence choice and visualization. Brief. Bioinform. 2018, 20, 1160–1166. [Google Scholar] [CrossRef]
- Mareuil, F.; Doppelt-Azeroual, O.; Ménager, H.; Mareuil, F.; Doppelt-Azeroual, O.; Ménager, H. A public Galaxy platform at Pasteur used as an execution engine for web services. F1000Research 2017, 6. [Google Scholar] [CrossRef]
- Price, M.N.; Dehal, P.S.; Arkin, A.P. FastTree 2—Approximately Maximum-Likelihood Trees for Large Alignments. PLoS ONE 2010, 5, e9490. [Google Scholar] [CrossRef] [PubMed]
- Glick, B.R. Modulation of plant ethylene levels by the bacterial enzyme ACC deaminase. FEMS Microbiol. Lett. 2005, 251, 1–7. [Google Scholar] [CrossRef]
- Fedorov, D.N.; Ekimova, G.A.; Doronina, N.V.; Trotsenko, Y.A. 1-Aminocyclopropane-1-carboxylate (ACC) deaminases from Methylobacterium radiotolerans and Methylobacterium nodulans with higher specificity for ACC. FEMS Microbiol. Lett. 2013, 343, 70–76. [Google Scholar] [CrossRef]
- Ekimova, G.A.; Fedorov, D.N.; Doronina, N.V.; Trotsenko, Y.A. 1-aminocyclopropane-1-carboxylate deaminase of the aerobic facultative methylotrophic actinomycete Amycolatopsis methanolica 239. Microbiology 2015, 84, 584–586. [Google Scholar] [CrossRef]
- Waterhouse, A.; Bertoni, M.; Bienert, S.; Studer, G.; Tauriello, G.; Gumienny, R.; Heer, F.T.; de Beer, T.A.P.; Rempfer, C.; Bordoli, L.; et al. SWISS-MODEL: Homology modelling of protein structures and complexes. Nucleic Acids Res. 2018, 46, W296–W303. [Google Scholar] [CrossRef] [PubMed]
- Karthikeyan, S.; Zhou, Q.; Zhao, Z.; Kao, C. Structural analysis of Pseudomonas 1-aminocyclopropane-1-carboxylate deaminase complexes: Insight into the mechanism of a unique pyridoxal-5′-phosphate. Biochemistry 2004, 43, 13328–13339. [Google Scholar] [CrossRef] [PubMed]
- Vacheron, J.; Combes-Meynet, E.; Walker, V.; Gouesnard, B.; Muller, D.; Moënne-Loccoz, Y.; Prigent-Combaret, C. Expression on roots and contribution to maize phytostimulation of 1-aminocyclopropane-1-decarboxylate deaminase gene acdS in Pseudomonas fluorescens F113. Plant Soil 2016, 407, 187–202. [Google Scholar] [CrossRef]
- Wang, C.; Knill, E.; Glick, B.R.; Défago, G. Effect of transferring 1-aminocyclopropane-1-carboxylic acid (ACC) deaminase genes into Pseudomonas fluorescens strain CHA0 and its gacA derivative CHA96 on their growth-promoting and disease-suppressive capacities. Can. J. Microbiol. 2000, 46, 898–907. [Google Scholar] [CrossRef] [PubMed]
- Ali, S.; Charles, T.C.; Glick, B.R. Delay of flower senescence by bacterial endophytes expressing 1-aminocyclopropane-1-carboxylate deaminase. J. Appl. Microbiol. 2012, 113, 1139–1144. [Google Scholar] [CrossRef] [PubMed]
- Li, J.; Ovakim, D.H.; Charles, T.C.; Glick, B.R. An ACC Deaminase Minus Mutant of Enterobacter cloacae UW4 No Longer Promotes Root Elongation. Curr. Microbiol. 2000, 41, 101–105. [Google Scholar] [CrossRef]
- Gamalero, E.; Berta, G.; Massa, N.; Glick, B.R.; Lingua, G. Interactions between Pseudomonas putida UW4 and Gigaspora rosea BEG9 and their consequences for the growth of cucumber under salt-stress conditions. J. Appl. Microbiol. 2010, 108, 236–245. [Google Scholar] [CrossRef] [PubMed]
- Gamalero, E.; Berta, G.; Massa, N.; Glick, B.R.; Lingua, G. Synergistic interactions between the ACC deaminase-producing bacterium Pseudomonas putida UW4 and the AM fungus Gigaspora rosea positively affect cucumber plant growth. Fems Microbiol. Ecol. 2008, 64, 459–467. [Google Scholar] [CrossRef]
- Orozco-Mosqueda, M.D.C.; Duan, J.; DiBernardo, M.; Zetter, E.; Campos-García, J.; Glick, B.R.; Santoyo, G. The Production of ACC Deaminase and Trehalose by the Plant Growth Promoting Bacterium Pseudomonas sp. UW4 Synergistically Protect Tomato Plants Against Salt Stress. Front. Microbiol. 2019, 10, 1392. [Google Scholar] [CrossRef]
- Nascimento, F.X.; Tavares, M.J.; Franck, J.; Ali, S.; Glick, B.R.; Rossi, M.J. ACC deaminase plays a major role in Pseudomonas fluorescens YsS6 ability to promote the nodulation of Alpha- and Betaproteobacteria rhizobial strains. Arch. Microbiol. 2019, 201, 817–822. [Google Scholar] [CrossRef]
- Vacheron, J.; Desbrosses, G.; Ebastien Renoud, S.; Padilla, R.; Walker, V.; Muller, D.; Prigent-Combaret, C. Differential Contribution of Plant-Beneficial Functions from Pseudomonas kilonensis F113 to Root System Architecture Alterations in Arabidopsis thaliana and Zea mays. Mol. Plant Microbe Interact. 2018, 31, 212–223. [Google Scholar] [CrossRef] [PubMed]
- Paço, A.; Da-Silva, J.R.; Torres, D.P.; Glick, B.R.; Brígido, C. Exogenous ACC deaminase is key to improving the performance of pasture Legume-Rhizobial symbioses in the presence of a high manganese concentration. Plants 2020, 9, 1630. [Google Scholar] [CrossRef] [PubMed]
- Liu, C.-H.; Siew, W.; Hung, Y.-T.; Jiang, Y.-T.; Huang, C.-H. 1-Aminocyclopropane-1-carboxylate (ACC) Deaminase Gene in Pseudomonas azotoformans Is Associated with the Amelioration of Salinity Stress in Tomato. J. Agric. Food Chem. 2021, 69, 913–921. [Google Scholar] [CrossRef] [PubMed]
- Subramanian, P.; Krishnamoorthy, R.; Chanratana, M.; Kim, K.; Sa, T. Expression of an exogenous 1-aminocyclopropane-1-carboxylate deaminase gene in psychrotolerant bacteria modulates ethylene metabolism and cold induced genes in tomato under chilling stress. Plant Physiol. Biochem. 2015, 89, 18–23. [Google Scholar] [CrossRef]
- Ravanbakhsh, M.; Kowalchuk, G.A.; Jousset, A. Optimization of plant hormonal balance by microorganisms prevents plant heavy metal accumulation. J. Hazard. Mater. 2019, 379, 120787. [Google Scholar] [CrossRef] [PubMed]
- Hao, Y.; Charles, T.C.; Glick, B.R. ACC deaminase from plant growth-promoting bacteria affects crown gall development. Can. J. Microbiol. 2007, 53, 1291–1299. [Google Scholar] [CrossRef] [PubMed]
- Saravanakumar, D.; Samiyappan, R. ACC deaminase from Pseudomonas fluorescens mediated saline resistance in groundnut (Arachis hypogea) plants. J. Appl. Microbiol. 2007, 102, 1283–1292. [Google Scholar] [CrossRef]
- Chandra, D.; Sharma, A.K. Field evaluation of consortium of bacterial inoculants producing ACC deaminase on growth, nutrients and yield components of rice and wheat. J. Crop. Sci. Biotechnol. 2020, 24, 293–305. [Google Scholar] [CrossRef]
- Zarei, T.; Moradi, A.; Kazemeini, S.A.; Akhgar, A.; Rahi, A.A. The role of ACC deaminase producing bacteria in improving sweet corn (Zea mays L. var saccharata) productivity under limited availability of irrigation water. Sci. Rep. 2020, 10, 20361. [Google Scholar] [CrossRef]



| Pseudomonas Groups | Type Strain | Isolation Source | Isolation Country | Genome GC% | acdS GC% | acdS length (bp) |
|---|---|---|---|---|---|---|
| P. syringae group | P. syringae KCTC 12500 | Syringa vulgaris | Great Britain | 58.9 | 61.3 | 1017 |
| P. amygdali ICMP 3918 | Prunus amygdalus | Greece | 58.2 | 59.7 | 1017 | |
| P. avellanae JCM 11937 | Corylus avellata | Greece | 58.5 | 61.4 | 1017 | |
| P. asturiensis DSM 100247 | Glycine max | Spain | 59.1 | 61.8 | 1017 | |
| P. cannabina DSM 16822 | Cannabis sativa | Hungary | 58.5 | 60.8 | 1017 | |
| P. capsici Pc19-1 | Capsicum annuum | USA | 58.4 | 60.4 | 1017 | |
| P. caricapapayae CCUG 32775 | Carica papaya | Brazil | 58.3 | 59.8 | 1017 | |
| P. caspiana FBF102 | Citrus | Iran | 57.0 | 57.6 | 1017 | |
| P. cichorii DSM 50259 | Cichorium endivia | Germany | 58.1 | 59.8 | 1017 | |
| P. congelans DSM 14939 | Phyllosphere of grasses | Germany | 59.3 | 61.7 | 1017 | |
| P. ficuserectae ICMP 7848 | Ficus erecta | Japan | 57.9 | 60 | 1017 | |
| P. floridensis GEV388 | Tomato | USA | 59.2 | 60.1 | 1017 | |
| P. foliumensis DOAB 1069 | Wheat phyllosphere | Canada | 57.2 | 57.9 | 1017 | |
| P. meliae CFBP 3225 | Melia azedarach | Japan | 58.4 | 59.4 | 1017 | |
| P. savastanoi ICMP4352 | Olea europaea | Yugoslavia | 58.0 | 59.7 | 1017 | |
| P. viridiflava DSM 6694 | Dwarf or runner bean | Switzerland | 59.4 | 62.0 | 1017 | |
| P. tremae DSM 16744 | Trema orientalis | Japan | 57.8 | 59.3 | 1017 | |
| P. triticumensis DOAB 1067 | Wheat phyllosphere | Canada | 59.3 | 61.2 | 1017 | |
| P. corrugata subgroup | P. brassicacearum CCUG 51508 | Rhizoplane of Brassica napus | France | 60.8 | 57.3 | 1017 |
| P. bijieensis L22-9 | Cornfield soil | China | 60.9 | 60 | 1017 | |
| P. kilonensis DSM 13647 | Agricultural soil | Germany | 60.9 | 58.3 | 1017 | |
| P. thivervalensis DSM 13194 | Rhizoplane of Brassica napus | France | 61.2 | 58.4 | 1017 | |
| P. viciae 11K1 | Rhizosphere broad bean | China | 60.3 | 59.8 | 1017 | |
| P. tehranensis SWRI196 | Rhizosphere of wheat | Iran | 60.5 | 61.4 | 1017 | |
| P. straminea group | P. flavescens LMG 18387 | Walnut tree, canker tissue | USA | 63.5 | 60.1 | 1017 |
| P. asplenii subgroup | P. fuscovaginae ICMP 5940 | Oryza sativa | Japan | 61.4 | 56.6 | 1017 |
| P. gessardii subgroup | P. gessardii DSM 17152 | Mineral water | France | 60.4 | 59.9 | 1017 |
| P. mandelii subgroup | P. farris SWRI79 | Rhizosphere of wheat | Iran | 58.7 | 59.9 | 1017 |
| P. migulae NBRC 103157 | Mineral water | France | 59.1 | 59.7 | 1017 | |
| P. fluorescens subgroup | P. grimontii DSM 17515 | Mineral water | France | 60.1 | 59.4 | 1017 |
| P. marginalis ICMP 3553 | Cichorium intybus leaf | USA | 60.4 | 58.1 | 1017 | |
| P. palleroniana CCUG 51524 | Oryza sativa | Cameroon | 60.5 | 58.0 | 1017 | |
| P. panacis DSM 18529 | Ginseng root lesions | South Korea | 61.1 | 59.4 | 1017 | |
| P. massiliensis group | P. typographi CA3A | European Bark Beetle (Ips typographus) | Czech Republic | 62.1 | 61.7 | 1017 |
| P. anguilliseptica group (High GC%) | P. benzenivorans DSM 8628 | Soil | USA | 65.2 | 55.4 | 1014 |
| P. oryzihabitans group (High GC%) | P. oryzihabitans DSM 6835 | Rice paddy | Japan | 66.2 | 67.0 | 1014 |
| P. psychrotolerans DSM 15758 | Water | Austria | 65.3 | 66.2 | 1014 | |
| P. rhizoryzae RY24 | Rice seeds | China | 64.8 | 65.1 | 1014 |
| Strain | KM (mM) | kcat (min−1) | pH Optimum | Temperature Optimum (°C) | Structure and Molecular Mass (KDa) | Reference |
|---|---|---|---|---|---|---|
| Pseudomonas sp. UW4 | 3.4 ± 0.2 | 146 ± 5 | 8.0 | 37 | Homotetramer 168 kDa | [65] |
| Methylobacterium nodulans ORS2060 | 0.8 ± 0.04 | 111.8 ± 0.2 | 8.0 | 50 | Homotetramer 144 kDa | [71] |
| Methylobacterium radiotolerans JCM2831 | 1.8 ± 0.3 | 65.8 ± 2.8 | 8.0 | 45 | Homotetramer 144 kDa | [71] |
| Amycolatopsis methanolica 239 | 1.7 ± 0.2 | 5.1 ± 0.2 | 8.5 | 60 | Homotetramer 144 kDa | [72] |
| Pseudomonas Strain | Effects of acdS Deletion | Reference |
|---|---|---|
| Pseudomonas sp. GR12-2 |
| [35] |
| Pseudomonas sp. UW4 |
| [60,61,63,78,79,80,81] |
| P. brassicacearum Yss6 |
| [17,77,82] |
| P. migulae 8R6 |
| [17,62] |
| P. ogarae F113 |
| [75,83] |
| P. palleroniana Q1 |
| [84] |
| P. azotoformans CHB 1107 |
| [85] |
| Effects of Exogenous acdS Expression | ||
| P protegens CHA0 |
| [76] |
| P. putida ATCC 17399 |
| [50] |
| P. frederiksbergensis OS211 |
| [86] |
Publisher’s Note: MDPI stays neutral with regard to jurisdictional claims in published maps and institutional affiliations. |
© 2021 by the authors. Licensee MDPI, Basel, Switzerland. This article is an open access article distributed under the terms and conditions of the Creative Commons Attribution (CC BY) license (https://creativecommons.org/licenses/by/4.0/).
Share and Cite
Glick, B.R.; Nascimento, F.X. Pseudomonas 1-Aminocyclopropane-1-carboxylate (ACC) Deaminase and Its Role in Beneficial Plant-Microbe Interactions. Microorganisms 2021, 9, 2467. https://doi.org/10.3390/microorganisms9122467
Glick BR, Nascimento FX. Pseudomonas 1-Aminocyclopropane-1-carboxylate (ACC) Deaminase and Its Role in Beneficial Plant-Microbe Interactions. Microorganisms. 2021; 9(12):2467. https://doi.org/10.3390/microorganisms9122467
Chicago/Turabian StyleGlick, Bernard R., and Francisco X. Nascimento. 2021. "Pseudomonas 1-Aminocyclopropane-1-carboxylate (ACC) Deaminase and Its Role in Beneficial Plant-Microbe Interactions" Microorganisms 9, no. 12: 2467. https://doi.org/10.3390/microorganisms9122467
APA StyleGlick, B. R., & Nascimento, F. X. (2021). Pseudomonas 1-Aminocyclopropane-1-carboxylate (ACC) Deaminase and Its Role in Beneficial Plant-Microbe Interactions. Microorganisms, 9(12), 2467. https://doi.org/10.3390/microorganisms9122467
