Differing Dietary Nutrients and Diet-Associated Bacteria Has Limited Impact on Spider Gut Microbiota Composition
Abstract
:1. Introduction
2. Materials and Methods
2.1. Sample Collection and Rearing
2.2. Measurements of Dietary Nutrients in Ants
2.3. DNA Extraction and PCR Amplification
2.4. Illumina MiSeq Sequencing and Bioinformatic Processing
2.5. Statistical Analyses
3. Results
3.1. Analysis of Nutritional Composition
3.2. The Diversity Analysis of the Bacterial Community
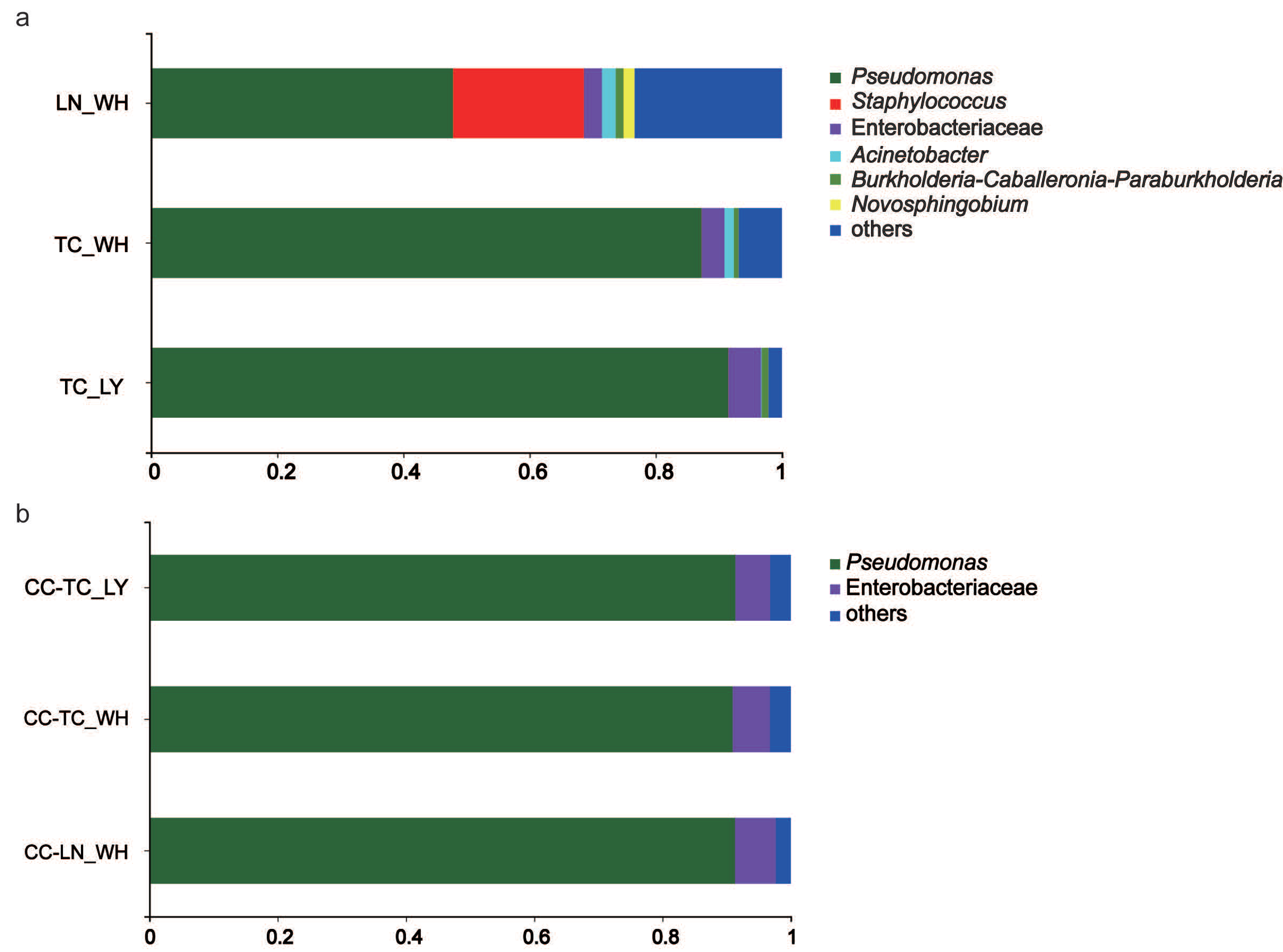
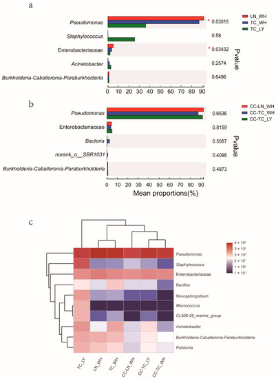
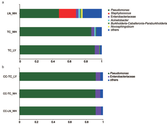
3.3. Composition of Bacterial Community
4. Discussion
5. Conclusions
Supplementary Materials
Author Contributions
Funding
Institutional Review Board Statement
Informed Consent Statement
Data Availability Statement
Acknowledgments
Conflicts of Interest
References
- Saez, N.J.; Senff, S.; Jensen, J.E.; Er, S.Y.; Herzig, V.; Rash, L.D.; King, G.F. Spider-venom peptides as therapeutics. Toxins 2010, 2, 2851–2871. [Google Scholar] [CrossRef] [Green Version]
- Michalko, R.; Pekár, S. The biocontrol potential of Philodromus (Araneae, Philodromidae) spiders for the suppression of pome fruit orchard pests. Biol. Control 2015, 82, 13–20. [Google Scholar] [CrossRef]
- Nyffeler, M.; Sunderland, K.D. Composition, abundance and pest control potential of spider communities in agroecosystems: A comparison of European and US studies. Agric. Ecosyst. Environ. 2003, 95, 579–612. [Google Scholar] [CrossRef]
- Marc, P.; Canard, A.; Ysnel, F. Spiders (Araneae) useful for pest limitation and bioindication. Agric. Ecosyst. Environ. 1999, 74, 229–273. [Google Scholar] [CrossRef]
- Moura, R.R.; Vasconcellos-Neto, J.; Gonzaga, M.O. Female sexual maturity as a determining factor of size-assortative pairing in the protandrous spider Manogea porracea (Araneae, Araneidae). Zool. Anz. 2020, 284, 1–6. [Google Scholar] [CrossRef]
- Jackson, R.R.; Whitehous, M.E.A. The biology of New Zealand and Queens- land pirate spiders (Araneae, Mimetidae) aggressive mimicry, araneoph- agy and prey specialization. Zool. Soc. Lond. 1986, 210, 279–303. [Google Scholar] [CrossRef]
- Eksc, K.; Wolters, V.; Michalczechen-Lacerda, V.A. Spiders, carabids, and staphylinids the ecological potential of predatory macroarthropods. In Fauna in Soil Ecosystems; CRC Press: Boca Raton, RL, USA, 1997. [Google Scholar]
- Zheng, Y.; Xiao, G.; Zhou, W.; Gao, Y.; Li, Z.; Du, G.; Chen, B. Midgut microbiota diversity of potato tuber moth associated with potato tissue consumed. BMC Microbiol. 2020, 20, 58. [Google Scholar] [CrossRef] [PubMed] [Green Version]
- Stevick, R.J.; Post, A.F.; Gomez-Chiarri, M. Functional plasticity in oyster gut microbiomes along a eutrophication gradient in an urbanized estuary. Anim Microbiome 2021, 3, 5. [Google Scholar] [CrossRef]
- Li, J.; Li, C.; Wang, M.; Wang, L.; Liu, X.; Gao, C.; Ren, L.; Luo, Y. Gut Structure and Microbial Communities in Sirex noctilio (Hymenoptera: Siricidae) and Their Predicted Contribution to Larval Nutrition. Front Microbiol 2021, 12, 641141. [Google Scholar] [CrossRef] [PubMed]
- Jahnes, B.C.; Poudel, K.; Staats, A.; Nicholas, S.; Sabree, Z.L. Microbial Colonization Promotes Model Invertebrate Gut Tissue Growth and Development. Res. Sq. 2021. [Google Scholar] [CrossRef]
- Anjum, S.I.; Shah, A.H.; Aurongzeb, M.; Kori, J.; Azim, M.K.; Ansari, M.J.; Bin, L. Characterization of gut bacterial flora of Apis mellifera from north-west Pakistan. Saudi J Biol Sci 2018, 25, 388–392. [Google Scholar] [CrossRef] [PubMed]
- Song, C.; Wang, B.; Tan, J.; Zhu, L.; Lou, D.; Cen, X. Comparative analysis of the gut microbiota of black bears in China using high-throughput sequencing. Mol Genet Genom. 2017, 292, 407–414. [Google Scholar] [CrossRef] [PubMed]
- Snyman, M.; Gupta, A.K.; Bezuidenhout, C.C.; Claassens, S.; van den Berg, J. Gut microbiota of Busseola fusca (Lepidoptera: Noctuidae). World J Microbiol Biotechnol 2016, 32, 115. [Google Scholar] [CrossRef] [PubMed]
- Thong-On, A.; Suzuki, K.; Noda, S.; Inoue, J.; Kajiwara, S.; Ohkuma, M. Isolation and characterization of anaerobic bacteria for symbiotic recycling of uric acid nitrogen in the gut of various termites. Microbes Environ. 2012, 27, 186–192. [Google Scholar] [CrossRef] [Green Version]
- Engel, P.; Martinson, V.G.; Moran, N.A. Functional diversity within the simple gut microbiota of the honey bee. Proc. Natl. Acad. Sci. United States Am. 2012, 109, 11002–11007. [Google Scholar] [CrossRef] [PubMed] [Green Version]
- Hongoh, Y. Toward the functional analysis of uncultivable, symbiotic microorganisms in the termite gut. Cell. Mol. Life Sci. 2011, 68, 1311–1325. [Google Scholar] [CrossRef]
- Engel, P.; Moran, N.A. The gut microbiota of insects - diversity in structure and function. Fed. Eur. Microbiol. Soc. Microbiol. Rev. 2013, 37, 699–735. [Google Scholar] [CrossRef]
- Domingo-Salvany, A.; Hartnoll, R.L.; Maguire, A.; Brugal, M.T.; Albertin, P.; Cayla, J.A.; Casabona, J.; Suelves, J.M. Analytical considerations in the use of capture-recapture to estimate prevalence: Case studies of the estimation of opiate use in the metropolitan area of barcelona, Spain. Am. J. Epidemiol. 1998, 148, 732–740. [Google Scholar] [CrossRef] [Green Version]
- Duron, O.; Hurst, G.D.; Hornett, E.A.; Josling, J.A.; Engelstadter, J. High incidence of the maternally inherited bacterium Cardinium in spiders. Mol. Ecol. 2008, 17, 1427–1437. [Google Scholar] [CrossRef]
- Goodacre, S.L.; Martin, O.Y.; Thomas, C.F.; Hewitt, G.M. Wolbachia and other endosymbiont infections in spiders. Mol. Ecol. 2006, 15, 517–527. [Google Scholar] [CrossRef]
- Rowley, S.M.; Raven, R.J.; McGraw, E.A. Wolbachia pipientis in Australian spiders. Curr. Microbiol. 2004, 49, 208–214. [Google Scholar] [CrossRef]
- Tyagi, K.; Tyagi, I.; Kumar, V. Interspecific variation and functional traits of the gut microbiome in spiders from the wild: The largest effort so far. PLoS One 2021, 16, e0251790. [Google Scholar] [CrossRef]
- Tyagi, K.; Tyagi, I.; Kumar, V. Insights into the gut bacterial communities of spider from wild with no evidence of phylosymbiosis. Saudi J Biol Sci 2021, 28, 5913–5924. [Google Scholar] [CrossRef]
- Kumar, V.; Tyagi, I.; Tyagi, K.; Chandra, K. Diversity and Structure of Bacterial Communities in the Gut of Spider: Thomisidae and Oxyopidae. Front. Ecol. Evol. 2020, 8. [Google Scholar] [CrossRef]
- Hu, G.; Zhang, L.; Yun, Y.; Peng, Y. Taking insight into the gut microbiota of three spider species: No characteristic symbiont was found corresponding to the special feeding style of spiders. Ecol. Evol. 2019, 9, 8146–8156. [Google Scholar] [CrossRef] [PubMed] [Green Version]
- Dunaj, S.J.; Bettencourt, B.R.; Garb, J.E.; Brucker, R.M. Spider phylosymbiosis: Divergence of widow spider species and their tissues’ microbiomes. BMC Evol. Biol. 2020, 20, 104. [Google Scholar] [CrossRef]
- Armstrong, E.E.; Perez-Lamarque, B.; Bi, K.; Chen, C.; Becking, L.E.; Lim, J.Y.; Linderoth, T.; Krehenwinkel, H.; Gillespie, R. A holobiont view of island biogeography: Unraveling patterns driving the nascent 2 diversification of a Hawaiian spider and its microbial associates. BioRxiv 2020. [Google Scholar] [CrossRef]
- Zhangfu, C. A new species of the genus Achaearanea from Zhejiang Province (Araneae: Theridiidae). Acta Zootaxonomica Sin. 1993, 18, 36–38. [Google Scholar]
- Li, Z.; Agnarsson, I.; Peng, Y.; Liu, J. Eight cobweb spider species from China building detritus-based bell-shaped retreats (Araneae, Theridiidae). Zookeys 2021. [Google Scholar] [CrossRef]
- Hammer, T.J.; Dickerson, J.C.; Fierer, N. Evidence-based recommendations on storing and handling specimens for analyses of insect microbiota. PeerJ 2015, 3. [Google Scholar] [CrossRef] [PubMed] [Green Version]
- World Spider Catalog. World Spider Catalog. Version 22.0. Natural History Museum Bern. 2021. Available online: http://wsc.nmbe.ch (accessed on 12 February 2021).
- Wei, G.; Lai, Y.; Wang, G.; Chen, H.; Li, F.; Wang, S. Insect pathogenic fungus interacts with the gut microbiota to accelerate mosquito mortality. Proc. Natl. Acad. Sci. USA 2017, 114, 5994–5999. [Google Scholar] [CrossRef] [PubMed] [Green Version]
- Ceja-Navarro, J.A.; Vega, F.E.; Karaoz, U.; Hao, Z.; Jenkins, S.; Lim, H.C.; Kosina, P.; Infante, F.; Northen, T.R.; Brodie, E.L. Gut microbiota mediate caffeine detoxification in the primary insect pest of coffee. Nat. Commun. 2015, 6, 7618. [Google Scholar] [CrossRef] [Green Version]
- Linnenbrink, M.; Wang, J.; Hardouin, E.A.; Kunzel, S.; Metzler, D.; Baines, J.F. The role of biogeography in shaping diversity of the intestinal microbiota in house mice. Mol. Ecol. 2013, 22, 1904–1916. [Google Scholar] [CrossRef]
- Douglas, A.E. Microbial brokers of insect-plant interactions revisited. J Chem Ecol 2013, 39, 952–961. [Google Scholar] [CrossRef] [PubMed] [Green Version]
- Visotto, L.E.; Oliveira, M.G.; Guedes, R.N.; Ribon, A.O.; Good-God, P.I. Contribution of gut bacteria to digestion and development of the velvetbean caterpillar, Anticarsia gemmatalis. J. Insect Physiol. 2009, 55, 185–191. [Google Scholar] [CrossRef]
- Bost, A.; Franzenburg, S.; Adair, K.L.; Martinson, V.G.; Loeb, G.; Douglas, A.E. How gut transcriptional function of Drosophila melanogaster varies with the presence and composition of the gut microbiota. Mol. Ecol. 2018, 27, 1848–1859. [Google Scholar] [CrossRef]
- Wang, Y.; Su, L.; Huang, S.; Bo, C.; Yang, S.; Li, Y.; Wang, F.; Xie, H.; Xu, J.; Song, A. Diversity and resilience of the wood-feeding higher termite Mironasutitermes shangchengensis gut microbiota in response to temporal and diet variations. Ecol. Evol. 2016, 6, 8235–8242. [Google Scholar] [CrossRef] [PubMed] [Green Version]
- Broderick, N.A.; Raffa, K.F.; Goodman, R.M.; Handelsman, J. Census of the bacterial community of the gypsy moth larval midgut by using culturing and culture-independent methods. Appl. Environ. Microbiol. 2004, 70, 293–300. [Google Scholar] [CrossRef] [Green Version]
- Zudaire, E.; Simpson, S.J.; Montuenga, L.M. Effects of food nutrient content, insect age and stage in the feeding cycle on the FMRFamide immunoreactivity of diffuse endocrine cells in the locust gut. J. Exp. Biol. 1998, 2971–2979. [Google Scholar] [CrossRef]
- Józefiak, D.; Józefiak, A.; Kierończyk, B.; Rawski, M.; Świątkiewicz, S.; Długosz, J.; Engberg, R.M. Insects – A natural nutrient source for poultry – A review. Ann. Anim. Sci. 2016, 16, 297–313. [Google Scholar] [CrossRef] [Green Version]
- Anderson, K.E.; Russell, J.A.; Moreau, C.S.; Kautz, S.; Sullam, K.E.; Hu, Y.; Basinger, U.; Mott, B.M.; Buck, N.; Wheeler, D.E. Highly similar microbial communities are shared among related and trophically similar ant species. Mol. Ecol. 2012, 21, 2282–2296. [Google Scholar] [CrossRef]
- Ramalho, M.O.; Bueno, O.C.; Moreau, C.S. Microbial composition of spiny ants (Hymenoptera: Formicidae: Polyrhachis) across their geographic range. BMC Evol. Biol. 2017, 17, 96. [Google Scholar] [CrossRef] [PubMed] [Green Version]
- Diez-Mendez, A.; Garcia-Fraile, P.; Solano, F.; Rivas, R. The ant Lasius niger is a new source of bacterial enzymes with biotechnological potential for bleaching dye. Sci Rep 2019, 9, 15217. [Google Scholar] [CrossRef] [PubMed] [Green Version]
- Negroni, M.A.; Segers, F.; Vogelweith, F.; Foitzik, S. Immune challenge reduces gut microbial diversity and triggers fertility-dependent gene expression changes in a social insect. BMC Genom. 2020, 21, 816. [Google Scholar] [CrossRef] [PubMed]
- Kennedy, S.R.; Tsau, S.; Gillespie, R.; Krehenwinkel, H. Are you what you eat? A highly transient and prey-influenced gut microbiome in the grey house spider Badumna longinqua. Mol. Ecol. 2020, 29, 1001–1015. [Google Scholar] [CrossRef] [Green Version]
- Colman, D.R.; Toolson, E.C.; Takacs-Vesbach, C.D. Do diet and taxonomy influence insect gut bacterial communities? Mol. Ecol. 2012, 21, 5124–5137. [Google Scholar] [CrossRef]
- Kohl, K.D.; Dearing, M.D. Experience matters: Prior exposure to plant toxins enhances diversity of gut microbes in herbivores. Ecol. Lett. 2012, 15, 1008–1015. [Google Scholar] [CrossRef]
- Xue, W.; Zhi-Shu, X.; Zhi-Bin, Z.; Hong-Chun, P. Insect seed predation and its relationships with seed crop and seed size of Quercus mongolica. Acta Entomol. Sin. 2008, 51, 161–165. [Google Scholar] [CrossRef]
- Dillon, R.J.; Dillon, V.M. The gut bacteria of insects: Nonpathogenic interactions. Annu Rev Entomol 2004, 49, 71–92. [Google Scholar] [CrossRef]
- Hammer, T.J.; Janzen, D.H.; Hallwachs, W.; Jaffe, S.P.; Fierer, N. Caterpillars lack a resident gut microbiome. Proc. Natl. Acad. Sci. USA 2017, 114, 9641–9646. [Google Scholar] [CrossRef] [Green Version]
- Whitaker, M.R.; Salzman, S.; Sanders, J.; Kaltenpoth, M.; Pierce, N.E. Microbial communities of lycaenid butterflies do not correlate with larval diet. Front. Microbiol. 2016, 7, 1920. [Google Scholar] [CrossRef] [PubMed]
- Staudacher, H.; Kaltenpoth, M.; Breeuwer, J.A.; Menken, S.B.; Heckel, D.G.; Groot, A.T. Variability of bacterial communities in the moth Heliothis virescens indicates transient association with the host. PLoS ONE 2016, 11, e0154514. [Google Scholar] [CrossRef] [PubMed] [Green Version]
- Kohl, K.D.; Stengel, A.; Dearing, M.D. Inoculation of tannin-degrading bacteria into novel hosts increases performance on tannin-rich diets. Environ. Microbiol. 2016, 18, 1720–1729. [Google Scholar] [CrossRef] [PubMed]





| Sample | Species Richness Indices | Species Diversity Indices | ||
|---|---|---|---|---|
| ACE | Chao1 | Shannon Diversity | Simpson Diversity | |
| LN_WH | 275.37 ± 60.72 | 238.20 ± 37.70 | 0.45 ± 0.08 b | 0.84 ± 0.02 a |
| TC_WH | 195.98 ± 78.32 | 198.23 ± 78.20 | 0.80 ± 0.24 b | 0.77 ± 0.06 a |
| TC_LY | 280.55 ± 97.26 | 278.61 ± 39.20 | 2.10 ± 0.72 a | 0.41 ± 0.13 b |
| CC-LN_WH | 331.10 ± 62.28 a | 206.76 ± 30.74 | 0.39 ± 0.07 | 0.87 ± 0.02 |
| CC-TC_WH | 152.03 ± 31.98 b | 114.44 ± 23.18 | 0.55 ± 0.28 | 0.80 ± 0.10 |
| CC-TC_LY | 268.50 ± 53.62 ab | 233.65 ± 60.98 | 0.48 ± 0.06 | 0.84 ± 0.01 |
Publisher’s Note: MDPI stays neutral with regard to jurisdictional claims in published maps and institutional affiliations. |
© 2021 by the authors. Licensee MDPI, Basel, Switzerland. This article is an open access article distributed under the terms and conditions of the Creative Commons Attribution (CC BY) license (https://creativecommons.org/licenses/by/4.0/).
Share and Cite
Zhang, W.; Liu, F.; Zhu, Y.; Han, R.; Xu, L.; Liu, J. Differing Dietary Nutrients and Diet-Associated Bacteria Has Limited Impact on Spider Gut Microbiota Composition. Microorganisms 2021, 9, 2358. https://doi.org/10.3390/microorganisms9112358
Zhang W, Liu F, Zhu Y, Han R, Xu L, Liu J. Differing Dietary Nutrients and Diet-Associated Bacteria Has Limited Impact on Spider Gut Microbiota Composition. Microorganisms. 2021; 9(11):2358. https://doi.org/10.3390/microorganisms9112358
Chicago/Turabian StyleZhang, Wang, Fengjie Liu, Yang Zhu, Runhua Han, Letian Xu, and Jie Liu. 2021. "Differing Dietary Nutrients and Diet-Associated Bacteria Has Limited Impact on Spider Gut Microbiota Composition" Microorganisms 9, no. 11: 2358. https://doi.org/10.3390/microorganisms9112358
APA StyleZhang, W., Liu, F., Zhu, Y., Han, R., Xu, L., & Liu, J. (2021). Differing Dietary Nutrients and Diet-Associated Bacteria Has Limited Impact on Spider Gut Microbiota Composition. Microorganisms, 9(11), 2358. https://doi.org/10.3390/microorganisms9112358

