Codh/Acs-Deficient Methanogens Are Prevalent in Anaerobic Digesters
Abstract
:1. Introduction
2. Materials and Methods
2.1. Phylogenetic Analyses
2.2. Analyses of Codh/Acs Genes
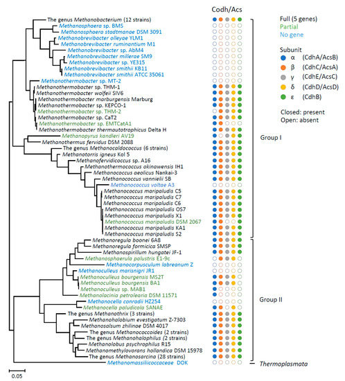
3. Results and Discussion
4. Conclusions
Author Contributions
Funding
Institutional Review Board Statement
Informed Consent Statement
Data Availability Statement
Acknowledgments
Conflicts of Interest
References
- Orsini, L.; Andrew, R.; Eizaguirre, C. Evolutionary Ecological Genomics. Mol. Ecol. 2013, 22, 527–531. [Google Scholar] [CrossRef] [Green Version]
- Lässig, M.; Mustonen, V.; Walczak, A. Predicting evolution. Nat. Ecol. Evol. 2017, 1, 0077. [Google Scholar] [CrossRef] [PubMed]
- Liu, Y.; Whitman, W.B. Metabolic, Phylogenetic, and Ecological Diversity of the Methanogenic Archaea. Ann. New York Acad. Sci. 2008, 1125, 171–189. [Google Scholar] [CrossRef]
- Kirschke, S.; Bousquet, P.; Ciais, P.; Saunois, M.; Canadell, J.; Dlugokencky, E.J.; Bergamaschi, P.; Bergmann, D.; Blake, D.R.; Bruhwiler, L.; et al. Three decades of global methane sources and sinks. Nat. Geosci. 2013, 6, 813–823. [Google Scholar] [CrossRef]
- Evans, P.; Boyd, J.A.; Leu, A.O.; Woodcroft, B.; Parks, D.H.; Hugenholtz, P.; Tyson, G.W. An evolving view of methane metabolism in the Archaea. Nat. Rev. Genet. 2019, 17, 219–232. [Google Scholar] [CrossRef]
- Dridi, B.; Henry, M.; El Khechine, A.; Raoult, D.; Drancourt, M. High prevalence of Methanobrevibacter smithii and Meth-anosphaera stadtmanae detected in the human gut using an improved DNA detection protocol. PLoS ONE 2009, 4, e7063. [Google Scholar] [CrossRef] [PubMed]
- Kouzuma, A.; Tsutsumi, M.; Ishii, S.; Ueno, Y.; Abe, T.; Watanabe, K. Non-autotrophic methanogens dominate in anaerobic digesters. Sci. Rep. 2017, 7, 1510. [Google Scholar] [CrossRef] [PubMed] [Green Version]
- Nagoya, M.; Kouzuma, A.; Ueno, Y.; Watanabe, K. Isolation of an obligate mixotrophic methanogen that represents the major population in thermophilic fixed-bed anaerobic digesters. Microorganisms 2020, 8, 217. [Google Scholar] [CrossRef] [Green Version]
- Tamura, K.; Peterson, D.; Peterson, N.; Stecher, G.; Nei, M.; Kumar, S. MEGA5: Molecular evolutionary genetics analysis using maximum likelihood, evolutionary distance, and maximum parsimony methods. Mol. Biol. Evol. 2011, 28, 2731–2739. [Google Scholar] [CrossRef] [Green Version]
- Hug, L.A.; Baker, B.; Anantharaman, K.; Brown, C.T.; Probst, A.; Castelle, C.; Butterfield, C.N.; Hernsdorf, A.W.; Amano, Y.; Ise, K.; et al. A new view of the tree of life. Nat. Microbiol. 2016, 1, 16048. [Google Scholar] [CrossRef] [PubMed] [Green Version]
- Borrel, G.; Adam, P.S.; Gribaldo, S. Methanogenesis and the Wood-Ljungdahl pathway: An ancient, versatile, and fragile association. Genome Biol. Evol. 2016, 8, 1706–1711. [Google Scholar] [CrossRef] [Green Version]
- Evans, P.N.; Parks, D.H.; Chadwick, G.L.; Robbins, S.J.; Orphan, V.J.; Golding, S.D.; Tyson, G.W. Methane metabolism in the archaeal phylum Bathyarchaeota revealed by genome-centric metagenomics. Science 2015, 350, 434–438. [Google Scholar] [CrossRef] [PubMed] [Green Version]
- Vanwonterghem, I.; Evans, P.N.; Parks, D.H.; Jensen, P.D.; Woodcroft, B.J.; Hugenholtz, P.; Tyson, G.W. Methylotrophic methanogenesis discovered in the archaeal phylum Verstraetearchaeota. Nat. Microbiol. 2016, 1, 16170. [Google Scholar] [CrossRef] [PubMed] [Green Version]
- Berghuis, B.A.; Yu, F.B.; Schulz, F.; Blainey, P.C.; Woyke, T.; Quake, S.R. Hydrogenotrophic methanogenesis in archaeal phylum Verstraetearchaeota reveals the shared ancestry of all methanogens. Proc. Natl. Acad. Sci. USA 2019, 116, 5037–5044. [Google Scholar] [CrossRef] [PubMed] [Green Version]
- Adam, P.S.; Borrel, G.; Gribaldo, S. Evolutionary history of carbon monoxide dehydrogenase/acetyl-CoA synthase, one of the oldest enzymatic complexes. Proc. Natl. Acad. Sci. USA 2018, 115, E1166–E1173. [Google Scholar] [CrossRef] [PubMed] [Green Version]
- Martin, W.F.; Sousa, F.L. Early Microbial Evolution: The Age of Anaerobes. Cold Spring Harb. Perspect. Biol. 2015, 8, a018127. [Google Scholar] [CrossRef]
- Sakai, S.; Takaki, Y.; Shimamura, S.; Sekine, M.; Tajima, T.; Kosugi, H.; Ichikawa, N.; Tasumi, E.; Hiraki, A.T.; Shimizu, A.; et al. Genome sequence of a mesophilic hydrogenotrophic methanogen Methanocella paludicola, the first cultivated representative of the order Methanocellales. PLoS ONE. 2011, 6, e22898. [Google Scholar] [CrossRef] [Green Version]
- Samuel, B.; Hansen, E.E.; Manchester, J.K.; Coutinho, P.M.; Henrissat, B.; Fulton, R.; Latreille, P.; Kim, K.; Wilson, R.K.; Gordon, J.I. Genomic and metabolic adaptations of Methanobrevibacter smithii to the human gut. Proc. Natl. Acad. Sci. USA 2007, 104, 10643–10648. [Google Scholar] [CrossRef] [Green Version]
- Manzoor, S.; Schnürer, A.; Bongcam-Rudloff, E.; Müller, B. Complete genome sequence of Methanoculleus bourgensis strain MAB1, the syntrophic partner of mesophilic acetate-oxidising bacteria (SAOB). Stand. Genom. Sci. 2016, 11, 80. [Google Scholar] [CrossRef] [Green Version]
- Sakai, S.; Imachi, H.; Sekiguchi, Y.; Ohashi, A.; Harada, H.; Kamagata, Y. Isolation of Key Methanogens for Global Methane Emission from Rice Paddy Fields: A Novel Isolate Affiliated with the Clone Cluster Rice Cluster I. Appl. Environ. Microbiol. 2007, 73, 4326–4331. [Google Scholar] [CrossRef] [Green Version]
- Chaudhary, P.P.; Conway, P.L.; Schlundt, J. Methanogens in humans: Potentially beneficial or harmful for health. Appl. Microbiol. Biotechnol. 2018, 102, 3095–3104. [Google Scholar] [CrossRef]
- Abendroth, C.; Vilanova, C.; Günther, T.; Luschnig, O.; Porcar, M. Eubacteria and archaea communities in seven mesophile anaerobic digester plants in Germany. Biotechnol. Biofuels 2015, 8, 87. [Google Scholar] [CrossRef] [Green Version]
- Schnürer, A.; Zellner, G.; Svensson, B.H. Mesophilic syntrophic acetate oxidation during methane formation in biogas reactors. FEMS Microbiol. Ecol. 1999, 29, 249–261. [Google Scholar] [CrossRef]
- Maus, I.; Wibberg, D.; Winkler, A.; Pühler, A.; Schnürer, A.; Schlüter, A. Complete genome sequence of the methanogen Methanoculleus bourgensis BA1 isolated from a biogas geactor. Genome Announc. 2016, 4, e00568-16. [Google Scholar] [CrossRef] [Green Version]
- Shieh, J.; Mesbah, M.; Whitman, W. Pseudoauxotrophy of Methanococcus voltae for acetate, leucine, and isoleucine. J. Bacteriol. 1988, 170, 4091–4096. [Google Scholar] [CrossRef] [Green Version]
- Kobayashi, H.; Sun, X.; Fu, Q.; Maeda, H.; Sato, K. Draft Genome Sequence of Methanothermobacter sp. Strain EMTCatA1, Reconstructed from the Metagenome of a Thermophilic Electromethanogenesis-Catalyzing Biocathode. Genome Announc. 2017, 5, e00892-17. [Google Scholar]
- Nayak, D.D.; Metcalf, W.W. Cas9-mediated genome editing in the methanogenic archaeon Methanosarcina acetivorans. Proc. Natl. Acad. Sci. USA 2017, 114, 2976–2981. [Google Scholar] [CrossRef] [Green Version]



Publisher’s Note: MDPI stays neutral with regard to jurisdictional claims in published maps and institutional affiliations. |
© 2021 by the authors. Licensee MDPI, Basel, Switzerland. This article is an open access article distributed under the terms and conditions of the Creative Commons Attribution (CC BY) license (https://creativecommons.org/licenses/by/4.0/).
Share and Cite
Nagoya, M.; Kouzuma, A.; Watanabe, K. Codh/Acs-Deficient Methanogens Are Prevalent in Anaerobic Digesters. Microorganisms 2021, 9, 2248. https://doi.org/10.3390/microorganisms9112248
Nagoya M, Kouzuma A, Watanabe K. Codh/Acs-Deficient Methanogens Are Prevalent in Anaerobic Digesters. Microorganisms. 2021; 9(11):2248. https://doi.org/10.3390/microorganisms9112248
Chicago/Turabian StyleNagoya, Misa, Atsushi Kouzuma, and Kazuya Watanabe. 2021. "Codh/Acs-Deficient Methanogens Are Prevalent in Anaerobic Digesters" Microorganisms 9, no. 11: 2248. https://doi.org/10.3390/microorganisms9112248
APA StyleNagoya, M., Kouzuma, A., & Watanabe, K. (2021). Codh/Acs-Deficient Methanogens Are Prevalent in Anaerobic Digesters. Microorganisms, 9(11), 2248. https://doi.org/10.3390/microorganisms9112248

