Deep Insights into Gut Microbiota in Four Carnivorous Coral Reef Fishes from the South China Sea
Abstract
1. Introduction
2. Materials and Methods
2.1. Sample Collection
2.2. Microbial DNA Extraction and 16S rRNA Amplicon Sequencing
2.3. Microbial Operational Taxonomic Units (OTUs) Cluster and Taxonomic Annotation
2.4. Alpha Diversity and Statistical Analysis
2.5. Nucleotide Sequence Accession Numbers
2.6. Ethics Statement
3. Results
3.1. Sequence Overview
3.2. Alpha Diversity
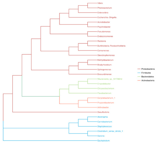
3.3. Gut Microbial Composition
3.4. Core and Unique Gut Microbial Community in Four Coral Reef Fishes from the South China Sea
4. Discussion
4.1. New Insights into the Gut Microbial Communities of Coral Reef Fishes
4.2. Richness and Diversity Estimates of Gut Microbiota in Coral Reef Fishes
4.3. Comparison of Gut Microbial Community in Different Coral Reef Fish Species
4.4. Core and Unique Microbial Community in Different Coral Reef Fish Species
5. Conclusions
Author Contributions
Funding
Conflicts of Interest
References
- Liu, Y.C.; Huang, R.M.; Bao, J.; Wu, K.Y.; Wu, H.Y.; Gao, X.Y.; Zhang, X.Y. The unexpected diversity of microbial communities associated with black corals revealed by high-throughput Illumina sequencing. FEMS Microbiol. Lett. 2018, 365, 167. [Google Scholar] [CrossRef]
- Liao, B.; Xiao, B.; Li, Z. Coral Reef Ecosystem. In Symbiotic Microbiomes of Coral Reefs Sponges and Corals; Li, Z., Ed.; Springer: Dordrecht, The Netherlands, 2019; pp. 1–15. [Google Scholar]
- Hughes, T.P. Catastrophes, Phase Shifts, and Large-Scale Degradation of a Caribbean Coral Reef. Science 1994, 265, 1547–1551. [Google Scholar] [CrossRef] [PubMed]
- Jones, G.P.; McCormick, M.I.; Srinivasan, M.; Eagle, J.V. Coral decline threatens fish biodiversity in marine reserves. Proc. Natl. Acad. Sci. USA 2004, 101, 8251–8253. [Google Scholar] [CrossRef] [PubMed]
- Roberts, C.M.; McClean, C.J.; Veron, J.E.N.; Hawkins, J.P.; Allen, G.R.; McAllister, D.E.; Mittermeier, C.G.; Schueler, F.W.; Spalding, M.; Wells, F.; et al. Marine biodiversity hotspots and conservation priorities for tropical reefs. Science 2002, 295, 1280–1284. [Google Scholar] [CrossRef] [PubMed]
- Mountfort, D.O.; Campbell, J.; Clements, K.D. Hindgut fermentation in three species of marine herbivorous fish. Appl. Environ. Microbiol. 2002, 68, 1374–1380. [Google Scholar] [CrossRef]
- Nikouli, E.; Meziti, A.; Antonopoulou, E.; Mente, E.; Kormas, K.A. Gut bacterial community in geographically distant populations of farmed sea bream (Sparus aurata) and sea bass (Dicentrarchus labrax). Microorganisims 2018, 6, 92. [Google Scholar] [CrossRef]
- Zhou, L.; Lin, K.; Gan, L.; Sun, J.; Guo, C.; Liu, L.; Huang, X. Intestinal microbiota of grass carp fed feba beans: A comparative study. Microorganisims 2019, 7, 465. [Google Scholar] [CrossRef]
- Gupta, S.; Fernandes, J.; Kiron, V. Antibiotic-induced perturbation are manifested in the dominant intestinal bacterial phyla of Atlantic salmon. Microorganisims 2019, 7, 233. [Google Scholar] [CrossRef]
- Moran, D.; Turner, S.J.; Clements, K.D. Ontogenetic development of the gastrointestinal microbiota in the marine herbivorous fish Kyphosus sydneyanus. Microb. Ecol. 2005, 49, 590–597. [Google Scholar] [CrossRef]
- Miyake, S.; Ngugi, D.K.; Stingl, U. Diet strongly influences the gut microbiota of surgeonfishes. Mol. Ecol. 2015, 24, 656–672. [Google Scholar] [CrossRef]
- Chen, B.; Gao, L.; Pan, Q. Woody forages effect the intestinal bacteria diversity of golden pompano Trachinotus ovatus. AMB Express 2018, 8, 29. [Google Scholar] [CrossRef] [PubMed]
- Magoc, T.; Salzberg, S.L. FLASH: Fast length adjustment of short reads to improve genome assemblies. Bioinformatics 2011, 27, 2957–2963. [Google Scholar] [CrossRef] [PubMed]
- Caporaso, J.G.; Kuczynski, J.; Stombaugh, J.; Bittinger, K.; Bushman, F.D.; Costello, E.K.; Fierer, N.; Pena, A.G.; Goodrich, J.K.; Gordon, J.I.; et al. QIIME allows analysis of high-throughput community sequencing data. Nat. Methods 2010, 7, 335–336. [Google Scholar] [CrossRef] [PubMed]
- Bokulich, N.A.; Subramanian, S.; Faith, J.J.; Gevers, D.; Gordon, J.I.; Knight, R.; Mills, D.A.; Caporaso, J.G. Quality-filtering vastly improves diversity estimates from Illumina amplicon sequencing. Nat. Methods 2013, 10, 57–59. [Google Scholar] [CrossRef] [PubMed]
- R Core Team. R: A Language and Environment for Statistical Computing; R Foundation for Statistical Computing: Vienna, Austria, 2014. [Google Scholar]
- Cohen, F.A.C.; Pimentel, T.; Valenti, W.C.; Calado, R. First insights on the bacterial fingerprints of live seahorse skin mucus and its relevance for traceability. Aquaculture 2018, 492, 259–264. [Google Scholar] [CrossRef]
- Ni, J.J.; Yan, Q.Y.; Yu, Y.H.; Wu, H.H.; Chen, F. Dispersal patterns of endogenous bacteria among grass carp (Ctenopharyngodon idellus) guts. Iran. J. Fish. Sci. 2017, 16, 605–618. [Google Scholar]
- Givens, C.E. A Fish Tale: Comparison of the Gut Microbiome of 15 Fish Species and the Influence of Diet and Temperature on Its Composition. Ph.D. Thesis, University of Georgia, Athens, GA, USA, 2012; p. 232. [Google Scholar]
- Nosi, M.; Fadaak, S.; Danish-Daniel, M.; Iehata, S. Assessment of gut microbiota in different developmental stages of Malaysian Mahseer (Tor tambroides). Aquac. Res. 2018, 49, 2977–2987. [Google Scholar] [CrossRef]
- Ricaud, K.; Rey, M.; Plagnes-Juan, E.; Larroquet, L.; Even, M.; Quillet, E.; Skiba-Cassy, S.; Panserat, S. Composition of Intestinal Microbiota in Two Lines of Rainbow Trout (Oncorhynchus mykiss) Divergently Selected for Muscle Fat Content. Open Microbiol. J. 2018, 12, 308–320. [Google Scholar] [CrossRef]
- Basili, D.; Lutfi, E.; Falcinelli, S.; Balbuena-Pecino, S.; Navarro, I.; Bertolucci, C.; Capilla, E.; Carnevali, O. Photoperiod Manipulation Affects Transcriptional Profile of Genes Related to Lipid Metabolism and Apoptosis in Zebrafish (Danio rerio) Larvae: Potential Roles of Gut Microbiota. Microb. Ecol. 2019. [Google Scholar] [CrossRef]
- Li, J.; Ni, J.; Li, J.; Wang, C.; Li, X.; Wu, S.; Zhang, T.; Yu, Y.; Yan, Q. Comparative study on gastrointestinal microbiota of eight fish species with different feeding habits. J. Appl. Microbiol. 2014, 117, 1750–1760. [Google Scholar] [CrossRef]
- Cui, H.; Wang, Z.; Liu, J.; Wang, Y.; Wang, Z.; Fu, J.; Wan, Z.; Li, R.; Li, Q.; Fitton, H.J.; et al. Effects of a highly purified fucoidan from Undaria pinnatifida on growth performance and intestine health status of gibel carp Carassius auratus gibelio. Aquac. Nutr. 2020, 26, 47–59. [Google Scholar] [CrossRef]
- Belkova, N.L.; Sidorova, T.V.; Glyzina, O.Y.; Yakchnenko, V.M.; Sapozhnikova, Y.P.; Bukin, Y.S.; Baturina, O.A.; Sukhanova, L.V. Gut microbiome of juvenile coregonid fishes: Comparison of sympatric species and their F1 hybrids. Fundam. Appl. Limnol. 2017, 189, 279–290. [Google Scholar] [CrossRef]
- Givens, C.; Ransom, B.; Bano, N.; Hollibaugh, J. Comparison of the gut microbiomes of 12 bony fish and 3 shark species. Mar. Ecol. Prog. Ser. 2015, 518, 209–223. [Google Scholar] [CrossRef]
- Siegwald, L.; Caboche, S.; Even, G.; Viscogliosi, E.; Audebert, C.; Chabé, M. The impact of bioinformatics pipelines on microbiota studies: Does the analytical “microscope” affect the biological interpretation? Microorganisms 2019, 7, 393. [Google Scholar] [CrossRef] [PubMed]
- Egerton, S.; Culloty, S.; Whooley, J.; Stanton, C.; Ross, R.P. The Gut Microbiota of Marine Fish. Front. Microbiol. 2018, 9, 873. [Google Scholar] [CrossRef] [PubMed]
- Smriga, S.; Sandin, S.A.; Azam, F. Abundance, diversity, and activity of microbial assemblages associated with coral reef fish guts and feces. FEMS Microbiol. Ecol. 2010, 73, 31–42. [Google Scholar] [CrossRef] [PubMed]
- Larsen, A.; Tao, Z.; Bullard, S.A.; Arias, C.R. Diversity of the skin microbiota of fishes: Evidence for host species specificity. FEMS Microbiol. Ecol. 2013, 85, 483–494. [Google Scholar] [CrossRef] [PubMed]
- Nielsen, S.; Walburn, J.W.; Vergés, A.; Thomas, T.; Egan, S. Microbiome patterns across the gastrointestinal tract of the rabbitfish Siganus fuscescens. Peer J. 2017, 5, e3317. [Google Scholar] [CrossRef]
- Westneat, M.W. Transmission of force and velocity in the feeding mechanisms of labrid fishes (Teleostei, Perciformes). Zoomorphology 1994, 114, 103–118. [Google Scholar] [CrossRef]
- Randall, J.E.; Brock, V.E. Observations on the ecology of Epinepheline and Lutjanid fishes of the society islands, with emphasis on food habits. Trans. Am. Fish. Soc. 1960, 89, 9–16. [Google Scholar] [CrossRef]
- Mablouké, C.; Kolasinski, J.; Potier, M.; Cuvillier, A.; Potin, G.; Bigot, L.; Frouin, P.; Jaquemet, S. Feeding habits and food partitioning between three commercial fish associated with artificial reefs in a tropical coastal environment. Afr. J. Mar. Sci. 2013, 35, 323–334. [Google Scholar] [CrossRef]
- Ransom, B.L. Intestinal Microbial Community Composition of Six Actinopterygii Fish Species in the Southeastern United States; University of Georgia: Athens, GA, USA, 2008. [Google Scholar]
- Dehler, G.E.; Secombes, C.J.; Martin, S.A.M. Environmental and physiological factors shape the gut microbiota of Atlantic salmon parr (Salmo salar L.). Aquaculture 2017, 467, 149–157. [Google Scholar] [CrossRef] [PubMed]
- Yang, H.L.; Sun, Y.; Ma, R.L.; Li, J.S.; Huang, K.P. Probiotic Psychrobacter sp. improved the autochthonous microbial diversity along the gastrointestinal tract of grouper Epinephelus coioides. J. Aquac. Res. Dev. 2011, s1, 001. [Google Scholar]
- Sun, Y.Z.; Yang, H.L.; Ma, R.L.; Zhang, C.X.; Lin, W.Y. Effect of dietary administration of Psychrobacter sp. on the growth, feed utilization, digestive enzymes and immune responses of grouper Epinephelus coioides. Aquac. Nutr. 2011, 17, 733–740. [Google Scholar] [CrossRef]
- Ringo, E.; Sperstad, S.; Myklebust, R.; Mayhew, T.M.; Olsen, R.E. The effect of dietary insulin on aerobic bacteria associated with hindgut of Arctic charr (Salvelinus alpinus L.). Aquac. Res. 2006, 37, 891–897. [Google Scholar] [CrossRef]
- Ringo, E.; Sperstad, S.; Myklebust, R.; Refstie, S.; Krogdahl, A. Characterisation of the microbiota associated with intestine of Atlantic cod (Gadus morhua L.): The effect of fish meal, standard soybeanmeal and a bioprocessed soybean meal. Aquaculture 2006, 261, 829–841. [Google Scholar] [CrossRef]
- Parris, D.J.; Brooker, R.M.; Morgan, M.A.; Dixson, D.L.; Stewart, F.J. Whole gut microbiome composition of amselfish and cardinalfish before and after reef settlement. Peer J. 2016, 4, e2412. [Google Scholar] [CrossRef][Green Version]







| Species of Coral Fishes | Sequence Read | Avg Len (bp) | OTUs | Chao1 | Shannon | Simpson | ACE |
|---|---|---|---|---|---|---|---|
| Oxycheilinus unifasciatus | 53195 | 461 | 106 | 54 | 2.89 | 0.71 | 54.45 |
| Cephalopholis urodeta | 69114 | 459 | 125 | 67 | 2.96 | 0.77 | 67.81 |
| Lutjanus kasmira | 52213 | 458 | 80 | 53 | 2.55 | 0.65 | 53.84 |
| Gnathodentex aurolineatus | 51425 | 454 | 72 | 46 | 2.63 | 0.65 | 47.75 |
| Fish Species | Unique Microbial Community |
|---|---|
| Oxycheilinus unifasciatus | Alkanindiges, Lysobacter, Olsenella *, Paenibacillus, Porphyromonas, Rubritalea, Solibacillus, Sphingopyxis |
| Cephalopholis urodeta | BD1-7_clade, Carnobacterium, Desulfovibrio, Dolosigranulum *, Endozoicomonas, Family_XIII_AD3011_group, Helcococcus, Massilia *, Ruminococcaceae_NK4A214_group, Ruminococcaceae_UCG-014, Streptomyces, and uncultured Legionellales bacterium |
| Lutjanus kasmira | Anaerotruncus, Clostridium, Deinococcus, Faecalibacterium, Hymenobacter, Macellibacteroides *, Nesterenkonia, Nocardiopsis *, Peptococcus *, Rheinheimera, Roseomonas *, Staphylococcus |
| Gnathodentex aurolineatus | Abiotrophia *, Bosea *, Erysipelotrichaceae_UCG-006, Gemella, Haliscomenobacter *, Leptotrichia *, Veillonella |
| Microbial Genera | Source Fishes | Isolated /Clone | Reference | |||
|---|---|---|---|---|---|---|
| Ou | Cu | Lk | Ga | |||
| g_11-24 * | √ | clone | in this study | |||
| Abiotrophia | √ | clone | in this study | |||
| Aquabacterium | √ | √ | clone | in this study | ||
| BD1-7_clade * | √ | clone | in this study | |||
| Bosea | √ | clone | in this study | |||
| Chryseomicrobium * | √ | √ | √ | clone | in this study | |
| Dolosigranulum * | √ | clone | in this study | |||
| Erysipelotrichaceae_UCG-006 * | √ | clone | in this study | |||
| Family_XIII_AD3011_group * | √ | clone | in this study | |||
| Haliscomenobacter | √ | clone | in this study | |||
| Leptotrichia | √ | clone | in this study | |||
| Macellibacteroides | √ | clone | in this study | |||
| Massilia | √ | clone | in this study | |||
| Nocardiopsis | √ | clone | in this study | |||
| Olsenella | √ | clone | in this study | |||
| Peptococcus | √ | clone | in this study | |||
| Roseomonas | √ | clone | in this study | |||
| Ruminococcaceae_NK4A214_group * | √ | clone | in this study | |||
| Ruminococcaceae_UCG-014 * | √ | clone | in this study | |||
| Tepidimonas | √ | √ | √ | √ | clone | in this study |
© 2020 by the authors. Licensee MDPI, Basel, Switzerland. This article is an open access article distributed under the terms and conditions of the Creative Commons Attribution (CC BY) license (http://creativecommons.org/licenses/by/4.0/).
Share and Cite
Gao, Y.-M.; Zou, K.-S.; Zhou, L.; Huang, X.-D.; Li, Y.-Y.; Gao, X.-Y.; Chen, X.; Zhang, X.-Y. Deep Insights into Gut Microbiota in Four Carnivorous Coral Reef Fishes from the South China Sea. Microorganisms 2020, 8, 426. https://doi.org/10.3390/microorganisms8030426
Gao Y-M, Zou K-S, Zhou L, Huang X-D, Li Y-Y, Gao X-Y, Chen X, Zhang X-Y. Deep Insights into Gut Microbiota in Four Carnivorous Coral Reef Fishes from the South China Sea. Microorganisms. 2020; 8(3):426. https://doi.org/10.3390/microorganisms8030426
Chicago/Turabian StyleGao, Yu-Miao, Ke-Shu Zou, Lei Zhou, Xian-De Huang, Yi-Yang Li, Xiang-Yang Gao, Xiao Chen, and Xiao-Yong Zhang. 2020. "Deep Insights into Gut Microbiota in Four Carnivorous Coral Reef Fishes from the South China Sea" Microorganisms 8, no. 3: 426. https://doi.org/10.3390/microorganisms8030426
APA StyleGao, Y.-M., Zou, K.-S., Zhou, L., Huang, X.-D., Li, Y.-Y., Gao, X.-Y., Chen, X., & Zhang, X.-Y. (2020). Deep Insights into Gut Microbiota in Four Carnivorous Coral Reef Fishes from the South China Sea. Microorganisms, 8(3), 426. https://doi.org/10.3390/microorganisms8030426

