Recombinant of the Staphylococcal Bacteriophage Lysin CHAPk and Its Elimination against Streptococcus agalactiae Biofilms
Abstract
1. Introduction
2. Materials and Methods
2.1. Strains, Plasmid, and Reagents
2.2. Expression and Purification of CHAPk
2.3. Antibacterial Activity Assay
2.4. Time-Killing Kinetic Curves in TSB and Milk
2.5. Scanning Electron Microscope (SEM) Observation
2.6. Ability of CHAPk against Biofilms and Bacteria of S. agalactiae
2.6.1. Biofilms Formation Assay
2.6.2. Effect on Early Biofilms Formation
2.6.3. Effect on Mature Biofilms
2.6.4. Effect on Bacteria in Early Biofilms
2.6.5. Effect on Bacteria in Mature Biofilms
2.6.6. Observation of Biofilms by Confocal Laser Scanning Microscopy (CLSM)
2.7. Statistical Analysis
3. Results
3.1. Expression and Purification of CHAPk
3.2. Antibacterial Activity Assay
3.3. Time-Killing Kinetic Curves in TSB and Milk
3.4. SEM Observation
3.5. Ability of CHAPk against Biofilms and Bacteria of S. agalactiae
3.5.1. Biofilms Formation Capacity of S. agalactiae ATCC 13813
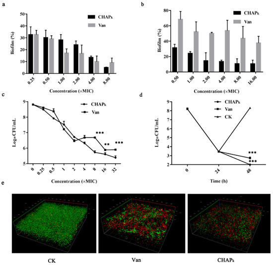
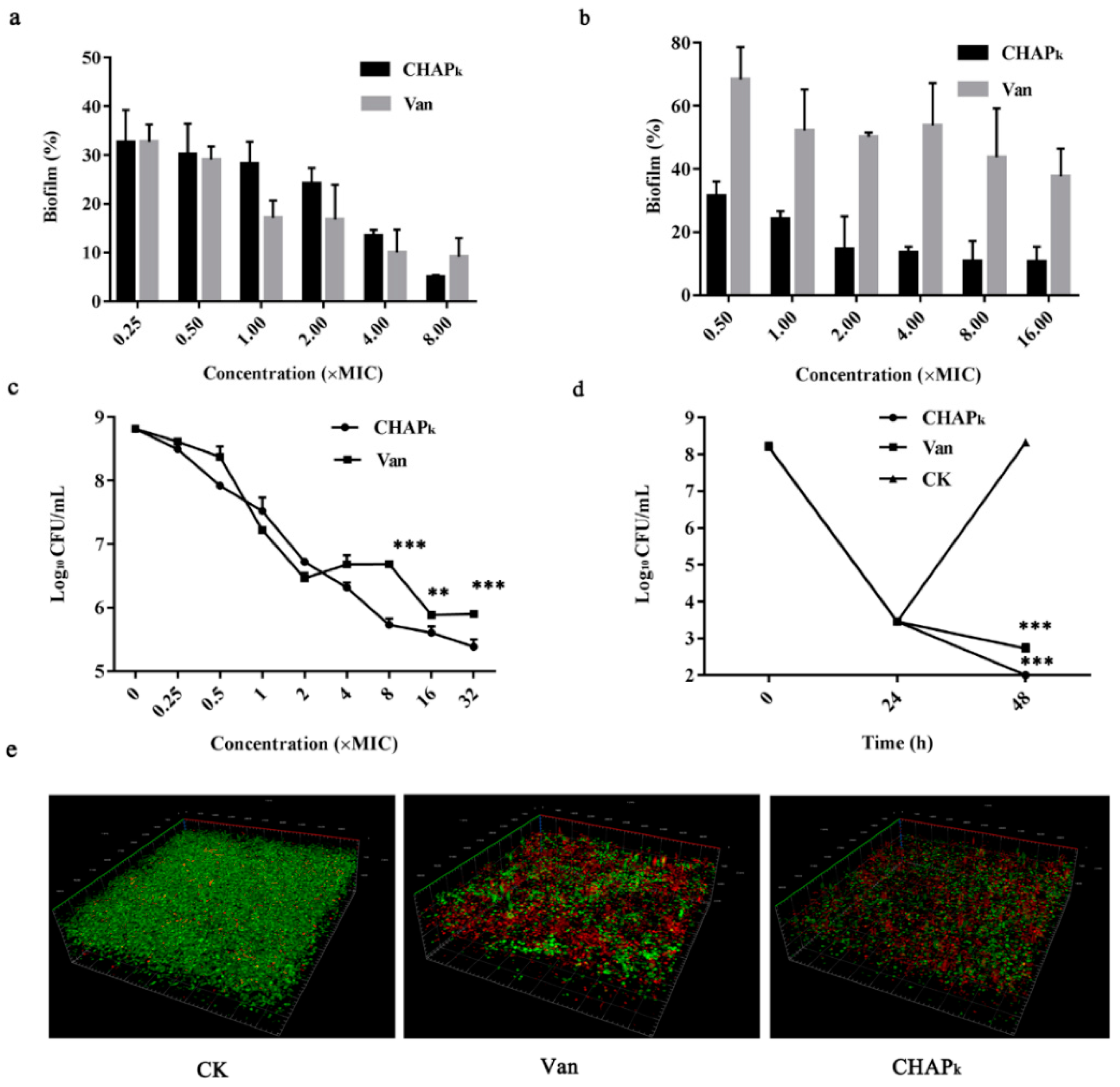
3.5.2. Effect of CHAPk on S. agalactiae ATCC 13813 Early and Mature Biofilms
3.5.3. Effect on Bacteria in Early and Mature Biofilms
3.5.4. Observation of Biofilms by CLSM
4. Discussion
Author Contributions
Funding
Acknowledgments
Conflicts of Interest
References
- Keefe, G.P. Streptococcus agalactiae mastitis: A review. Can. Vet. J. 1997, 38, 429–437. [Google Scholar] [PubMed]
- Holmoy, I.H.; Toftaker, I.; Kirkeby, C.; Osteras, O.; Jorgensen, H.J.; Nodtvedt, A. A cohort study of the effect of Streptococcus agalactiae on milk yield and somatic cell count in Norwegian dairy cows. J. Dairy Sci. 2019, 102, 8385–8399. [Google Scholar] [CrossRef] [PubMed]
- Østerås, O.; Sølverød, L. Streptococcus agalactiae-an increasing problem in big herds which must be taken seriously (in Norwegian). Nor. Vet. Tidsskr. 2011, 123, 519–520. [Google Scholar]
- Zadoks, R.N.; Middleton, J.R.; McDougall, S.; Katholm, J.; Schukken, Y.H. Molecular epidemiology of mastitis pathogens of dairy cattle and comparative relevance to humans. J. Mammary Gland Biol. Neoplasia. 2011, 16, 357–372. [Google Scholar] [CrossRef]
- Jørgensen, H.J.; Nordstoga, A.B.; Sviland, S.; Zadoks, R.N.; Sølverød, L.; Kvitle, B.; Mørk, T. Streptococcus agalactiae in the environment of bovine dairy herds–rewriting the textbooks? Vet. Microbiol. 2016, 184, 64–72. [Google Scholar] [CrossRef] [PubMed]
- Yang, Y.; Liu, Y.; Ding, Y.; Yi, L.; Ma, Z.; Fan, H.; Lu, C.; Zhou, D. Molecular characterization of Streptococcus agalactiae isolated from bovine mastitis in eastern China. PLoS ONE 2013, 8, e67755. [Google Scholar] [CrossRef]
- Ebrahimi, A.; Moatamedi, A.; Lotfalian, S.; Mirshokraei, P. Biofilm formation, hemolysin production and antimicrobial susceptibilities of Streptococcus agalactiae isolated from the mastitis milk of dairy cows in Shahrekord district, Iran. Vet. Res. Forum. 2014, 4, 269–272. [Google Scholar]
- Hu, Y.; Kan, Y.; Zhang, Z.; Lu, Z.; Li, Y.; Leng, C.; Ji, J.; Song, S.; Shi, H. New mutations of penicillin-binding proteins in Streptococcus agalactiae isolates from cattle with decreased susceptibility to penicillin. Microb. Drug Resist. 2018, 24, 1236. [Google Scholar] [CrossRef]
- Guérin-Faublée, V.; Tardy, F.; Bouveron, C.; Carret, G. Antimicrobial susceptibility of Streptococcus species isolated from clinical mastitis in dairy cows. Int. J. Antimicrob. Agents 2002, 19, 219–226. [Google Scholar] [CrossRef]
- Schuch, R.; Nelson, D.; Fischetti, V.A. A bacteriolytic agent that detects and kills Bacillus anthracis. Nature 2002, 418, 884–889. [Google Scholar] [CrossRef]
- Schmelcher, M.; Loessner, M.J. Bacteriophage endolysins: Applications for food safety Curr. Opin. Biotech. 2016, 37, 76–87. [Google Scholar] [CrossRef] [PubMed]
- Nelson, D.; Loomis, L.; Fischetti, V.A. Prevention and elimination of upper respiratory colonization of mice by group a streptococci by using a bacteriophage lytic enzyme. Proc. Natl. Acad. Sci. USA 2001, 98, 4107–4112. [Google Scholar] [CrossRef] [PubMed]
- Daniel, A.; Euler, C.; Collin, M.; Chahales, P.; Gorelick, K.J.; Fischetti, V.A. Synergism between a novel chimeric lysin and oxacillin protects against infection by methicillin-resistant Staphylococcus aureus. Antimicrob. Agents Chemother. 2010, 54, 1603. [Google Scholar] [CrossRef] [PubMed]
- Fenton, M.; Casey, P.G.; Hill, C.; Gahan, C.G.; Ross, R.P.; McAuliffe, O.; O’Mahony, J.; Maher, F.; Coffey, A. The truncated phage lysin CHAP k eliminates Staphylococcus aureus in the nares of mice. Bioeng Bugs 2010, 1, 404–407. [Google Scholar] [CrossRef] [PubMed]
- Mccullers, J.A.; Asa, K.M.; Iverson, A.R.; Loeffler, J.M.; Fischetti, V.A. Novel strategy to prevent otitis media caused by colonizing Streptococcus pneumoniae. PLoS Pathog. 2007, 3, e28. [Google Scholar] [CrossRef] [PubMed]
- Loeffler, M.J.; Nelson, D.; Fischetti, V.A. Rapid killing of Streptococcus pneumoniae with a bacteriophage cell wall hydrolase. Science 2001, 294, 2170–2172. [Google Scholar] [CrossRef]
- Loessner, M.J. Bacteriophage endolysins-Current state of research and applications. Curr. Opin. Microbiol. 2005, 8, 480–487. [Google Scholar] [CrossRef]
- Borysowski, J.; Weber-Dabrowska, B.; Górski, A. Bacteriophage endolysins as a novel class of antibacterial agents. Exp. Biol. Med. 2006, 231, 366–377. [Google Scholar] [CrossRef]
- Becker, S.C.; Dong, S.; Baker, J.; Foster-Frey, J.; Pritchard, D.; Donovan, D. LysK CHAP endopeptidase domain is required for lysis of live staphylococcal cells. Fems Microbiol. Lett. 2010, 294, 52–60. [Google Scholar] [CrossRef]
- Sanz-Gaitero, M.; Keary, R.; Garcia-Doval, C.; Coffey, A.; van Raaij, M.J. Crystallization of the CHAP domain of the endolysin from Staphylococcus aureus bacteriophage K. Acta Crystallogr. 2013, 69, 1393–1396. [Google Scholar]
- Keary, R.; Sanz-Gaitero, M.; van Raaij, M.J.; O’Mahony, J.; Fenton, M.; McAuliffe, O.; Hill, C.; Ross, R.P.; Coffey, A. Characterization of a bacteriophage-derived murein peptidase for elimination of antibiotic-resistant Staphylococcus aureus. Curr. Protein Pept. Sci. 2016, 17, 183–190. [Google Scholar] [CrossRef] [PubMed]
- Horgan, M.; O’Flynn, G.; Garry, J.; Cooney, J.; Coffey, A.; Fitzgerald, G.F.; Ross, R.P.; McAuliffe, O. Phage lysin LysK can be truncated to its CHAP domain and retain lytic activity against live antibiotic-resistant staphylococci. Appl. Environ. Microb. 2009, 75, 872–874. [Google Scholar] [CrossRef] [PubMed]
- Sanzgaitero, M.; Keary, R.; Garciadoval, C.; Coffey, A.; Raaij, M.J.V. Crystal structure of the lytic CHAP K domain of the endolysin LysK from Staphylococcus aureus bacteriophage K. Virol. J. 2014, 11, 1–11. [Google Scholar]
- Hosseini, E.S.; Moniri, R.; Goli, Y.D.; Kashani, H.H. Purification of antibacterial CHAPK protein using a self-cleaving fusion tag and its activity against methicillin-resistant Staphylococcus aureus. Probiotics Antimicro. 2016, 8, 1–9. [Google Scholar] [CrossRef]
- Hathaway, H.; Ajuebor, J.; Stephens, L.; Coffey, A.; Potter, U.; Sutton, J.M.; Jenkins, A.T.A. Thermally triggered release of the bacteriophage endolysin CHAPK and the bacteriocin lysostaphin for the control of methicillin resistant Staphylococcus aureus (MRSA). J. Control. Release 2017, 245, 108–115. [Google Scholar] [CrossRef]
- Fenton, M.; Ross, R.P.; Mcauliffe, O.; O’Mahony, J.; Coffey, A. Characterization of the staphylococcal bacteriophage lysin CHAP(K). J. Appl. Microbiol. 2011, 111, 1025–1035. [Google Scholar] [CrossRef]
- Haghighat, S.; Siadat, S.D.; Sorkhabadi, S.M.R.; Sepahi, A.A.; Mahdavi, M. Cloning, expression and purification of autolysin from methicillin-resistant Staphylococcus aureus: Potency and challenge study in Balb/c mice. Mol. Immunol. 2017, 82, 10–18. [Google Scholar] [CrossRef]
- Yang, N.; Liu, X.; Teng, D.; Li, Z.; Wang, X.; Mao, R.; Wang, X.; Hao, Y.; Wang, J. Antibacterial and detoxifying activity of NZ17074 analogues with multi-layers of selective antimicrobial actions against Escherichia coli and Salmonella enteritidis. Sci. Rep. 2017, 7, 3392. [Google Scholar] [CrossRef]
- Zheng, X.; Wang, X.; Teng, D.; Mao, R.; Hao, Y.; Yang, N.; Zong, L.; Wang, J. Mode of action of plectasin-derived peptides against gas gangrene-associated Clostridium perfringens type A. PLoS ONE 2017, 12, e0185215. [Google Scholar] [CrossRef]
- Hao, Y.; Yang, N.; Wang, X.; Teng, D.; Mao, R.; Wang, X.; Li, Z.; Wang, J. Killing of Staphylococcus aureus and Salmonella enteritidis and neutralization of lipopolysaccharide by 17-residue bovine lactoferricins: Improved activity of Trp/Ala-containing molecules. Sci. Rep. 2017, 7, 44278. [Google Scholar] [CrossRef]
- Zong, L.; Teng, D.; Wang, X.; Mao, R.; Yang, N.; Hao, Y.; Wang, J. Mechanism of action of a novel recombinant peptide, MP1102, against Clostridium perfringens type C. Appl. Microbiol. Biotechnol. 2016, 100, 5045–5057. [Google Scholar] [CrossRef] [PubMed]
- Tremblay, Y.D.; Deslandes, V.; Jacques, M. Actinobacillus pleuropneumoniae genes expression in biofilms cultured under static conditions and in a drip-flow apparatus. BMC Genom. 2013, 14, 364. [Google Scholar] [CrossRef] [PubMed]
- Yang, N.; Teng, D.; Mao, R.; Hao, Y.; Wang, X.; Wang, Z.; Wang, X.; Wang, J. A recombinant fungal defensin-like peptide-P2 combats multidrug-resistant Staphylococcus aureus and biofilms. Appl. Microbiol. Biot. 2019, 103, 5193–5213. [Google Scholar] [CrossRef] [PubMed]
- Bi, Y.; Wang, Y.J.; Qin, Y.; Guix, V.R.; Maldonado, G.J.; Sun, W.; Li, S.; Cao, Z. Prevalence of bovine mastitis pathogens in bulk tank milk in China. PLoS ONE 2016, 11, e0155621. [Google Scholar] [CrossRef] [PubMed]
- Ferreira, J.C.; Gomes, M.S.; Ecr, B.; Canisso, I.F.; Garrett, E.F.; Stewart, J.L.; Zhou, Z.; Lima, F.S. Comparative analysis of four commercial on-farm culture methods to identify bacteria associated with clinical mastitis in dairy cattle. PLoS ONE 2018, 13, e0194211. [Google Scholar] [CrossRef] [PubMed]
- Forsman, P.; Tilsala-Timisjärvi, A.; Alatossava, T. Identification of staphylococcal and streptococcal causes of bovine mastitis using 16S-23S rRNA spacer regions. Microbiology 1997, 143, 3491–3500. [Google Scholar] [CrossRef]
- Levison, L.J.; Miller-Cushon, E.K.; Tucker, A.L.; Bergeron, R.; Leslie, K.E.; Barkema, H.W.; Devries, T.J. Incidence rate of pathogen-specific clinical mastitis on conventional and organic Canadian dairy farms. J. Dairy Sci. 2016, 99, 1341–1350. [Google Scholar] [CrossRef]
- Suleiman, T.S.; Karimuribo, E.D.; Mdegela, R.H. Prevalence of bovine subclinical mastitis and antibiotic susceptibility patterns of major mastitis pathogens isolated in Unguja island of Zanzibar, Tanzania. Trop. Anim. Health Pro. 2017, 50, 1–8. [Google Scholar] [CrossRef]
- Twort, F.W. An investigation on the nature of ultramicroscopic viruses. Bacteriophage 1915, 2, 1241–1243. [Google Scholar]
- Verbree, C.T.; Twyler, S.M.; Meile, S.; Eichenseher, F.; Donovan, D.M.; Loessner, M.J.; Schmelcher, M.; Schaffner, D.W. Identification of peptidoglycan hydrolase constructs with synergistic staphylolytic activity in cow’s milk. Appl. Environ. Microb. 2017, 83. [Google Scholar] [CrossRef]
- Pritchard, D.G.; Dong, S.; Baker, J.R.; Engler, J.A. The bifunctional peptidoglycan lysin of Streptococcus agalactiae bacteriophage B30. Microbiology 2004, 150, 2079–2087. [Google Scholar] [CrossRef] [PubMed]
- Becker, S.C.; Foster-Frey, J.; Stodola, A.J.; Anacker, D.; Donovan, D.M. Differentially conserved staphylococcal SH3b_5 cell wall binding domains confer increased staphylolytic and streptolytic activity to a streptococcal prophage endolysin domain. Gene 2009, 443, 32–41. [Google Scholar] [CrossRef] [PubMed]
- Schmelcher, M.; Powell, A.M.; Becker, S.C.; Camp, M.G.; Donovan, D.M. Chimeric phage lysins act synergistically with lysostaphin to kill mastitis-causing Staphylococcus aureus in murine mammary glands. Appl. Environ. Microb. 2012, 78, 2297–2305. [Google Scholar] [CrossRef] [PubMed]
- Low, L.Y.; Yang, C.; Perego, M.; Osterman, A.; Liddington, R. Role of net charge on catalytic domain and influence of cell wall binding domain on bactericidal activity, specificity, and host range of phage lysins. J. Biol. Chem. 2011, 286, 34391–34403. [Google Scholar] [CrossRef] [PubMed]
- Yoong, P.; Schuch, R.; Nelson, D.; Fischetti, V.A. Identification of a broadly active phage lytic enzyme with lethal activity against antibiotic-resistant Enterococcus faecalis and Enterococcus faecium. J. Bacteriol. 2004, 186, 4808–4812. [Google Scholar] [CrossRef]
- Fischetti, V.A. Bacteriophage endolysins: A novel anti-infective to control Gram-positive pathogens. Int. J. Med. Microbiol. 2010, 300, 357–362. [Google Scholar] [CrossRef]
- David, D. Understanding biofilm resistance to antibacterial agents. Nat. Rev. Drug Discov. 2003, 2, 114–122. [Google Scholar]
- Singh, P.K.; Donovan, D.M.; Kumar, A. Intravitreal injection of the chimeric phage endolysin Ply187 protects mice from Staphylococcus aureus endophthalmitis. Antimicrob. Agents Chemother. 2014, 58, 4621–4629. [Google Scholar] [CrossRef]
- Kim, S.J.; Chang, J.; Rimal, B.; Yang, H.; Schaefer, J. Surface proteins and the formation of biofilms by Staphylococcus aureus. BBA Biomembr. 2017, 1860, 749–756. [Google Scholar] [CrossRef]
- Tavernier, S.; Sass, A.; De Bruyne, M.; Baeke, F.; De Rycke, R.; Crabbé, A.; Vandecandelaere, I.; Van Nieuwerburgh, F.; Coenye, T. Decreased susceptibility of Streptococcus anginosus to vancomycin in a multispecies biofilm is due to increased thickness of the cell wall. J. Antimicrob. Chemoth. 2018, 73, 2323–2330. [Google Scholar] [CrossRef]
- Fenton, M.; Keary, R.; Mcauliffe, O.; Ross, R.P.; O’Mahony, J.; Coffey, A. Bacteriophage-derived peptidase CHAP(K) eliminates and prevents staphylococcal biofilms. Int. J. Microbiol. 2013, 2013, 625341. [Google Scholar] [CrossRef] [PubMed]
- Bernard, J.P.; Francioli, P.; Glauser, M.P. Vancomycin prophylaxis of experimental Streptococcus sanguis. Inhibition of bacterial adherence rather than bacterial killing. J. Clin. Invest. 1981, 68, 1113–1116. [Google Scholar] [CrossRef] [PubMed]
- Chopra, S.; Harjai, K.; Chhibber, S. Potential of sequential treatment with minocycline and S. aureus specific phage lysin in eradication of MRSA biofilms: An in vitro study. Appl. Microbiol. Biot. 2015, 99, 3201–3210. [Google Scholar] [CrossRef]
- Proctor, R.A.; von Eiff, C.; Kahl, B.C.; Becker, K.; McNamara, P.; Herrmann, M.; Peters, G. Small colony variants: A pathogenic form of bacteria that facilitates persistent and recurrent infections. Nat. Rev. Microbiol. 2009, 4, 295–305. [Google Scholar] [CrossRef] [PubMed]
- Gutiérrez, D.; Ruas-Madiedo, P.; Martínez, B.; Rodríguez, A.; García, P. Effective removal of staphylococcal biofilms by the endolysin LysH5. PLoS ONE 2014, 9, e107307. [Google Scholar] [CrossRef]
- Poonacha, N.; Nair, S.; Desai, S.; Tuppad, D.; Hiremath, D.; Mohan, T.; Vipra, A.; Sharma, U. Efficient killing of planktonic and biofilm embedded coagulase-negative staphylococci by bactericidal protein P128. Antimicrob. Agents Chemother. 2017, 61. [Google Scholar] [CrossRef]




| Strain | MIC | |||
|---|---|---|---|---|
| CHAPk | Vancomycin | |||
| μg/mL | μM | μg/mL | μM | |
| Gram-positive bacteria | ||||
| Streptococcus agalactiae ATCC 13813 | 2 | 0.11 | 1 | 0.67 |
| S. agalactiae CAU-FRI 1 | 1 | 0.05 | 1 | 0.67 |
| S. agalactiae CAU-FRI 2 | 1 | 0.05 | 1 | 0.67 |
| S. agalactiae CAU-FRI 3 | 1 | 0.05 | 1 | 0.67 |
| S. agalactiae CAU-FRI 4 | 2 | 0.11 | 1 | 0.67 |
| Streptococcus uberis CAU-FRI 1 | 2 | 0.11 | 0.5 | 0.34 |
| S. uberis CAU-FRI 2 | 0.5 | 0.03 | 0.5 | 0.34 |
| S. uberis CAU-FRI 3 | 1 | 0.05 | 0.5 | 3.34 |
| Streptococcus dysgalactiae CAU-FRI 1 | 4 | 0.22 | 0.5 | 3.34 |
| S. dysgalactiae CAU-FRI 2 | 2 | 0.11 | 1 | 0.67 |
| S. dysgalactiae CAU-FRI 3 | 4 | 0.22 | 0.5 | 0.34 |
| Streptococcus pneumoniae CVCC 3309 | 1 | 0.05 | 1 | 0.67 |
| S. pneumoniae CVCC 2350 | 8 | 0.43 | 4 | 2.69 |
| S. pneumoniae CGMCC 1.8747 | 16 | 0.86 | 4 | 2.69 |
| Streptococcus suis CVCC 606 | 2 | 0.11 | 1 | 0.67 |
| S. suis CVCC 3928 | 2 | 0.11 | 1 | 0.67 |
| Staphylococcus aureus KY | 8 | 0.43 | 4 | 2.69 |
| S. aureus KR | 8 | 0.43 | 4 | 2.69 |
| S. aureus FJ | 32 | 1.72 | 8 | 5.38 |
| MRSA S. aureus ATCC 43300 | 64 | 3.44 | 8 | 5.38 |
| S. aureus CVCC 546 | 64 | 3.44 | 8 | 5.38 |
| Staphylococcus hyicus NCTC 10350 | 32 | 1.72 | 4 | 2.69 |
| Staphylococcus epidermidis ATCC 12228 | 32 | 1.72 | 4 | 2.69 |
| S. epidermidis ATCC 35984 | 16 | 0.86 | 4 | 2.69 |
| Gram-negtive bacteria | ||||
| Escherichia coli ATCC 25922 | >128 | >6.88 | >128 | 86.14 |
| Salmonella enteritidis CVCC 3377 | >128 | >6.88 | >128 | 86.14 |
| Fungi | ||||
| Candida albicans CGMCC 2.2411 | >128 | >6.88 | >128 | 86.14 |
© 2020 by the authors. Licensee MDPI, Basel, Switzerland. This article is an open access article distributed under the terms and conditions of the Creative Commons Attribution (CC BY) license (http://creativecommons.org/licenses/by/4.0/).
Share and Cite
Shan, Y.; Yang, N.; Teng, D.; Wang, X.; Mao, R.; Hao, Y.; Ma, X.; Fan, H.; Wang, J. Recombinant of the Staphylococcal Bacteriophage Lysin CHAPk and Its Elimination against Streptococcus agalactiae Biofilms. Microorganisms 2020, 8, 216. https://doi.org/10.3390/microorganisms8020216
Shan Y, Yang N, Teng D, Wang X, Mao R, Hao Y, Ma X, Fan H, Wang J. Recombinant of the Staphylococcal Bacteriophage Lysin CHAPk and Its Elimination against Streptococcus agalactiae Biofilms. Microorganisms. 2020; 8(2):216. https://doi.org/10.3390/microorganisms8020216
Chicago/Turabian StyleShan, Yuxue, Na Yang, Da Teng, Xiumin Wang, Ruoyu Mao, Ya Hao, Xuanxuan Ma, Huan Fan, and Jianhua Wang. 2020. "Recombinant of the Staphylococcal Bacteriophage Lysin CHAPk and Its Elimination against Streptococcus agalactiae Biofilms" Microorganisms 8, no. 2: 216. https://doi.org/10.3390/microorganisms8020216
APA StyleShan, Y., Yang, N., Teng, D., Wang, X., Mao, R., Hao, Y., Ma, X., Fan, H., & Wang, J. (2020). Recombinant of the Staphylococcal Bacteriophage Lysin CHAPk and Its Elimination against Streptococcus agalactiae Biofilms. Microorganisms, 8(2), 216. https://doi.org/10.3390/microorganisms8020216

