Unexpected High Diversity of Terrestrial Cyanobacteria from the Campus of the University of the Ryukyus, Okinawa, Japan
Abstract
1. Introduction
2. Materials and Methods
3. Results and Discussion
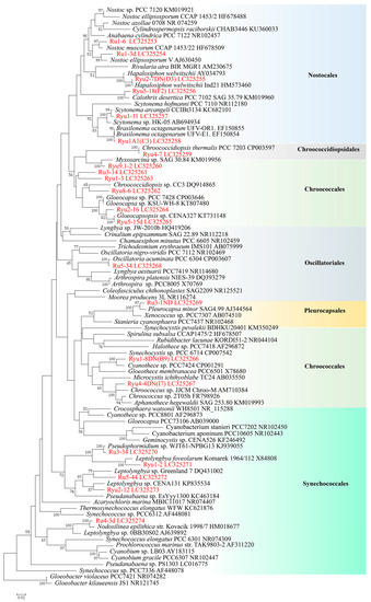
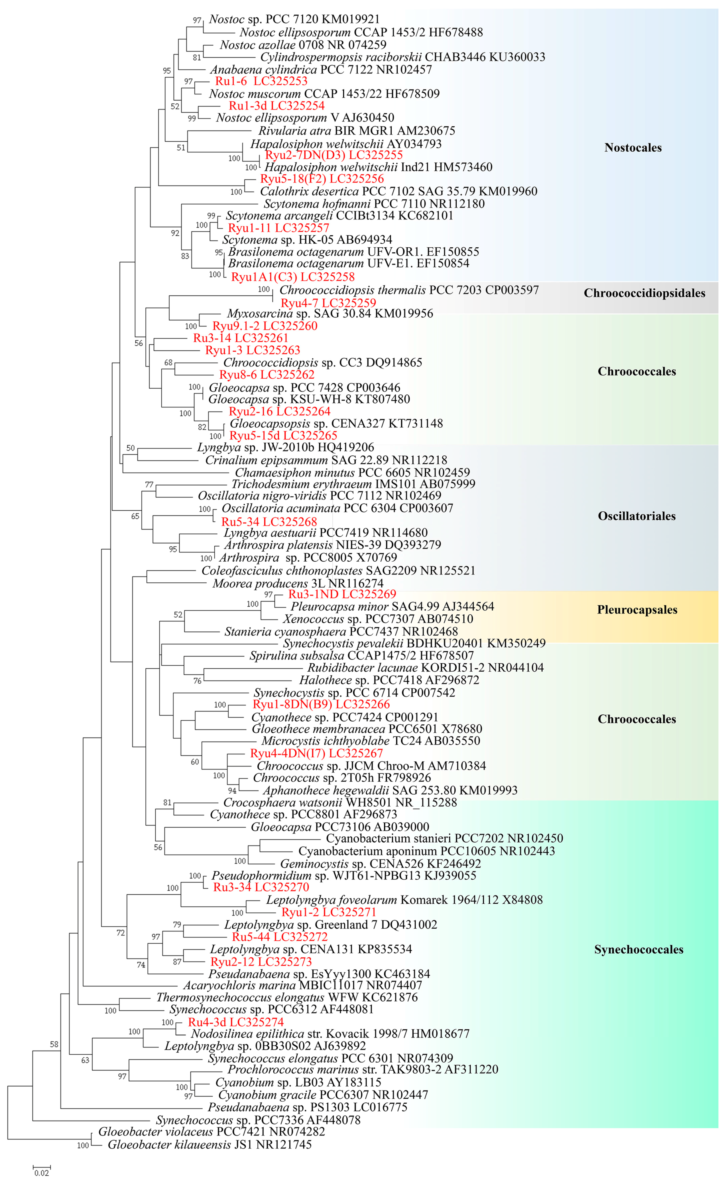
3.1. Phylogenetic Analyses
3.2. Morphological Comparisons between Molecular Phylogeneticaly Related Strains
3.2.1. Nostocales
3.2.2. Chroococcidiopsidales
3.2.3. Chroococcales
3.2.4. Oscillatoriales
3.2.5. Pleurocapsales
3.2.6. Synechococcales
4. Conclusions
Acknowledgments
Author Contributions
Conflicts of Interest
References
- Büdel, B. Biological soil crusts in European temperate and Mediterranean regions. In Biological Soil Crusts: Structure, Function and Management; Belnap, J., Lange, O.L., Eds.; Springer: Berlin, Germany, 2001; pp. 75–88. ISBN 3-540-41075-9. [Google Scholar]
- Macedo, M.F.; Miller, A.Z.; Dionísio, A.; Saiz-Jimenez, C. Biodiversity of cyanobacteria and green algae on monuments in the Mediterranean Basin: An overview. Microbiology 2009, 155, 3476–3490. [Google Scholar] [CrossRef] [PubMed]
- Lopes, V.R.; Ramos, V.; Martins, A.; Sousa, M.; Welker, M.; Antunes, A.; Vasconcelos, V.M. Phylogenetic, chemical and morphological diversity of cyanobacteria from Portuguese temperate estuaries. Mar. Environ. Res. 2012, 73, 7–16. [Google Scholar] [CrossRef] [PubMed]
- Samad, L.K.; Adhikary, S.P. Diversity of micro-algae and cyanobacteria on building facades and monuments in India. Algae 2008, 23, 91–114. [Google Scholar] [CrossRef]
- Adhikary, S.P.; Kovacik, L. Comparative analysis of cyanobacteria and micro-algae in the biofilm on the exterior of stone monuments in Bratislava, Slovakia and Bhubaneswar. J. Indian Bot. Soc. 2010, 89, 19–23. [Google Scholar]
- Keshari, N.; Adhikary, S.P. Characterization of cyanobacteria isolated from biofilms on stone monuments at Santiniketan, India. Biofouling 2013, 29, 525–536. [Google Scholar] [CrossRef] [PubMed]
- Keshari, N.; Adhikary, S.P. Diversity of cyanobacteria on stone monuments and building facades of India and their phylogenetic analysis. Int. Biodeterior. Biodegrad. 2014, 90, 45–51. [Google Scholar] [CrossRef]
- Galun, M.; Garty, J. Biological soil crust of Middle East. In Biological Soil Crusts: Structure, Function and Management; Belnap, J., Lange, O.L., Eds.; Springer: Berlin, Germany, 2001; pp. 95–106. ISBN 3-540-41075-9. [Google Scholar]
- Eldridge, D.J. Biological soil crust of Australia. In Biological Soil Crusts: Structure, Function and Management; Belnap, J., Lange, O.L., Eds.; Springer: Berlin, Germany, 2001; pp. 119–131. ISBN 3-540-41075-9. [Google Scholar]
- Hu, C.; Zhang, D.; Huang, Z.; Liu, Y. The vertical microdistribution of cyanobacteria and green algae within desert crust and the development of desert crusts. Plant Soil 2003, 257, 97–111. [Google Scholar] [CrossRef]
- Rosentreter, R.; Belnap, J. Biological soil crusts of North America. In Biological Soil Crusts: Structure, Function and Management; Belnap, J., Lange, O.L., Eds.; Springer: Berlin, Germany, 2001; pp. 31–50. ISBN 3-540-41075-9. [Google Scholar]
- Büdel, B. Biological soil crusts of South America. In Biological Soil Crusts: Structure, Function and Management; Belnap, J., Lange, O.L., Eds.; Springer: Berlin, Germany, 2001; pp. 51–55. ISBN 3-540-41075-9. [Google Scholar]
- Ortega-Morales, B.O.; Novelo, E.; Ramírez, M.; Gaylarde, C.C. Cyanobacterial diversity and ecology on historic monuments in Latin America. Rev. Latinoam. Microbiol. 2006, 48, 88–195. [Google Scholar]
- Sherwood, A.R.; Carlile, A.L.; Vaccarino, M.A.; Johansen, J.R. Characterization of Hawaiian freshwater and terrestrial cyanobacteria reveals high diversity and numerous putative endemics. Phycol. Res. 2015, 63, 85–92. [Google Scholar] [CrossRef]
- Green, T.G.A.; Broady, P. Biological soil crust of Antarctica. In Biological Soil Crusts: Structure, Function and Management; Belnap, J., Lange, O.L., Eds.; Springer: Berlin, Germany, 2001; pp. 133–139. ISBN 3-540-41075-9. [Google Scholar]
- Hansen, E.S. Lichen rich soil crusts of Arctic Greenland. In Biological Soil Crusts: Structure, Function and Management; Belnap, J., Lange, O.L., Eds.; Springer: Berlin, Germany, 2001; pp. 57–65. ISBN 3-540-41075-9. [Google Scholar]
- Türk, R.; Gärtner, G. Biological soil crusts of subalpine, alpine, and nival areas in the Alps. In Biological Soil Crusts: Structure, Function and Management; Belnap, J., Lange, O.L., Eds.; Springer: Berlin, Germany, 2001; pp. 67–73. ISBN 3-540-41075-9. [Google Scholar]
- Ullmann, I.; Büdel, B. Biological soil crusts of Africa. In Biological Soil Crusts: Structure, Function and Management; Belnap, J., Lange, O.L., Eds.; Springer: Berlin, Germany, 2001; pp. 107–118. ISBN 3-540-41075-9. [Google Scholar]
- Lewin, R.A. Black algae. J. Appl. Phycol. 2006, 18, 699–702. [Google Scholar] [CrossRef]
- Hoffmann, L. Algae of terrestrial habitats. Bot. Rev. 1989, 55, 77–105. [Google Scholar] [CrossRef]
- Tripathi, S.N.; Chung, I.K.; Lee, J.A. Diversity and characteristics of terrestrial cyanobacteria near Gimhae city, Korea. J. Plant Biol. 2007, 50, 50–59. [Google Scholar] [CrossRef]
- Song, M.A.; Kim, O.J.; Lee, O.M. The distribution and ecological factors of aerial algae inhabiting stoneworks in Korea. Algae 2012, 27, 283–294. [Google Scholar] [CrossRef]
- Hirose, H.; Yamagishi, T. Illustrations of the Japanese Fresh-Water Algae, 2nd ed.; Uchidarokakugo Publishing Co., Ltd.: Tokyo, Japan, 1977; p. 933. ISBN 978-4-7536-4051-5. (In Japanese) [Google Scholar]
- Handa, S. Airborne algae. In Current Knowledge of Algae at the Beginning of 21st Century; Hori, T., Ohno, M., Horiguchi, T., Eds.; Japanese Society of Phycology: Ibaraki, Japan, 2002; pp. 81–84, (In Japanese). Available online: http://sourui.org/publications/phycology21/materials/file_list_21_pdf/25Airborne-algae.pdf (accessed on 6 November 2017).
- Moreira, D.; Tavera, R.; Benzerara, K.; Slouri-Panet, F.; Cauradeau, E.; Gérard, E.; Fonta, C.L.; Novelo, E.; Zivanovic, Y.; López-Garcia, P. Description of Gloeomargaritalithophora gen. nov., sp. nov., a thylakoid-bearing, basal branching cyanobacterium with intracellylar carbonates, and proposal for Gloeomargaritales ord. nov. Int. J. Syst. Evol. Microbiol. 2017, 67, 653–658. [Google Scholar]
- Hasler, P.; Casamatta, D.; Dvorák, P.; Poulicková, A. Jacksonvillea apiculate (Oscillatoriales, Cyanobacteria) gen. & sp. nov.: A new geneus of filamentous, epipsmic cyanobacteria from north Florida. Phycologia 2017, 56, 284–295. [Google Scholar]
- Li, X.; Li, R. Limnolingbya circumcreta gen. & comb. nov. (Synechococcales, Cyanobacteria) with three geographical (provincial) geneotypes in China. Phycologia 2016, 55, 478–491. [Google Scholar]
- Moore, R.E.; Cheuk, C.; Yang, X.Q.G.; Patterson, G.M.L. Hapalindoles, Antibacterial and antimycoticalkaloids from the cyanophyte Hapalosiphon fontinalis. J. Org. Chem. 1987, 52, 1036–1043. [Google Scholar] [CrossRef]
- Singh, R.K.; Tiwari, S.P.; Rai, A.K.; Mohapatra, T.M. Cyanobacteria: An emerging source for drug discovery. J. Antibiot. (Tokyo) 2011, 64, 401–412. [Google Scholar] [CrossRef] [PubMed]
- Nazifi, E.; Wada, N.; Asano, T.; Nishiuchi, T.; Iwamoto, Y.; Chinaka, S.; Matsugo, S.; Sakamoto, T. Characterization of the chemical diversity of glycosylate mycosporine-like amino acids in the terrestrial cyanobacterium Nostoc commune. J. Photochem. Photobiol. B Biol. 2015, 142, 154–168. [Google Scholar] [CrossRef] [PubMed]
- Derikvand, P.; Llewellyn, C.A.; Purton, S. Cyanobacterial metabolites as a source of sunscreens and moisturizers: A comparison with current synthetic compounds. Eur. J. Phycol. 2016, 52, 43–56. [Google Scholar] [CrossRef]
- Andersen, R.A. Algal Culturing Techniques, 1st ed.; Elsevier Academic Press: Cambridge, MA, USA, 2005; pp. 435–436. ISBN 978-0-1208-8426-1. [Google Scholar]
- Komárek, J.; Anagnostidis, K. Cyanoprokaryota, 1. Teil/1st part: Chroococcales. In Süßwasserflora von Mitteleuropa, Bd.19/1; Ettl, H., Gártner, G., Heynig, H., Mollenhauer, D., Eds.; Gustav Fischer: Jena, Germany, 1998; p. 548. ISBN 978-3-8274-0890-7. [Google Scholar]
- Komárek, J.; Anagnostidis, K. Cyanoprokaryota, 2. Teil/2nd part: Oscillatoriales. In Süßwasserflora von Mitteleuropa, Bd.19/2; Büdel, B., Krienitz, L., Gärtner, G., Schagerl, M., Eds.; Elsevier/Spektrum: Heidelberg, Germany, 2005; p. 607. ISBN 978-3-8274-1914-9. [Google Scholar]
- Komárek, J. Cyanoprokaryota, 3. Teil/3rd part: Heterocystous genera. In Süßwasserflora von Mitteleuropa, Bd.19/3; Büdel, B., Krienitz, L., Gärtner, G., Schagerl, M., Eds.; Elsevier/Spektrum: Heidelberg, Germany, 2013; p. 1130. ISBN 978-3-8274-0932-4. [Google Scholar]
- Wilmotte, A.; Demonceau, C.; Goffart, A.; Hecq, J.-H.; Demoulin, V.; Crossley, A.C. Molecular and pigment studies of the picophytoplankton in a region of the Southern Ocean (42 54° S, 141 144° E) in March 1998. Deep Sea Res. Part II Top. Stud. Oceanogr. 2002, 49, 3351–3363. [Google Scholar] [CrossRef]
- Wilmotte, A.; Van der Auwera, G.; De Wachter, R. Structure of the 16 S ribosomal RNA of the thermophilic cyanobacterium Chlorogloeopsis HTF (‘Mastigocladus laminosus HTF’) strain PCC7518, and phylogenetic analysis. FEBS Lett. 1993, 317, 96–100. [Google Scholar]
- Nübel, U.; Garcia-Pichel, F.; Muyzer, G. PCR primers to amplify 16S rRNA genes from cyanobacteria. Appl. Environ. Microbiol. 1997, 63, 3327–3332. [Google Scholar] [PubMed]
- Embley, T.M. The linear PCR reaction: A simple and robust method for sequencing amplified rRNA genes. Lett. Appl. Microbiol. 1991, 13, 171–174. [Google Scholar] [CrossRef] [PubMed]
- Murakami, A.; Miyashita, H.; Iseki, M.; Adachi, K.; Mimuro, M. Chlorophyll d in an epiphytic cyanobacterium of red algae. Science 2004, 303, 1633. [Google Scholar] [CrossRef] [PubMed]
- Kumar, S.; Stecher, G.; Tamura, K. MEGA7: Molecular evolutionary genetics analysis version 7.0 for bigger datasets. Mol. Biol. Evol. 2016, 33, 1870–1874. [Google Scholar] [CrossRef] [PubMed]
- Komárek, J.; Kaštovský, J.; Mareš, J.; Johansen, J.R. Taxonomic classification of cyanoprokaryotes (cyanobacterial genera), using a polyphasic approach. Preslia 2014, 86, 295–335. [Google Scholar]
- Fiore, M.F.; Sant’Anna, C.L.; De PaivaAzevedo, M.T.; Komárek, J.; Sulek, J.; Lorenzi, A.S. The cyanobacterial genus Brasilonema, gen. nov., a molecular and phenotypic evaluation. J. Phycol. 2007, 43, 789–798. [Google Scholar] [CrossRef]
- Perkerson, R.B., III; Johansen, J.R.; Kovácik, L.; Brand, J.; Kastovsky, J.; Casamatta, D.A. A unique pseudanabaenalean (cyanobacteria) genus Nodosilinea gen. nov. based on morphological and molecular data. J. Phycol. 2011, 47, 1397–1412. [Google Scholar] [CrossRef] [PubMed]
- Ramirez, M.; Hernández-Mariné, M.; Novelo, E.; Roldán, M. Cyanobacteria-containing biofofilms from a Mayan monument in Palenque, Mexico. Biofouling 2010, 26, 399–409. [Google Scholar] [CrossRef] [PubMed]




© 2017 by the authors. Licensee MDPI, Basel, Switzerland. This article is an open access article distributed under the terms and conditions of the Creative Commons Attribution (CC BY) license (http://creativecommons.org/licenses/by/4.0/).
Share and Cite
Nguyen, X.H.; Sumimoto, S.; Suda, S. Unexpected High Diversity of Terrestrial Cyanobacteria from the Campus of the University of the Ryukyus, Okinawa, Japan. Microorganisms 2017, 5, 69. https://doi.org/10.3390/microorganisms5040069
Nguyen XH, Sumimoto S, Suda S. Unexpected High Diversity of Terrestrial Cyanobacteria from the Campus of the University of the Ryukyus, Okinawa, Japan. Microorganisms. 2017; 5(4):69. https://doi.org/10.3390/microorganisms5040069
Chicago/Turabian StyleNguyen, Xuan Hoa, Shinpei Sumimoto, and Shoichiro Suda. 2017. "Unexpected High Diversity of Terrestrial Cyanobacteria from the Campus of the University of the Ryukyus, Okinawa, Japan" Microorganisms 5, no. 4: 69. https://doi.org/10.3390/microorganisms5040069
APA StyleNguyen, X. H., Sumimoto, S., & Suda, S. (2017). Unexpected High Diversity of Terrestrial Cyanobacteria from the Campus of the University of the Ryukyus, Okinawa, Japan. Microorganisms, 5(4), 69. https://doi.org/10.3390/microorganisms5040069

