Next Article in Journal
Antimicrobial Resistance and Comparative Genome Analysis of High-Risk Escherichia coli Strains Isolated from Egyptian Children with Diarrhoea
Previous Article in Journal
Effect of Hantavirus Infection on the Rodent Lung Microbiome: Specific Regulatory Roles of Host Species and Virus Types
 
 
Font Type:
Arial Georgia Verdana
Font Size:
Aa Aa Aa
Line Spacing:
Column Width:
Background:
Article

Surfactin–Bacillaene Copathway Engineering Strategy Boosts Fengycin Production and Antifungal Activity in Bacillus velezensis HN-Q-8

1
College of Plant Protection, Hebei Agricultural University, Baoding 071001, China
2
Technological Innovation Center for Biological Control of Crop Diseases and Insect Pests of Hebei Province, Hebei Agricultural University, Baoding 071001, China
*
Authors to whom correspondence should be addressed.
Microorganisms 2026, 14(1), 246; https://doi.org/10.3390/microorganisms14010246
Submission received: 25 December 2025 / Revised: 13 January 2026 / Accepted: 14 January 2026 / Published: 21 January 2026
(This article belongs to the Section Microbial Biotechnology)

Abstract

Previous studies have demonstrated that Bacillus velezensis HN-Q-8 shows significant inhibitory effects against various plant pathogenic fungi causing potato diseases, primarily attributed to the production of fengycin. However, the low yield of fengycin in wild-type strains limits its practical application, and the influence of its biosynthesis pathway on volatile organic compound production remains unclear. In this study, to enhance fengycin production in Bacillus velezensis HN-Q-8, we applied metabolic engineering by targeting competitive pathways. Specifically, a double mutant (ΔsrfAAΔbaeBE) was constructed by knocking out the surfactin synthase gene srfAA and the bacillaene synthesis gene baeBE. The fengycin yield of the ΔsrfAAΔbaeBE mutant in the basal (sodium glutamate) fermentation medium reached 98.83 mg/L, representing a 2.39-fold increase over the wild-type strain. Subsequent medium optimization by supplementing peptone further boosted production to 155.61 mg/L, which was 3.77-fold higher than the wild-type level. The lipopeptide extract from the double mutant strain ΔsrfAAΔbaeBE demonstrated potentiated antifungal activity against four major potato fungal pathogens: Alternaria solani (early blight), Rhizoctonia solani (black scurf), Fusarium oxysporum (wilt), and Botrytis cinerea (gray mold). The active volatile compounds released by ΔsrfAAΔbaeBE, such as benzaldehyde and 2,5-dimethylpyrazine were significantly increased. The knockout of srfAA and baeBE also distinctly altered the physiology of the strain: the double mutant exhibited enhanced biofilm formation, an accelerated early growth rate followed by early decline, and a severely reduced sporulation capacity. These results confirmed the feasibility of molecularly modifying Bacillus velezensis HN-Q-8 to improve fengycin production and antifungal activity for further agricultural application.

1. Introduction

Fengycin, an environmentally friendly lipopeptide antibiotic, is a pivotal member of the lipopeptide family owing to its potent antifungal activity [1,2,3]. Produced by Bacillus strains, fengycin has been demonstrated to be significant efficacy against many phytopathogenic filamentous fungi, including Monilinia laxa, Monilinia fructicola, Rhizoctonia solani, Fusarium moniliforme, Fusarium graminearum, Alternaria alternata, Alternaria solani and Botrytis cinerea [4,5,6,7,8,9,10,11,12]. For instance, in potato cultivation, fengycin has been demonstrated to be a key agent in the biocontrol of early blight caused by Alternaria solani [12], which aligns with the focus of the present study. Its antifungal mode of action involves causing ultrastructural destruction of fungal hyphae, specifically leading to unconsolidated cytoplasm and discontinuous and/or detached cell walls from the cell membrane [3,12,13,14]. Furthermore, the critical role of fengycin in biocontrol is evidenced by the significantly reduced antifungal efficacy against Verticillium dahlia observed in the fengycin-deficient mutant ΔFenC of B. subtilis NCD-2 [15]. Despite its promising agricultural applicability, the industrial-scale production of fengycin faces significant bottlenecks. The low productivity of Bacillus strains has constrained the widespread application and industrialization of fengycin. Consequently, augmenting fengycin biosynthesis through molecular engineering is a critical research goal.
Molecular strategies to enhance fengycin yield in producer strains primarily target three key pathways: diverting biosynthetic precursors from competing metabolic routes, augmenting the supply of essential precursors, and overexpressing the fengycin synthesis pathway. Eliminating competing pathways redirects metabolic flux towards fengycin production and alleviates metabolic burden. For instance, knockout of the srfAB-AC and pksBCDE genes in B. subtilis 168 increased fengycin yield by 54% [16]. Enhancing the availability of fatty acid and amino acid precursors, such as increasing acyl-CoA pools, accelerating fatty acid biosynthesis, improving fatty acid utilization efficiency, or boosting the supply of specific amino acids, significantly elevates fengycin biosynthesis [17,18]. Specific interventions include upregulating the proline transporter gene opuE combined with 8.00 g/L exogenous proline, which raised fengycin production in B. subtilis 168 from 753.47 mg/L to 871.86 mg/L, and overexpressing key genes in the fatty acid pathway, which increased yield from 174.63 mg/L to 258.52 mg/L [16,19]. Transcriptional regulation is also critical. For example, replacing the native pfen promoter in the high-yielding strain B. subtilis BGG21 (480 mg/L) with the Ppps promoter from the low-yielding strain BBG111 (22.43 mg/L) resulted in an approximately 10-fold increase in fengycin production [9]. Optimization of fermentation conditions critically impacts fengycin synthesis by enhancing the cellular growth environment. Key strategies include modifying nitrogen sources and adjusting oxygen transfer rates. For instance, utilizing glutamate or a combination of glutamate and ammonium sulfate as nitrogen sources, alongside controlling oxygen availability through adjustments to the filling volume (e.g., 10% or 33%), has been shown to significantly enhance fengycin yield [9]. Furthermore, specific medium formulations substantially boost production; a medium containing mannitol, soybean meal, NaNO3, and MnSO4·4H2O increased fengycin production by B. subtilis F29-3 approximately 1.9-fold [20]. Targeted amino acid supplementation represents another effective approach, with lysine and alanine increasing fengycin production by 27% and 47%, respectively [21]. In this study, using metabolic engineering strategy, the surfactin synthase gene srfAA and bacillaene synthesis gene baeBE were targeted and knocked out to eliminate competitive consumption of precursor substances, as well as optimizing the composition of the culture medium to increase fengycin production.
Beyond direct fungal growth inhibition, fengycin can affect Bacillus biofilm formation. Furthermore, the inherent complexity of secondary metabolite networks necessitates comprehensive evaluation of engineered strains, as disruption of key genes can induce pleiotropic effects. For instance, the master regulator Spo0A exhibits phosphorylation-dependent functional duality, which governed sporulation and biofilm formation, while the dephosphorylated state promoted lipopeptide biosynthesis [22]. Deleting kinA and rapA significantly enhanced fengycin yield while suppressed sporulation and biofilm formation [23]. Notably, surfactin further modulated this regulatory network by activating the sporulation kinase KinC, which triggers Spo0A phosphorylation and downstream development of sporulation and biofilms [24]. However, there are limited reports on the effects of fengycin metabolic pathway on the synthesis of other secondary metabolites, especially volatile organic compounds (VOCs). Therefore, we conducted a comprehensive evaluation of the impact of fengycin synthesis pathways on the characteristics of the Bacillus strain, especially VOCs production.
In the present study, B. velezensis HN-Q-8, which has shown excellent biocontrol efficacy in field trials, and fengycin was identified as the main antifungal active compound secreted by B. velezensis HN-Q-8, which exhibited the inhibition rate up to 70–90% against plant pathogenic fungi such as F. oxysporum, A. solani, R. solani, and B. cinerea in our previous study [25]. Therefore, B. velezensis HN-Q-8 was targeted to engineer by disrupting the surfactin synthetase gene srfAA and bacillaene synthesis genes baeBE. We investigated the role of srfAA and baeBE in fengycin production and antifungal activity. In addition, their effects on VOC synthesis and the growth of B. velezensis HN-Q-8 were evaluated. The double knockout affected all these aspects, suggesting that targeting these competitive pathways is a viable approach to improve fengycin yield and tailor the strain’s biocontrol properties for agriculture.

2. Materials and Methods

2.1. Strains and Plasmids

All strains and plasmids used in this study are listed in Table 1. Escherichia coli DH5α was used for plasmid construction and transformation. B. velezensis HN-Q-8 and E. coli DH5α as well as their derivatives were cultured in Luria−Bertani (LB) broth (10 g/L tryptone, 5 g/L yeast extract, and 10 g/L sodium chloride, 5 mL in test tubes for routine culture; 100 mL in 250 mL flasks for seed culture) at 37 °C. When selecting for plasmids in E. coli, the final concentration of ampicillin was 50 μg/mL.

2.2. Plasmid and Mutant Strain Construction

The base plasmid PYC127 was linearized using AatII and EcoRV restriction enzymes (New England Biolabs, Beijing, China). Then, srfAA and baeBE homologous arms and the erythromycin and chloramphenicol resistance genes were amplified by PCR. The PCR was carried out with Super Kfx DNA Polymerase. The thermal cycling protocol comprised an initial denaturation step at 98 °C for 3 min; 35 cycles of denaturation at 98 °C for 10 s, annealing at 65 °C for 50 s, and extension at 72 °C for 60 s; and a final extension at 72 °C for 1 min. The seamless cloning kit (Beijing Quanshijin Biotech Co., Ltd., Beijing, China) was used to assemble the srfAA homologous arms and chloramphenicol resistance gene into linearized PYC127, creating the knockout plasmid PYC127-ΔsrfAA. Similarly, the baeBE homologous arms and erythromycin resistance gene were connected to linearized PYC127 via the seamless cloning kit to obtain PYC127-ΔbaeBE (Table 2).
The transformation of B. velezensis was performed chemically [26]. A single colony of HN-Q-8 from an LB agar plate was cultured overnight in LB broth at 37 °C and 200 rpm. The steps were as follows:
The overnight culture was adjusted to OD600 ≈ 0.3 with GCHE medium (10 mL in 50 mL tubes; 10 g/L glucose, 2 g/L potassium L-glutamate, 100 mM potassium phosphate buffer (pH = 7.0), 0.88 g/L trisodium citrate, 0.36 g/L MgSO4, 0.022 g/L ammonium iron citrate, 0.05 g/L L-tryptophan, 2 g/L hydrolyzed casein). Then, it was cultured to OD600 ≈ 1.4 at 37 °C and 200 rpm. The culture was diluted with an equal volume of GC medium (10 g/L glucose, 100 mM potassium phosphate buffer (pH7.0), 0.88 g/L trisodium citrate, 0.36 g/L MgSO4, 0.022 g/L ammonium iron citrate, 0.05 g/L L-tryptophan) and incubated for 1 h at 37 °C and 200 rpm. The culture was divided into 3 mL tubes, centrifuged at 6000 rpm and 4 °C for 5 min, and the pellet was resuspended in 200 μL supernatant. Then, 1 μg plasmid DNA and 2 mL transformation buffer ((NH4)2SO4 1.98 g/L, K2HPO4 13.92 g/L, KH2PO4 6.12 g/L, MgCl2 2.85 g/L, EGTA 0.38 g/L, glucose 4.5 g/L, trisodium citrate 10.29 g/L) were added. It was cultured for 30 min at 37 °C and 75 rpm. After adding 1 mL LB broth with 0.3 μg/mL erythromycin, it was cultured for 2 h at 37 °C and 200 rpm. Finally, 200 μL of the culture was spread onto solid LB agar plates with 3 μg/mL erythromycin or 5 μg/mL chloramphenicol and incubated at 37 °C. The next day, single colonies were picked and cultured overnight in liquid medium with the corresponding antibiotic. The full genome of the resulting mutants was sequenced to confirm positive clones. For the double mutant strain, the ΔsrfAA strain was used as the host to introduce PYC127-ΔbaeBE, yielding ΔsrfAAΔbaeBE (Table 3).

2.3. Extraction of Lipopeptide Compounds and Detection of Fengycin

The extraction of fengycin was performed with minor modifications of the previous method [23]. A single colony from an LB agar plate was inoculated into seed medium (100 mL seed medium in a 250 mL flask; 5 g/L beef extract, 10 g/L peptone, 5 g/L yeast extract, 5 g/L NaCl, 10 g/L glucose, pH = 7.0) and cultured for 24 h at 37 °C and 180 rpm. Then, 2% of the seed culture was transferred to 100 mL fermentation medium in a 250 mL flask fermentation medium (5 g/L sodium L-glutamate, 0.5 g/L KCl, 1 g/L KH2PO4, 0.5 g/L MgSO4, 5 mg/L MnSO4, 0.16 mg/L CuSO4, 0.15 mg/L FeSO4·7H2O, 20 g/L glucose, pH = 7.0) and cultured for 48 h at 37 °C and 200 rpm. The fermentation broth was transferred to a 50 mL centrifuge tube, centrifuged at 5000 rpm and 4 °C for 10 min to remove cells, and the supernatant was adjusted to pH 2.0 with 6 M HCl and left overnight at 4 °C. After re-centrifugation, the supernatant was extracted with methanol. The solution was then centrifuged at 8000 rpm and 4 °C for 10 min, and the supernatant was the crude lipopeptide extract, which was diluted to 25 mL and filtered through a 0.22 μm membrane for HPLC analysis. HPLC conditions: An Agilent ZORBAX Eclipse Plus C18 column (5 μm particle size, 250 mm × 4.6 mm i.d.; Agilent Technologies, Santa Clara, CA, USA) was used. The column temperature was maintained at 30 °C, the injection volume was 10 μL, and the mobile phase consisted of 60% acetonitrile in water (0.1% TFE) at a flow rate of 1 mL/min. Detection was performed at 210 nm [27,28]. A commercial fengycin standard (≥90.0% purity, KKL Med, Singapore) was used for calibration. The reported “fengycin yield” represents the semi-quantified total of major fengycin homologues, identified by co-elution with the standard. Representative HPLC chromatograms of the lipopeptide extracts are provided in Supplementary Figure S1.

2.4. Antifungal Activity Assay

Antifungal activity was evaluated using the agar diffusion method [29]. Briefly, a 5 mm mycelial plug from the actively growing edge of a 7-day-old fungal culture was placed at the center of a Potato Dextrose Agar (PDA) plate. Sterile Oxford cups (outer diameter: 8 mm) were aseptically placed on the agar surface at a distance of 25 mm from the edge of the central fungal plug. Each cup was filled with 200 μL of the filter-sterilized lipopeptide extract; an equal volume of methanol served as the negative control. The plates were incubated at 25 °C for 5 days. The width of the inhibition zone (the clear area between the edge of the Oxford cup and the edge of fungal growth) was measured in millimeters (mm) along two perpendicular diameters using a digital caliper, and the average value was calculated. The tested extracts were applied at equal volumes (200 µL) derived from equivalent fermentation culture volumes, allowing comparison of the total secreted antifungal activity per unit culture.
Lipopeptide solution was sprayed onto leaves and tubers, with distilled water and azoxystrobin as controls. After 24 h at 25 °C in the dark, spore suspensions or plugs were inoculated. Leaves were incubated at 25 °C with alternating light/dark cycles, and tubers in the dark for 5 days. Disease spot areas were then assessed.

2.5. Analysis of Volatile Compounds

The GC column was conditioned until the baseline was stable. The DVB/CAR/PDMS extraction fiber was also aged. Then, 5.0 mL of bacterial culture was placed in a 20 mL headspace vial, heated at 50 °C for 30 min, and extracted with the fiber for 40 min. After extraction, the fiber was immediately inserted into the GC injector for thermal desorption. Volatile compounds were separated using an HP-INNOWax capillary column (30 m length × 0.25 mm i.d. × 0.25 μm film thickness; Agilent Technologies, USA). High-purity helium was used as the carrier gas at a constant flow rate of 1.0 mL/min. The oven temperature program was set as follows: initial temperature 50 °C, increased to 240 °C at a rate of 4 °C/min, and held for 10 min. Injector temperature: 250 °C, splitless mode. EI source, 70 eV. Transfer line 250 °C, ion source 230 °C, quad pole 150 °C. Solvent delay 3 min, scan range m/z 40–550. Mass spectra were matched against the NIST 14 library, accepting hits with a Similarity Index (SI) ≥ 800 as tentative identifications (unconfirmed by standards). For comparison, compounds with a relative peak area > 1% and retention index (RI) > 800 were selected. The complete set of chromatograms (Supplementary Figure S2) and a detailed list of identified volatile compounds (Supplementary Figure S3) are provided in the Supplementary Materials.

2.6. Measurement of the Effects of Gene Knockout on Growth and Physiological Traits of HN-Q-8

Growth curve; The strain was activated on LB agar, a single colony was inoculated into LB broth and cultured for 24 h. Then, it was transferred to a 250 mL flask with 100 mL LB broth at a 2% inoculation rate and cultured at 37 °C and 220 rpm. Samples were taken every 6 h to measure OD600 and plot the growth curve.
Biofilm assay: In a 48-well plate, 1 mL LB Glycerol Manganese (LBGM) medium was added per well with 2% inoculum. After static incubation at 37 °C for 24 or 48 h, the medium was removed, and the biofilm was stained with 0.1% crystal violet. After washing and drying, 33% acetic acid was added to decolorize, and OD570 was measured [30].
Spore formation rate: The culture was grown in LB medium, diluted, and part was heated at 80 °C for 20 min. The spore formation rate was calculated as (heated CFU/unheated CFU) × 100%.
Adsorption capacity assay: Bacteria (OD600 = 1.0) were incubated in LB broth. After centrifugation and washing, the cells were resuspended and diluted. Congo red was added, and after incubation and centrifugation, the CR adsorption was calculated as (OD490 of blank − OD490 of sample) × 44.676/OD600 [31].

2.7. Data Analysis

Data are presented as the mean ± standard deviation (SD) of three independent biological replicates. Statistical significance among multiple groups was determined by one-way ANOVA followed by Tukey’s post hoc test. Differences were considered significant at p < 0.05, and are indicated by different lowercase letters in the figures. The sample size (n) for each experiment is provided in the corresponding figure legend.

3. Results

3.1. Knockout of Competitive Surfactin–Bacillaene Copathway Associated with Fengycin Synthesis

According to the antiSMASH database annotation [32] (https://antismash.secondarymetabolites.org/ (accessed on 16 November 2024)), the genome of B. velezensis HN-Q-8 harbors biosynthetic gene clusters for fengycin, surfactin, and bacillaene (Figure 1A,B). Given that the synthesis of both fengycin and surfactin requires common precursors (e.g., glutamic acid, valine, and fatty acids), and considering that bacillaene biosynthesis is known to consume substantial amounts of energy and metabolic substrates, we disrupted partial sequences of the srfAA-AD gene cluster (responsible for surfactin production) and the baeA-E gene cluster (involved in bacillaene synthesis) to alleviate this metabolic competition and obtain a series of mutant strains.
Specifically, we inactivated the key gene srfAA via homologous recombination using a knockout plasmid containing flanking upstream and downstream homology arms. Subsequently, leveraging the ΔsrfAA background strain, we constructed a second knockout plasmid targeting the baeB and baeE genes. This deletion effectively blocked the bacillaene synthesis pathway, resulting in the generation of the double mutant strain ΔsrfAAΔbaeBE (Figure 2A).
As shown in Figure 2B, the knockout of surfactin synthesis alone did not significantly affect fengycin production. Notably, fengycin production was significantly enhanced in strains ΔbaeBE and ΔsrfAAΔbaeBE, reaching 66.12 mg/L and 98.83 mg/L, respectively. Furthermore, in the knockout strains ΔsrfAA and ΔsrfAAΔbaeBE, surfactin production remained low at 28% and 37% of WT, respectively (Figure 2C). Based on these results, strain ΔsrfAAΔbaeBE was selected for subsequent studies.

3.2. Effects of Different Medium Components on Fengycin Production in B. velezensis HN-Q-8

To further optimize fengycin production in the double mutant strain ΔsrfAAΔbaeBE, we investigated the effects of supplementing the fermentation medium with five amino acids, including proline, valine, tyrosine, threonine, and alanine. As shown in Figure 3A, when cultivated in proline medium, ΔsrfAAΔbaeBE produced 54.47 mg/L fengycin. Strikingly, in sodium glutamate medium, fengycin production in ΔsrfAAΔbaeBE reached 98.83 mg/L. We further investigated the impact of supplementing nitrogen sources with yeast extract powder or peptone on fengycin production. The combination of proline with yeast extract yielded the highest among these groups, but remained significantly lower than the production achieved with sodium glutamate alone. However, supplementing with 10 g/L peptone significantly enhanced fengycin production (Figure 3B). Notably, in the optimized medium containing sodium glutamate plus peptone, the fengycin yield of ΔsrfAAΔbaeBE reached 155.61 mg/L. This represented a 1.57-fold increase over its production in the basal sodium glutamate medium (98.83 mg/L) and a 3.77-fold increase over the wild-type strain. (Figure 3C). These results demonstrate that optimizing the nitrogen source composition in the culture medium significantly enhances fengycin production, providing crucial insights for subsequent fermentation optimization.

3.3. Antifungal Activity of Fengycin Produced by B. velezensis HN-Q-8

Fengycin, an antifungal lipopeptide, exhibits specific inhibitory activity against filamentous fungi. Antifungal assays demonstrated that lipopeptides produced by mutant strains exhibited enhanced inhibition against four fungi. The double mutant ΔsrfAA ΔbaeBE produced the largest inhibition zones among all strains tested. Specifically, against R. solani, its inhibition zone (11.03 mm) was more than twice that of the wild-type strain (5.0 mm; Figure 4A,B).
In this study, A. solani and R. solani served as indicators to assess the antifungal activity of fengycin extracts from recombinant B. velezensis strains in vivo. As shown in Figure 4C–E, methanol exhibited no inhibitory activity against these fungi. The lipopeptides extract of ΔsrfAA ΔbaeBE showed significant control efficiency. Through molecular modification, we achieved enhanced fengycin production, and the resulting antifungal activity increased proportionally with fengycin concentration. These results collectively underscore the potential of fengycin as a biocontrol agent, supporting its development for agricultural and preservative applications.

3.4. Effects of srfAA and baeBE on the Synthesis of VOCs in B. velezensis HN-Q-8

Synthetic networks of secondary metabolites exhibit high complexity, where deletion of a key gene can redirect precursors or intermediates into alternative branch pathways. Consequently, we examined the impact of srfAA and baeBE knockouts on VOCs production in B. velezensis HN-Q-8. GC-MS analysis revealed that eight volatiles were detected in both wild-type and mutant strains. The relative levels of selected metabolites are summarized in Table 4. The wild-type and mutant strains produced distinct sets of volatile compounds. Compared to the wild-type, the ΔsrfAA, ΔbaeBE, and ΔsrfAAΔbaeBE mutants produced 8, 5, and 9 unique volatiles, respectively. The fact that the srfAA single knockout resulted in more unique volatiles than the baeBE knockout suggests that the srfAA gene has a broader influence on the volatile metabolome of B. velezensis HN-Q-8. (Figure 5A) These deletions also significantly altered the concentrations of volatiles (Figure 5B). Notably, benzaldehyde, 2,4-di-tert-butylphenol, acetylacetone, and 2,5-dimethylpyrazine, which have been identified as the key antifungal VOCs in previous studies, showed dramatic increases in ΔsrfAAΔbaeBE. Their peak areas increased by 90.88%, 412.93%, 438.40%, and 509.91%, respectively, relative to the wild-type strain (Figure 5C). These results indicated that srfAA and baeBE had a certain impact on the synthesis of these critical active volatiles.

3.5. Effects of srfAA and baeBE on the Physiology in B. velezensis HN-Q-8

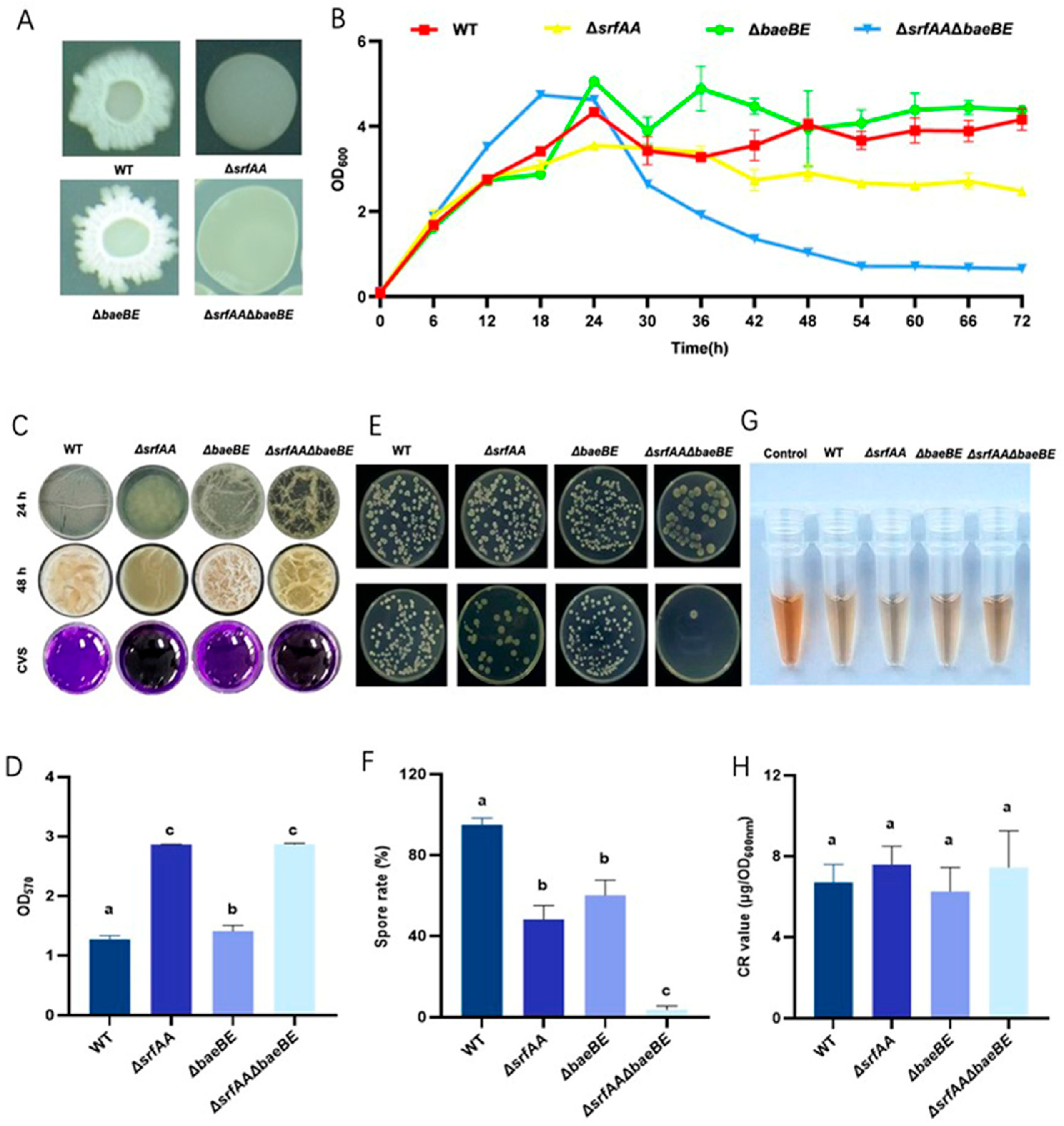
In order to evaluate the effects of srfAA and baeBE genes on the growth characteristics of bacterial strains and facilitate subsequent research and application, we further conducted studies on colony morphology, growth rate, biofilm formation, sporulation, and adsorption. As shown in Figure 6A, the colony of the ΔbaeBE mutant exhibited significantly more irregular edges compared to the wild-type strain. Furthermore, both ΔsrfAA and ΔbaeBEΔsrfAA displayed similar, smooth, and non-wrinkled colony morphologies, while a difference in color and opacity was observed between ΔsrfAA and ΔsrfAAΔbaeBE. To further assess the impact of srfAA and baeBE on strain growth, 72 h growth characteristics were investigated (Figure 6B). Similarly to WT, both ΔsrfAA and ΔbaeBE exhibited no significant change in growth rate, reaching their maximum OD600 value at 24 h. However, the ΔbaeBEΔsrfAA double mutant reached its peak OD600 value much earlier, at only 18 h. Following this peak, its OD600 value declined steadily. These results demonstrated that gene deletion significantly altered the growth of HN-Q-8.
The simultaneous deletion of srfAA and baeBE enhanced biofilm formation (Figure 6C,D). At 24 h and 48 h, biofilms of ΔbaeBE and ΔsrfAAΔbaeBE displayed pronounced wrinkling, while ΔsrfAA formed intact biofilms but showed minimal wrinkling. However, quantitative crystal violet staining of 48 h biofilms revealed an OD570 value of 2.87 for ΔsrfAA (2.26-fold higher than WT). In summary, deletion of srfAA reduced biofilm wrinkling but significantly increased overall biofilm biomass. The loss of surfactin and bacillaene production significantly impaired Bacillus sporulation capacity. As shown in Figure 6E,F, WT strain exhibited a sporulation rate of 95.03%. In contrast, the ΔsrfAA mutant displayed a significantly reduced sporulation rate of 48.22%, while the ΔbaeBE mutant showed a rate of 60.11%. Notably, the sporulation rate of the ΔbaeBEΔsrfAA double mutant was further diminished to only 3.74%. These results demonstrated that both srfAA and baeBE genes played critical roles in sporulation in Bacillus strain.
The adsorption capacity of Bacillus strains, referring to their ability to adsorb environmental contaminants like heavy metal ions and organic compounds, holds significant importance for environmental remediation and biosorption applications. This study assessed changes in adsorption capacity using Congo red binding assays. As shown in Figure 6G,H, no significant differences in adsorption capacity were observed among any of the mutant strains.

4. Discussion

Previous studies have demonstrated that B. velezensis HN-Q-8 showed great control efficiency on several potato diseases, with the prevention efficacy against potato powdery scab reaching 75.42% in field trials. Meanwhile, fengycin was identified as the main antifungal active compound secreted by B. velezensis HN-Q-8, which exhibited the inhibition rate up to 70–90% against plant pathogenic fungi such as F. oxysporum, A. solani, R. solani, and B. cinerea [25]. Therefore, we selected HN-Q-8 strain to improve fengycin production. However, due to low yields produced by Bacillus, industrialization of fengycin is severely constrained. In this study, the srfAA and baeBE were knocked out to eliminate competitive consumption of precursor substances using metabolic engineering strategy, and further to optimize the composition of the culture medium. Moreover, the study evaluated the changes in growth, biofilm formation, sporulation, and adsorption of mutant strains. The effects on the synthesis of other secondary metabolites, especially VOCs production, were also evaluated. The results demonstrated that the engineered strain exhibited not only significantly enhanced fengycin production and antifungal activity but also distinct alterations in colony morphology, growth rate, biofilm formation, and sporulation. The production of active VOCs was also increased significantly. These findings validate the feasibility of the HN-Q-8 modification strategy and provide a theoretical basis for further improvement and application.
The synthesis of both bacillaene and surfactin competitively consumes essential precursors such as amino acids and fatty acids, thereby limiting fengycin production efficiency [33]. To address this, we constructed a surfactin and bacillaene double mutant (ΔsrfAAΔbaeBE), which achieved a fengycin yield of 98.83 mg/L, representing a 2.39-fold improvement over the wild-type strain. Similarly, constructing this double mutant in B. subtilis 168 increased fengycin yield from 1.81 mg/L to 2.79 mg/L, a 1.54-fold enhancement [16]. The differences in yield improvement are likely due to variations between strains and their baseline production capacities, highlighting the potentially greater developmental value of strain HN-Q-8. The results indicated that nutrient supply significantly boosted fengycin production in B. velezensis HN-Q-8. While amino acids serve as primary substrates for fengycin synthesis, their impact on yield varies considerably across strains [34,35,36]. For instance, adding threonine and proline to B. subtilis 168 cultures increased fengycin production by 76.12% and 49.96%, respectively [19]. Conversely, supplementing B. amyloliquefaciens fermentation media with exogenous amino acids can decrease fengycin yield [23]. In our investigation, sodium glutamate was identified as the optimal amino acid supplement among six tested amino acids. Notably, the addition of peptone to the culture of the double mutant ΔsrfAAΔbaeBE resulted in a fengycin production of 155.61 mg/L—1.57 times the level produced in the basal medium.
Fengycin is synthesized via the nonribosomal peptide synthetase (NRPS) pathway and primarily acts by disrupting fungal membrane integrity [37]. Upon binding, fengycin molecules aggregate into large complexes, disordering membrane phospholipids, causing cytoplasmic leakage, and ultimately leading to cell death [38]. Our results confirm that ΔsrfAAΔbaeBE exhibits significantly enhanced inhibition against four major plant pathogens. While prior research often focused solely on plate confrontation assays without evaluating biocontrol efficacy, our tests demonstrated that ΔsrfAAΔbaeBE increased control efficacy against potato early blight and black scurf disease by 12.49% and 109.36%, respectively, in vivo. This not only validated the strain engineering approach but also provided a basis for field applications.
To assess the application potential of the engineered Bacillus strains, we evaluated growth rate, biofilm formation, sporulation, and adhesion capability. Regarding growth, bacillaene synthesis demands substantial substrate and energy resources. Consequently, although the ΔbaeBE single mutant did not exhibit an accelerated growth rate, its OD600 during the stationary phase (24–48 h) exceeded that of the wild-type. Mutations in srfAA can prevent relief from carbon catabolite repression upon glucose depletion, leading to cell death; viability is restored by glucose replenishment [39]. Consistent with this, we observed an OD600 decline in the ΔsrfAA mutant at 42 h, preliminarily attributed to glucose exhaustion. This effect was more pronounced in the double mutant ΔsrfAAΔbaeBE, which accelerated growth culminated in a peak OD600 by 18 h, followed by a decline starting at 24 h due to premature glucose depletion. Bacillus species typically colonize plant roots as cell clusters embedded within self-produced extracellular matrices [40], forming biofilms essential for spatial competition and disease suppression [31,41,42,43,44]. While surfactin has been reported to induce biofilm formation [45], we observed significantly enhanced biofilm in the double mutant ΔsrfAAΔbaeBE, suggesting a divergent effect. In terms of sporulation, surfactin acts as a signal molecule activating the sporulation kinase KinC, which induces Spo0A phosphorylation to promote sporulation [24]. Consistent with previous findings, ΔsrfAA mutant exhibited a 49.26% reduction in sporulation efficiency in this study. While bacillaene’s role in sporulation has not been previously reported, ΔbaeBE mutant showed a 36.75% decrease. The double mutant ΔsrfAAΔbaeBE displayed a drastic 96.06% reduction in sporulation. As higher sporulation rates can impede secondary metabolite production during fermentation [46], the low sporulation phenotype of ΔsrfAAΔbaeBE likely favors fengycin synthesis. Adhesion capability, assessed within the range of 6.20–7.60 μg/OD600, remained unaffected by the mutations. Collectively, these evaluations indicate that the double mutant ΔsrfAAΔbaeBE is more suitable for development as a fermentation-based biocontrol agent, enabling the extraction and agricultural application of its antimicrobial compounds.
Secondary metabolite networks are highly complex, and disrupting key genes often diverts precursors or intermediates into branch pathways. The effect of the fengycin metabolic pathway on volatiles production is poorly understood. In this study, analysis of VOCs revealed significant accumulation of metabolites like benzaldehyde and methoxy-phenyl-oxime in the ΔsrfAA mutant. The deletion of srfAA may activate alternative biosynthetic pathways through metabolic flux redistribution. For example, deleting degU enhances phosphate and amino acid transport while diminishing monosaccharide, oligosaccharide, polyol, and zinc ion transport, weakening bacillomycin D and fengycin synthesis but strengthening surfactin production [22]. Although the roles of srfAA and baeBE in VOC biosynthesis remain poorly understood, this study lays the groundwork for future research on volatile metabolite biosynthesis.

5. Conclusions

In this study, knockout of the srfAA and baeBE genes yielded a double mutant ΔsrfAAΔbaeBE with significantly enhanced fengycin production, while production further amplified to 155.61 mg/L (3.77× wild-type) in a peptone-sodium glutamate medium. The double mutant displayed stronger antifungal activity against four key fungal pathogens. These genes altered volatile compound synthesis and influenced bacterial growth, biofilm formation, and sporulation, while not affecting adhesion.

Supplementary Materials

The following supporting information can be downloaded at: https://www.mdpi.com/article/10.3390/microorganisms14010246/s1, Figure S1: HPLC chromatogram (separation and detection of fengycin in different media); Figure S2: MS spectrum (comparative profiling of volatile metabolites in wild-type and mutant strains); Figure S3: GC-MS analysis results (identification of volatile metabolites).

Author Contributions

Conceptualization, Y.G. and L.Z.; Methodology, Y.G., L.Z. and D.Z. (Dai Zhang); Software, Y.G.; Validation, D.Z. (Dai Zhang); Formal analysis, D.Z. (Dai Zhang); Investigation, Y.G.; Resources, D.Z. (Dai Zhang); Data curation, Q.L.; Writing—review and editing, Y.G.; Visualization, D.Z. (Dongmei Zhao); Supervision, H.J.; Project administration, Y.P.; Funding acquisition, J.Z. and Z.Y. All authors have read and agreed to the published version of the manuscript.

Funding

This work was supported by the Earmarked Fund for Modern Agro-industry Technology Research System (CARS-09-P18), and the Earmarked Fund for Modern Agro-industry Technology Research System in Hebei Province, China (HBCT2023060205).

Institutional Review Board Statement

Not applicable.

Informed Consent Statement

Not applicable.

Data Availability Statement

The original contributions presented in this study are included in the article and Supplementary Materials. Further inquiries can be directed to the corresponding authors.

Conflicts of Interest

The authors declare no conflicts of interest.

Abbreviations

The following abbreviations are used in this manuscript:
VOCsVolatile organic compounds
HPLCHigh-performance liquid chromatography
GC-MSGas chromatography–mass spectrometry
NRPSNonribosomal peptide synthetase
TFATrifluoroacetic acid
NISTNational Institute of Standards and Technology
antiSMASHAntibiotics and Secondary Metabolite Analysis Shell

References

  1. Cochrane, S.A.; Vederas, J.C. Lipopeptides from Bacillus and Paenibacillus spp: A gold mine of Antibiotic candidates. Med. Res. Rev. 2016, 36, 4–31. [Google Scholar] [CrossRef] [PubMed]
  2. Cheng, W.; Feng, Y.Q.; Ren, J.; Jing, D.; Wang, C. Anti-tumor role of Bacillus subtilis fmbJ-derived fengycin on human colon cancer HT29 cell line. Neoplasma 2016, 6, 215–222. [Google Scholar] [CrossRef]
  3. Zhang, L.L.; Sun, C.M. Cyclic lipopeptides fengycins from marine bacterium Bacillus subtilis kill plant pathogenic fungus Magnaporthe grisea by inducing reactive oxygen species production and chromatin condensation. Appl. Environ. Microbiol. 2018, 84, e00445-18. [Google Scholar] [CrossRef]
  4. Hu, L.B.; Shi, Z.Q.; Zhang, T.; Yang, Z.M. Fengycin antibiotics isolated from B-FS01 culture inhibit the growth of Fusarium moniliforme Sheldon ATCC 38932. FEMS Microbiol. Lett. 2007, 272, 91–98. [Google Scholar] [CrossRef]
  5. Ke, W.J.; Chang, B.Y.; Lin, T.P.; Liu, S.T. Activation of the promoter of the fengycin synthetase operon by the up element. J. Bacteriol. 2009, 191, 4615–4623. [Google Scholar] [CrossRef]
  6. Yánez-Mendizábal, V.; Zeriouh, H.; Viñas, I.; Torres, R.; Usall, J.; Vicente, A. Biological control of peach brown rot by Bacillus subtilis CPA-8 is based on production of fengycin-like lipopeptides. Eur. J. Plant Pathol. 2011, 132, 609–619. [Google Scholar] [CrossRef]
  7. Guo, Q.G.; Dong, W.X.; Li, S.Z.; Lu, X.Y.; Wang, P.P. Fengycin produced by Bacillus subtilis NCD-2 plays a major role in biocontrol of cotton seedling damping-off disease. Microbiol. Res. 2014, 169, 7–8, 533–540. [Google Scholar] [CrossRef] [PubMed]
  8. Wang, P.; Guo, Q.; Ma, Y.; Li, S.; Lu, X.; Zhang, X.; Ma, P. DegQ regulates the production of fengycins and biofilm formation of the biocontrol agent Bacillus subtilis NCD-2. Microbiol. Res. 2015, 178, 42–50. [Google Scholar] [CrossRef]
  9. Yaseen, Y.; Gancel, F.; Drider, D.; Béchet, M.; Jacques, P. Influence of promoters on the production of fengycin in Bacillus spp. Res. Microbiol. 2016, 167, 272–281. [Google Scholar] [CrossRef]
  10. Fan, H.Y.; Ru, J.J.; Zhang, Y.Y.; Wang, Q.; Li, Y. Fengycin produced by Bacillus subtilis 9407 plays a major role in the biocontrol of apple ring rot disease. Microbiol. Res. 2017, 199, 89–97. [Google Scholar] [CrossRef] [PubMed]
  11. Hanif, A.; Zhang, F.; Li, P.; Li, C.; Xu, Y.; Zubair, M.; Zhang, M.; Jia, D.; Zhao, X.; Liang, J.; et al. Fengycin produced by Bacillus amyloliquefaciens FZB42 inhibits Fusarium graminearum growth and Mycotoxins biosynthesis. Toxins 2019, 11, 295. [Google Scholar] [CrossRef]
  12. Zhang, D.; Qiang, R.; Zhou, Z.J.; Pan, Y.; Yu, S.Q.; Yuan, W.; Cheng, J.N.; Wang, J.H.; Zhao, D.M.; Zhu, J.H.; et al. Biocontrol and action mechanism of Bacillus subtilis lipopeptides’ fengycins against Alternaria solani in potato as assessed by a transcriptome analysis. Front. Microbiol. 2022, 13, 861113. [Google Scholar] [CrossRef] [PubMed]
  13. Deleu, M.; Paquot, M.; Nylander, T. Effect of fengycin, a lipopeptide produced by Bacillus subtilis on model biomembranes. Biophys. J. 2008, 94, 2667–2679. [Google Scholar] [CrossRef] [PubMed]
  14. González-Jaramillo, L.M.; Aranda, F.J.; Teruel, J.A.; Villegas-Escobar, V.; Ortiz, A. Antimycotic activity of fengycin C biosurfactant and its interaction with phosphatidylcholine model membranes. Colloids Surf. B Biointerfaces 2017, 156, 114–122. [Google Scholar] [CrossRef]
  15. Dong, L.; Wang, P.; Zhao, W.; Su, Z.; Zhang, X.; Lu, X.; Li, S.; Ma, P.; Guo, Q. Surfactin and fengycin contribute differentially to the biological activity of Bacillus subtilis NCD-2 against cotton verticillium wilt. Biol. Control 2022, 174, 104999. [Google Scholar] [CrossRef]
  16. Gao, G.R.; Hou, Z.J.; Ding, M.Z.; Bai, S.; Wei, S.Y.; Qiao, B.; Xu, Q.M.; Cheng, J.S.; Yuan, Y.J. Improved production of Fengycin in Bacillus subtilis by integrated strain engineering strategy. ACS Synth. Biol. 2022, 11, 4065–4076. [Google Scholar] [CrossRef]
  17. Wu, J.Y.; Liao, J.H.; Shieh, C.J.; Hsieh, F.C.; Liu, Y.C. Kinetic analysis on precursors for iturin A production from Bacillus amyloliquefaciens BPD1. J. Biosci. Bioeng. 2018, 126, 630–635. [Google Scholar] [CrossRef]
  18. Wang, B.; Li, C.; Yang, X.; Wang, Y.; Zhang, F.; Cheng, H.; Zhang, L.; Liu, H. Genomics-guided isolation and identification of active secondary metabolites of Bacillus velezensis BA-26. Biotechnol. Biotechnol. Equip. 2021, 35, 895–904. [Google Scholar] [CrossRef]
  19. Gao, G.R.; Wei, S.Y.; Ding, M.Z.; Hou, Z.J.; Wang, D.J.; Xu, Q.M.; Cheng, J.S.; Yuan, Y.J. Enhancing fengycin production in the co-culture of Bacillus subtilis and Corynebacterium glutamicum by engineering proline transporter. Bioresour. Technol. 2023, 383, 129229. [Google Scholar] [CrossRef]
  20. Wei, Y.H.; Wang, L.C.; Chen, W.C.; Chen, S.Y. Production and characterization of fengycin by indigenous Bacillus subtilis F29-3 originating from a potato farm. Int. J. Mol. Sci. 2010, 11, 4526–4538. [Google Scholar] [CrossRef]
  21. Vahidinasab, M.; Adiek, I.; Hosseini, B.; Akintayo, S.O.; Abrishamchi, B.; Pfannstiel, J.; Henkel, M.; Lilge, L.; Voegele, R.T.; Hausmann, R. Characterization of Bacillus velezensis UTB96, demonstrating improved lipopeptide production compared to the strain B. velezensis FZB42. Microorganisms 2022, 10, 2225. [Google Scholar] [CrossRef]
  22. Sun, J.; Liu, Y.; Lin, F.; Lu, Z.; Lu, Y. CodY, ComA, DegU and Spo0A controlling lipopeptides biosynthesis in Bacillus amyloliquefaciens fmbJ. J. Appl. Microbiol. 2021, 131, 1289–1304. [Google Scholar] [CrossRef]
  23. Wang, S.; Wang, R.; Zhao, X.; Ma, G.; Liu, N.; Zheng, Y.; Tan, J.; Qi, G. Systemically engineering Bacillus amyloliquefaciens for increasing its antifungal activity and green antifungal lipopeptides production. Front. Bioeng. Biotechnol. 2022, 10, 961535. [Google Scholar] [CrossRef]
  24. López, D.; Fischbach, M.A.; Chu, F.; Losick, R.; Kolter, R. Structurally diverse natural products that cause potassium leakage trigger multicellularity in Bacillus subtilis. Proc. Natl. Acad. Sci. USA 2009, 106, 280–285. [Google Scholar] [CrossRef]
  25. Bai, X.; Li, Q.; Zhang, D.; Zhao, Y.; Zhao, D.; Pan, Y.; Wang, J.; Yang, Z.; Zhu, J. Bacillus velezensis strain HN-Q-8 induced resistance to Alternaria solani and stimulated growth of potato plant. Biology 2023, 12, 856. [Google Scholar] [CrossRef] [PubMed]
  26. Idris, E.E.; Iglesias, D.J.; Talon, M.; Borriss, R. Tryptophan-dependent production of indole-3-acetic acid (IAA) affects level of plant growth promotion by Bacillus amyloliquefaciens FZB42. Mol. Plant-Microbe Interact. 2007, 20, 619–626. [Google Scholar] [CrossRef]
  27. Wang, X.F.; Miao, C.H.; Qiao, B.; Xu, S.J.; Cheng, J.S. Coculture of Bacillus amyloliquefaciens and recombinant Pichia pastoris for utilizing kitchen waste to produce fengycins. J. Biosci. Bioeng. 2022, 133, 560–566. [Google Scholar] [CrossRef]
  28. Luo, C.; Liu, X.; Zhou, H.; Wang, X.; Chen, Z. Nonribosomal peptide synthase gene clusters for lipopeptide biosynthesis in Bacillus subtilis 916 and their phenotypic functions. Appl. Environ. Microbiol. 2015, 81, 422–431. [Google Scholar] [CrossRef]
  29. Pan, F.D.; Liu, S.; Xu, Q.M.; Chen, X.Y.; Cheng, J.S. Bioconversion of kitchen waste to surfactin via simultaneous enzymolysis and fermentation using mixed-culture of enzyme-producing fungi and Bacillus amyloliquefaciens HM618. Biochem. Eng. J. 2021, 172, 108036. [Google Scholar] [CrossRef]
  30. Chopra, L.; Singh, G.; Kumar Jena, K.; Sahoo, D.K. Sonorensin: A new bacteriocin with potential of an anti-biofilm agent and a food biopreservative. Sci. Rep. 2015, 5, 13412. [Google Scholar] [CrossRef] [PubMed]
  31. Xu, S.; Yang, N.; Zheng, S.Y.; Yan, F.; Jiang, C.H.; Yu, Y.Y.; Chen, Y. The spo0A-sinI-sinR regulatory circuit plays an essential role in biofilm formation, nematicidal activities, and plant protection in Bacillus cereus AR156. Mol. Plant-Microbe Interact. 2017, 30, 603–619. [Google Scholar] [CrossRef]
  32. Blin, K.; Wolf, T.; Chevrette, M.G.; Lu, X.W.; Schwalen, C.J.; Kautsar, S.A.; Medema, M.H. AntiSMASH 4.0—Improvements in chemistry prediction and gene cluster boundary identification. Nucleic Acids Res. 2017, 45, 36–41. [Google Scholar] [CrossRef] [PubMed]
  33. Ling, J.; Wang, H.; Wu, P.; Li, T.; Tang, Y.; Naseer, N.; Zheng, H.; Masson-Boivin, C.; Zhong, Z.; Zhu, J. Plant nodulation inducers enhance horizontal gene transfer of Azorhizobium caulinodans symbiosis island. Proc. Natl. Acad. Sci. USA 2016, 113, 13875–13880. [Google Scholar] [CrossRef]
  34. Chen, X.Y.; Sun, H.Z.; Qiao, B.; Miao, C.H.; Hou, Z.J.; Xu, S.J.; Xu, Q.M.; Cheng, J.S. Improved the lipopeptide production of Bacillus amyloliquefaciens HM618 under co-culture with the recombinant Corynebacterium glutamicum producing high-level proline. Bioresour. Technol. 2022, 349, 26863. [Google Scholar] [CrossRef]
  35. Fifani, B.; Steels, S.; Helmus, C.; Delacuvellerie, A.; Deracinois, B.; Phalip, V.; Delvigne, F.; Jacques, P. Coculture of Trichoderma harzianum and Bacillus velezensis based on metabolic cross-feeding modulates lipopeptide production. Microorganisms 2022, 10, 1059. [Google Scholar] [CrossRef] [PubMed]
  36. Chavarria-Quicaño, E.; De la Torre-González, F.; González-Riojas, M.; Rodríguez-González, J.; Asaff-Torres, A. Nematicidal lipopeptides from Bacillus paralicheniformis and Bacillus subtilis: A comparative study. Appl. Microbiol. Biotechnol. 2023, 107, 5–6, 1537–1549. [Google Scholar] [CrossRef]
  37. Cheng, Y.C.; Ke, W.J.; Liu, S.T. Regions involved in fengycin synthetases enzyme complex formation. J. Microbiol. Immunol. Infect. 2017, 50, 755–762. [Google Scholar] [CrossRef] [PubMed]
  38. He, P.; Cui, W.; Munir, S.; He, P.; Huang, R.; Li, X.; Wu, Y.; Wang, Y.; Yang, J.; Tang, P.; et al. Fengycin produced by Bacillus subtilis XF-1 plays a major role in the biocontrol of Chinese cabbage clubroot via direct effect and defense stimulation. J. Cell. Physiol. 2024, 239, e30991. [Google Scholar] [CrossRef]
  39. Chen, B.; Wen, J.; Zhao, X.; Ding, J.; Qi, G. Surfactin: A quorum-sensing signal molecule to relieve CCR in Bacillus amyloliquefaciens. Front. Microbiol. 2020, 11, 631. [Google Scholar] [CrossRef]
  40. Brandac, S.S.; Vik, A.; Friedman, L.; Kolter, R. Biofilms: The matrix revisited. Trends Microbiol. 2005, 13, 20–26. [Google Scholar] [CrossRef]
  41. Peters, B.M.; Jabra-Rizk, M.A.; Scheper, M.A.; Leid, J.G.; Costerton, J.W.; Shirtliff, M.E. Microbial interactions and differential protein expression in Staphylococcus aureus–Candida albicans dual-species biofilms. FEMS Immunol. Med. Microbiol. 2010, 59, 493–503. [Google Scholar] [CrossRef]
  42. Chen, Y.; Yan, F.; Chai, Y.R.; Liu, H.G.; Kolter, R.; Losick, R.; Guo, J.H. Biocontrol of tomato wilt disease by Bacillus subtilis isolates from natural environments depends on conserved genes mediating biofilm formation. Environ. Microbiol. 2012, 15, 848–864. [Google Scholar] [CrossRef] [PubMed]
  43. Arnaouteli, S.; Bamford, N.C.; Stanley-Wall, N.R.; Kovács, Á.T. Bacillus subtilis biofilm formation and social interactions. Nat. Rev. Microbiol. 2021, 19, 600–614. [Google Scholar] [CrossRef] [PubMed]
  44. Berlanga-Clavero, M.V.; Molina-Santiago, C.; Caraballo-Rodríguez, A.M.; Petras, D.; Díaz-Martínez, L.; Pérez-García, A.; de Vicente, A.; Carrión, V.J.; Dorrestein, P.C.; Romero, D. Bacillus subtilis biofilm matrix components target seed oil bodies to promote growth and anti-fungal resistance in melon. Nat. Microbiol. 2022, 7, 1001–1015. [Google Scholar] [CrossRef] [PubMed]
  45. Aleti, G.; Lehner, S.; Bacher, M.; Compant, S.; Nikolic, B.; Plesko, M.; Schuhmacher, R.; Sessitsch, A.; Brader, G. Surfactin variants mediate species-specific biofilm formation and root colonization in Bacillus. Environ. Microbiol. 2016, 18, 2634–2645. [Google Scholar] [CrossRef]
  46. Wang, M.; Yu, H.; Li, X.; Shen, Z. Single-gene regulated non-spore-forming Bacillus subtilis: Construction, transcriptome responses, and applications for producing enzymes and surfactin. Metab. Eng. 2020, 62, 235–248. [Google Scholar] [CrossRef]
Figure 1. Genome analysis of B. velezensis HN-Q-8. (A) Circular genome map of HN-Q-8. (B) Gene clusters for surfactin, bacillaene, and fengycin synthesis.
Figure 1. Genome analysis of B. velezensis HN-Q-8. (A) Circular genome map of HN-Q-8. (B) Gene clusters for surfactin, bacillaene, and fengycin synthesis.
Microorganisms 14 00246 g001
Figure 2. The strategy for enhancing fengycin production in B. velezensis HN-Q-8 and the effect of knocking out the competitive pathway on fengycin production. (A) Competitive relationship between fengycin, surfactin, and bacillaene. In panel (A), solid arrows represent direct enzymatic reactions or primary metabolic connections, dashed arrows represent simplified or multi-step pathways. The red “×” symbol indicates the blockage or inhibition of the corresponding metabolic step. Double red slashes (//) and the gene names between them indicate that the gene segment has been knocked out. (B) Fengycin productions of strains wild type, ΔsrfAA, ΔbaeBE, ΔsrfAAΔbaeBE. (C) Surfactin productions of strains wild type, ΔsrfAA, ΔbaeBE, ΔsrfAAΔbaeBE. Data are presented as means of three replicates ± SDs, and error bars represent the SDs for three replicates. Means with different letters have significant differences (p < 0.05).
Figure 2. The strategy for enhancing fengycin production in B. velezensis HN-Q-8 and the effect of knocking out the competitive pathway on fengycin production. (A) Competitive relationship between fengycin, surfactin, and bacillaene. In panel (A), solid arrows represent direct enzymatic reactions or primary metabolic connections, dashed arrows represent simplified or multi-step pathways. The red “×” symbol indicates the blockage or inhibition of the corresponding metabolic step. Double red slashes (//) and the gene names between them indicate that the gene segment has been knocked out. (B) Fengycin productions of strains wild type, ΔsrfAA, ΔbaeBE, ΔsrfAAΔbaeBE. (C) Surfactin productions of strains wild type, ΔsrfAA, ΔbaeBE, ΔsrfAAΔbaeBE. Data are presented as means of three replicates ± SDs, and error bars represent the SDs for three replicates. Means with different letters have significant differences (p < 0.05).
Microorganisms 14 00246 g002
Figure 3. Optimization of fengycin production in Bacillus velezensis HN-Q-8 ΔsrfAAΔbaeBE through medium composition. (A) Effects of replacing the basal sodium glutamate with single exogenous amino acids (Pro, Val, Tyr, Thr, Ala) on fengycin yield. (B) Fengycin yield in media containing both an exogenous amino acid and yeast extract (YE). (C) Fengycin yield in media containing both an exogenous amino acid and peptone. MSG: monosodium glutamate (basal control). Data are mean ± SD (n = 3). Different lowercase letters indicate statistically significant differences among treatments (p < 0.05, one-way ANOVA with Tukey’s HSD test).
Figure 3. Optimization of fengycin production in Bacillus velezensis HN-Q-8 ΔsrfAAΔbaeBE through medium composition. (A) Effects of replacing the basal sodium glutamate with single exogenous amino acids (Pro, Val, Tyr, Thr, Ala) on fengycin yield. (B) Fengycin yield in media containing both an exogenous amino acid and yeast extract (YE). (C) Fengycin yield in media containing both an exogenous amino acid and peptone. MSG: monosodium glutamate (basal control). Data are mean ± SD (n = 3). Different lowercase letters indicate statistically significant differences among treatments (p < 0.05, one-way ANOVA with Tukey’s HSD test).
Microorganisms 14 00246 g003
Figure 4. In vitro and in vivo antifungal activity of lipopeptide extracts from Bacillus velezensis HN-Q-8 and its mutant strains (A,B) In vitro inhibition zones against Alternaria solani (A) and Rhizoctonia solani (B). (C,D) In vivo protective effect against A. solani on detached potato leaves: representative disease symptoms (C) and quantified lesion areas (D). (E) In vivo protective effect against R. solani on potato tuber slices: representative disease symptoms (left panel) and quantified lesion areas (right panel). WT: wild-type strain HN-Q-8; ΔsrfAA: surfactin synthase gene mutant; ΔbaeBE: bacillaene synthesis gene mutant; ΔsrfAAΔbaeBE: double mutant. Data in bar graphs (D and E right panel) are presented as mean ± standard deviation (n = 3 independent experiments). Different lowercase letters above bars indicate statistically significant differences (p < 0.05) as determined by one-way ANOVA followed by Tukey’s HSD test.
Figure 4. In vitro and in vivo antifungal activity of lipopeptide extracts from Bacillus velezensis HN-Q-8 and its mutant strains (A,B) In vitro inhibition zones against Alternaria solani (A) and Rhizoctonia solani (B). (C,D) In vivo protective effect against A. solani on detached potato leaves: representative disease symptoms (C) and quantified lesion areas (D). (E) In vivo protective effect against R. solani on potato tuber slices: representative disease symptoms (left panel) and quantified lesion areas (right panel). WT: wild-type strain HN-Q-8; ΔsrfAA: surfactin synthase gene mutant; ΔbaeBE: bacillaene synthesis gene mutant; ΔsrfAAΔbaeBE: double mutant. Data in bar graphs (D and E right panel) are presented as mean ± standard deviation (n = 3 independent experiments). Different lowercase letters above bars indicate statistically significant differences (p < 0.05) as determined by one-way ANOVA followed by Tukey’s HSD test.
Microorganisms 14 00246 g004
Figure 5. Impact of srfAA and baeBE gene knockout on the volatile metabolome of Bacillus velezensis HN-Q-8. (A) Venn diagram showing differences in the composition of volatile compounds among strains. (B) Heatmap depicting relative abundance (peak area) differences in volatile compounds. (C) Relative content changes of six volatile compounds with reported antifungal activity. Data in (C) are presented as mean ± SD (n = 3–4). WT: wild-type strain; ΔsrfAA: surfactin synthase gene mutant; ΔbaeBE: bacillaene synthesis gene mutant; ΔsrfAAΔbaeBE: double mutant.
Figure 5. Impact of srfAA and baeBE gene knockout on the volatile metabolome of Bacillus velezensis HN-Q-8. (A) Venn diagram showing differences in the composition of volatile compounds among strains. (B) Heatmap depicting relative abundance (peak area) differences in volatile compounds. (C) Relative content changes of six volatile compounds with reported antifungal activity. Data in (C) are presented as mean ± SD (n = 3–4). WT: wild-type strain; ΔsrfAA: surfactin synthase gene mutant; ΔbaeBE: bacillaene synthesis gene mutant; ΔsrfAAΔbaeBE: double mutant.
Microorganisms 14 00246 g005
Figure 6. Effects of srfAA and baeBE on HN-Q-8 growth and physiology. (A) Representative colony morphology (1–2 cm in diameter) on LB agar plates after 48 h. (B) Growth curves in LB broth monitored by OD600. (C) Representative images of pellicle biofilms formed at the air-liquid interface after static incubation in LBGM medium for 24 h and 48 h. (D) Quantitative analysis of biofilm biomass at 48 h by crystal violet staining (OD570). (E) Visualization of heat-resistant spore formation by plating serial dilutions of cultures with or without heat treatment (80 °C, 20 min). (F) Sporulation efficiency calculated as the ratio of heat-resistant CFU to total CFU. (G) Representative tubes after Congo red (CR) adsorption assay. (H) Quantitative CR adsorption capacity. Data in (B,D,F,H) are presented as mean ± SD (n = 3). Different lowercase letters above bars in (D,F,H) indicate statistically significant differences among strains (p < 0.05, one-way ANOVA with Tukey’s HSD test). WT: wild-type strain; ΔsrfAA: surfactin synthase gene mutant; ΔbaeBE: bacillaene synthesis gene mutant; ΔsrfAAΔbaeBE: double mutant.
Figure 6. Effects of srfAA and baeBE on HN-Q-8 growth and physiology. (A) Representative colony morphology (1–2 cm in diameter) on LB agar plates after 48 h. (B) Growth curves in LB broth monitored by OD600. (C) Representative images of pellicle biofilms formed at the air-liquid interface after static incubation in LBGM medium for 24 h and 48 h. (D) Quantitative analysis of biofilm biomass at 48 h by crystal violet staining (OD570). (E) Visualization of heat-resistant spore formation by plating serial dilutions of cultures with or without heat treatment (80 °C, 20 min). (F) Sporulation efficiency calculated as the ratio of heat-resistant CFU to total CFU. (G) Representative tubes after Congo red (CR) adsorption assay. (H) Quantitative CR adsorption capacity. Data in (B,D,F,H) are presented as mean ± SD (n = 3). Different lowercase letters above bars in (D,F,H) indicate statistically significant differences among strains (p < 0.05, one-way ANOVA with Tukey’s HSD test). WT: wild-type strain; ΔsrfAA: surfactin synthase gene mutant; ΔbaeBE: bacillaene synthesis gene mutant; ΔsrfAAΔbaeBE: double mutant.
Microorganisms 14 00246 g006
Table 1. Bacteria strains and plasmids used in this experiment.
Table 1. Bacteria strains and plasmids used in this experiment.
Strains and PlasmidsOrigin/Key FeaturePurpose in This Study
B. velezensis HN-Q-8Wild-type, isolated from potato rhizosphere [25]Wild-type strain
B. velezensis HN-Q-8-ΔsrfAAsrfAA knockout of HN-Q-8 (this study)Surfactin mutant strain
B. velezensis HN-Q-8-ΔbaeBEbaeBE knockout of HN-Q-8 (this study).Bacillaene mutant strain
B. velezensis HN-Q-8-ΔsrfAAΔbaeBEsrfAA baeBE double knockout of HN-Q-8 (this study)Double mutant strain
PYC127Expression vectorKnockout vector backbone
E. coli DH5αCompetent cellsCloning host
Table 2. Primer names and sequences.
Table 2. Primer names and sequences.
Primer NamesSequences (5′–3′)
bae-up-FGAAAAGTGCCACCTGACGTATGGATCATACATATGAAGTGCATC
bae-up-RATACTGCACTATCAACACACTAGCCATTCATCACCAGAAATC
ErR-FGATTTCTGGTGATGAATGGCTAGTGTGTTGATAGTGCAGTAT
ErR-RCATGAGACTGTAAGCAACTCTCCCGATACAAATTCCCCGT
bae-down-FACGGGGAATTTGTATCGGGAGAGTTGCTTACAGTCTCATG
bae-down-RCGCCCAGCCTAAACGGATTCAACACGTTTGCAAAAATGAAC
Table 3. Summary of key culture conditions for different experimental stages.
Table 3. Summary of key culture conditions for different experimental stages.
Experimental StageMediumTemperatureAgitation (rpm)Key Purpose
Seed cultureSeed medium37 °C180Inoculum preparation
FermentationFermentation medium37 °C200Fengycin production
Growth curveLB broth37 °C220Growth kinetics
Biofilm formationLBGM medium37 °CStatic (0 rpm)Biofilm assay
VOC collectionLB broth37 °C200VOC production
Table 4. GC-MS analysis of selected metabolites in fermentation broth of B. velezensis HN-Q-8 and its mutant strains.
Table 4. GC-MS analysis of selected metabolites in fermentation broth of B. velezensis HN-Q-8 and its mutant strains.
Compound NamePeak Area (×106, Mean ± SD)
WTΔsrfAAΔbaeBEΔsrfAAΔbaeBE
Benzaldehyde0.463 ± 0.1040.599 ± 0.0210.197 ± 0.1370
2,4-Di-tert-butylphenol0.407 ± 0.0680.922 ± 0.8000.541 ± 0.2101.035 ± 0.581
2,5-Dimethylpyrazine0.074 ± 0.0320.142 ± 0.05000
Acetoin0.655 ± 0.1800.750 ± 0.1902.549 ± 0.1471.812 ± 0.130
2-Nonanone1.033 ± 0.5980.770 ± 0.0600.315 ± 0.2170.615 ± 0.030
Dodecanal10.141 ± 3.5952.042 ± 0.0243.547 ± 1.6722.435 ± 0.376
Indole0.154 ± 0.0430.068 ± 0.0100.071 ± 0.0090.040 ± 0.010
Disclaimer/Publisher’s Note: The statements, opinions and data contained in all publications are solely those of the individual author(s) and contributor(s) and not of MDPI and/or the editor(s). MDPI and/or the editor(s) disclaim responsibility for any injury to people or property resulting from any ideas, methods, instructions or products referred to in the content.

Share and Cite

MDPI and ACS Style

Gao, Y.; Zhao, L.; Zhang, D.; Zhao, D.; Li, Q.; Jiang, H.; Pan, Y.; Zhu, J.; Yang, Z. Surfactin–Bacillaene Copathway Engineering Strategy Boosts Fengycin Production and Antifungal Activity in Bacillus velezensis HN-Q-8. Microorganisms 2026, 14, 246. https://doi.org/10.3390/microorganisms14010246

AMA Style

Gao Y, Zhao L, Zhang D, Zhao D, Li Q, Jiang H, Pan Y, Zhu J, Yang Z. Surfactin–Bacillaene Copathway Engineering Strategy Boosts Fengycin Production and Antifungal Activity in Bacillus velezensis HN-Q-8. Microorganisms. 2026; 14(1):246. https://doi.org/10.3390/microorganisms14010246

Chicago/Turabian Style

Gao, Yuzhu, Liuhui Zhao, Dai Zhang, Dongmei Zhao, Qian Li, Haibin Jiang, Yang Pan, Jiehua Zhu, and Zhihui Yang. 2026. "Surfactin–Bacillaene Copathway Engineering Strategy Boosts Fengycin Production and Antifungal Activity in Bacillus velezensis HN-Q-8" Microorganisms 14, no. 1: 246. https://doi.org/10.3390/microorganisms14010246

APA Style

Gao, Y., Zhao, L., Zhang, D., Zhao, D., Li, Q., Jiang, H., Pan, Y., Zhu, J., & Yang, Z. (2026). Surfactin–Bacillaene Copathway Engineering Strategy Boosts Fengycin Production and Antifungal Activity in Bacillus velezensis HN-Q-8. Microorganisms, 14(1), 246. https://doi.org/10.3390/microorganisms14010246

Note that from the first issue of 2016, this journal uses article numbers instead of page numbers. See further details here.

Article Metrics

Article metric data becomes available approximately 24 hours after publication online.
Back to TopTop