PCV2 Infection Represses the Differentiation of Light Zone Germinal Center B Cells by Inhibiting Their Interaction with Helper Cells
Abstract
1. Introduction
2. Materials and Methods
3. Results
3.1. PCV2 Replicates in the Mouse Spleens and Induces Severe Splenic Lesions
3.2. Single-Cell RNA Sequencing Reveals That PCV2 Infection Leads to the Reduction in Lymphocytes but Also Activates the Response to Virus of B Cells in Mouse Spleen
3.3. PCV2 Infection Activates the Differentiation of Naïve B Cells and Shifts the Proportion Balance of the B Cell Subsets
3.4. PCV2 Infection Promotes the Proliferation of Germinal Center B Cells but Does Not Enhance the Functional Gene Expression Levels of the Memory B Cells and Plasma Cells
3.5. PCV2 Infection Makes LZ GC B Cells More Inclined to Differentiate into Recycling GC B Cells but Not Function Cells
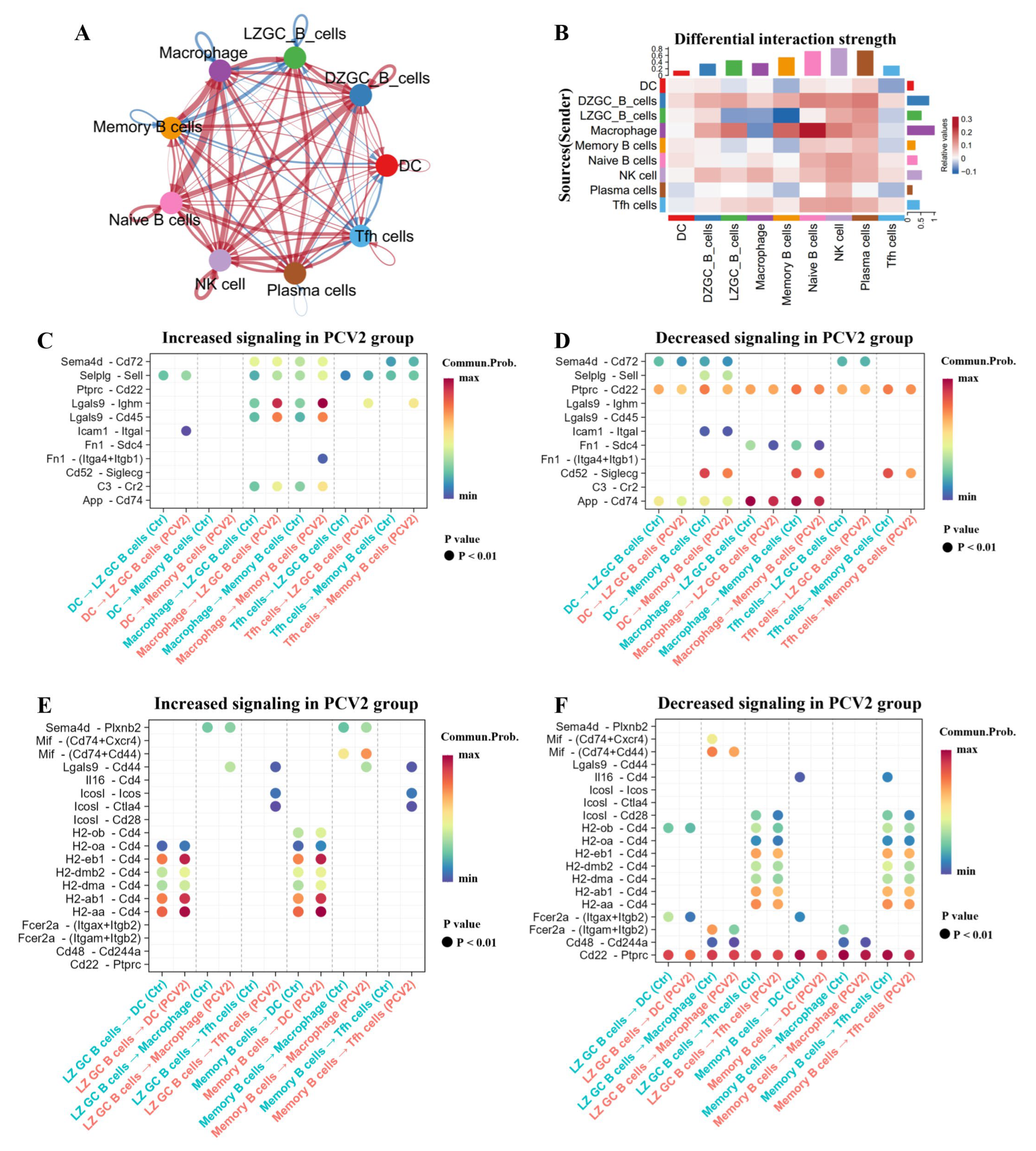
3.6. PCV2 Infection Weakens the Signals from Helper Cells to LZ GC B Cells and Memory B Cells
4. Discussion
Supplementary Materials
Author Contributions
Funding
Institutional Review Board Statement
Informed Consent Statement
Data Availability Statement
Acknowledgments
Conflicts of Interest
Abbreviations
| PCV2 | Porcine circovirus 2 |
| GC | germinal center |
| LZ | light zone |
| DZ | dark zone |
| SHM | somatic hypermutation |
| APC | antigen presenting cell |
| Tfh | follicular helper T |
| DCs | dendritic cells |
| AID | activation-induced cytidine deaminase |
| scRNA-seq | single-cell RNA sequencing |
| log2FC | log2(Fold Change) |
| minute | min |
| second | s |
| hour | h |
| t-SNE | t-distributed stochastic neighbor embedding |
| NK | natural killer |
| KEGG | Kyoto Encyclopedia of Genes and Genomes |
| GO BP | Gene Ontology Biological Process |
| DEGs | differentially expressed genes |
| MBC | memory B cell |
References
- Ouyang, Y.; Nauwynck, H.J. PCV2 Uptake by Porcine Monocytes Is Strain-Dependent and Is Associated with Amino Acid Characteristics on the Capsid Surface. Microbiol. Spectr. 2023, 11, e0380522. [Google Scholar] [CrossRef] [PubMed]
- Feher, E.; Jakab, F.; Banyai, K. Mechanisms of circovirus immunosuppression and pathogenesis with a focus on porcine circovirus 2: A review. Vet. Q. 2023, 43, 1–18. [Google Scholar] [CrossRef] [PubMed]
- Wei, R.; Van Renne, N.; Nauwynck, H.J. Strain-Dependent Porcine Circovirus Type 2 (PCV2) Entry and Replication in T-Lymphoblasts. Viruses 2019, 11, 813. [Google Scholar] [CrossRef] [PubMed]
- Du, Q.; Yang, X.; Ma, M.; Zhang, Q.; Zhu, C.; Shi, T.; He, M.; Tong, D.; Huang, Y. The gC1qR Binding Site Mutant PCV2 Is a Potential Vaccine Strain That Does Not Impair Memory CD4(+) T-Cell Generation by Vaccines. J. Virol. 2022, 96, e0095922. [Google Scholar] [CrossRef]
- Cyster, J.G.; Allen, C.D.C. B Cell Responses: Cell Interaction Dynamics and Decisions. Cell 2019, 177, 524–540. [Google Scholar] [CrossRef]
- Victora, G.D.; Nussenzweig, M.C. Germinal Centers. Annu. Rev. Immunol. 2022, 40, 413–442. [Google Scholar] [CrossRef]
- Denton, A.E.; Linterman, M.A. Stromal networking: Cellular connections in the germinal centre. Curr. Opin. Immunol. 2017, 45, 103–111. [Google Scholar] [CrossRef]
- Silva-Cayetano, A.; Linterman, M.A. Stromal cell control of conventional and ectopic germinal centre reactions. Curr. Opin. Immunol. 2020, 64, 26–33. [Google Scholar] [CrossRef]
- Yam-Puc, J.C.; Zhang, L.; Zhang, Y.; Toellner, K.M. Role of B-cell receptors for B-cell development and antigen-induced differentiation. F1000Research 2018, 7, 429. [Google Scholar] [CrossRef]
- Laidlaw, B.J.; Cyster, J.G. Transcriptional regulation of memory B cell differentiation. Nat. Rev. Immunol. 2021, 21, 209–220. [Google Scholar] [CrossRef]
- Sidwell, T.; Kallies, A. Bach2 is required for B cell and T cell memory differentiation. Nat. Immunol. 2016, 17, 744–745. [Google Scholar] [CrossRef] [PubMed]
- Inoue, T.; Shinnakasu, R.; Kawai, C.; Ise, W.; Kawakami, E.; Sax, N.; Oki, T.; Kitamura, T.; Yamashita, K.; Fukuyama, H.; et al. Exit from germinal center to become quiescent memory B cells depends on metabolic reprograming and provision of a survival signal. J. Exp. Med. 2021, 218, e20200866. [Google Scholar] [CrossRef] [PubMed]
- Shinnakasu, R.; Inoue, T.; Kometani, K.; Moriyama, S.; Adachi, Y.; Nakayama, M.; Takahashi, Y.; Fukuyama, H.; Okada, T.; Kurosaki, T. Regulated selection of germinal-center cells into the memory B cell compartment. Nat. Immunol. 2016, 17, 861–869. [Google Scholar] [CrossRef] [PubMed]
- Vono, M.; Eberhardt, C.S.; Mohr, E.; Auderset, F.; Christensen, D.; Schmolke, M.; Coler, R.; Meinke, A.; Andersen, P.; Lambert, P.H.; et al. Overcoming the Neonatal Limitations of Inducing Germinal Centers through Liposome-Based Adjuvants Including C-Type Lectin Agonists Trehalose Dibehenate or Curdlan. Front. Immunol. 2018, 9, 381. [Google Scholar] [CrossRef]
- Hao, Y.; Stuart, T.; Kowalski, M.H.; Choudhary, S.; Hoffman, P.; Hartman, A.; Srivastava, A.; Molla, G.; Madad, S.; Fernandez-Granda, C.; et al. Dictionary learning for integrative, multimodal and scalable single-cell analysis. Nat. Biotechnol. 2024, 42, 293–304. [Google Scholar] [CrossRef]
- Choi, S.C.; Morel, L. Immune metabolism regulation of the germinal center response. Exp. Mol. Med. 2020, 52, 348–355. [Google Scholar] [CrossRef]
- De Silva, N.S.; Simonetti, G.; Heise, N.; Klein, U. The diverse roles of IRF4 in late germinal center B-cell differentiation. Immunol. Rev. 2012, 247, 73–92. [Google Scholar] [CrossRef]
- Ise, W.; Kohyama, M.; Schraml, B.U.; Zhang, T.; Schwer, B.; Basu, U.; Alt, F.W.; Tang, J.; Oltz, E.M.; Murphy, T.L.; et al. The transcription factor BATF controls the global regulators of class-switch recombination in both B cells and T cells. Nat. Immunol. 2011, 12, 536–543. [Google Scholar] [CrossRef]
- Care, M.A.; Cocco, M.; Laye, J.P.; Barnes, N.; Huang, Y.; Wang, M.; Barrans, S.; Du, M.; Jack, A.; Westhead, D.R.; et al. SPIB and BATF provide alternate determinants of IRF4 occupancy in diffuse large B-cell lymphoma linked to disease heterogeneity. Nucleic Acids Res. 2014, 42, 7591–7610. [Google Scholar] [CrossRef]
- Maffei, R.; Fiorcari, S.; Atene, C.G.; Martinelli, S.; Mesini, N.; Pilato, F.; Lagreca, I.; Barozzi, P.; Riva, G.; Nasillo, V.; et al. The dynamic functions of IRF4 in B cell malignancies. Clin. Exp. Med. 2023, 23, 1171–1180. [Google Scholar] [CrossRef]
- Gallagher, E.; Enzler, T.; Matsuzawa, A.; Anzelon-Mills, A.; Otero, D.; Holzer, R.; Janssen, E.; Gao, M.; Karin, M. Kinase MEKK1 is required for CD40-dependent activation of the kinases Jnk and p38, germinal center formation, B cell proliferation and antibody production. Nat. Immunol. 2007, 8, 57–63. [Google Scholar] [CrossRef]
- Robinson, M.J.; Pitt, C.; Brodie, E.J.; Valk, A.M.; O’Donnell, K.; Nitschke, L.; Jones, S.; Tarlinton, D.M. BAFF, IL-4 and IL-21 separably program germinal center-like phenotype acquisition, BCL6 expression, proliferation and survival of CD40L-activated B cells in vitro. Immunol. Cell Biol. 2019, 97, 826–839. [Google Scholar] [CrossRef] [PubMed]
- Basso, K.; Dalla-Favera, R. Roles of BCL6 in normal and transformed germinal center B cells. Immunol. Rev. 2012, 247, 172–183. [Google Scholar] [CrossRef]
- Le, T.A.; Chu, V.T.; Lino, A.C.; Schrezenmeier, E.; Kressler, C.; Hamo, D.; Rajewsky, K.; Dorner, T.; Dang, V.D. Efficient CRISPR-Cas9-mediated mutagenesis in primary human B cells for identifying plasma cell regulators. Mol. Ther. Nucleic Acids 2022, 30, 621–632. [Google Scholar] [CrossRef] [PubMed]
- Ochiai, K.; Shima, H.; Tamahara, T.; Sugie, N.; Funayama, R.; Nakayama, K.; Kurosaki, T.; Igarashi, K. Accelerated plasma-cell differentiation in Bach2-deficient mouse B cells is caused by altered IRF4 functions. EMBO J. 2024, 43, 1947–1964. [Google Scholar] [CrossRef] [PubMed]
- Liu, G.J.; Jaritz, M.; Wohner, M.; Agerer, B.; Bergthaler, A.; Malin, S.G.; Busslinger, M. Repression of the B cell identity factor Pax5 is not required for plasma cell development. J. Exp. Med. 2020, 217, e20200147. [Google Scholar] [CrossRef]
- Allen, C.D.; Okada, T.; Tang, H.L.; Cyster, J.G. Imaging of germinal center selection events during affinity maturation. Science 2007, 315, 528–531. [Google Scholar] [CrossRef]
- Victora, G.D.; Schwickert, T.A.; Fooksman, D.R.; Kamphorst, A.O.; Meyer-Hermann, M.; Dustin, M.L.; Nussenzweig, M.C. Germinal center dynamics revealed by multiphoton microscopy with a photoactivatable fluorescent reporter. Cell 2010, 143, 592–605. [Google Scholar] [CrossRef]
- Dominguez-Sola, D.; Victora, G.D.; Ying, C.Y.; Phan, R.T.; Saito, M.; Nussenzweig, M.C.; Dalla-Favera, R. The proto-oncogene MYC is required for selection in the germinal center and cyclic reentry. Nat. Immunol. 2012, 13, 1083–1091. [Google Scholar] [CrossRef]
- Finkin, S.; Hartweger, H.; Oliveira, T.Y.; Kara, E.E.; Nussenzweig, M.C. Protein Amounts of the MYC Transcription Factor Determine Germinal Center B Cell Division Capacity. Immunity 2019, 51, 324–336.e5. [Google Scholar] [CrossRef]
- He, J.; Cao, J.; Zhou, N.; Jin, Y.; Wu, J.; Zhou, J. Identification and functional analysis of the novel ORF4 protein encoded by porcine circovirus type 2. J. Virol. 2013, 87, 1420–1429. [Google Scholar] [CrossRef]
- Cao, M.; Yang, J.; Wang, X.; Hu, W.; Xie, X.; Zhao, Y.; Liu, M.; Wei, Y.; Yu, M.; Hu, T. Sophora subprostrate polysaccharide regulates histone acetylation to inhibit inflammation in PCV2-infected murine splenic lymphocytes in vitro and in vivo. Int. J. Biol. Macromol. 2021, 191, 668–678. [Google Scholar] [CrossRef]
- Sun, N.; Zhang, H.; Sun, P.; Khan, A.; Guo, J.; Zheng, X.; Sun, Y.; Fan, K.; Yin, W.; Li, H. Matrine exhibits antiviral activity in a PRRSV/PCV2 co-infected mouse model. Phytomedicine 2020, 77, 153289. [Google Scholar] [CrossRef]
- Gujer, C.; Sandgren, K.J.; Douagi, I.; Adams, W.C.; Sundling, C.; Smed-Sorensen, A.; Seder, R.A.; Karlsson Hedestam, G.B.; Lore, K. IFN-alpha produced by human plasmacytoid dendritic cells enhances T cell-dependent naive B cell differentiation. J. Leukoc. Biol. 2011, 89, 811–821. [Google Scholar] [CrossRef] [PubMed]
- Du, Q.; Shi, T.; Wang, H.; Zhu, C.; Yang, N.; Tong, D.; Huang, Y. The ultrasonically treated nanoliposomes containing PCV2 DNA vaccine expressing gC1qR binding site mutant Cap is efficient in mice. Front. Microbiol. 2022, 13, 1077026. [Google Scholar] [CrossRef]
- Braun, R.O.; Python, S.; Summerfield, A. Porcine B Cell Subset Responses to Toll-like Receptor Ligands. Front. Immunol. 2017, 8, 1044. [Google Scholar] [CrossRef] [PubMed]
- Wei, Y.Y.; Hu, T.J.; Su, Z.J.; Zeng, Y.; Wei, X.J.; Zhang, S.X. Immunomodulatory and antioxidant effects of carboxymethylpachymaran on the mice infected with PCV2. Int. J. Biol. Macromol. 2012, 50, 713–719. [Google Scholar] [CrossRef] [PubMed]
- Wang, Z.; Chen, J.; Wu, X.; Ma, D.; Zhang, X.; Li, R.; Han, C.; Liu, H.; Yin, X.; Du, Q.; et al. PCV2 targets cGAS to inhibit type I interferon induction to promote other DNA virus infection. PLoS Pathog. 2021, 17, e1009940. [Google Scholar] [CrossRef]







Disclaimer/Publisher’s Note: The statements, opinions and data contained in all publications are solely those of the individual author(s) and contributor(s) and not of MDPI and/or the editor(s). MDPI and/or the editor(s) disclaim responsibility for any injury to people or property resulting from any ideas, methods, instructions or products referred to in the content. |
© 2025 by the authors. Licensee MDPI, Basel, Switzerland. This article is an open access article distributed under the terms and conditions of the Creative Commons Attribution (CC BY) license (https://creativecommons.org/licenses/by/4.0/).
Share and Cite
Shi, T.; Du, Q.; Kang, J.; Zhang, H.; Xu, X.; Wang, Y.; Tong, D.; Huang, Y. PCV2 Infection Represses the Differentiation of Light Zone Germinal Center B Cells by Inhibiting Their Interaction with Helper Cells. Microorganisms 2025, 13, 2184. https://doi.org/10.3390/microorganisms13092184
Shi T, Du Q, Kang J, Zhang H, Xu X, Wang Y, Tong D, Huang Y. PCV2 Infection Represses the Differentiation of Light Zone Germinal Center B Cells by Inhibiting Their Interaction with Helper Cells. Microorganisms. 2025; 13(9):2184. https://doi.org/10.3390/microorganisms13092184
Chicago/Turabian StyleShi, Tengfei, Qian Du, Jiasai Kang, Haoshu Zhang, Xinru Xu, Yang Wang, Dewen Tong, and Yong Huang. 2025. "PCV2 Infection Represses the Differentiation of Light Zone Germinal Center B Cells by Inhibiting Their Interaction with Helper Cells" Microorganisms 13, no. 9: 2184. https://doi.org/10.3390/microorganisms13092184
APA StyleShi, T., Du, Q., Kang, J., Zhang, H., Xu, X., Wang, Y., Tong, D., & Huang, Y. (2025). PCV2 Infection Represses the Differentiation of Light Zone Germinal Center B Cells by Inhibiting Their Interaction with Helper Cells. Microorganisms, 13(9), 2184. https://doi.org/10.3390/microorganisms13092184

