Dose-Dependent Effect of Tilmicosin Residues on ermA Rebound Mediated by IntI1 in Pig Manure Compost
Abstract
1. Introduction
2. Materials and Methods
2.1. Sample Collection
2.2. Composting Experiment
2.3. Measurement of Indicators
2.4. Determination of the Tilmicosin Concentration
2.5. DNA Extraction and Quantitative Analysis of Genes
2.6. 16S rRNA Gene High-Throughput Sequencing
2.7. Statistical Analyses
3. Results and Discussion
3.1. Variation in Temperature, Moisture Content and TIM Degradation Rate During Composting
3.2. Fate of MRGs During Manure Composting
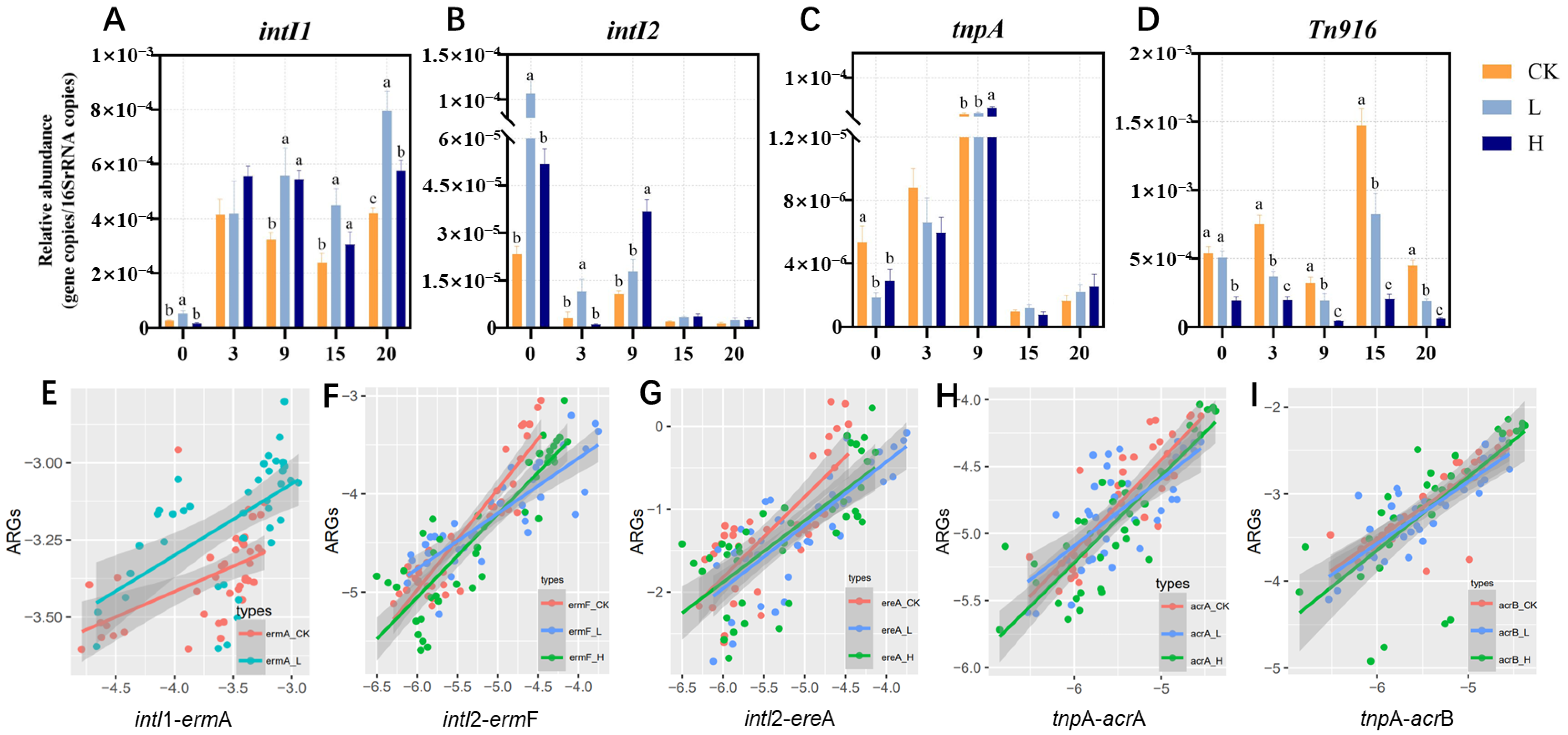
3.3. Variations in MGEs During Composting
3.4. Changes in Microbial Diversity and Microbial Community Structure During Composting
3.5. Microbial Taxonomic Shifts at Phylum and Genus Levels During Composting
3.6. Relationship Between Microbial Taxa and MRGs
3.7. Key Microbial Genera and Their Contributions to Physicochemical Changes During Composting
4. Conclusions
Supplementary Materials
Author Contributions
Funding
Institutional Review Board Statement
Informed Consent Statement
Data Availability Statement
Acknowledgments
Conflicts of Interest
Abbreviations
| ARGs | Antibiotic resistance genes |
| EC | Electrical conductivity |
| HGT | Horizontal gene transfer |
| MGEs | Mobile genetic element |
| MIC | Minimal inhibitory concentration |
| β MNTD | β-mean nearest taxon distance |
| MRGs | Macrolide resistance genes |
| MSE | Mean squared error |
| -N | Ammonium nitrogen |
| -N | Nitrate nitrogen |
| β NTI | β-nearest taxon index |
| OM | Organic matter |
| OTU | Operational taxonomic unit |
| T | Temperature |
| TIM | Tilmicosin |
| TN | Total nitrogen |
| TOC | Total organic carbon |
| VGT | Vertical gene transfer |
References
- Ancillotti, M.; Eriksson, S.; Veldwijk, J.; Nihlén Fahlquist, J.; Andersson, D.I.; Godskesen, T. Public awareness and individual responsibility needed for judicious use of antibiotics: A qualitative study of public beliefs and perceptions. BMC Public Health 2018, 18, 1153. [Google Scholar] [CrossRef] [PubMed]
- Kasimanickam, V.; Kasimanickam, M.; Kasimanickam, R. Antibiotics use in food animal production: Escalation of antimicrobial resistance: Where are we now in combating AMR? Med. Sci. 2021, 9, 14. [Google Scholar] [CrossRef]
- Ying, G.-G.; He, L.-Y.; Ying, A.J.; Zhang, Q.-Q.; Liu, Y.-S.; Zhao, J.-L. China Must Reduce its Antibiotic Use; ACS Publications: Washington, DC, USA, 2017. [Google Scholar]
- Shao, Y.; Wang, Y.; Yuan, Y.; Xie, Y. A systematic review on antibiotics misuse in livestock and aquaculture and regulation implications in China. Sci. Total Environ. 2021, 798, 149205. [Google Scholar] [CrossRef]
- Wang, L.; Wang, J.; Wang, J.; Zhu, L.; Yang, L.; Yang, R. Distribution characteristics of antibiotic resistant bacteria and genes in fresh and composted manures of livestock farms. Sci. Total Environ. 2019, 695, 133781. [Google Scholar] [CrossRef]
- Goldan, E.; Nedeff, V.; Barsan, N.; Culea, M.; Panainte-Lehadus, M.; Mosnegutu, E.; Tomozei, C.; Chitimus, D.; Irimia, O. Assessment of manure compost used as soil amendment—A review. Processes 2023, 11, 1167. [Google Scholar] [CrossRef]
- Zalewska, M.; Błażejewska, A.; Czapko, A.; Popowska, M. Antibiotics and antibiotic resistance genes in animal manure–consequences of its application in agriculture. Front. Microbiol. 2021, 12, 610656. [Google Scholar] [CrossRef]
- Gou, M.; Hu, H.-W.; Zhang, Y.-J.; Wang, J.-T.; Hayden, H.; Tang, Y.-Q.; He, J.-Z. Aerobic composting reduces antibiotic resistance genes in cattle manure and the resistome dissemination in agricultural soils. Sci. Total Environ. 2018, 612, 1300–1310. [Google Scholar] [CrossRef]
- Tong, B.; Wang, X.; Wang, S.; Ma, L.; Ma, W. Transformation of nitrogen and carbon during composting of manure litter with different methods. Bioresour. Technol. 2019, 293, 122046. [Google Scholar] [CrossRef] [PubMed]
- Zhang, M.; He, L.-Y.; Liu, Y.-S.; Zhao, J.-L.; Zhang, J.-N.; Chen, J.; Zhang, Q.-Q.; Ying, G.-G. Variation of antibiotic resistome during commercial livestock manure composting. Environ. Int. 2020, 136, 105458. [Google Scholar] [CrossRef] [PubMed]
- Ho, Y.B.; Zakaria, M.P.; Latif, P.A.; Saari, N. Degradation of veterinary antibiotics and hormone during broiler manure composting. Bioresour. Technol. 2013, 131, 476–484. [Google Scholar] [CrossRef]
- Liao, H.; Lu, X.; Rensing, C.; Friman, V.P.; Geisen, S.; Chen, Z.; Yu, Z.; Wei, Z.; Zhou, S.; Zhu, Y. Hyperthermophilic composting accelerates the removal of antibiotic resistance genes and mobile genetic elements in sewage sludge. Environ. Sci. Technol. 2018, 52, 266–276. [Google Scholar] [CrossRef]
- Zhou, Z.; Yao, H. Effects of composting different types of organic fertilizer on the microbial community structure and antibiotic resistance genes. Microorganisms 2020, 8, 268. [Google Scholar] [CrossRef]
- Zhou, G.; Qiu, X.; Wu, X.; Lu, S. Horizontal gene transfer is a key determinant of antibiotic resistance genes profiles during chicken manure composting with the addition of biochar and zeolite. J. Hazard. Mater. 2021, 408, 124883. [Google Scholar] [CrossRef]
- Qian, X.; Sun, W.; Gu, J.; Wang, X.-J.; Zhang, Y.-J.; Duan, M.-L.; Li, H.-C.; Zhang, R.-R. Reducing antibiotic resistance genes, integrons, and pathogens in dairy manure by continuous thermophilic composting. Bioresour. Technol. 2016, 220, 425–432. [Google Scholar] [CrossRef]
- Johnson, T.A.; Stedtfeld, R.D.; Wang, Q.; Cole, J.R.; Hashsham, S.A.; Looft, T.; Zhu, Y.-G.; Tiedje, J.M. Clusters of antibiotic resistance genes enriched together stay together in swine agriculture. mBio 2016, 7, 10-1128. [Google Scholar] [CrossRef]
- Yue, Z.; Zhang, J.; Zhou, Z.; Ding, C.; Zhang, T.; Wan, L.; Wang, X. Antibiotic degradation dominates the removal of antibiotic resistance genes during composting. Bioresour. Technol. 2022, 344, 126229. [Google Scholar] [CrossRef] [PubMed]
- Peng, H.; Gu, J.; Wang, X.; Wang, Q.; Sun, W.; Hu, T.; Guo, H.; Ma, J.; Bao, J. Insight into the fate of antibiotic resistance genes and bacterial community in co-composting green tea residues with swine manure. J. Environ. Manag. 2020, 266, 110581. [Google Scholar] [CrossRef] [PubMed]
- McInnes, R.S.; McCallum, G.E.; Lamberte, L.E.; van Schaik, W. Horizontal transfer of antibiotic resistance genes in the human gut microbiome. Curr. Opin. Microbiol. 2020, 53, 35–43. [Google Scholar] [CrossRef] [PubMed]
- Pyörälä, S.; Baptiste, K.E.; Catry, B.; Van Duijkeren, E.; Greko, C.; Moreno, M.A.; Pomba, M.C.M.F.; Rantala, M.; Ružauskas, M.; Sanders, P. Macrolides and lincosamides in cattle and pigs: Use and development of antimicrobial resistance. Vet. J. 2014, 200, 230–239. [Google Scholar] [CrossRef]
- Li, B.; Gong, S.Y.; Zhou, X.Z.; Yang, Y.J.; Li, J.Y.; Wei, X.J.; Cheng, F.S.; Niu, J.R.; Liu, X.W.; Zhang, J.Y. Determination of antibacterial agent tilmicosin in pig plasma by LC/MS/MS and its application to pharmacokinetics. Biomed. Chromatogr. 2017, 31, e3825. [Google Scholar] [CrossRef]
- Shen, J.; Li, C.; Jiang, H.; Zhang, S.; Guo, P.; Ding, S.; Li, X. Pharmacokinetics of tilmicosin after oral administration in swine. Am. J. Vet. Res. 2005, 66, 1071–1074. [Google Scholar] [CrossRef] [PubMed]
- Lu, R. Methods for Agrochemical Analysis of Soils; China Agricultural Science and Technology Press: Beijing, China, 2000. [Google Scholar]
- Liang, J.D.; Jin, Y.M.; Wen, X.; Mi, J.D.; Wu, Y.B. Adding a complex microbial agent twice to the composting of laying-hen manure promoted doxycycline degradation with a low risk on spreading tetracycline resistance genes. Environ. Pollut. 2020, 265, 114202. [Google Scholar] [CrossRef]
- Awasthi, M.K.; Pandey, A.K.; Khan, J.; Bundela, P.S.; Wong, J.W.; Selvam, A. Evaluation of thermophilic fungal consortium for organic municipal solid waste composting. Bioresour. Technol. 2014, 168, 214–221. [Google Scholar] [CrossRef]
- Chen, H.; Awasthi, S.K.; Liu, T.; Duan, Y.; Ren, X.; Zhang, Z.; Pandey, A.; Awasthi, M.K. Effects of microbial culture and chicken manure biochar on compost maturity and greenhouse gas emissions during chicken manure composting. J. Hazard. Mater. 2020, 389, 121908. [Google Scholar] [CrossRef]
- Wang, J.; Gu, J.; Wang, X.; Song, Z.; Dai, X.; Guo, H.; Yu, J.; Zhao, W.; Lei, L. Enhanced removal of antibiotic resistance genes and mobile genetic elements during swine manure composting inoculated with mature compost. J. Hazard. Mater. 2021, 411, 125135. [Google Scholar] [CrossRef]
- Feng, Y.; Shi, H.; Fei, Y.; Zhao, Q.; Li, Z. Insight into the Effects of Norfloxacin on Bacterial Community and Antibiotic Resistance Genes during Chicken Manure Composting. Fermentation 2024, 10, 366. [Google Scholar] [CrossRef]
- Sardar, M.F.; Zhu, C.; Geng, B.; Ahmad, H.R.; Song, T.; Li, H. The fate of antibiotic resistance genes in cow manure composting: Shaped by temperature-controlled composting stages. Bioresour. Technol. 2021, 320, 124403. [Google Scholar] [CrossRef] [PubMed]
- Song, T.; Zhu, C.; Xue, S.; Li, B.; Ye, J.; Geng, B.; Li, L.; Sardar, M.F.; Li, N.; Feng, S. Comparative effects of different antibiotics on antibiotic resistance during swine manure composting. Bioresour. Technol. 2020, 315, 123820. [Google Scholar] [CrossRef]
- Ezzariai, A.; Hafidi, M.; Khadra, A.; Aemig, Q.; El Fels, L.; Barret, M.; Merlina, G.; Patureau, D.; Pinelli, E. Human and veterinary antibiotics during composting of sludge or manure: Global perspectives on persistence, degradation, and resistance genes. J. Hazard. Mater. 2018, 359, 465–481. [Google Scholar] [CrossRef] [PubMed]
- Mitchell, S.; Ullman, J.; Bary, A.; Cogger, C.; Teel, A.; Watts, R. Antibiotic degradation during thermophilic composting. Water Air Soil Pollut. 2015, 226, 13. [Google Scholar] [CrossRef]
- Shi, H.; Wang, X.C.; Li, Q.; Jiang, S. Degradation of typical antibiotics during human feces aerobic composting under different temperatures. Environ. Sci. Pollut. Res. 2016, 23, 15076–15087. [Google Scholar] [CrossRef] [PubMed]
- Sun, P.; Liu, B.; Ahmed, I.; Yang, J.; Zhang, B. Composting effect and antibiotic removal under a new temperature control strategy. Waste Manag. 2022, 153, 89–98. [Google Scholar] [CrossRef] [PubMed]
- Sharma, R.; Larney, F.J.; Chen, J.; Yanke, L.J.; Morrison, M.; Topp, E.; McAllister, T.A.; Yu, Z. Selected antimicrobial resistance during composting of manure from cattle administered sub-therapeutic antimicrobials. J. Environ. Qual. 2009, 38, 567–575. [Google Scholar] [CrossRef] [PubMed]
- Zarei-Baygi, A.; Smith, A.L. Intracellular versus extracellular antibiotic resistance genes in the environment: Prevalence, horizontal transfer, and mitigation strategies. Bioresour. Technol. 2021, 319, 124181. [Google Scholar] [CrossRef]
- Liu, Q.; Wen, X.; Li, X.; Zhong, S.; Cao, Z.; Zhang, X.; Ma, B.; Zou, Y.; Zhang, N.; Mi, J. Doxycycline induces the rebound of three tetracycline resistance genes during maturation of laying hen manure composting by increasing the abundance of potential host bacteria. J. Clean. Prod. 2023, 413, 137516. [Google Scholar] [CrossRef]
- Zhao, C.; Xin, L.; Xu, X.; Qin, Y.; Wu, W. Dynamics of antibiotics and antibiotic resistance genes in four types of kitchen waste composting processes. J. Hazard. Mater. 2022, 424, 127526. [Google Scholar] [CrossRef]
- Li, X.; Shi, J.; Sun, H.; Lin, Z. Hormetic dose-dependent response about typical antibiotics and their mixtures on plasmid conjugative transfer of Escherichia coli and its relationship with toxic effects on growth. Ecotoxicol. Environ. Saf. 2020, 205, 111300. [Google Scholar] [CrossRef]
- Ding, M.; Ye, Z.; Liu, L.; Wang, W.; Chen, Q.; Zhang, F.; Wang, Y.; Sjöling, Å.; Martín-Rodríguez, A.J.; Hu, R. Subinhibitory antibiotic concentrations promote the horizontal transfer of plasmid-borne resistance genes from Klebsiellae pneumoniae to Escherichia coli. Front. Microbiol. 2022, 13, 1017092. [Google Scholar] [CrossRef]
- Zhou, H.; Lu, Z.; Liu, X.; Bie, X.; Xue, F.; Tang, S.; Feng, Q.; Cheng, Y.; Yang, J. Environmentally Relevant Concentrations of Tetracycline Promote Horizontal Transfer of Antimicrobial Resistance Genes via Plasmid-Mediated Conjugation. Foods 2024, 13, 1787. [Google Scholar] [CrossRef]
- Cao, R.; Ben, W.; Qiang, Z.; Zhang, J. Removal of antibiotic resistance genes in pig manure composting influenced by inoculation of compound microbial agents. Bioresour. Technol. 2020, 317, 123966. [Google Scholar] [CrossRef]
- Dini-Andreote, F.; Stegen, J.C.; Van Elsas, J.D.; Salles, J.F. Disentangling mechanisms that mediate the balance between stochastic and deterministic processes in microbial succession. Proc. Natl. Acad. Sci. USA 2015, 112, E1326–E1332. [Google Scholar] [CrossRef]
- Saad, N.; Delattre, C.; Urdaci, M.; Schmitter, J.-M.; Bressollier, P. An overview of the last advances in probiotic and prebiotic field. LWT-Food Sci. Technol. 2013, 50, 1–16. [Google Scholar] [CrossRef]
- Letten, A.D.; Hall, A.R.; Levine, J.M. Using ecological coexistence theory to understand antibiotic resistance and microbial competition. Nat. Ecol. Evol. 2021, 5, 431–441. [Google Scholar] [CrossRef]
- Ju, F.; Beck, K.; Yin, X.; Maccagnan, A.; McArdell, C.S.; Singer, H.P.; Johnson, D.R.; Zhang, T.; Bürgmann, H. Wastewater treatment plant resistomes are shaped by bacterial composition, genetic exchange, and upregulated expression in the effluent microbiomes. ISME J. 2019, 13, 346–360. [Google Scholar] [CrossRef] [PubMed]
- Bao, Y.; Feng, Y.; Qiu, C.; Zhang, J.; Wang, Y.; Lin, X. Organic matter-and temperature-driven deterministic assembly processes govern bacterial community composition and functionality during manure composting. Waste Manag. 2021, 131, 31–40. [Google Scholar] [CrossRef]
- Wang, P.; Han, S.; Lin, Y. Role of microbes and microbial dynamics during composting. In Current Developments in Biotechnology and Bioengineerin; Pandey, A., Awasthi, M., Zhang, Z., Eds.; Elsevier: Amsterdam, The Netherlands, 2022; pp. 169–220. [Google Scholar]
- Zhao, Y.; Weng, Q.; Hu, B. Microbial interaction promote the degradation rate of organic matter in thermophilic period. Waste Manag. 2022, 144, 11–18. [Google Scholar] [CrossRef]
- Siqueira, J.S.; de Carvalho, L.A.L.; Santos, C.H.B.; Frezarin, E.T.; Pinheiro, D.G.; Nicodemo, D.; Desoignies, N.; Rigobelo, E.C. Influence of Growth Support on the Diversity, Composition, and Functionality of Microbial Communities Associated with Tillandsia recurvata. Microb. Ecol. 2024, 87, 129. [Google Scholar] [CrossRef]
- Rafraf, I.D.; Lekunberri, I.; Sànchez-Melsió, A.; Aouni, M.; Borrego, C.M.; Balcázar, J.L. Abundance of antibiotic resistance genes in five municipal wastewater treatment plants in the Monastir Governorate, Tunisia. Environ. Pollut. 2016, 219, 353–358. [Google Scholar] [CrossRef]
- Kristiansson, E.; Fick, J.; Janzon, A.; Grabic, R.; Rutgersson, C.; Weijdegård, B.; Söderström, H.; Larsson, D.J. Pyrosequencing of antibiotic-contaminated river sediments reveals high levels of resistance and gene transfer elements. PLoS ONE 2011, 6, e17038. [Google Scholar] [CrossRef] [PubMed]
- Zhou, H.; Wang, X.; Li, Z.; Kuang, Y.; Mao, D.; Luo, Y. Occurrence and distribution of urban dust-associated bacterial antibiotic resistance in Northern China. Environ. Sci. Technol. Lett. 2018, 5, 50–55. [Google Scholar] [CrossRef]
- Chen, J.; Yu, Z.; Michel, F.C., Jr.; Wittum, T.; Morrison, M. Development and application of real-time PCR assays for quantification of erm genes conferring resistance to macrolides-lincosamides-streptogramin B in livestock manure and manure management systems. Appl. Environ. Microbiol. 2007, 73, 4407–4416. [Google Scholar] [CrossRef] [PubMed]
- Klima, C.; Alexander, T.; Read, R.; Gow, S.; Booker, C.; Hannon, S.; Sheedy, C.; McAllister, T.; Selinger, L. Genetic characterization and antimicrobial susceptibility of Mannheimia haemolytica isolated from the nasopharynx of feedlot cattle. Vet. Microbiol. 2011, 149, 390–398. [Google Scholar] [CrossRef] [PubMed]
- Mu, Q.; Li, J.; Sun, Y.; Mao, D.; Wang, Q.; Luo, Y. Occurrence of sulfonamide-, tetracycline-, plasmid-mediated quinolone-and macrolide-resistance genes in livestock feedlots in Northern China. Environ. Sci. Pollut. Res. Int. 2015, 22, 6932–6940. [Google Scholar] [CrossRef] [PubMed]
- Liu, Y.; Li, H.; Lv, N.; Zhang, Y.; Xu, X.; Ye, Y.; Gao, Y.; Li, J. Prevalence of plasmid-mediated determinants with decreased susceptibility to azithromycin among Shigella isolates in Anhui, China. Front. Microbiol. 2020, 11, 1181. [Google Scholar] [CrossRef]
- Sutcliffe, J.; Grebe, T.; Tait-Kamradt, A.; Wondrack, L. Detection of erythromycin-resistant determinants by PCR. Antimicrob. Agents Chemother. 1996, 40, 2562–2566. [Google Scholar] [CrossRef]
- Xu, L.; Chen, H.; Canales, M.; Ciric, L. Use of synthesized double-stranded gene fragments as qPCR standards for the quantification of antibiotic resistance genes. J. Microbiol. Methods 2019, 164, 105670. [Google Scholar] [CrossRef]







Disclaimer/Publisher’s Note: The statements, opinions and data contained in all publications are solely those of the individual author(s) and contributor(s) and not of MDPI and/or the editor(s). MDPI and/or the editor(s) disclaim responsibility for any injury to people or property resulting from any ideas, methods, instructions or products referred to in the content. |
© 2025 by the authors. Licensee MDPI, Basel, Switzerland. This article is an open access article distributed under the terms and conditions of the Creative Commons Attribution (CC BY) license (https://creativecommons.org/licenses/by/4.0/).
Share and Cite
Zhang, P.; Mo, Q.; Liu, C.; Liu, Q.; Xu, J.; Wang, Y.; Wen, X.; Wu, Y. Dose-Dependent Effect of Tilmicosin Residues on ermA Rebound Mediated by IntI1 in Pig Manure Compost. Microorganisms 2025, 13, 2123. https://doi.org/10.3390/microorganisms13092123
Zhang P, Mo Q, Liu C, Liu Q, Xu J, Wang Y, Wen X, Wu Y. Dose-Dependent Effect of Tilmicosin Residues on ermA Rebound Mediated by IntI1 in Pig Manure Compost. Microorganisms. 2025; 13(9):2123. https://doi.org/10.3390/microorganisms13092123
Chicago/Turabian StyleZhang, Pengfei, Qingnan Mo, Chang Liu, Qing Liu, Jiaojiao Xu, Yan Wang, Xin Wen, and Yinbao Wu. 2025. "Dose-Dependent Effect of Tilmicosin Residues on ermA Rebound Mediated by IntI1 in Pig Manure Compost" Microorganisms 13, no. 9: 2123. https://doi.org/10.3390/microorganisms13092123
APA StyleZhang, P., Mo, Q., Liu, C., Liu, Q., Xu, J., Wang, Y., Wen, X., & Wu, Y. (2025). Dose-Dependent Effect of Tilmicosin Residues on ermA Rebound Mediated by IntI1 in Pig Manure Compost. Microorganisms, 13(9), 2123. https://doi.org/10.3390/microorganisms13092123
