Exploring the Intestinal Microbiota Profile in Prostate Cancer Patients and Healthy Controls
Abstract
1. Introduction
2. Material and Methods
2.1. Study Population
2.2. Laboratory Test Analysis
2.3. Bacterial DNA Extraction from Fecal Samples
2.4. 16S rRNA Gene Sequencing
2.5. Bioinformatic Analysis
2.6. Statistical Analysis
3. Results
3.1. Study Population
3.2. Comparison of Gut Microbiota Composition of PCa Patients Versus HCs
3.3. Predicting the Functional Capabilities of Microbial Communities Based on 16S Datasets
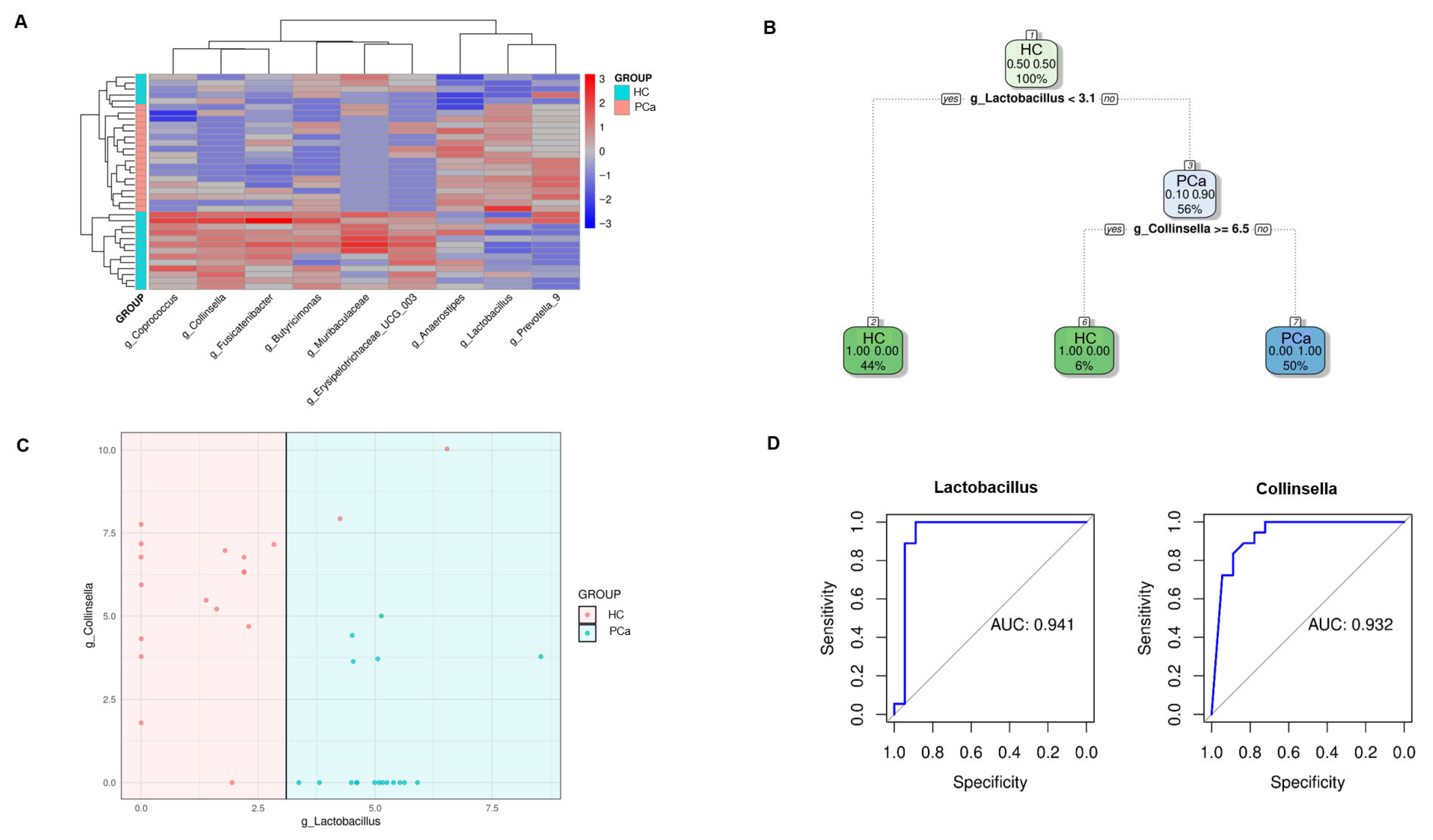
3.4. Identifying a Bacterial Signature in PCa Fecal Samples
3.5. Correlation of the Microbial Data with Clinical Pathological Features
4. Discussion
Author Contributions
Funding
Institutional Review Board Statement
Informed Consent Statement
Data Availability Statement
Acknowledgments
Conflicts of Interest
Abbreviations
| PCa | prostate cancer |
| PSA | prostate-specific antigen |
| HCs | healthy controls |
| ESR | erythrocyte sedimentation rate |
| BMI | body mass index |
| FDR | false discovery rate |
References
- Bray, F.; Laversanne, M.; Sung, H.; Ferlay, J.; Siegel, R.L.; Soerjomataram, I.; Jemal, A. Global cancer statistics 2022: GLOBOCAN estimates of incidence and mortality worldwide for 36 cancers in 185 countries. CA Cancer J. Clin. 2024, 74, 229–263. [Google Scholar] [CrossRef]
- Pernar, C.H.; Ebot, E.M.; Wilson, K.M.; Mucci, L.A. The Epidemiology of Prostate Cancer. Cold Spring Harb. Perspect. Med. 2018, 8, a030361. [Google Scholar] [CrossRef] [PubMed]
- Rawla, P. Epidemiology of Prostate Cancer. World J. Oncol. 2019, 10, 63–89. [Google Scholar] [CrossRef] [PubMed]
- Nova, E.; Gómez-Martinez, S.; González-Soltero, R. The Influence of Dietary Factors on the Gut Microbiota. Microorganisms 2022, 10, 1368. [Google Scholar] [CrossRef] [PubMed]
- Geng, J.; Ni, Q.; Sun, W.; Li, L.; Feng, X. The links between gut microbiota and obesity and obesity related diseases. Biomed. Pharmacother. 2022, 147, 112678. [Google Scholar] [CrossRef]
- Gui, X.; Yang, Z.; Li, M.D. Effect of Cigarette Smoke on Gut Microbiota: State of Knowledge. Front. Physiol. 2021, 12, 673341. [Google Scholar] [CrossRef]
- Koponen, K.; McDonald, D.; Jousilahti, P.; Meric, G.; Inouye, M.; Lahti, L.; Niiranen, T.; Männistö, S.; Havulinna, A.; Knight, R.; et al. Associations of alcohol with the human gut microbiome and prospective health outcomes in the FINRISK 2002 cohort. Eur. J. Nutr. 2025, 64, 153. [Google Scholar] [CrossRef]
- Pak, S.W.; Shin, Y.S.; Park, H.J. The Relationship between Gut Microbiota and Prostate Health. World J. Mens. Health 2024, 42, 663–666. [Google Scholar] [CrossRef]
- Matsushita, M.; Fujita, K.; Motooka, D.; Hatano, K.; Hata, J.; Nishimoto, M.; Banno, E.; Takezawa, K.; Fukuhara, S.; Kiuchi, H.; et al. Firmicutes in Gut Microbiota Correlate with Blood Testosterone Levels in Elderly Men. World J. Mens. Health 2022, 40, 517–525. [Google Scholar] [CrossRef]
- Kalinen, S.; Kallonen, T.; Gunell, M.; Ettala, O.; Jambor, I.; Knaapila, J.; Syvänen, K.T.; Taimen, P.; Poutanen, M.; Aronen, H.J.; et al. Differences in Gut Microbiota Profiles and Microbiota Steroid Hormone Biosynthesis in Men with and Without Prostate Cancer. Eur. Urol. Open Sci. 2024, 62, 140–150. [Google Scholar] [CrossRef]
- Trifanescu, O.G.; Trifanescu, R.A.; Mitrica, R.I.; Bran, D.M.; Serbanescu, G.L.; Valcauan, L.; Marinescu, S.A.; Gales, L.N.; Tanase, B.C.; Anghel, R.M. The Female Reproductive Tract Microbiome and Cancerogenesis: A Review Story of Bacteria, Hormones, and Disease. Diagnostics 2023, 13, 877. [Google Scholar] [CrossRef] [PubMed]
- Cavarretta, I.; Ferrarese, R.; Cazzaniga, W.; Saita, D.; Lucianò, R.; Ceresola, E.R.; Locatelli, I.; Visconti, L.; Lavorgna, G.; Briganti, A.; et al. The Microbiome of the Prostate Tumor Microenvironment. Eur. Urol. 2017, 72, 625–631. [Google Scholar] [CrossRef] [PubMed]
- Golombos, D.M.; Ayangbesan, A.; O’Malley, P.; Lewicki, P.; Barlow, L.; Barbieri, C.E.; Chan, C.; DuLong, C.; Abu-Ali, G.; Huttenhower, C.; et al. The Role of Gut Microbiome in the Pathogenesis of Prostate Cancer: A Prospective, Pilot Study. Urology 2018, 111, 122–128. [Google Scholar] [CrossRef] [PubMed]
- Pernigoni, N.; Zagato, E.; Calcinotto, A.; Troiani, M.; Mestre, R.P.; Calì, B.; Attanasio, G.; Troisi, J.; Minini, M.; Mosole, S.; et al. Commensal bacteria promote endocrine resistance in prostate cancer through androgen biosynthesis. Science 2021, 374, 216–224. [Google Scholar] [CrossRef]
- Nepal, A.; Sharma, P.; Bhattarai, S.; Mahajan, Z.; Sharma, A.; Sapkota, A.; Sharma, A. Extremely Elevated Prostate-Specific Antigen in Acute Prostatitis: A Case Report. Cureus 2023, 15, e43730. [Google Scholar] [CrossRef]
- Magi-Galluzzi, C. Prostate cancer: Diagnostic criteria and role of immunohistochemistry. Mod Pathol. 2018, 31, S12–S21. [Google Scholar] [CrossRef]
- Grozescu, T.; Popa, F. Prostate cancer between prognosis and adequate/proper therapy. J. Med. Life 2017, 10, 5–12. [Google Scholar]
- Picchianti-Diamanti, A.; Panebianco, C.; Salemi, S.; Sorgi, M.L.; Di Rosa, R.; Tropea, A.; Sgrulletti, M.; Salerno, G.; Terracciano, F.; D’Amelio, R.; et al. Analysis of Gut Microbiota in Rheumatoid Arthritis Patients: Disease-Related Dysbiosis and Modifications Induced by Etanercept. Int. J. Mol. Sci. 2018, 19, 2938. [Google Scholar] [CrossRef]
- Bolyen, E.; Rideout, J.R.; Dillon, M.R.; Bokulich, N.A.; Abnet, C.C.; Al-Ghalith, G.A.; Alexander, H.; Alm, E.J.; Arumugam, M.; Asnicar, F.; et al. Reproducible, interactive, scalable and extensible microbiome data science using QIIME 2. Nat. Biotechnol. 2019, 37, 852–857, Erratum in Nat. Biotechnol. 2019, 37, 1091. https://doi.org/10.1038/s41587-019-0252-6. [Google Scholar] [CrossRef]
- Estaki, M.; Jiang, L.; Bokulich, N.A.; McDonald, D.; González, A.; Kosciolek, T.; Martino, C.; Zhu, Q.; Birmingham, A.; Vázquez-Baeza, Y.; et al. QIIME 2 Enables Comprehensive End-to-End Analysis of Diverse Microbiome Data and Comparative Studies with Publicly Available Data. Curr. Protoc. Bioinform. 2020, 70, e100. [Google Scholar] [CrossRef]
- Kechin, A.; Boyarskikh, U.; Kel, A.; Filipenko, M. cutPrimers: A New Tool for Accurate Cutting of Primers from Reads of Targeted Next Generation Sequencing. J. Comput. Biol. 2017, 24, 1138–1143. [Google Scholar] [CrossRef]
- Callahan, B.J.; McMurdie, P.J.; Rosen, M.J.; Han, A.W.; Johnson, A.J.; Holmes, S.P. DADA2: High-resolution sample inference from Illumina amplicon data. Nat. Methods 2016, 13, 581–583. [Google Scholar] [CrossRef] [PubMed]
- Bokulich, N.A.; Kaehler, B.D.; Rideout, J.R.; Dillon, M.; Bolyen, E.; Knight, R.; Huttley, G.A.; Gregory Caporaso, J. Optimizing taxonomic classification of marker-gene amplicon sequences with QIIME 2’s q2-feature-classifier plugin. Microbiome 2018, 6, 90. [Google Scholar] [CrossRef]
- Robeson MS2nd O’Rourke, D.R.; Kaehler, B.D.; Ziemski, M.; Dillon, M.R.; Foster, J.T.; Bokulich, N.A. RESCRIPt: Reproducible sequence taxonomy reference database management. PLoS Comput. Biol. 2021, 17, e1009581. [Google Scholar] [CrossRef]
- Quast, C.; Pruesse, E.; Yilmaz, P.; Gerken, J.; Schweer, T.; Yarza, P.; Peplies, J.; Glöckner, F.O. The SILVA ribosomal RNA gene database project: Improved data processing and web-based tools. Nucleic Acids Res. 2013, 41, D590–D596. [Google Scholar] [CrossRef]
- Wemheuer, F.; Taylor, J.A.; Daniel, R.; Johnston, E.; Meinicke, P.; Thomas, T.; Wemheuer, B. Tax4Fun2: Prediction of habitat-specific functional profiles and functional redundancy based on 16S rRNA gene sequences. Environ. Microbiome 2020, 15, 11. [Google Scholar] [CrossRef]
- Parks, D.H.; Tyson, G.W.; Hugenholtz, P.; Beiko, R.G. STAMP: Statistical analysis of taxonomic and functional profiles. Bioinformatics 2014, 30, 3123–3124. [Google Scholar] [CrossRef]
- Breiman, L.; Friedman, J.H.; Olshen, R.A.; Stone, C.J. Classification and Regression Trees; Chapman & Hall: New York, NY, USA, 1984. [Google Scholar]
- Wei, J.T.; Barocas, D.; Carlsson, S.; Coakley, F.; Eggener, S.; Etzioni, R.; Fine, S.W.; Han, M.; Kim, S.K.; Kirkby, E.; et al. Early Detection of Prostate Cancer: AUA/SUO Guideline Part I: Prostate Cancer Screening. J. Urol. 2023, 210, 46–53. [Google Scholar] [CrossRef]
- Pinsky, P.F.; Parnes, H. Screening for Prostate Cancer. N. Engl. J. Med. 2023, 388, 1405–1414. [Google Scholar] [CrossRef] [PubMed]
- Huang, H.; Liu, Y.; Wen, Z.; Chen, C.; Wang, C.; Li, H.; Yang, X. Gut microbiota in patients with prostate cancer: A systematic review and meta-analysis. BMC Cancer 2024, 24, 261. [Google Scholar] [CrossRef]
- Snaterse, G.; Visser, J.A.; Arlt, W.; Hofland, J. Circulating steroid hormone variations throughout different stages of prostate cancer. Endocr. Relat. Cancer 2017, 24, R403–R420. [Google Scholar] [CrossRef]
- Heinlein, C.A.; Chang, C. Androgen receptor in prostate cancer. Endocr. Rev. 2004, 25, 276–308. [Google Scholar] [CrossRef]
- Dai, C.; Heemers, H.; Sharifi, N. Androgen Signaling in Prostate Cancer. Cold Spring Harb. Perspect. Med. 2017, 7, a030452. [Google Scholar] [CrossRef] [PubMed]
- Colldén, H.; Landin, A.; Wallenius, V.; Elebring, E.; Fändriks, L.; Nilsson, M.E.; Ryberg, H.; Poutanen, M.; Sjögren, K.; Vandenput, L.; et al. The gut microbiota is a major regulator of androgen metabolism in intestinal contents. Am. J. Physiol. Endocrinol. Metab. 2019, 317, E1182–E1192. [Google Scholar] [CrossRef] [PubMed]
- Eidelman, E.; Twum-Ampofo, J.; Ansari, J.; Siddiqui, M.M. The Metabolic Phenotype of Prostate Cancer. Front. Oncol. 2017, 7, 131. [Google Scholar] [CrossRef] [PubMed]
- Li, Z.P.; Liu, J.X.; Lu, L.L.; Wang, L.L.; Xu, L.; Guo, Z.H.; Dong, Q.J. Overgrowth of Lactobacillus in gastric cancer. World J. Gastrointest. Oncol. 2021, 13, 1099–1108. [Google Scholar] [CrossRef]
- Shi, Q.; Wang, J.; Zhou, M.; Zheng, R.; Zhang, X.; Liu, B. Gut Lactobacillus contribute to the progression of breast cancer by affecting the anti-tumor activities of immune cells in the TME of tumor-bearing mice. Int. Immunopharmacol. 2023, 124 Pt B, 111039. [Google Scholar] [CrossRef]
- Hezaveh, K.; Shinde, R.S.; Klötgen, A.; Halaby, M.J.; Lamorte, S.; Ciudad, M.T.; Quevedo, R.; Neufeld, L.; Liu, Z.Q.; Jin, R.; et al. Tryptophan-derived microbial metabolites activate the aryl hydrocarbon receptor in tumor-associated macrophages to suppress anti-tumor immunity. Immunity 2022, 55, 324–340.e8. [Google Scholar] [CrossRef]
- Kim, J.H.; Seo, H.; Kim, S.; Ul-Haq, A.; Rahim, M.A.; Jo, S.; Song, H.Y.; Song, Y.S. Biochemical Recurrence in Prostate Cancer Is Associated with the Composition of Lactobacillus: Microbiome Analysis of Prostatic Tissue. Int. J. Mol. Sci. 2023, 24, 10423. [Google Scholar] [CrossRef]
- Matsushita, M.; Fujita, K.; Motooka, D.; Hatano, K.; Fukae, S.; Kawamura, N.; Tomiyama, E.; Hayashi, Y.; Banno, E.; Takao, T.; et al. The gut microbiota associated with high-Gleason prostate cancer. Cancer Sci. 2021, 112, 3125–3135. [Google Scholar] [CrossRef]
- Yang, H.J.; Kim, J.H. Role of microbiome and its metabolite, short chain fatty acid in prostate cancer. Investig. Clin. Urol. 2023, 64, 3–12. [Google Scholar] [CrossRef]
- Lin, X.; Xu, M.; Lan, R.; Hu, D.; Zhang, S.; Zhang, S.; Lu, Y.; Sun, H.; Yang, J.; Liu, L.; et al. Gut com-mensal Alistipes shahii improves experimental colitis in mice with reduced intestinal epithelial damage and cytokine secretion. mSystems 2025, 10, e0160724. [Google Scholar] [CrossRef]
- Schirmer, M.; Garner, A.; Vlamakis, H.; Xavier, R.J. Microbial genes and pathways in inflam-matory bowel disease. Nat. Rev. Microbiol. 2019, 17, 497–511. [Google Scholar] [CrossRef]





| Variable | Category | All Subjects (N = 36) | Healthy Controls (N = 18) | PCa Patients (N = 18) | p-Value |
|---|---|---|---|---|---|
| Anthropometric characteristics | - | - | - | - | - |
| Height (cm) | Median [IQR] | 172.0 [167.0–178.0] | 172.0 [168.5–177.5] | 171.0 [166.3–177.5] | 0.782 ^ |
| Body weight (Kg) | Median [IQR] | 79.0 [72.0–87.0] | 85.0 [74.5-90.0] | 75.0 [72.0–85.0] | 0.123 ^ |
| BMI (Kg/m2) | Median [IQR] | 26.8 [24.6–28.7] | 28.1 [25.7–29.2] | 25.7 [24.6–27.6] | 0.117 ^ |
| Age (years) | Mean ± SD | 65.6 ± 6.5 | 62.1 ± 4.4 | 69.1 ± 6.5 | 0.001 * |
| Lifestyle info | - | - | - | - | - |
| Diet—N (%) | Mediterranean | 29 (80.6) | 13 (72.2) | 16 (88.9) | 0.098 § |
| Free/hyperglucidic/hyperproteic | 3 (8.3) | 1 (5.6) | 2 (11.1) | ||
| Not known | 4 (11.1) | 4 (22.2) | 0 (0.0) | ||
| Smoking status—N (%) | No | 23 (63.9) | 9 (50.0) | 14 (77.8) | 0.074 § |
| Yes | 9 (25.0) | 5 (27.8) | 4 (22.2) | ||
| Not known | 4 (11.1) | 4 (22.2) | 0 (0.0) | ||
| Alcohol consumption—N (%) | No | 21 (58.3) | 10 (55.6) | 11 (61.1) | 0.088 § |
| Yes | 11 (30.6) | 4 (22.2) | 7 (38.9) | ||
| Not known | 4 (11.1) | 4 (22.2) | 0 (0.0) |
Disclaimer/Publisher’s Note: The statements, opinions and data contained in all publications are solely those of the individual author(s) and contributor(s) and not of MDPI and/or the editor(s). MDPI and/or the editor(s) disclaim responsibility for any injury to people or property resulting from any ideas, methods, instructions or products referred to in the content. |
© 2025 by the authors. Licensee MDPI, Basel, Switzerland. This article is an open access article distributed under the terms and conditions of the Creative Commons Attribution (CC BY) license (https://creativecommons.org/licenses/by/4.0/).
Share and Cite
Cocomazzi, G.; Villani, A.; Mencarelli, G.; Contu, V.; De Ruvo, D.; Virgili, E.; Marino, F.; Baldini, G.M.; Binda, E.; Parmegiani, L.; et al. Exploring the Intestinal Microbiota Profile in Prostate Cancer Patients and Healthy Controls. Microorganisms 2025, 13, 2105. https://doi.org/10.3390/microorganisms13092105
Cocomazzi G, Villani A, Mencarelli G, Contu V, De Ruvo D, Virgili E, Marino F, Baldini GM, Binda E, Parmegiani L, et al. Exploring the Intestinal Microbiota Profile in Prostate Cancer Patients and Healthy Controls. Microorganisms. 2025; 13(9):2105. https://doi.org/10.3390/microorganisms13092105
Chicago/Turabian StyleCocomazzi, Giovanna, Annacandida Villani, Gandino Mencarelli, Viviana Contu, Daniele De Ruvo, Edy Virgili, Francesco Marino, Giorgio Maria Baldini, Elena Binda, Lodovico Parmegiani, and et al. 2025. "Exploring the Intestinal Microbiota Profile in Prostate Cancer Patients and Healthy Controls" Microorganisms 13, no. 9: 2105. https://doi.org/10.3390/microorganisms13092105
APA StyleCocomazzi, G., Villani, A., Mencarelli, G., Contu, V., De Ruvo, D., Virgili, E., Marino, F., Baldini, G. M., Binda, E., Parmegiani, L., Ciampaglia, W., Capone, L., Perri, F., Cisternino, A., Pazienza, V., & Panebianco, C. (2025). Exploring the Intestinal Microbiota Profile in Prostate Cancer Patients and Healthy Controls. Microorganisms, 13(9), 2105. https://doi.org/10.3390/microorganisms13092105

