Ribosomal Hibernation Factor Links Quorum-Sensing to Acid Resistance in EHEC
Abstract
1. Introduction
2. Materials and Methods
2.1. Bacterial Strains and Culture Standardization
2.2. Acid Stress Resistance Profiling
2.3. Genetic Strain Construction
2.4. Transcriptome Sequencing and Analysis
2.5. Determination of Sublethal H2O2 Concentration
2.6. Multistress Survival Assays
2.7. Analysis of the SdiA–RMF–RpoS Regulatory Axis
2.8. Quantitative PCR and Statistical Analyses
2.9. Statistical Analyses
3. Results
3.1. Exogenous and Endogenous AHL Signaling Synergistically Promote Acid Resistance in EHEC
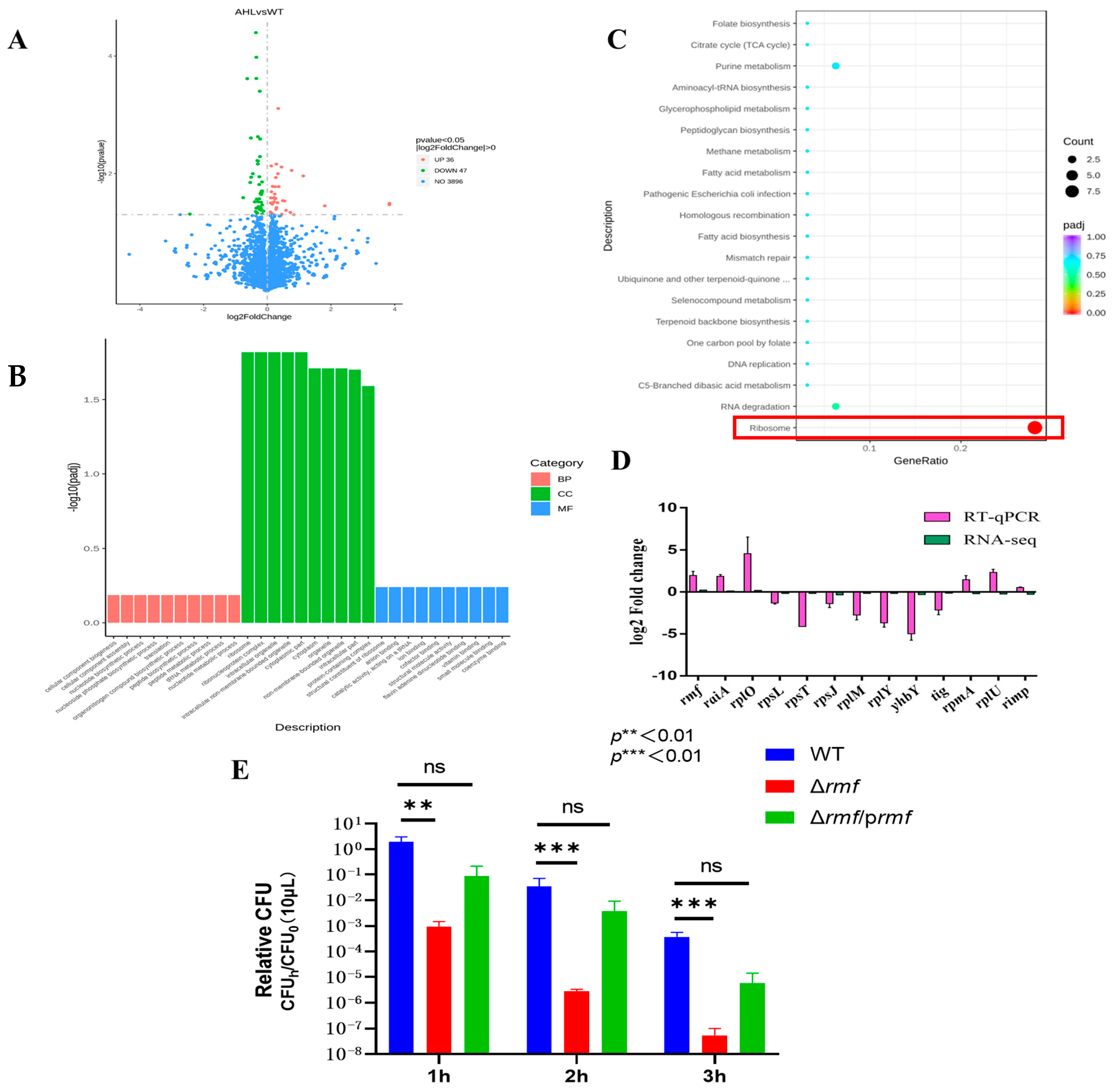
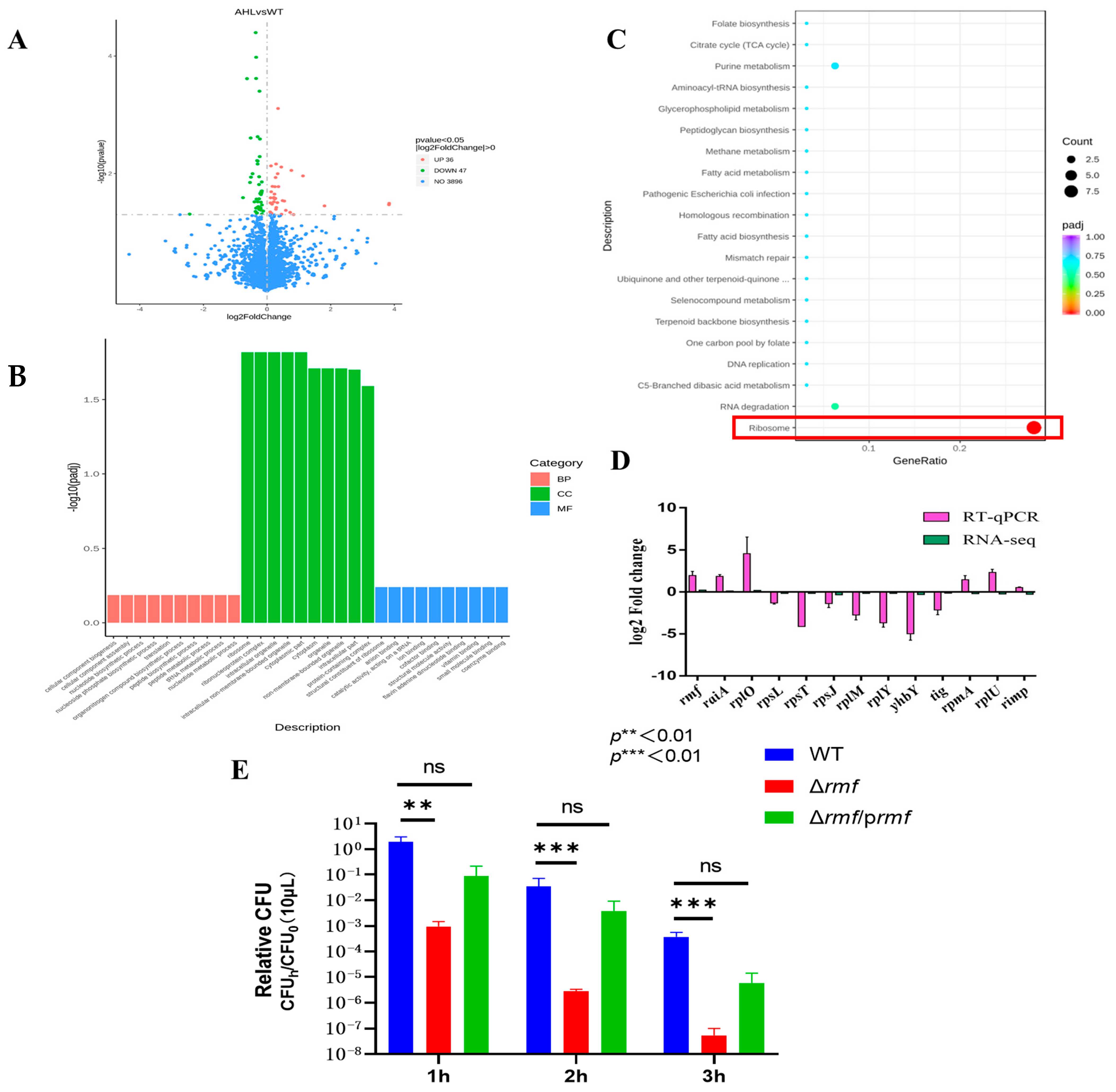
3.2. Ribosome Hibernation Underpins Quorum Sensing-Mediated Acid Survival in EHEC
3.3. Ribosomal Hibernation Factor RMF Governs Cross-Stress Adaptation in EHEC
3.4. RMF Serves as the Essential Downstream Executor of AHL-Mediated Acid Resistance
3.5. Acid-Triggered SdiA–RMF–RpoS Signaling Axis Governs Ribosomal Stress Adaptation
4. Discussion
5. Conclusions
Supplementary Materials
Author Contributions
Funding
Institutional Review Board Statement
Informed Consent Statement
Data Availability Statement
Acknowledgments
Conflicts of Interest
References
- Yu, L.; Zhang, S.; Xu, Y.; Mi, X.; Xing, T.; Li, J.; Zhang, L.; Gao, F.; Jiang, Y. Acid resistance of E. coli O157:H7 and O26:H11 exposure to lactic acid revealed by transcriptomic analysis. Food Sci. Technol. 2021, 136, 110352. [Google Scholar] [CrossRef]
- Ramamurthy, T.; Nandy, R.K.; Mukhopadhyay, A.K.; Dutta, S.; Mutreja, A.; Okamoto, K.; Miyoshi, S.-I.; Nair, G.B.; Ghosh, A. Virulence Regulation and Innate Host Response in the Pathogenicity of Vibrio cholerae. Front. Cell. Infect. Microbiol. 2020, 10, 572096. [Google Scholar] [CrossRef] [PubMed]
- Lin, Z.; Li, J.; Yan, X.; Yang, J.; Li, X.; Chen, P.; Yang, X.; Kivisaar, M. Engineering of the Small Noncoding RNA (sRNA) DsrA Together with the sRNA Chaperone Hfq Enhances the Acid Tolerance of Escherichia coli. Appl. Environ. Microbiol. 2021, 87, e02923-20. [Google Scholar] [CrossRef] [PubMed]
- Seo, S.W.; Kim, D.; O’bRien, E.J.; Szubin, R.; Palsson, B.O. Decoding genome-wide GadEWX-transcriptional regulatory networks reveals multifaceted cellular responses to acid stress in Escherichia coli. Nat. Communnication 2015, 6, 7970. [Google Scholar] [CrossRef] [PubMed]
- Ma, X.; Zhang, S.; Xu, Z.; Li, H.; Xiao, Q.; Qiu, F.; Zhang, W.; Long, Y.; Zheng, D.; Huang, B.; et al. SdiA Improves the Acid Tolerance of E. coli by Regulating GadW and GadY Expression. Front. Microbiol. 2020, 11, 1078. [Google Scholar] [CrossRef] [PubMed]
- Yang, Y.; Zhou, M.; Hardwidge, P.R.; Cui, H.; Zhu, G. Isolation and Characterization of N-acyl Homoserine Lactone-Producing Bacteria from Cattle Rumen and Swine Intestines. Front. Cell. Infect. Microbiol. 2018, 8, 155. [Google Scholar] [CrossRef] [PubMed]
- Cao, Y.; Ren, J.; Zhang, Y.; Xie, Y.; Xiao, X.; Zhang, Z.; Lou, W.; Liu, F. Transcriptomics analysis of the role of SdiA in desiccation tolerance of Cronobacter sakazakii in powdered infant formula. Int. J. Food Microbiol. 2025, 426, 110916. [Google Scholar] [CrossRef] [PubMed]
- Schwieters, A.; Ahmer, B. Role of the LuxR solo, SdiA, in eavesdropping on foreign bacteria. FEMS Microbiol. Rev. 2025, 49, fuaf015. [Google Scholar] [CrossRef] [PubMed]
- Dapa, T.; Fleurier, S.; Bredeche, M.-F.; Matic, I. The SOS and RpoS Regulons Contribute to Bacterial Cell Robustness to Genotoxic Stress by Synergistically Regulating DNA Polymerase Pol II. Genetics 2017, 206, 1349–1360. [Google Scholar] [CrossRef] [PubMed]
- Zhang, D.; Li, S.H.-J.; King, C.G.; Wingreen, N.S.; Gitai, Z.; Li, Z.; Sinha, S. Global and gene-specific translational regulation in Escherichia coli across different conditions. PLoS Comput. Biol. 2022, 18, e1010641. [Google Scholar] [CrossRef] [PubMed]
- Schellhorn, H.E. Function, Evolution, and Composition of the RpoS Regulon in Escherichia coli. Front. Microbiol. 2020, 11, 560099. [Google Scholar] [CrossRef] [PubMed]
- Battesti, A.; Majdalani, N.; Gottesman, S. The RpoS-mediated general stress response in Escherichia coli. Annu. Rev. Microbiol. 2011, 65, 189–213. [Google Scholar] [CrossRef] [PubMed]
- Maki, Y.; Yoshida, H. Ribosomal Hibernation-Associated Factors in Escherichia coli. Microorganisms 2021, 10, 33. [Google Scholar] [CrossRef] [PubMed]
- Wang, T.; Liang, C.; Zheng, M.; Liu, L.; An, Y.; Xu, H.; Xiao, S.; Nie, L. Ribosome Hibernation as a Stress Response of Bacteria. Protein Pept. Lett. 2020, 27, 1082–1091. [Google Scholar] [CrossRef] [PubMed]
- Usachev, K.S.; Yusupov, M.M.; Validov, S.Z. Hibernation as a Stage of Ribosome Functioning. Biochemistry 2020, 85, 1434–1442. [Google Scholar] [CrossRef] [PubMed]
- El-Sharoud, W.M.; Niven, G.W. The influence of ribosome modulation factor on the survival of stationary-phase Escherichia coli during acid stress. Microbiology 2007, 153 Pt 1, 247–253. [Google Scholar] [CrossRef] [PubMed]
- Khaova, E.A.; Tkachenko, A.G. Effects of polyamines and indole on the expression of ribosome hibernation factors in Escherichia coli at the translational level. Vavilovskii Zhurnal Genet. Sel. 2024, 28, 24–32. [Google Scholar] [CrossRef] [PubMed]
- Akanuma, G.; Kazo, Y.; Tagami, K.; Hiraoka, H.; Yano, K.; Suzuki, S.; Hanai, R.; Nanamiya, H.; Kato-Yamada, Y.; Kawamura, F. Ribosome dimerization is essential for the efficient regrowth of Bacillus subtilis. Microbiology 2016, 162, 448–458. [Google Scholar] [CrossRef] [PubMed]
- Yamagishi, M.; Matsushima, H.; Wada, A.; Sakagami, M.; Fujita, N.; Ishihama, A. Regulation of the Escherichia coli rmf gene encoding the ribosome modulation factor: Growth phase- and growth rate-dependent control. EMBO J. 1993, 12, 625–630. [Google Scholar] [CrossRef] [PubMed]
- Khaova, E.A.; NKashevarova, M.; Tkachenko, A.G. Ribosome Hibernation: Molecular Strategy of Bacterial Survival (Review). Appl. Biochem. Microbiol. 2022, 58, 213–231. [Google Scholar] [CrossRef]
- Saile, N.; Voigt, A.; Kessler, S.; Stressler, T.; Klumpp, J.; Fischer, L.; Schmidt, H.; Elkins, C.A. Escherichia coli O157:H7 Strain EDL933 Harbors Multiple Functional Prophage-Associated Genes Necessary for the Utilization of 5-N-Acetyl-9-O-Acetyl Neuraminic Acid as a Growth Substrate. Appl. Environ. Microbiol. 2016, 82, 5940–5950. [Google Scholar] [CrossRef] [PubMed]
- Yang, Y.; Zhang, X.; Zhang, B.; Zhou, M.; Duan, Q.; Li, Z.; Zhang, X.; Zhu, G. Quorum sensing-1 signaling of N-hexanoyl-l-homoserine lactone contributes to virulence in avian pathogenic Escherichia coli. Arch. Microbiol. 2021, 203, 6079–6089. [Google Scholar] [CrossRef] [PubMed]
- Yang, Y.; Yao, F.; Zhou, M.; Zhu, J.; Zhang, X.; Bao, W.; Wu, S.; Hardwidge, P.R.; Zhu, G. F18ab Escherichia coli flagella expression is regulated by acyl-homoserine lactone and contributes to bacterial virulence. Vet. Microbiol. 2013, 165, 378–383. [Google Scholar] [CrossRef] [PubMed]
- Yang, Y.; Zhou, H.; Shao, J.; Zhang, X.; Xia, P.; Zhou, M.; Duan, Q.; Zhu, G. Effect of hcp1 of the Type VI Secretion System on Biological Characteristics of F18 Shiga Toxin-Producing Escherichia coli. Pak. J. Zool. 2022, 54, 2145–2151. [Google Scholar] [CrossRef]
- Meng, X.; He, M.; Chen, B.; Xia, P.; Wang, J.; Zhu, C.; Wang, H.; Zhu, G. RyhB Paralogs Downregulate the Expressions of Multiple Survival-Associated Genes and Attenuate the Survival of Salmonella Enteritidis in the Chicken Macrophage HD11. Microorganisms 2023, 11, 214. [Google Scholar] [CrossRef] [PubMed]
- Adhikari, A.; Bary, A.; Cogger, C.; James, C.; Ünlü, G.; Killinger, K. Thermal and Starvation Stress Response of Escherichia coli O157:H7 Isolates Selected from Agricultural Environments. J. Food Prot. 2016, 79, 1673–1679. [Google Scholar] [CrossRef] [PubMed]
- Li, Y.; Zhou, D.; Hu, S.; Xiao, X.; Yu, Y.; Li, X. Transcriptomic analysis by RNA-seq of Escherichia coli O157:H7 response to prolonged cold stress. Food Sci. Technol. 2018, 97, 17–24. [Google Scholar] [CrossRef]
- Qiao, J.; Du, D.; Wang, Y.; Xi, L.; Zhu, W.; Morigen. Uncovering the effects of non-lethal oxidative stress on replication initiation in Escherichia coli. Gene 2025, 933, 148992. [Google Scholar] [CrossRef] [PubMed]
- Duan, Q.; Zhou, M.; Zhu, X.; Yang, Y.; Zhu, J.; Bao, W.; Wu, S.; Ruan, X.; Zhang, W.; Zhu, G. Flagella from F18+Escherichia coli play a role in adhesion to pig epithelial cell lines. Microb. Pathog. 2013, 55, 32–38. [Google Scholar] [CrossRef] [PubMed]
- Yang, Y.; Zhang, X.; Yang, J.; Wu, Z.; Li, J.; Song, R.; Meng, C.; Zhu, G. N-(3-Oxododecanoyl)-Homoserine Lactone Induces Intestinal Barrier Damage in Piglets via the Lipid Raft-Mediated Apoptosis Pathway. Vet. Sci. 2025, 12, 233. [Google Scholar] [CrossRef] [PubMed]
- Aguirre-Cardenas, M.I.; Geddes-Buehre, D.H.; Crowhurst, K.A. Removal of disulfide from acid stress chaperone HdeA does not wholly eliminate structure or function at low pH. Biochem. Biophys. Rep. 2021, 27, 101064. [Google Scholar] [CrossRef] [PubMed]
- Bouillet, S.; Hamdallah, I.; Majdalani, N.; Tripathi, A.; Gottesman, S. A negative feedback loop is critical for recovery of RpoS after stress in Escherichia coli. PLoS Genet. 2024, 20, e1011059. [Google Scholar] [CrossRef] [PubMed]
- Izutsu, K.; Wada, A.; Wada, C. Expression of ribosome modulation factor (RMF) in Escherichia coli requires ppGpp. Genes Cells 2001, 6, 665–676. [Google Scholar] [CrossRef] [PubMed]
- Zhang, Y.; Guo, M.; Shen, P.; Xie, Z. The stress response factor RpoS is required for the natural transformation of Escherichia coli. Chin. Sci. Bull. 2014, 59, 521–527. [Google Scholar] [CrossRef]
- Polikanov, Y.S.; Blaha, G.M.; Steitz, T.A. How hibernation factors RMF, HPF, and YfiA turn off protein synthesis. Science 2012, 336, 915–918. [Google Scholar] [CrossRef] [PubMed]
- Ekemezie, C.L.; Melnikov, S.V. Hibernating ribosomes as drug targets? Front. Microbiol. 2024, 15, 1436579. [Google Scholar] [CrossRef] [PubMed]
- Yoshida, H.; Wada, A.; Shimada, T.; Maki, Y.; Ishihama, A. Coordinated Regulation of Rsd and RMF for Simultaneous Hibernation of Transcription Apparatus and Translation Machinery in Stationary-Phase Escherichia coli. Front. Genet. 2019, 10, 1153. [Google Scholar] [CrossRef] [PubMed]
- Krzyzek, P. Challenges and Limitations of Anti-quorum Sensing Therapies. Front. Microbiol. 2019, 10, 2473. [Google Scholar] [CrossRef] [PubMed]
- Garcia-Contreras, R.; Nuñez-López, L.; Jasso-Chávez, R.; Kwan, B.W.; Belmont, J.A.; Rangel-Vega, A.; Maeda, T.; Wood, T.K. Quorum sensing enhancement of the stress response promotes resistance to quorum quenching and prevents social cheating. ISME J. 2015, 9, 115–125. [Google Scholar] [CrossRef] [PubMed]
- Charlton, T.S.; De Nys, R.; Netting, A.; Kumar, N.; Hentzer, M.; Givskov, M.; Kjelleberg, S. A novel and sensitive method for the quantification of N-3-oxoacyl homoserine lactones using gas chromatography-mass spectrometry: Application to a model bacterial biofilm. Environ. Microbiol. 2000, 2, 530–541. [Google Scholar] [CrossRef] [PubMed]
- Sebastian, H.; Finkel, S.E. Absence of Ribosome Modulation Factor Alters Growth and Competitive Fitness of Escherichia coli. Microbiol. Spectr. 2022, 10, e0223921. [Google Scholar] [CrossRef] [PubMed]
- Shimada, T.; Yoshida, H.; Ishihama, A. Involvement of cyclic AMP receptor protein in regulation of the rmf gene encoding the ribosome modulation factor in Escherichia coli. J. Bacteriol. 2013, 195, 2212–2219. [Google Scholar] [CrossRef] [PubMed]
- Feaga, H.A.; Dworkin, J. Transcription regulates ribosome hibernation. Mol. Microbiol. 2021, 116, 663–673. [Google Scholar] [CrossRef] [PubMed]





| Gene ID | Gene Symbol | Regulation | Fold Change | Function |
|---|---|---|---|---|
| EDL933_RS05+ A3:E19985 | rmf | Up | 2.9381 | Ribosome Modulation Factor (RMF) promoting formation of translationally inactive 100S ribosome dimers |
| EDL933_RS18465 | raiA | Up | 2.0187 | Ribosome-associated inactivation factors mediating translational dormancy in 70S ribosomes |
| EDL933_RS21670 | rpmA | Down | −2.3985 | L27, a core ribosomal protein of the 50S subunit |
| EDL933_RS22235 | rplO | Up | 2.2216 | L15, a core ribosomal protein of the 50S subunit |
| EDL933_RS21870 | rplM | Down | −2.6348 | L13, a core ribosomal protein of the 50S subunit |
| EDL933_RS16425 | rplY | Down | −2.5399 | L25, a core ribosomal protein of the 50S subunit |
| EDL933_RS22375 | rpsL | Down | −2.6338 | S12, a core ribosomal protein of the 30S subunit |
| EDL933_RS21050 | rpsU | Down | −2.6047 | S21, a core ribosomal protein of the 30S subunit |
| EDL933_RS00125 | rpsT | Down | −2.4991 | S20, a core ribosomal protein of the 30S subunit |
| EDL933_RS22335 | rpsJ | Down | −1.54 | S10, a core ribosomal protein of the 30S subunit |
| EDL933_RS21675 | rplU | Down | −2.1187 | L21, a core ribosomal protein of the 50S subunit |
| EDL933_RS21595 | rimP | Down | −1.9906 | Ribosome maturation enzymes catalyzing structural remodeling of 30S ribosomal subunits |
| EDL933_RS21645 | yhbY | Down | −1.7577 | Ribosome dimerization factors binding and stabilizing mature 50S ribosomal subunits |
| EDL933_RS02525 | tig | Down | −3.0643 | Ribosome-associated chaperones coordinating nascent chain folding, protein translocation, and ribosome maturation |
Disclaimer/Publisher’s Note: The statements, opinions and data contained in all publications are solely those of the individual author(s) and contributor(s) and not of MDPI and/or the editor(s). MDPI and/or the editor(s) disclaim responsibility for any injury to people or property resulting from any ideas, methods, instructions or products referred to in the content. |
© 2025 by the authors. Licensee MDPI, Basel, Switzerland. This article is an open access article distributed under the terms and conditions of the Creative Commons Attribution (CC BY) license (https://creativecommons.org/licenses/by/4.0/).
Share and Cite
Yang, Y.; Zhang, X.; Han, Z.; Li, J.; Fang, Q.; Zhu, G. Ribosomal Hibernation Factor Links Quorum-Sensing to Acid Resistance in EHEC. Microorganisms 2025, 13, 1730. https://doi.org/10.3390/microorganisms13081730
Yang Y, Zhang X, Han Z, Li J, Fang Q, Zhu G. Ribosomal Hibernation Factor Links Quorum-Sensing to Acid Resistance in EHEC. Microorganisms. 2025; 13(8):1730. https://doi.org/10.3390/microorganisms13081730
Chicago/Turabian StyleYang, Yang, Xinyi Zhang, Zixin Han, Junpeng Li, Qiaoqiao Fang, and Guoqiang Zhu. 2025. "Ribosomal Hibernation Factor Links Quorum-Sensing to Acid Resistance in EHEC" Microorganisms 13, no. 8: 1730. https://doi.org/10.3390/microorganisms13081730
APA StyleYang, Y., Zhang, X., Han, Z., Li, J., Fang, Q., & Zhu, G. (2025). Ribosomal Hibernation Factor Links Quorum-Sensing to Acid Resistance in EHEC. Microorganisms, 13(8), 1730. https://doi.org/10.3390/microorganisms13081730

