The Symbiotic Bacterial Profile of Laboratory-Reared and Field-Caught Aedes albopictus Mosquitoes from Greece
Abstract
1. Introduction
2. Materials and Methods
2.1. Housing and Rearing Conditions for Laboratory Populations
2.2. Sample Collection and Preparation from Laboratory Populations
2.3. Sample Collection and Preparation from Wild Populations
2.4. Culture Preparation and Molecular Identification of Isolates
2.5. DNA Extraction
2.6. PCR Amplification of the 16S rRNA and COI Genes
2.7. Evaluation of PCR Results, Purification of Positive Reactions, and Sanger Sequencing
2.8. Illumina Library Preparation and High-Throughput Sequencing
2.9. Data Analysis
3. Results
3.1. Dataset Information and Taxonomic Assignment of Filtered Reads
3.2. The Bacterial Communities of the Laboratory Populations
3.3. The Bacterial Community of the UTH Populations Based on the Developmental Stage and the Sex of Adult Flies
3.4. The Bacterial Community of the BPI Populations Based on the Developmental Stage and the Sex of Adult Flies
3.5. The Bacterial Community of the BPI Blood-Fed Populations
3.6. The Bacterial Community of Wild Populations
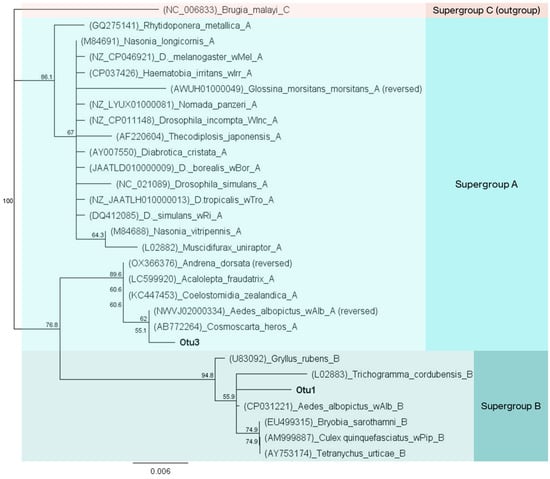
3.7. The Presence of Wolbachia in the Laboratory and Wild Populations
3.8. Sex-Related Differences in the Presence of the Two Wolbachia Strains
3.9. The Core Microbiome of Aedes albopictus Mosquitoes from Greece
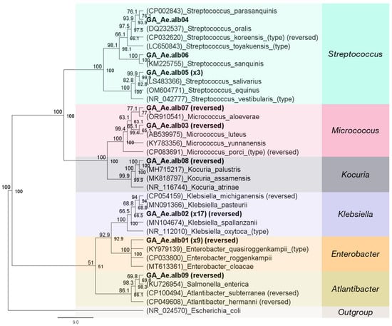
3.10. The Culturable Bacterial Diversity of Laboratory Larvae and Adult Mosquitoes
4. Discussion
4.1. The Bacterial Communities of Aedes albopictus Based on the Studied Population Parameters
4.2. The Prevalence of Wolbachia in the Bacterial Communities of Aedes albopictus Mosquitoes
5. Conclusions
Supplementary Materials
Author Contributions
Funding
Institutional Review Board Statement
Informed Consent Statement
Data Availability Statement
Conflicts of Interest
References
- Foster, W.A.; Walker, E.D. Chapter 15—Mosquitoes (Culicidae). In Medical and Veterinary Entomology, 3rd ed.; Mullen, G.R., Durden, L.A., Eds.; Academic Press: Cambridge, MA, USA, 2019; pp. 261–325. ISBN 978-0-12-814043-7. [Google Scholar]
- Roiz, D.; Pontifes, P.A.; Jourdain, F.; Diagne, C.; Leroy, B.; Vaissière, A.-C.; Tolsá-García, M.J.; Salles, J.-M.; Simard, F.; Courchamp, F. The Rising Global Economic Costs of Invasive Aedes Mosquitoes and Aedes-Borne Diseases. Sci. Total Environ. 2024, 933, 173054. [Google Scholar] [CrossRef] [PubMed]
- Bourtzis, K.; Vreysen, M.J.B. Sterile Insect Technique (SIT) and Its Applications. Insects 2021, 12, 638. [Google Scholar] [CrossRef]
- Oliva, C.F.; Benedict, M.Q.; Collins, C.M.; Baldet, T.; Bellini, R.; Bossin, H.; Bouyer, J.; Corbel, V.; Facchinelli, L.; Fouque, F.; et al. Sterile Insect Technique (SIT) against Aedes Species Mosquitoes: A Roadmap and Good Practice Framework for Designing, Implementing and Evaluating Pilot Field Trials. Insects 2021, 12, 191. [Google Scholar] [CrossRef] [PubMed]
- Balatsos, G.; Karras, V.; Puggioli, A.; Balestrino, F.; Bellini, R.; Papachristos, D.P.; Milonas, P.G.; Papadopoulos, N.T.; Malfacini, M.; Carrieri, M.; et al. Sterile Insect Technique (SIT) Field Trial Targeting the Suppression of Aedes albopictus in Greece. Parasite 2024, 31, 17. [Google Scholar] [CrossRef]
- Mastronikolos, G.D.; Kapranas, A.; Balatsos, G.K.; Ioannou, C.; Papachristos, D.P.; Milonas, P.G.; Puggioli, A.; Pajović, I.; Petrić, D.; Bellini, R.; et al. Quality Control Methods for Aedes albopictus Sterile Male Transportation. Insects 2022, 13, 179. [Google Scholar] [CrossRef] [PubMed]
- Augustinos, A.A.; Kyritsis, G.A.; Papadopoulos, N.T.; Abd-Alla, A.M.M.; Cáceres, C.; Bourtzis, K. Exploitation of the Medfly Gut Microbiota for the Enhancement of Sterile Insect Technique: Use of Enterobacter sp. in Larval Diet-Based Probiotic Applications. PLoS ONE 2015, 10, e0136459. [Google Scholar] [CrossRef]
- Ben Ami, E.; Yuval, B.; Jurkevitch, E. Manipulation of the Microbiota of Mass-Reared Mediterranean Fruit Flies Ceratitis capitata (Diptera: Tephritidae) Improves Sterile Male Sexual Performance. ISME J. 2010, 4, 28–37. [Google Scholar] [CrossRef]
- Ben-Yosef, M.; Behar, A.; Jurkevitch, E.; Yuval, B. Bacteria–Diet Interactions Affect Longevity in the Medfly—Ceratitis capitata. J. Appl. Entomol. 2008, 132, 690–694. [Google Scholar] [CrossRef]
- Hamden, H.; Guerfali, M.M.; Fadhl, S.; Saidi, M.; Chevrier, C. Fitness Improvement of Mass-Reared Sterile Males of Ceratitis capitata (Vienna 8 Strain) (Diptera: Tephritidae) after Gut Enrichment with Probiotics. J. Econ. Entomol. 2013, 106, 641–647. [Google Scholar] [CrossRef]
- Kyritsis, G.A.; Augustinos, A.A.; Cáceres, C.; Bourtzis, K. Medfly Gut Microbiota and Enhancement of the Sterile Insect Technique: Similarities and Differences of Klebsiella oxytoca and Enterobacter sp. AA26 Probiotics during the Larval and Adult Stages of the VIENNA 8D53+ Genetic Sexing Strain. Front. Microbiol. 2017, 8, 2064. [Google Scholar] [CrossRef]
- Souza, R.S.; Virginio, F.; Riback, T.I.S.; Suesdek, L.; Barufi, J.B.; Genta, F.A. Microorganism-Based Larval Diets Affect Mosquito Development, Size and Nutritional Reserves in the Yellow Fever Mosquito Aedes aegypti (Diptera: Culicidae). Front. Physiol. 2019, 10, 152. [Google Scholar] [CrossRef] [PubMed]
- Martinson, V.G.; Strand, M.R. Diet–Microbiota Interactions Alter Mosquito Development. Front. Microbiol. 2021, 12, 650743. [Google Scholar] [CrossRef] [PubMed]
- Guégan, M.; Zouache, K.; Démichel, C.; Minard, G.; Tran Van, V.; Potier, P.; Mavingui, P.; Valiente Moro, C. The Mosquito Holobiont: Fresh Insight into Mosquito-Microbiota Interactions. Microbiome 2018, 6, 49. [Google Scholar] [CrossRef] [PubMed]
- Chen, S.; Zhang, D.; Augustinos, A.; Doudoumis, V.; Bel Mokhtar, N.; Maiga, H.; Tsiamis, G.; Bourtzis, K. Multiple Factors Determine the Structure of Bacterial Communities Associated with Aedes albopictus Under Artificial Rearing Conditions. Front. Microbiol. 2020, 11, 605. [Google Scholar] [CrossRef]
- Gao, H.; Cui, C.; Wang, L.; Jacobs-Lorena, M.; Wang, S. Mosquito Microbiota and Implications for Disease Control. Trends Parasitol. 2020, 36, 98–111. [Google Scholar] [CrossRef]
- Mancini, M.V.; Damiani, C.; Accoti, A.; Tallarita, M.; Nunzi, E.; Cappelli, A.; Bozic, J.; Catanzani, R.; Rossi, P.; Valzano, M.; et al. Estimating Bacteria Diversity in Different Organs of Nine Species of Mosquito by next Generation Sequencing. BMC Microbiol. 2018, 18, 126. [Google Scholar] [CrossRef]
- Scolari, F.; Casiraghi, M.; Bonizzoni, M. Aedes spp. and Their Microbiota: A Review. Front. Microbiol. 2019, 10, 2036. [Google Scholar] [CrossRef]
- Chersoni, L.; Checcucci, A.; Malfacini, M.; Puggioli, A.; Balestrino, F.; Carrieri, M.; Piunti, I.; Dindo, M.L.; Mattarelli, P.; Bellini, R. The Possible Role of Microorganisms in Mosquito Mass Rearing. Insects 2021, 12, 645. [Google Scholar] [CrossRef]
- Dennison, N.J.; Jupatanakul, N.; Dimopoulos, G. The Mosquito Microbiota Influences Vector Competence for Human Pathogens. Curr. Opin. Insect Sci. 2014, 3, 6–13. [Google Scholar] [CrossRef]
- Harrison, R.E.; Yang, X.; Eum, J.H.; Martinson, V.G.; Dou, X.; Valzania, L.; Wang, Y.; Boyd, B.M.; Brown, M.R.; Strand, M.R. The Mosquito Aedes aegypti Requires a Gut Microbiota for Normal Fecundity, Longevity and Vector Competence. Commun. Biol. 2023, 6, 1154. [Google Scholar] [CrossRef]
- Sun, X.; Wang, Y.; Yuan, F.; Zhang, Y.; Kang, X.; Sun, J.; Wang, P.; Lu, T.; Sae Wang, F.; Gu, J.; et al. Gut Symbiont-Derived Sphingosine Modulates Vector Competence in Aedes Mosquitoes. Nat. Commun. 2024, 15, 8221. [Google Scholar] [CrossRef] [PubMed]
- Dodson, B.L.; Hughes, G.L.; Paul, O.; Matacchiero, A.C.; Kramer, L.D.; Rasgon, J.L. Wolbachia Enhances West Nile Virus (WNV) Infection in the Mosquito Culex tarsalis. PLoS Negl. Trop. Dis. 2014, 8, e2965. [Google Scholar] [CrossRef]
- King, J.G.; Souto-Maior, C.; Sartori, L.M.; Maciel-de-Freitas, R.; Gomes, M.G.M. Variation in Wolbachia Effects on Aedes Mosquitoes as a Determinant of Invasiveness and Vectorial Capacity. Nat. Commun. 2018, 9, 1483. [Google Scholar] [CrossRef]
- Inácio da Silva, L.M.; Dezordi, F.Z.; Paiva, M.H.S.; Wallau, G.L. Systematic Review of Wolbachia Symbiont Detection in Mosquitoes: An Entangled Topic about Methodological Power and True Symbiosis. Pathogens 2021, 10, 39. [Google Scholar] [CrossRef] [PubMed]
- Werren, J.H.; Baldo, L.; Clark, M.E. Wolbachia: Master Manipulators of Invertebrate Biology. Nat. Rev. Microbiol. 2008, 6, 741–751. [Google Scholar] [CrossRef]
- Sinkins, S.P. Wolbachia and Cytoplasmic Incompatibility in Mosquitoes. Insect Biochem. Mol. Biol. 2004, 34, 723–729. [Google Scholar] [CrossRef] [PubMed]
- Werren, J.H. Biology of Wolbachia. Annu. Rev. Entomol. 1997, 42, 587–609. [Google Scholar] [CrossRef]
- Pietri, J.E.; DeBruhl, H.; Sullivan, W. The Rich Somatic Life of Wolbachia. MicrobiologyOpen 2016, 5, 923–936. [Google Scholar] [CrossRef]
- Tortosa, P.; Charlat, S.; Labbé, P.; Dehecq, J.-S.; Barré, H.; Weill, M. Wolbachia Age-Sex-Specific Density in Aedes albopictus: A Host Evolutionary Response to Cytoplasmic Incompatibility? PLoS ONE 2010, 5, e9700. [Google Scholar] [CrossRef]
- Bourtzis, K.; Dobson, S.L.; Xi, Z.; Rasgon, J.L.; Calvitti, M.; Moreira, L.A.; Bossin, H.C.; Moretti, R.; Baton, L.A.; Hughes, G.L.; et al. Harnessing Mosquito—Wolbachia Symbiosis for Vector and Disease Control. Acta Trop. 2014, 132, S150–S163. [Google Scholar] [CrossRef]
- Hoffmann, A.A.; Montgomery, B.L.; Popovici, J.; Iturbe-Ormaetxe, I.; Johnson, P.H.; Muzzi, F.; Greenfield, M.; Durkan, M.; Leong, Y.S.; Dong, Y.; et al. Successful Establishment of Wolbachia in Aedes Populations to Suppress Dengue Transmission. Nature 2011, 476, 454–457. [Google Scholar] [CrossRef] [PubMed]
- Minwuyelet, A.; Petronio, G.P.; Yewhalaw, D.; Sciarretta, A.; Magnifico, I.; Nicolosi, D.; Di Marco, R.; Atenafu, G. Symbiotic Wolbachia in Mosquitoes and Its Role in Reducing the Transmission of Mosquito-Borne Diseases: Updates and Prospects. Front. Microbiol. 2023, 14, 1267832. [Google Scholar] [CrossRef]
- Zabalou, S.; Riegler, M.; Theodorakopoulou, M.; Stauffer, C.; Savakis, C.; Bourtzis, K. Wolbachia-Induced Cytoplasmic Incompatibility as a Means for Insect Pest Population Control. Proc. Natl. Acad. Sci. USA 2004, 101, 15042–15045. [Google Scholar] [CrossRef]
- Bouyer, J.; Culbert, N.J.; Dicko, A.H.; Pacheco, M.G.; Virginio, J.; Pedrosa, M.C.; Garziera, L.; Pinto, A.T.M.; Klaptocz, A.; Germann, J.; et al. Field Performance of Sterile Male Mosquitoes Released from an Uncrewed Aerial Vehicle. Sci. Robot. 2020, 5, eaba6251. [Google Scholar] [CrossRef] [PubMed]
- Crawford, J.E.; Clarke, D.W.; Criswell, V.; Desnoyer, M.; Cornel, D.; Deegan, B.; Gong, K.; Hopkins, K.C.; Howell, P.; Hyde, J.S.; et al. Efficient Production of Male Wolbachia-Infected Aedes aegypti Mosquitoes Enables Large-Scale Suppression of Wild Populations. Nat. Biotechnol. 2020, 38, 482–492. [Google Scholar] [CrossRef]
- Zheng, X.; Zhang, D.; Li, Y.; Yang, C.; Wu, Y.; Liang, X.; Liang, Y.; Pan, X.; Hu, L.; Sun, Q.; et al. Incompatible and Sterile Insect Techniques Combined Eliminate Mosquitoes. Nature 2019, 572, 56–61. [Google Scholar] [CrossRef]
- Kittayapong, P.; Ninphanomchai, S.; Limohpasmanee, W.; Chansang, C.; Chansang, U.; Mongkalangoon, P. Combined Sterile Insect Technique and Incompatible Insect Technique: The First Proof-of-Concept to Suppress Aedes aegypti Vector Populations in Semi-Rural Settings in Thailand. PLoS Negl. Trop. Dis. 2019, 13, e0007771. [Google Scholar] [CrossRef]
- Ilbeigi Khamseh Nejad, M.; Cappelli, A.; Damiani, C.; Falcinelli, M.; Catapano, P.L.; Nanfack-Minkeu, F.; Mayi, M.P.A.; Currà, C.; Ricci, I.; Favia, G. Wolbachia and Asaia Distribution among Different Mosquito Vectors Is Affected by Tissue Localization and Host Species. Microorganisms 2024, 12, 545. [Google Scholar] [CrossRef] [PubMed]
- Misailidis, M.; Kotsiou, N.; Moulistanos, A.; Gewehr, S.; Augustinos, A.A.; Mourelatos, S.; Papakostas, S.; Drosopoulou, E. The Molecular Detection, Characterization, and Temperature Dependence of Wolbachia Infections in Field Populations of Aedes albopictus (Diptera: Culicidae) Mosquitoes in Greece. Diversity 2024, 16, 43. [Google Scholar] [CrossRef]
- Lee, J.M.; Yek, S.H.; Wilson, R.F.; Rahman, S. Characterization of the Aedes albopictus (Diptera: Culicidae) Holobiome: Bacterial Composition across Land Use Type and Mosquito Sex in Malaysia. Acta Trop. 2020, 212, 105683. [Google Scholar] [CrossRef]
- Bellini, R.; Michaelakis, A.; Petrić, D.; Schaffner, F.; Alten, B.; Angelini, P.; Aranda, C.; Becker, N.; Carrieri, M.; Di Luca, M.; et al. Practical Management Plan for Invasive Mosquito Species in Europe: I. Asian Tiger Mosquito (Aedes albopictus). Travel Med. Infect. Dis. 2020, 35, 101691. [Google Scholar] [CrossRef]
- ECDC. Guidelines for the Surveillance of Invasive Mosquitoes in Europe; ECDC: Stockholm, Sweden, 2012.
- Bellini, R.; Medici, A.; Puggioli, A.; Balestrino, F.; Carrieri, M. Pilot Field Trials with Aedes albopictus Irradiated Sterile Males in Italian Urban Areas. J. Med. Entomol. 2013, 50, 317–325. [Google Scholar] [CrossRef] [PubMed]
- Balestrino, F.; Puggioli, A.; Gilles, J.R.L.; Bellini, R. Validation of a New Larval Rearing Unit for Aedes albopictus (Diptera: Culicidae) Mass Rearing. PLoS ONE 2014, 9, e91914. [Google Scholar] [CrossRef] [PubMed]
- Bellini, R.; Calvitti, M.; Medici, A.; Carrieri, M.; Celli, G.; Maini, S. Use of the Sterile Insect Technique Against Aedes albopictus in Italy: First Results of a Pilot Trial. In Area-Wide Control of Insect Pests; Vreysen, M.J.B., Robinson, A.S., Hendrichs, J., Eds.; Springer: Dordrecht, The Netherlands, 2007; pp. 505–515. [Google Scholar]
- Medici, A.; Carrieri, M.; Scholte, E.-J.; Maccagnani, B.; Luisa Dindo, M.; Bellini, R. Studies on Aedes albopictus Larval Mass-Rearing Optimization. J. Econ. Entomol. 2011, 104, 266–273. [Google Scholar] [CrossRef]
- Puggioli, A.; Carrieri, M.; Dindo, M.L.; Medici, A.; Lees, R.S.; Gilles, J.R.L.; Bellini, R. Development of Aedes albopictus (Diptera: Culicidae) Larvae Under Different Laboratory Conditions. J. Med. Entomol. 2017, 54, 142–149. [Google Scholar] [CrossRef] [PubMed]
- FAO/IAEA. Guidelines for Routine Colony Maintenance of Aedes Mosquito Species v1.0; FAO: Vienna, Austria, 2017. [Google Scholar]
- Ioannou, C.S.; Hadjichristodoulou, C.; Mouchtouri, V.A.; Papadopoulos, N.T. Effects of Selection to Diflubenzuron and Bacillus thuringiensis var. israelensis on the Overwintering Successes of Aedes albopictus (Diptera: Culicidae). Insects 2021, 12, 822. [Google Scholar] [CrossRef]
- Eckert, J.; Oladipupo, S.; Wang, Y.; Jiang, S.; Patil, V.; McKenzie, B.A.; Lobo, N.F.; Zohdy, S. Which Trap Is Best? Alternatives to Outdoor Human Landing Catches for Malaria Vector Surveillance: A Meta-Analysis. Malar. J. 2022, 21, 378. [Google Scholar] [CrossRef]
- Balatsos, G.; Puggioli, A.; Karras, V.; Lytra, I.; Mastronikolos, G.; Carrieri, M.; Papachristos, D.P.; Malfacini, M.; Stefopoulou, A.; Ioannou, C.S.; et al. Reduction in Egg Fertility of Aedes albopictus Mosquitoes in Greece Following Releases of Imported Sterile Males. Insects 2021, 12, 110. [Google Scholar] [CrossRef]
- Becker, N.; Petrić, D.; Zgomba, M.; Boase, C.; Madon, M.B.; Dahl, C.; Kaiser, A. Mosquitoes: Identification, Ecology and Control; Fascinating Life Sciences; Springer International Publishing: Cham, Switzerland, 2020; ISBN 978-3-030-11622-4. [Google Scholar]
- Weisburg, W.G.; Barns, S.M.; Pelletier, D.A.; Lane, D.J. 16S Ribosomal DNA Amplification for Phylogenetic Study. J. Bacteriol. 1991, 173, 697–703. [Google Scholar] [CrossRef]
- Woodman, M.E. Direct PCR of Intact Bacteria (Colony PCR). Curr. Protoc. Microbiol. 2008, 9, A.3D.1–A.3D.6. [Google Scholar] [CrossRef]
- Klindworth, A.; Pruesse, E.; Schweer, T.; Peplies, J.; Quast, C.; Horn, M.; Glöckner, F.O. Evaluation of General 16S Ribosomal RNA Gene PCR Primers for Classical and Next-Generation Sequencing-Based Diversity Studies. Nucleic Acids Res. 2013, 41, e1. [Google Scholar] [CrossRef] [PubMed]
- Zhong, D.; Lo, E.; Hu, R.; Metzger, M.E.; Cummings, R.; Bonizzoni, M.; Fujioka, K.K.; Sorvillo, T.E.; Kluh, S.; Healy, S.P.; et al. Genetic Analysis of Invasive Aedes albopictus Populations in Los Angeles County, California and Its Potential Public Health Impact. PLoS ONE 2013, 8, e68586. [Google Scholar] [CrossRef] [PubMed]
- Edgar, R.C. Search and Clustering Orders of Magnitude Faster than BLAST. Bioinformatics 2010, 26, 2460–2461. [Google Scholar] [CrossRef] [PubMed]
- Edgar, R.C. UPARSE: Highly Accurate OTU Sequences from Microbial Amplicon Reads. Nat. Methods 2013, 10, 996–998. [Google Scholar] [CrossRef]
- Edgar, R.C. UNCROSS2: Identification of Cross-Talk in 16S rRNA OTU Tables. bioRxiv 2018, 400762. [Google Scholar] [CrossRef]
- Bolyen, E.; Rideout, J.R.; Dillon, M.R.; Bokulich, N.A.; Abnet, C.C.; Al-Ghalith, G.A.; Alexander, H.; Alm, E.J.; Arumugam, M.; Asnicar, F.; et al. Reproducible, Interactive, Scalable and Extensible Microbiome Data Science Using QIIME 2. Nat. Biotechnol. 2019, 37, 852–857. [Google Scholar] [CrossRef]
- Camacho, C.; Coulouris, G.; Avagyan, V.; Ma, N.; Papadopoulos, J.; Bealer, K.; Madden, T.L. BLAST+: Architecture and Applications. BMC Bioinform. 2009, 10, 421. [Google Scholar] [CrossRef]
- Quast, C.; Pruesse, E.; Yilmaz, P.; Gerken, J.; Schweer, T.; Yarza, P.; Peplies, J.; Glöckner, F.O. The SILVA Ribosomal RNA Gene Database Project: Improved Data Processing and Web-Based Tools. Nucleic Acids Res. 2013, 41, D590–D596. [Google Scholar] [CrossRef]
- Bel Mokhtar, N.; Asimakis, E.; Galiatsatos, I.; Maurady, A.; Stathopoulou, P.; Tsiamis, G. Development of MetaXplore: An Interactive Tool for Targeted Metagenomic Analysis. Curr. Issues Mol. Biol. 2024, 46, 4803–4814. [Google Scholar] [CrossRef]
- Oksanen, J.; Blanchet, F.G.; Friendly, M.; Kindt, R.; Legendre, P.; McGlinn, D.; Wagner, H. Vegan: Community Ecology Package; R Package Version 2.4–4.2; Scientific Research Publishing Inc.: Irvine, CA, USA, 2017. [Google Scholar]
- Kearse, M.; Moir, R.; Wilson, A.; Stones-Havas, S.; Cheung, M.; Sturrock, S.; Buxton, S.; Cooper, A.; Markowitz, S.; Duran, C.; et al. Geneious Basic: An Integrated and Extendable Desktop Software Platform for the Organization and Analysis of Sequence Data. Bioinformatics 2012, 28, 1647–1649. [Google Scholar] [CrossRef]
- Altschul, S.F.; Gish, W.; Miller, W.; Myers, E.W.; Lipman, D.J. Basic Local Alignment Search Tool. J. Mol. Biol. 1990, 215, 403–410. [Google Scholar] [CrossRef] [PubMed]
- Sayers, E.W.; Bolton, E.E.; Brister, J.R.; Canese, K.; Chan, J.; Comeau, D.C.; Connor, R.; Funk, K.; Kelly, C.; Kim, S.; et al. Database Resources of the National Center for Biotechnology Information. Nucleic Acids Res. 2021, 50, D20–D26. [Google Scholar] [CrossRef]
- Edgar, R.C. MUSCLE: Multiple Sequence Alignment with High Accuracy and High Throughput. Nucleic Acids Res. 2004, 32, 1792–1797. [Google Scholar] [CrossRef] [PubMed]
- Tamura, K.; Nei, M. Estimation of the Number of Nucleotide Substitutions in the Control Region of Mitochondrial DNA in Humans and Chimpanzees. Mol. Biol. Evol. 1993, 10, 512–526. [Google Scholar] [CrossRef]
- Baltar, J.M.C.; Pavan, M.G.; Corrêa-Antônio, J.; Couto-Lima, D.; Maciel-de-Freitas, R.; David, M.R. Gut Bacterial Diversity of Field and Laboratory-Reared Aedes albopictus Populations of Rio de Janeiro, Brazil. Viruses 2023, 15, 1309. [Google Scholar] [CrossRef] [PubMed]
- Polidori, C.; Ferrari, A.; Borruso, L.; Mattarelli, P.; Dindo, M.L.; Modesto, M.; Carrieri, M.; Puggioli, A.; Ronchetti, F.; Bellini, R. Aedes albopictus Microbiota: Differences between Wild and Mass-Reared Immatures Do Not Suggest Negative Impacts from a Diet Based on Black Soldier Fly Larvae and Fish Food. PLoS ONE 2023, 18, e0292043. [Google Scholar] [CrossRef]
- Scolari, F.; Sandionigi, A.; Carlassara, M.; Bruno, A.; Casiraghi, M.; Bonizzoni, M. Exploring Changes in the Microbiota of Aedes albopictus: Comparison Among Breeding Site Water, Larvae, and Adults. Front. Microbiol. 2021, 12, 624170. [Google Scholar] [CrossRef]
- Bel Mokhtar, N.; Catalá-Oltra, M.; Stathopoulou, P.; Asimakis, E.; Remmal, I.; Remmas, N.; Maurady, A.; Britel, M.R.; García de Oteyza, J.; Tsiamis, G.; et al. Dynamics of the Gut Bacteriome During a Laboratory Adaptation Process of the Mediterranean Fruit Fly, Ceratitis capitata. Front. Microbiol. 2022, 13, 919760. [Google Scholar] [CrossRef]
- Wang, Y.; Wang, L.; Li, D.; Chen, Z.; Luo, Y.; Zhou, J.; Luo, B.; Yan, R.; Liu, H.; Wang, L. Advancements in the Impact of Insect Gut Microbiota on Host Feeding Behaviors. Genes 2024, 15, 1320. [Google Scholar] [CrossRef]
- Zhu, Y.-X.; Chang, Y.-W.; Wen, T.; Yang, R.; Wang, Y.-C.; Wang, X.-Y.; Lu, M.-X.; Du, Y.-Z. Species Identity Dominates over Environment in Driving Bacterial Community Assembly in Wild Invasive Leaf Miners. Microbiol. Spectr. 2022, 10, e00266-22. [Google Scholar] [CrossRef]
- Zhu, Y.-X.; Wang, X.-Y.; Yang, T.-Y.; Zhang, H.-H.; Li, T.-P.; Du, Y.-Z. Mechanisms of Bacterial and Fungal Community Assembly in Leaf Miners during Transition from Natural to Laboratory Environments. Front. Microbiol. 2024, 15, 1424568. [Google Scholar] [CrossRef] [PubMed]
- Bennett, K.L.; Gómez-Martínez, C.; Chin, Y.; Saltonstall, K.; McMillan, W.O.; Rovira, J.R.; Loaiza, J.R. Dynamics and Diversity of Bacteria Associated with the Disease Vectors Aedes aegypti and Aedes albopictus. Sci. Rep. 2019, 9, 12160. [Google Scholar] [CrossRef]
- Coon, K.L.; Brown, M.R.; Strand, M.R. Mosquitoes Host Communities of Bacteria That Are Essential for Development but Vary Greatly between Local Habitats. Mol. Ecol. 2016, 25, 5806–5826. [Google Scholar] [CrossRef]
- Hegde, S.; Khanipov, K.; Albayrak, L.; Golovko, G.; Pimenova, M.; Saldaña, M.A.; Rojas, M.M.; Hornett, E.A.; Motl, G.C.; Fredregill, C.L.; et al. Microbiome Interaction Networks and Community Structure From Laboratory-Reared and Field-Collected Aedes aegypti, Aedes albopictus, and Culex quinquefasciatus Mosquito Vectors. Front. Microbiol. 2018, 9, 2160. [Google Scholar] [CrossRef] [PubMed]
- Hernández, A.M.; Alcaraz, L.D.; Hernández-Álvarez, C.; Romero, M.F.; Jara-Servín, A.; Barajas, H.; Ramírez, C.M.; Peimbert, M. Revealing the Microbiome Diversity and Biocontrol Potential of Field Aedes ssp.: Implications for Disease Vector Management. PLoS ONE 2024, 19, e0302328. [Google Scholar] [CrossRef] [PubMed]
- Lin, D.; Zheng, X.; Sanogo, B.; Ding, T.; Sun, X.; Wu, Z. Bacterial Composition of Midgut and Entire Body of Laboratory Colonies of Aedes aegypti and Aedes albopictus from Southern China. Parasites Vectors 2021, 14, 586. [Google Scholar] [CrossRef] [PubMed]
- Melo, T.; Sousa, C.A.; Delacour-Estrella, S.; Bravo-Barriga, D.; Seixas, G. Characterization of the Microbiome of Aedes albopictus Populations in Different Habitats from Spain and São Tomé. Sci. Rep. 2024, 14, 20545. [Google Scholar] [CrossRef]
- Minard, G.; Tran, F.-H.; Dubost, A.; Tran-Van, V.; Mavingui, P.; Valiente Moro, C. Pyrosequencing 16S rRNA Genes of Bacteria Associated with Wild Tiger Mosquito Aedes albopictus: A Pilot Study. Front. Cell. Infect. Microbiol. 2014, 4, 59. [Google Scholar] [CrossRef]
- Muturi, E.J.; Ramirez, J.L.; Rooney, A.P.; Kim, C.-H. Comparative Analysis of Gut Microbiota of Mosquito Communities in Central Illinois. PLoS Negl. Trop. Dis. 2017, 11, e0005377. [Google Scholar] [CrossRef]
- Rodpai, R.; Boonroumkaew, P.; Sadaow, L.; Sanpool, O.; Janwan, P.; Thanchomnang, T.; Intapan, P.M.; Maleewong, W. Microbiome Composition and Microbial Community Structure in Mosquito Vectors Aedes aegypti and Aedes albopictus in Northeastern Thailand, a Dengue-Endemic Area. Insects 2023, 14, 184. [Google Scholar] [CrossRef]
- Seabourn, P.; Spafford, H.; Yoneishi, N.; Medeiros, M. The Aedes albopictus (Diptera: Culicidae) Microbiome Varies Spatially and with Ascogregarine Infection. PLoS Negl. Trop. Dis. 2020, 14, e0008615. [Google Scholar] [CrossRef] [PubMed]
- Seabourn, P.S.; Weber, D.E.; Spafford, H.; Medeiros, M.C.I. Aedes albopictus Microbiome Derives from Environmental Sources and Partitions across Distinct Host Tissues. MicrobiologyOpen 2023, 12, e1364. [Google Scholar] [CrossRef] [PubMed]
- Wang, X.; Liu, T.; Wu, Y.; Zhong, D.; Zhou, G.; Su, X.; Xu, J.; Sotero, C.F.; Sadruddin, A.A.; Wu, K.; et al. Bacterial Microbiota Assemblage in Aedes albopictus Mosquitoes and Its Impacts on Larval Development. Mol. Ecol. 2018, 27, 2972–2985. [Google Scholar] [CrossRef]
- Zhao, T.; Li, B.; Gao, H.; Xing, D.; Li, M.; Dang, Y.; Zhang, H.; Zhao, Y.; Liu, Z.; Li, C. Metagenome Sequencing Reveals the Microbiome of Aedes albopictus and Its Possible Relationship with Dengue Virus Susceptibility. Front. Microbiol. 2022, 13, 891151. [Google Scholar] [CrossRef]
- Minard, G.; Tran, F.-H.; Tran-Van, V.; Goubert, C.; Bellet, C.; Lambert, G.; Khanh, H.K.L.; Huynh, T.; Mavingui, P.; Valiente Moro, C. French Invasive Asian Tiger Mosquito Populations Harbor Reduced Bacterial Microbiota and Genetic Diversity Compared to Vietnamese Autochthonous Relatives. Front. Microbiol. 2015, 6, 970. [Google Scholar] [CrossRef]
- Guo, Y.; Song, Z.; Luo, L.; Wang, Q.; Zhou, G.; Yang, D.; Zhong, D.; Zheng, X. Molecular Evidence for New Sympatric Cryptic Species of Aedes albopictus (Diptera: Culicidae) in China: A New Threat from Aedes albopictus Subgroup? Parasites Vectors 2018, 11, 228. [Google Scholar] [CrossRef]
- Puerta-Guardo, H.; Contreras-Perera, Y.; Perez-Carrillo, S.; Che-Mendoza, A.; Ayora-Talavera, G.; Vazquez-Prokopec, G.; Martin-Park, A.; Zhang, D.; Manrique-Saide, P.; UCBE-LCB Team. Wolbachia in Native Populations of Aedes albopictus (Diptera: Culicidae) from Yucatan Peninsula, Mexico. J. Insect Sci. 2020, 20, 16. [Google Scholar] [CrossRef]
- Kitrayapong, P.; Baimai, V.; O’Neill, S.L. Field Prevalence of Wolbachia in the Mosquito Vector Aedes albopictus. Am. J. Trop. Med. Hyg. 2002, 66, 108–111. [Google Scholar] [CrossRef]
- Zouache, K.; Raharimalala, F.N.; Raquin, V.; Tran-Van, V.; Raveloson, L.H.R.; Ravelonandro, P.; Mavingui, P. Bacterial Diversity of Field-Caught Mosquitoes, Aedes albopictus and Aedes aegypti, from Different Geographic Regions of Madagascar. FEMS Microbiol. Ecol. 2011, 75, 377–389. [Google Scholar] [CrossRef]
- Ye, Y.H.; Seleznev, A.; Flores, H.A.; Woolfit, M.; McGraw, E.A. Gut Microbiota in Drosophila melanogaster Interacts with Wolbachia but Does Not Contribute to Wolbachia-Mediated Antiviral Protection. J. Invertebr. Pathol. 2017, 143, 18–25. [Google Scholar] [CrossRef]
- Detcharoen, M.; Jiggins, F.M.; Schlick-Steiner, B.C.; Steiner, F.M. Wolbachia Endosymbiotic Bacteria Alter the Gut Microbiome in the Fly Drosophila nigrosparsa. J. Invertebr. Pathol. 2023, 198, 107915. [Google Scholar] [CrossRef] [PubMed]
- Henry, L.P.; Fernandez, M.; Wolf, S.; Abhyankar, V.; Ayroles, J.F. Wolbachia Impacts Microbiome Diversity and Fitness-Associated Traits for Drosophila melanogaster in a Seasonally Fluctuating Environment. Ecol. Evol. 2024, 14, e70004. [Google Scholar] [CrossRef] [PubMed]
- Duan, Y.-X.; Zhuang, Y.-H.; Wu, Y.-X.; Huang, T.-W.; Song, Z.-R.; Du, Y.-Z.; Zhu, Y.-X. Wolbachia Infection Alters the Microbiota of the Invasive Leaf-Miner Liriomyza huidobrensis (Diptera: Agromyzidae). Microorganisms 2025, 13, 302. [Google Scholar] [CrossRef] [PubMed]
- Goto, S.; Anbutsu, H.; Fukatsu, T. Asymmetrical Interactions between Wolbachia and Spiroplasma Endosymbionts Coexisting in the Same Insect Host. Appl. Environ. Microbiol. 2006, 72, 4805–4810. [Google Scholar] [CrossRef]
- Rossi, P.; Ricci, I.; Cappelli, A.; Damiani, C.; Ulissi, U.; Mancini, M.V.; Valzano, M.; Capone, A.; Epis, S.; Crotti, E.; et al. Mutual Exclusion of Asaia and Wolbachia in the Reproductive Organs of Mosquito Vectors. Parasites Vectors 2015, 8, 278. [Google Scholar] [CrossRef]
- Wiwatanaratanabutr, I.; Kittayapong, P. Effects of Crowding and Temperature on Wolbachia Infection Density among Life Cycle Stages of Aedes albopictus. J. Invertebr. Pathol. 2009, 102, 220–224. [Google Scholar] [CrossRef]
- Minard, G.; Tran, F.-H.; Van, V.T.; Fournier, C.; Potier, P.; Roiz, D.; Mavingui, P.; Moro, C.V. Shared Larval Rearing Environment, Sex, Female Size and Genetic Diversity Shape Ae. albopictus Bacterial Microbiota. PLoS ONE 2018, 13, e0194521. [Google Scholar] [CrossRef]
- Onyango, M.G.; Lange, R.; Bialosuknia, S.; Payne, A.; Mathias, N.; Kuo, L.; Vigneron, A.; Nag, D.; Kramer, L.D.; Ciota, A.T. Zika Virus and Temperature Modulate Elizabethkingia anophelis in Aedes albopictus. Parasites Vectors 2021, 14, 573. [Google Scholar] [CrossRef]
- Sarma, D.K.; Kumar, M.; Dhurve, J.; Pal, N.; Sharma, P.; James, M.M.; Das, D.; Mishra, S.; Shubham, S.; Kumawat, M.; et al. Influence of Host Blood Meal Source on Gut Microbiota of Wild Caught Aedes aegypti, a Dominant Arboviral Disease Vector. Microorganisms 2022, 10, 332. [Google Scholar] [CrossRef]
- Wang, Y.; Iii, T.M.G.; Kukutla, P.; Yan, G.; Xu, J. Dynamic Gut Microbiome across Life History of the Malaria Mosquito Anopheles gambiae in Kenya. PLoS ONE 2011, 6, e24767. [Google Scholar] [CrossRef]
- Chen, S.; Bagdasarian, M.; Walker, E.D. Elizabethkingia anophelis: Molecular Manipulation and Interactions with Mosquito Hosts. Appl. Environ. Microbiol. 2015, 81, 2233–2243. [Google Scholar] [CrossRef]
- Chouaia, B.; Rossi, P.; Montagna, M.; Ricci, I.; Crotti, E.; Damiani, C.; Epis, S.; Faye, I.; Sagnon, N.; Alma, A.; et al. Molecular Evidence for Multiple Infections as Revealed by Typing of Asaia Bacterial Symbionts of Four Mosquito Species. Appl. Environ. Microbiol. 2010, 76, 7444–7450. [Google Scholar] [CrossRef] [PubMed]
- Capone, A.; Ricci, I.; Damiani, C.; Mosca, M.; Rossi, P.; Scuppa, P.; Crotti, E.; Epis, S.; Angeletti, M.; Valzano, M.; et al. Interactions between Asaia, Plasmodium and Anopheles: New Insights into Mosquito Symbiosis and Implications in Malaria Symbiotic Control. Parasites Vectors 2013, 6, 182. [Google Scholar] [CrossRef]
- Gaio, A.d.O.; Gusmão, D.S.; Santos, A.V.; Berbert-Molina, M.A.; Pimenta, P.F.; Lemos, F.J. Contribution of Midgut Bacteria to Blood Digestion and Egg Production in Aedes aegypti (Diptera: Culicidae) (L.). Parasites Vectors 2011, 4, 105. [Google Scholar] [CrossRef] [PubMed]
- Chouaia, B.; Rossi, P.; Epis, S.; Mosca, M.; Ricci, I.; Damiani, C.; Ulissi, U.; Crotti, E.; Daffonchio, D.; Bandi, C.; et al. Delayed Larval Development in Anopheles Mosquitoes Deprived of Asaia bacterial Symbionts. BMC Microbiol. 2012, 12, S2. [Google Scholar] [CrossRef] [PubMed]
- Díaz, S.; Camargo, C.; Avila, F.W. Characterization of the Reproductive Tract Bacterial Microbiota of Virgin, Mated, and Blood-Fed Aedes aegypti and Aedes albopictus Females. Parasites Vectors 2021, 14, 592. [Google Scholar] [CrossRef]
- Bai, L.; Wang, L.; Vega-Rodríguez, J.; Wang, G.; Wang, S. A Gut Symbiotic Bacterium Serratia marcescens Renders Mosquito Resistance to Plasmodium Infection Through Activation of Mosquito Immune Responses. Front. Microbiol. 2019, 10, 1580. [Google Scholar] [CrossRef]
- Wu, P.; Sun, P.; Nie, K.; Zhu, Y.; Shi, M.; Xiao, C.; Liu, H.; Liu, Q.; Zhao, T.; Chen, X.; et al. A Gut Commensal Bacterium Promotes Mosquito Permissiveness to Arboviruses. Cell Host Microbe 2019, 25, 101–112.e5. [Google Scholar] [CrossRef] [PubMed]
- Walterson, A.M.; Stavrinides, J. Pantoea: Insights into a Highly Versatile and Diverse Genus within the Enterobacteriaceae. FEMS Microbiol. Rev. 2015, 39, 968–984. [Google Scholar] [CrossRef]
- Thongsripong, P.; Chandler, J.A.; Green, A.B.; Kittayapong, P.; Wilcox, B.A.; Kapan, D.D.; Bennett, S.N. Mosquito Vector-Associated Microbiota: Metabarcoding Bacteria and Eukaryotic Symbionts across Habitat Types in Thailand Endemic for Dengue and Other Arthropod-Borne Diseases. Ecol. Evol. 2018, 8, 1352–1368. [Google Scholar] [CrossRef]
- Valiente Moro, C.; Tran, F.H.; Nantenaina Raharimalala, F.; Ravelonandro, P.; Mavingui, P. Diversity of Culturable Bacteria Including Pantoea in Wild Mosquito Aedes albopictus. BMC Microbiol. 2013, 13, 70. [Google Scholar] [CrossRef] [PubMed]
- Muturi, E.J.; Dunlap, C.; Smartt, C.T.; Shin, D. Resistance to Permethrin Alters the Gut Microbiota of Aedes aegypti. Sci. Rep. 2021, 11, 14406. [Google Scholar] [CrossRef] [PubMed]
- Shelomi, M. Bacterial and Eukaryote Microbiomes of Mosquito Habitats in Dengue-Endemic Southern Taiwan. J. Asia-Pac. Entomol. 2019, 22, 471–480. [Google Scholar] [CrossRef]
- Coon, K.L.; Vogel, K.J.; Brown, M.R.; Strand, M.R. Mosquitoes Rely on Their Gut Microbiota for Development. Mol. Ecol. 2014, 23, 2727–2739. [Google Scholar] [CrossRef]
- Minard, G.; Tran, F.H.; Raharimalala, F.N.; Hellard, E.; Ravelonandro, P.; Mavingui, P.; Valiente Moro, C. Prevalence, Genomic and Metabolic Profiles of Acinetobacter and Asaia Associated with Field-Caught Aedes albopictus from Madagascar. FEMS Microbiol. Ecol. 2013, 83, 63–73. [Google Scholar] [CrossRef]
- Baral, S.; Gautam, I.; Singh, A.; Chaudhary, R.; Shrestha, P.; Tuladhar, R. Microbiota Diversity Associated with Midgut and Salivary Gland of Aedes aegypti and Aedes albopictus. Tribhuvan Univ. J. Microbiol. 2023, 10, 105–115. [Google Scholar] [CrossRef]
- Tuanudom, R.; Yurayart, N.; Rodkhum, C.; Tiawsirisup, S. Diversity of Midgut Microbiota in Laboratory-Colonized and Field-Collected Aedes albopictus (Diptera: Culicidae): A Preliminary Study. Heliyon 2021, 7, e08259. [Google Scholar] [CrossRef]
- Yadav, K.K.; Datta, S.; Naglot, A.; Bora, A.; Hmuaka, V.; Bhagyawant, S.; Gogoi, H.K.; Veer, V.; Raju, P.S. Diversity of Cultivable Midgut Microbiota at Different Stages of the Asian Tiger Mosquito, Aedes albopictus from Tezpur, India. PLoS ONE 2016, 11, e0167409. [Google Scholar] [CrossRef]
- Cai, Z.; Yao, Z.; Li, Y.; Xi, Z.; Bourtzis, K.; Zhao, Z.; Bai, S.; Zhang, H. Intestinal Probiotics Restore the Ecological Fitness Decline of Bactrocera dorsalis by Irradiation. Evol. Appl. 2018, 11, 1946–1963. [Google Scholar] [CrossRef] [PubMed]
- Kyritsis, G.A.; Augustinos, A.A.; Ntougias, S.; Papadopoulos, N.T.; Bourtzis, K.; Cáceres, C. Enterobacter sp. AA26 Gut Symbiont as a Protein Source for Mediterranean Fruit Fly Mass-Rearing and Sterile Insect Technique Applications. BMC Microbiol. 2019, 19, 288. [Google Scholar] [CrossRef]
- Nearing, J.T.; Comeau, A.M.; Langille, M.G.I. Identifying Biases and Their Potential Solutions in Human Microbiome Studies. Microbiome 2021, 9, 113. [Google Scholar] [CrossRef] [PubMed]
- Zhang, L.; Chen, T.; Wang, Y.; Zhang, S.; Lv, Q.; Kong, D.; Jiang, H.; Zheng, Y.; Ren, Y.; Huang, W.; et al. Comparison Analysis of Different DNA Extraction Methods on Suitability for Long-Read Metagenomic Nanopore Sequencing. Front. Cell. Infect. Microbiol. 2022, 12, 919903. [Google Scholar] [CrossRef]
- Eloe-Fadrosh, E.A.; Ivanova, N.N.; Woyke, T.; Kyrpides, N.C. Metagenomics Uncovers Gaps in Amplicon-Based Detection of Microbial Diversity. Nat. Microbiol. 2016, 1, 15032. [Google Scholar] [CrossRef]
- Boers, S.A.; Jansen, R.; Hays, J.P. Understanding and Overcoming the Pitfalls and Biases of Next-Generation Sequencing (NGS) Methods for Use in the Routine Clinical Microbiological Diagnostic Laboratory. Eur. J. Clin. Microbiol. Infect. Dis. 2019, 38, 1059–1070. [Google Scholar] [CrossRef] [PubMed]
- Hammer, T.J.; Dickerson, J.C.; Fierer, N. Evidence-Based Recommendations on Storing and Handling Specimens for Analyses of Insect Microbiota. PeerJ 2015, 3, e1190. [Google Scholar] [CrossRef] [PubMed]
- Salter, S.J.; Cox, M.J.; Turek, E.M.; Calus, S.T.; Cookson, W.O.; Moffatt, M.F.; Turner, P.; Parkhill, J.; Loman, N.J.; Walker, A.W. Reagent and Laboratory Contamination Can Critically Impact Sequence-Based Microbiome Analyses. BMC Biol. 2014, 12, 87. [Google Scholar] [CrossRef]
- Hughes, G.L.; Dodson, B.L.; Johnson, R.M.; Murdock, C.C.; Tsujimoto, H.; Suzuki, Y.; Patt, A.A.; Cui, L.; Nossa, C.W.; Barry, R.M.; et al. Native Microbiome Impedes Vertical Transmission of Wolbachia in Anopheles Mosquitoes. Proc. Natl. Acad. Sci. USA 2014, 111, 12498–12503. [Google Scholar] [CrossRef]
- Park, C.H.; Lim, H.; Kim, H.; Lee, W.G.; Roh, J.Y.; Park, M.Y.; Shin, E.-H. High Prevalence of Wolbachia Infection in Korean Populations of Aedes albopictus (Diptera: Culicidae). J. Asia-Pac. Entomol. 2016, 19, 191–194. [Google Scholar] [CrossRef]
- Yang, Q.; Chung, J.; Robinson, K.L.; Schmidt, T.L.; Ross, P.A.; Liang, J.; Hoffmann, A.A. Sex-Specific Distribution and Classification of Wolbachia Infections and Mitochondrial DNA Haplogroups in Aedes albopictus from the Indo-Pacific. PLoS Negl. Trop. Dis. 2022, 16, e0010139. [Google Scholar] [CrossRef]
- Afizah, A.N.; Roziah, A.; Nazni, W.A.; Lee, H.L. Detection of Wolbachia from Field Collected Aedes albopictus Skuse in Malaysia. Indian J. Med. Res. 2015, 142, 205–210. [Google Scholar] [CrossRef]
- de Albuquerque, A.L.; Magalhães, T.; Ayres, C.F.J. High Prevalence and Lack of Diversity of Wolbachia pipientis in Aedes albopictus Populations from Northeast Brazil. Mem. Inst. Oswaldo Cruz 2011, 106, 773–776. [Google Scholar] [CrossRef] [PubMed]
- Calvitti, M.; Marini, F.; Desiderio, A.; Puggioli, A.; Moretti, R. Wolbachia Density and Cytoplasmic Incompatibility in Aedes albopictus: Concerns with Using Artificial Wolbachia Infection as a Vector Suppression Tool. PLoS ONE 2015, 10, e0121813. [Google Scholar] [CrossRef] [PubMed]
- Zhang, D.; Lees, R.S.; Xi, Z.; Gilles, J.R.L.; Bourtzis, K. Combining the Sterile Insect Technique with Wolbachia-Based Approaches: II-A Safer Approach to Aedes albopictus Population Suppression Programmes, Designed to Minimize the Consequences of Inadvertent Female Release. PLoS ONE 2015, 10, e0135194. [Google Scholar] [CrossRef] [PubMed]
- Zeng, Q.; She, L.; Yuan, H.; Luo, Y.; Wang, R.; Mao, W.; Wang, W.; She, Y.; Wang, C.; Shi, M.; et al. A Standalone Incompatible Insect Technique Enables Mosquito Suppression in the Urban Subtropics. Commun. Biol. 2022, 5, 1419. [Google Scholar] [CrossRef]










| Developmental Stage and Sex | ||||||||||
|---|---|---|---|---|---|---|---|---|---|---|
| Population | Third Instar Larvae | Fourth Instar Larvae | 1-Day-Old | 3-Day-Old | 14-Day-Old | 14-Day-Old Female | ||||
| Male | Female | Male | Female | Male | Female | Blood-Fed (BF) | Non-Blood-Fed (NBF) | |||
| BPI_P1 | 3 | 4 | 4 | 4 | 3 | 4 | 4 | 3 | 5 | 5 |
| BPI_P2 | 4 | 3 | 4 | 4 | 4 | 4 | 4 | 4 | 4 | 5 |
| BPI_P3 | 4 | 4 | 4 | 4 | 4 | 4 | 4 | 4 | 5 | 5 |
| BPI_P4 | 4 | 4 | 4 | 4 | 4 | 4 | 4 | 4 | 5 | 5 |
| BPI samples | 15 | 15 | 16 | 16 | 15 | 16 | 16 | 15 | 19 | 20 |
| UTH_P1 | 5 | 5 | 5 | 5 | 5 | 5 | 5 | 5 | - | - |
| UTH_P2 | 5 | 5 | 5 | 5 | 5 | 5 | 5 | 5 | - | - |
| UTH samples | 10 | 10 | 10 | 10 | 10 | 10 | 10 | 10 | - | - |
| Total no. of samples | 25 | 26 | 26 | 26 | 25 | 26 | 26 | 25 | 19 | 20 |
| 243 | ||||||||||
Disclaimer/Publisher’s Note: The statements, opinions and data contained in all publications are solely those of the individual author(s) and contributor(s) and not of MDPI and/or the editor(s). MDPI and/or the editor(s) disclaim responsibility for any injury to people or property resulting from any ideas, methods, instructions or products referred to in the content. |
© 2025 by the authors. Licensee MDPI, Basel, Switzerland. This article is an open access article distributed under the terms and conditions of the Creative Commons Attribution (CC BY) license (https://creativecommons.org/licenses/by/4.0/).
Share and Cite
Asimakis, E.; Galiatsatos, I.; Apostolopoulou, G.; Savvidou, E.C.; Balatsos, G.; Karras, V.; Evangelou, V.; Dionyssopoulou, E.; Augustinos, A.; Papadopoulos, N.T.; et al. The Symbiotic Bacterial Profile of Laboratory-Reared and Field-Caught Aedes albopictus Mosquitoes from Greece. Microorganisms 2025, 13, 1486. https://doi.org/10.3390/microorganisms13071486
Asimakis E, Galiatsatos I, Apostolopoulou G, Savvidou EC, Balatsos G, Karras V, Evangelou V, Dionyssopoulou E, Augustinos A, Papadopoulos NT, et al. The Symbiotic Bacterial Profile of Laboratory-Reared and Field-Caught Aedes albopictus Mosquitoes from Greece. Microorganisms. 2025; 13(7):1486. https://doi.org/10.3390/microorganisms13071486
Chicago/Turabian StyleAsimakis, Elias, Ioannis Galiatsatos, Georgia Apostolopoulou, Eleni C. Savvidou, Georgios Balatsos, Vasileios Karras, Vasiliki Evangelou, Eva Dionyssopoulou, Antonios Augustinos, Nikos T. Papadopoulos, and et al. 2025. "The Symbiotic Bacterial Profile of Laboratory-Reared and Field-Caught Aedes albopictus Mosquitoes from Greece" Microorganisms 13, no. 7: 1486. https://doi.org/10.3390/microorganisms13071486
APA StyleAsimakis, E., Galiatsatos, I., Apostolopoulou, G., Savvidou, E. C., Balatsos, G., Karras, V., Evangelou, V., Dionyssopoulou, E., Augustinos, A., Papadopoulos, N. T., Michaelakis, A., Stathopoulou, P., & Tsiamis, G. (2025). The Symbiotic Bacterial Profile of Laboratory-Reared and Field-Caught Aedes albopictus Mosquitoes from Greece. Microorganisms, 13(7), 1486. https://doi.org/10.3390/microorganisms13071486

