Alleviating Effect of Lactiplantibacillus plantarum HYY-S10 on Colitis in Mice Based on an Analysis of the Immune Axis in the Intestine
Abstract
1. Introduction
2. Materials and Methods
2.1. HYY-S10 Lyophilized Bacterial Powder Preparation
2.2. Animal Experimental Design
2.3. Disease Activity Index (DAI) and Sample Collection
2.4. Histopathological Testing
2.5. Measurement of Inflammatory Factors and Oxidative Stress Parameters
2.6. Determination of SCFAs
2.7. 16S rRNA Sequencing
2.8. Statistical Analysis
3. Results and Discussion
3.1. Changes in Body Weight and DAI Score in Mice
3.2. Effect of HYY-S10 on Immune Organ Index of Mice with Colitis
3.3. HYY-S10 Improvement of Colonic Injury in Mice
3.4. HYY-S10 Improves Oxidative Stress in Mouse Intestine
3.5. HYY-S10 Improves Intestinal Inflammatory Response in Mice
3.6. HYY-S10 Improves Mouse Intestinal SCFAs
3.7. HYY-S10 Improves Intestinal Flora Composition in Mice
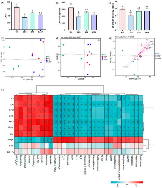
3.8. HYY-S10 Improves Intestinal Flora Diversity in Mice
3.9. Spearman Correlation Analysis
4. Discussion
5. Conclusions
Author Contributions
Funding
Institutional Review Board Statement
Informed Consent Statement
Data Availability Statement
Conflicts of Interest
References
- Chen, Q.B.; Gou, S.Q.; Ma, P.P.; Song, H.L.; Zhou, X.; Huang, Y.M.; Han, M.K.; Wan, Y.; Kang, Y.J.; Xiao, B. Oral administration of colitis tissue-accumulating porous nanoparticles for ulcerative colitis therapy. Int. J. Pharm. 2019, 557, 135–144. [Google Scholar] [CrossRef] [PubMed]
- Clarke, K.; Chintanaboina, J. Allergic and Immunologic Perspectives of Inflammatory Bowel Disease. Clin. Rev. Allergy Immunol. 2019, 57, 179–193. [Google Scholar] [CrossRef]
- Ng, S.C.; Shi, H.Y.; Hamidi, N. Worldwide incidence and prevalence of inflammatory bowel disease in the 21st century: A systematic review of population-based studies (vol 390, pg 2769, 2018). Lancet 2020, 396, E56. [Google Scholar]
- Liu, Y.H.; Liu, G.; Fang, J. Progress on the mechanisms of Lactobacillus plantarum to improve intestinal barrier function in ulcerative colitis. J. Nutr. Biochem. 2024, 124, 109505. [Google Scholar] [CrossRef]
- Wells, J.M.; Brummer, R.J.; Derrien, M.; MacDonald, T.T.; Troost, F.; Cani, P.D.; Theodorou, V.; Dekker, J.; Méheust, A.; de Vos, W.M.; et al. Homeostasis of the gut barrier and potential biomarkers. Am. J. Physiol.-Gastrointest. Liver Physiol. 2017, 312, G171–G193. [Google Scholar] [CrossRef]
- Zhou, J.; Liu, J.L.; Gao, Y.Y.; Shen, L.W.; Li, S.; Chen, S.M. miRNA-Based Potential Biomarkers and New Molecular Insights in Ulcerative Colitis. Front. Pharmacol. 2021, 12, 707776. [Google Scholar] [CrossRef] [PubMed]
- Mitsialis, V.; Wall, S.; Liu, P.; Ordovas-Montanes, J.; Parmet, T.; Vukovic, M.; Spencer, D.; Field, M.; McCourt, C.; Toothaker, J.; et al. Single-Cell Analyses of Colon and Blood Reveal Distinct Immune Cell Signatures of Ulcerative Colitis and Crohn’s Disease. Gastroenterology 2020, 159, 591–608. [Google Scholar] [CrossRef]
- Zhao, Y.Y.; Jiang, Q. Roles of the Polyphenol-Gut Microbiota Interaction in Alleviating Colitis and Preventing Colitis-Associated Colorectal Cancer. Adv. Nutr. 2021, 12, 546–565. [Google Scholar] [CrossRef]
- Gu, Q.; Chen, Z.; Liu, N.; Xia, C.; Zhou, Q.; Li, P. Lactiplantibacillus plantarum ZJ316–fermented milk ameliorates dextran sulfate sodium–induced chronic colitis by improving the inflammatory response and regulating intestinal microbiota. J. Dairy Sci. 2023, 106, 7352–7366. [Google Scholar] [CrossRef]
- Tanaka, A.; Kanmura, S.; Morinaga, Y.; Kawabata, K.; Arima, S.; Sasaki, F.; Nasu, Y.; Tanoue, S.; Hashimoto, S.; Takeshita, M.; et al. Oral administration of Lactobacillus plantarum 06CC2 prevents experimental colitis in mice via an anti-inflammatory response. Mol. Med. Rep. 2020, 21, 1181–1191. [Google Scholar] [CrossRef]
- Min, F.F.; Hu, J.L.; Zhong, Y.D.; Huang, T.; Huang, Y.S.; Nie, S.P.; Xiong, T.; Xie, M.Y. Lactobacillus plantarum NCU1125 mitigates intestinal barrier injury induced by cyclophosphamide in mice. Food Biosci. 2023, 53, 102726. [Google Scholar] [CrossRef]
- Wong, W.Y.; Chan, B.D.; Cho, P.T.; Leung, T.W.; Tai, W.C.S. Beneficial and immunomodulatory effects of heat-killed Lactobacillus plantarum L137 in normal and acute colitis mice. J. Funct. Foods 2024, 116, 106167. [Google Scholar] [CrossRef]
- Yuan, Z.W.; Yang, L.H.; Zhang, X.S.; Ji, P.; Wei, Y.M. Therapeutic effect of n-butanol fraction of Huang-lian-Jie-du Decoction on ulcerative colitis and its regulation on intestinal flora in colitis mice. Biomed. Pharmacother. 2020, 121, 109638. [Google Scholar] [CrossRef]
- Gong, H.; Gan, X.A.; Qin, B.Y.; Chen, J.; Zhao, Y.L.; Qiu, B.Y.; Chen, W.H.; Yu, Y.; Shi, S.S.; Li, T.Z.; et al. Structural characteristics of steamed Polygonatum cyrtonema polysaccharide and its bioactivity on colitis via improving the intestinal barrier and modifying the gut microbiota. Carbohydr. Polym. 2024, 327, 121669. [Google Scholar] [CrossRef]
- Li, M.N.; Yao, Q.B.; Zhang, H.R.; Li, W.Q.; Nie, J.; Liang, Q.C.; Wang, L.H.; Zeng, X.A.; Huang, Y.Y. Impact of different lactic acid bacteria on nitrite degradation and quality of fermented carrot. Int. J. Food Sci. Technol. 2024, 59, 6501–6512. [Google Scholar] [CrossRef]
- Shi, K.; Yu, F.Z.; Li, A.Z.; Wang, Y.J.; Sun, W.C. Corrigendum to “The protective effect of Okanin on Colitis induced by dextran sulfate sodium in mice” [Food Bioscience, 57 (2024) 103527 FBIO_103527]. Food Biosci. 2024, 59, 103900. [Google Scholar] [CrossRef]
- Peng, Y.H.; Wang, Q.Y.; Yang, W.; Yang, Q.Q.; Pei, Y.N.N.; Zhang, W. MiR-98-5p expression inhibits polarization of macrophages to an M2 phenotype by targeting Trib1 in inflammatory bowel disease. Acta Biochim. Pol. 2020, 67, 157–163. [Google Scholar] [CrossRef]
- Zhang, Y.; Liu, Y.; Luo, J.; Liu, Y.; Yu, S.Y.; Liu, J. Rheum tanguticum polysaccharide alleviates DSS-induced ulcerative colitis and regulates intestinal microbiota in mice. Food Biosci. 2023, 53, 102788. [Google Scholar] [CrossRef]
- Huang, G.T.; Wang, Z.N.; Wu, G.X.; Zhang, R.F.; Dong, L.H.; Huang, F.; Zhang, M.W.; Su, D.X. Lychee (Litchi chinensis Sonn.) Pulp Phenolics Activate the Short-Chain Fatty Acid-Free Fatty Acid Receptor Anti-inflammatory Pathway by Regulating Microbiota and Mitigate Intestinal Barrier Damage in Dextran Sulfate Sodium-Induced Colitis in Mice. J. Agric. Food Chem. 2021, 69, 3326–3339. [Google Scholar] [CrossRef]
- Ghotaslou, R.; Nabizadeh, E.; Memar, M.Y.; Law, W.M.H.; Ozma, M.A.; Abdi, M.; Yekani, M.; Kadkhoda, H.; Hosseinpour, R.; Bafadam, S.; et al. The metabolic, protective, and immune functions of Akkermansia muciniphila. Microbiol. Res. 2023, 266, 127245. [Google Scholar] [CrossRef]
- Xie, J.; Huang, Q.; Xie, H.J.; Liu, J.; Tian, S.M.; Cao, R.Y.; Yang, M.; Lin, J.Z.; Han, L.; Zhang, D.K. Hyaluronic acid/inulin-based nanocrystals with an optimized ratio of indigo and indirubin for combined ulcerative colitis therapy via immune and intestinal flora regulation. Int. J. Biol. Macromol. 2023, 252, 126502. [Google Scholar] [CrossRef]
- Sobh, M.; Montroy, J.; Daham, Z.; Sibbald, S.; Lalu, M.; Stintzi, A.; Mack, D.; Fergusson, D.A. Tolerability and SCFA production after resistant starch supplementation in humans: A systematic review of randomized controlled studies. Am. J. Clin. Nutr. 2022, 115, 608–618. [Google Scholar] [CrossRef] [PubMed]
- Ozkul, C.; Ruiz, V.E.; Battaglia, T.; Xu, J.; Roubaud-Baudron, C.; Cadwell, K.; Perez-Perez, G.I.; Blaser, M.J. A single early-in-life antibiotic course increases susceptibility to DSS-induced colitis. Genome Med. 2020, 12, 65. [Google Scholar] [CrossRef]
- Wan, Y.; Yang, L.; Jiang, S.; Qian, D.W.; Duan, J.A. Excessive Apoptosis in Ulcerative Colitis: Crosstalk Between Apoptosis, ROS, ER Stress, and Intestinal Homeostasis. Inflamm. Bowel Dis. 2022, 28, 639–648. [Google Scholar] [CrossRef]
- Chen, L.; Liu, D.D.; Mao, M.L.; Liu, W.J.; Wang, Y.J.; Liang, Y.; Cao, W.Y.; Zhong, X.L. Betaine Ameliorates Acute Sever Ulcerative Colitis by Inhibiting Oxidative Stress Induced Inflammatory Pyroptosis. Mol. Nutr. Food Res. 2022, 66, 2200341. [Google Scholar] [CrossRef]
- Ning, K.; Shi, C.; Chi, Y.Y.; Zhou, Y.F.; Zheng, W.W.; Duan, Y.M.; Tong, W.W.; Xie, Q.H.; Xiang, H.Y. Portulaca oleracea L. polysaccharide alleviates dextran sulfate sodium-induced ulcerative colitis by regulating intestinal homeostasis. Int. J. Biol. Macromol. 2024, 256, 128375. [Google Scholar] [CrossRef]
- Li, Q.M.; Cui, Y.; Xu, B.C.; Wang, Y.H.; Lv, F.F.; Li, Z.; Li, H.; Chen, X.G.; Peng, X.M.; Chen, Y.T.; et al. Main active components of Jiawei Gegen Qinlian decoction protects against ulcerative colitis under different dietary environments in a gut microbiota-dependent manner. Pharmacol. Res. 2021, 170, 105694. [Google Scholar] [CrossRef]
- Minton, K. Intestinal barrier protection. Nat. Rev. Immunol. 2022, 22, 144–145. [Google Scholar] [CrossRef]
- Zhou, K.Q. Strategies to promote abundance of Akkermansia muciniphila, an emerging probiotics in the gut, evidence from dietary intervention studies. J. Funct. Foods 2017, 33, 194–201. [Google Scholar] [CrossRef]
- Sultan, S.; El-Mowafy, M.; Elgaml, A.; Ahmed, T.A.E.; Hassan, H.; Mottawea, W. Metabolic Influences of Gut Microbiota Dysbiosis on Inflammatory Bowel Disease. Front. Physiol. 2021, 12, 715506. [Google Scholar] [CrossRef]
- Guo, C.L.; Wang, Y.Q.; Zhang, S.A.; Zhang, X.Q.; Du, Z.Y.; Li, M.X.; Ding, K. Crataegus pinnatifida polysaccharide alleviates colitis via modulation of gut microbiota and SCFAs metabolism. Int. J. Biol. Macromol. 2021, 181, 357–368. [Google Scholar] [CrossRef] [PubMed]
- Son, S.U.; Nam, A.Y.; Kim, S.M.; Rho, Y.; Shin, K.S. Improvement effects of pectic polysaccharide isolated from Saururus chinensis leaves on dextran sulfate sodium-induced ulcerative colitis in BALB/c mice. Food Biosci. 2022, 50, 102027. [Google Scholar] [CrossRef]








| Score | Percentage of Weight Loss | Fecal Viscosity | Fecal Occult Blood |
|---|---|---|---|
| 0 | 0 | Normal | Negative |
| 1 | 1–5% | Soft stool | Pale blue |
| 2 | 5–10% | Mucoid stools | Blue |
| 3 | 10–20% | Liquid stools | Dark blue |
| 4 | >20% | — | Bloody stools |
Disclaimer/Publisher’s Note: The statements, opinions and data contained in all publications are solely those of the individual author(s) and contributor(s) and not of MDPI and/or the editor(s). MDPI and/or the editor(s) disclaim responsibility for any injury to people or property resulting from any ideas, methods, instructions or products referred to in the content. |
© 2025 by the authors. Licensee MDPI, Basel, Switzerland. This article is an open access article distributed under the terms and conditions of the Creative Commons Attribution (CC BY) license (https://creativecommons.org/licenses/by/4.0/).
Share and Cite
Li, M.; Liu, X.; Chen, W.; Xu, H.; Huang, F.; Yao, Q.; Jia, X.; Huang, Y. Alleviating Effect of Lactiplantibacillus plantarum HYY-S10 on Colitis in Mice Based on an Analysis of the Immune Axis in the Intestine. Microorganisms 2025, 13, 840. https://doi.org/10.3390/microorganisms13040840
Li M, Liu X, Chen W, Xu H, Huang F, Yao Q, Jia X, Huang Y. Alleviating Effect of Lactiplantibacillus plantarum HYY-S10 on Colitis in Mice Based on an Analysis of the Immune Axis in the Intestine. Microorganisms. 2025; 13(4):840. https://doi.org/10.3390/microorganisms13040840
Chicago/Turabian StyleLi, Mengna, Xintong Liu, Weijian Chen, Haoyue Xu, Fang Huang, Qingbo Yao, Xiangze Jia, and Yanyan Huang. 2025. "Alleviating Effect of Lactiplantibacillus plantarum HYY-S10 on Colitis in Mice Based on an Analysis of the Immune Axis in the Intestine" Microorganisms 13, no. 4: 840. https://doi.org/10.3390/microorganisms13040840
APA StyleLi, M., Liu, X., Chen, W., Xu, H., Huang, F., Yao, Q., Jia, X., & Huang, Y. (2025). Alleviating Effect of Lactiplantibacillus plantarum HYY-S10 on Colitis in Mice Based on an Analysis of the Immune Axis in the Intestine. Microorganisms, 13(4), 840. https://doi.org/10.3390/microorganisms13040840

