A Closer Look at the Potential Mechanisms of Action of Protective Agents Used in the Drying of Microorganisms: A Review
Abstract
1. Introduction
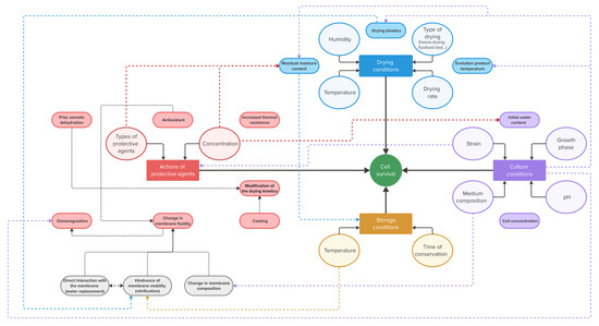
2. Possible Mechanisms After Addition of Protective Agents
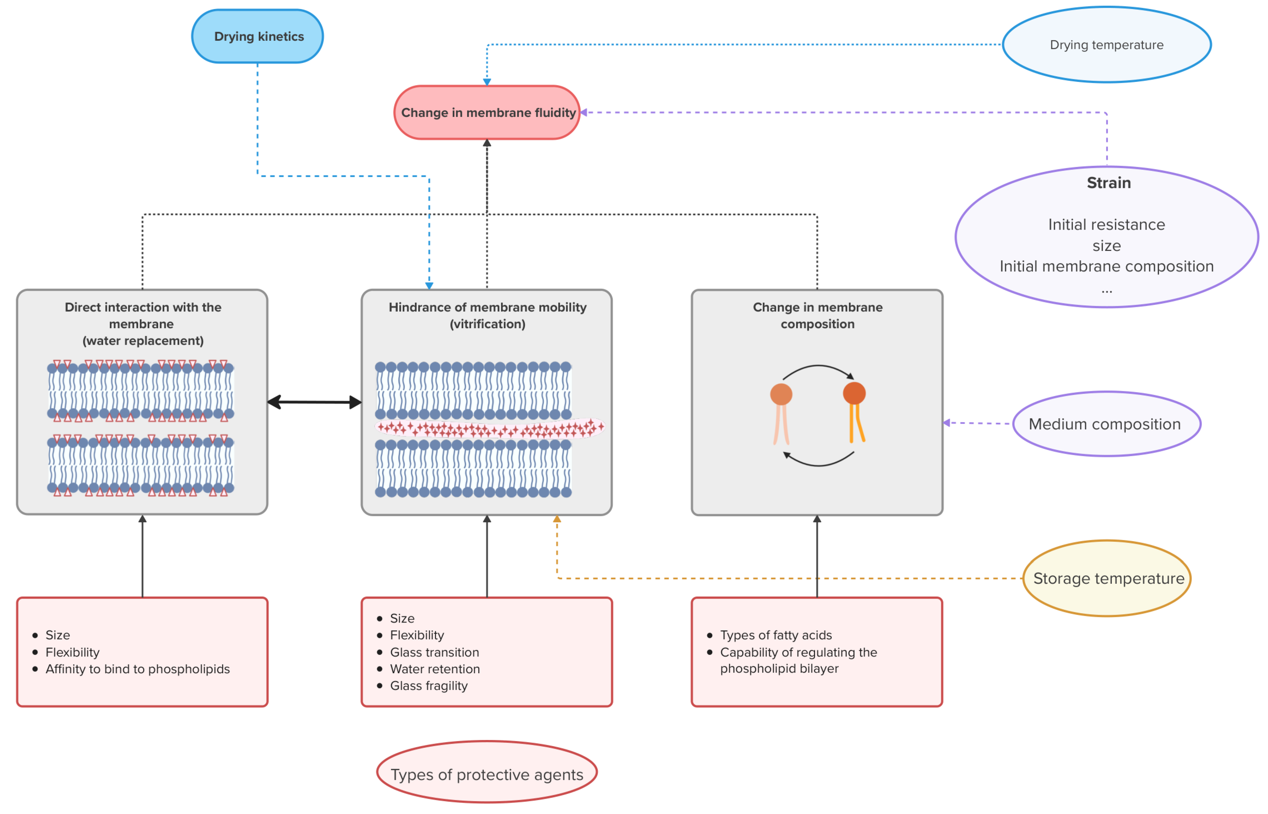
2.1. Change of the Membrane Fluidity
2.1.1. Membrane Interaction: Water Replacement Hypothesis
2.1.2. Molecular Mobility: Hindrance of Cytoplasmic Membrane Mobility and Vitrification Theory
2.1.3. Membrane Composition
2.2. Accumulation of Compounds for Osmoregulation
2.3. Prior Osmotic Dehydration
2.4. Oxidation Prevention
2.5. Coating or Encapsulation
2.6. Thermal Resistance Enhancement
2.7. Change in Drying Kinetics or Product Temperature
3. Discussion
4. Conclusions
Author Contributions
Funding
Conflicts of Interest
Abbreviations
| CFA | Cyclic fatty acid |
| ROS | Reactive oxygen species |
| RSM | Reconstituted skimmed milk |
| SFA | Saturated fatty acid |
| Membrane phase-transition temperature | |
| Glass-transition temperature | |
| UFA | Unsaturated fatty acid |
References
- Bayrock, D.; Ingledew, W.M. Mechanism of viability loss during fluidized bed drying of baker’s yeast. Food Res. Int. 1997, 30, 417–425. [Google Scholar] [CrossRef]
- Lemetais, G.; Dupont, S.; Beney, L.; Gervais, P. Air-drying kinetics affect yeast membrane organization and survival. Appl. Microbiol. Biotechnol. 2012, 96, 471–480. [Google Scholar] [CrossRef] [PubMed]
- Fu, N.; Chen, X.D. Towards a maximal cell survival in convective thermal drying processes. Food Res. Int. 2011, 44, 1127–1149. [Google Scholar] [CrossRef]
- Sehrawat, R.; Abdullah, S.; Khatri, P.; Kumar, L.; Kumar, A.; Mujumdar, A.S. Role of drying technology in probiotic encapsulation and impact on food safety. Dry. Technol. 2022, 40, 1562–1581. [Google Scholar] [CrossRef]
- Santivarangkna, C.; Kulozik, U.; Foerst, P. Inactivation Mechanisms of Lactic Acid Starter Cultures Preserved by Drying Processes. J. Appl. Microbiol. 2008, 105, 1–13. [Google Scholar] [CrossRef]
- Mille, Y.; Girard, J.; Beney, L.; Gervais, P. Air drying optimization of Saccharomyces cerevisiae through its water–glycerol dehydration properties. J. Appl. Microbiol. 2005, 99, 376–382. [Google Scholar] [CrossRef]
- Garre, E.; Raginel, F.; Palacios, A.; Julien, A.; Matallana, E. Oxidative stress responses and lipid peroxidation damage are induced during dehydration in the production of dry active wine yeasts. Int. J. Food Microbiol. 2010, 136, 295–303. [Google Scholar] [CrossRef] [PubMed]
- Somero, G.N. Proteins and Temperature. Annu. Rev. Physiol. 1995, 57, 43–68. [Google Scholar] [CrossRef]
- Laroche, C.; Beney, L.; Marechal, P.; Gervais, P. The Effect of Osmotic Pressure on the Membrane Fluidity of Saccharomyces Cerevisiae at Different Physiological Temperatures. Appl. Microbiol. Biotechnol. 2001, 56, 249–254. [Google Scholar] [CrossRef]
- Wang, N.; Fu, N.; Chen, X.D. The extent and mechanism of the effect of protectant material in the production of active lactic acid bacteria powder using spray drying: A review. Curr. Opin. Food Sci. 2022, 44, 100807. [Google Scholar] [CrossRef]
- Fu, N.; Woo, M.W.; Selomulya, C.; Chen, X.D. Inactivation of Lactococcus lactis ssp. cremoris cells in a droplet during convective drying. Biochem. Eng. J. 2013, 79, 46–56. [Google Scholar] [CrossRef]
- Perdana, J.; Bereschenko, L.; Fox, M.B.; Kuperus, J.H.; Kleerebezem, M.; Boom, R.M.; Schutyser, M.A.I. Dehydration and thermal inactivation of Lactobacillus plantarum WCFS1: Comparing single droplet drying to spray and freeze drying. Food Res. Int. 2013, 54, 1351–1359. [Google Scholar] [CrossRef]
- Leuenberger, P.; Ganscha, S.; Kahraman, A.; Cappelletti, V.; Boersema, P.J.; von Mering, C.; Claassen, M.; Picotti, P. Cell-wide analysis of protein thermal unfolding reveals determinants of thermostability. Science 2017, 355, eaai7825. [Google Scholar] [CrossRef] [PubMed]
- Ge, S.; Han, J.; Sun, Q.; Zhou, Q.; Ye, Z.; Li, P.; Gu, Q. Research progress on improving the freeze-drying resistance of probiotics: A review. Trends Food Sci. Technol. 2024, 147, 104425. [Google Scholar] [CrossRef]
- Asioli, D.; Aschemann-Witzel, J.; Caputo, V.; Vecchio, R.; Annunziata, A.; Næs, T.; Varela, P. Making sense of the “clean label” trends: A review of consumer food choice behavior and discussion of industry implications. Food Res. Int. 2017, 99, 58–71. [Google Scholar] [CrossRef]
- Vargas, M.C.A.; Simsek, S. Clean Label in Bread. Foods 2021, 10, 2054. [Google Scholar] [CrossRef]
- Cheng, Z.; Yan, X.; Wu, J.; Weng, P.; Wu, Z. Effects of freeze drying in complex lyoprotectants on the survival, and membrane fatty acid composition of Lactobacillus plantarum L1 and Lactobacillus fermentum L2. Cryobiology 2022, 105, 1–9. [Google Scholar] [CrossRef] [PubMed]
- Chin, Y.W.; Lee, S.; Yu, H.H.; Yang, S.J.; Kim, T.W. Combinatorial Effects of Protective Agents on Survival Rate of the Yeast Starter, Saccharomyces cerevisiae 88-4, after Freeze-Drying. Microorganisms 2021, 9, 613. [Google Scholar] [CrossRef] [PubMed]
- Gaucher, F.; Rabah, H.; Kponouglo, K.; Bonnassie, S.; Pottier, S.; Dolivet, A.; Marchand, P.; Jeantet, R.; Blanc, P.; Jan, G. Intracellular osmoprotectant concentrations determine Propionibacterium freudenreichii survival during drying. Appl. Microbiol. Biotechnol. 2020, 104, 3145–3156. [Google Scholar] [CrossRef] [PubMed]
- Gong, P.; Lin, K.; Zhang, J.; Han, X.; Lyu, L.; Yi, H.; Sun, J.; Zhang, L. Enhancing spray drying tolerance of Lactobacillus bulgaricus by intracellular trehalose delivery via electroporation. Food Res. Int. 2020, 127, 108725. [Google Scholar] [CrossRef] [PubMed]
- Liu, B.; Fu, N.; Woo, M.W.; Chen, X.D. Heat stability of Lactobacillus rhamnosus GG and its cellular membrane during droplet drying and heat treatment. Food Res. Int. 2018, 112, 56–65. [Google Scholar] [CrossRef] [PubMed]
- Rockinger, U.; Funk, M.; Winter, G. Current approaches of preservation of cells during (freeze-) drying. J. Pharm. Sci. 2021, 110, 2873–2893. [Google Scholar] [CrossRef]
- Billi, D.; Potts, M. Life and death of dried prokaryotes. Res. Microbiol. 2002, 153, 7–12. [Google Scholar] [CrossRef]
- Kathiriya, M.R.; Vekariya, Y.V.; Hati, S. Understanding the Probiotic Bacterial Responses Against Various Stresses in Food Matrix and Gastrointestinal Tract: A Review. Probiotics Antimicrob. Proteins 2023, 15, 1032–1048. [Google Scholar] [CrossRef] [PubMed]
- Gao, X.; Kong, J.; Zhu, H.; Mao, B.; Cui, S.; Zhao, J. Lactobacillus, Bifidobacterium and Lactococcus response to environmental stress: Mechanisms and application of cross-protection to improve resistance against freeze-drying. J. Appl. Microbiol. 2022, 132, 802–821. [Google Scholar] [CrossRef] [PubMed]
- Gaucher, F.; Bonnassie, S.; Rabah, H.; Blanc, P.; Jeantet, R.; Jan, G. Review: Adaptation of Beneficial Propionibacteria, Lactobacilli, and Bifidobacteria Improves Tolerance Toward Technological and Digestive Stresses. Front. Microbiol. 2019, 10, 841. [Google Scholar] [CrossRef] [PubMed]
- Chávez, B.; Ledeboer, A. Drying of probiotics: Optimization of formulation and process to enhance storage survival. Dry. Technol. 2007, 25, 1193–1201. [Google Scholar] [CrossRef]
- Moayyedi, M.; Eskandari, M.H.; Rad, A.H.E.; Ziaee, E.; Khodaparast, M.H.H.; Golmakani, M.T. Effect of drying methods (electrospraying, freeze drying and spray drying) on survival and viability of microencapsulated Lactobacillus rhamnosus ATCC 7469. J. Funct. Foods 2018, 40, 391–399. [Google Scholar] [CrossRef]
- Meneghel, J.; Passot, S.; Cenard, S.; Réfrégiers, M.; Jamme, F.; Fonseca, F. Subcellular membrane fluidity of Lactobacillus delbrueckii subsp. bulgaricus under cold and osmotic stress. Appl. Microbiol. Biotechnol. 2017, 101, 6907–6917. [Google Scholar] [CrossRef] [PubMed]
- Simonin, H.; Beney, L.; Gervais, P. Controlling the membrane fluidity of yeasts during coupled thermal and osmotic treatments. Biotechnol. Bioeng. 2008, 100, 325–333. [Google Scholar] [CrossRef] [PubMed]
- Guyot, S.; Ferret, E.; Gervais, P. Yeast Survival during Thermal and Osmotic Shocks Is Related to Membrane Phase Change. J. Agric. Food Chem. 2006, 54, 8450–8455. [Google Scholar] [CrossRef] [PubMed]
- Alberts, B.; Johnson, A.; Lewis, J.; Raff, M.; Roberts, K.; Walter, P. The Lipid Bilayer. In Molecular Biology of the Cell, 4th ed.; Garland Science: New York, NY, USA, 2002. [Google Scholar]
- Wolfe, J.; Bryant, G. Freezing, Drying, and/or Vitrification of Membrane– Solute–Water Systems. Cryobiology 1999, 39, 103–129. [Google Scholar] [CrossRef]
- Leslie, S.B.; Teter, S.A.; Crowe, L.M.; Crowe, J.H. Trehalose lowers membrane phase transitions in dry yeast cells. Biochim. Biophys. Acta (BBA)-Biomembr. 1994, 1192, 7–13. [Google Scholar] [CrossRef]
- Laroche, C.; Gervais, P. Achievement of rapid osmotic dehydration at specific temperatures could maintain high Saccharomyces cerevisiae viability. Appl. Microbiol. Biotechnol. 2003, 60, 743–747. [Google Scholar] [CrossRef] [PubMed]
- Crowe, J.H.; Crowe, L.M.; Chapman, D. Preservation of Membranes in Anhydrobiotic Organisms: The Role of Trehalose. Science 1984, 223, 701–703. [Google Scholar] [CrossRef] [PubMed]
- Santivarangkna, C.; Higl, B.; Foerst, P. Protection mechanisms of sugars during different stages of preparation process of dried lactic acid starter cultures. Food Microbiol. 2008, 25, 429–441. [Google Scholar] [CrossRef]
- Crowe, J.H.; Crowe, L.M.; Carpenter, J.F.; Aurell Wistrom, C. Stabilization of dry phospholipid bilayers and proteins by sugars. Biochem. J. 1987, 242, 1–10. [Google Scholar] [CrossRef] [PubMed]
- Crowe, J.H.; Crowe, L.M.; Carpenter, J.F.; Rudolph, A.S.; Wistrom, C.A.; Spargo, B.J.; Anchordoguy, T.J. Interactions of sugars with membranes. Biochim. Biophys. Acta (BBA)-Rev. Biomembr. 1988, 947, 367–384. [Google Scholar] [CrossRef]
- Lee, C.W.B.; Das Gupta, S.K.; Mattai, J.; Shipley, G.G.; Abdel-Mageed, O.H.; Makriyannis, A.; Griffin, R.G. Characterization of the L.lambda. phase in trehalose-stabilized dry membranes by solid-state NMR and x-ray diffraction. Biochemistry 1989, 28, 5000–5009. [Google Scholar] [CrossRef] [PubMed]
- Sum, A.K.; Faller, R.; de Pablo, J.J. Molecular Simulation Study of Phospholipid Bilayers and Insights of the Interactions with Disaccharides. Biophys. J. 2003, 85, 2830–2844. [Google Scholar] [CrossRef] [PubMed]
- Vereyken, I.J.; Chupin, V.; Hoekstra, F.A.; Smeekens, S.C.; De Kruijff, B. The Effect of Fructan on Membrane Lipid Organization and Dynamics in the Dry State. Biophys. J. 2003, 84, 3759–3766. [Google Scholar] [CrossRef] [PubMed]
- Oldenhof, H.; Wolkers, W.F.; Fonseca, F.; Passot, S.; Marin, M. Effect of Sucrose and Maltodextrin on the Physical Properties and Survival of Air-Dried Lactobacillus bulgaricus: An in Situ Fourier Transform Infrared Spectroscopy Study. Biotechnol. Prog. 2005, 21, 885–892. [Google Scholar] [CrossRef] [PubMed]
- Tonnis, W.F.; Mensink, M.A.; de Jager, A.; van der Voort Maarschalk, K.; Frijlink, H.W.; Hinrichs, W.L.J. Size and Molecular Flexibility of Sugars Determine the Storage Stability of Freeze-Dried Proteins. Mol. Pharm. 2015, 12, 684–694. [Google Scholar] [CrossRef] [PubMed]
- Pereira, C.S.; Lins, R.D.; Chandrasekhar, I.; Freitas, L.C.G.; Hünenberger, P.H. Interaction of the disaccharide trehalose with a phospholipid bilayer: A molecular dynamics study. Biophys. J. 2004, 86, 2273–2285. [Google Scholar] [CrossRef] [PubMed]
- Disalvo, E.A.; Lairion, F.; Martini, F.; Tymczyszyn, E.; Frías, M.; Almaleck, H.; Gordillo, G.J. Structural and functional properties of hydration and confined water in membrane interfaces. Biochim. Biophys. Acta (BBA)-Biomembr. 2008, 1778, 2655–2670. [Google Scholar] [CrossRef] [PubMed]
- Luzardo, M.d.C.; Amalfa, F.; Nunez, A.; Diaz, S.; De Lopez, A.B.; Disalvo, E. Effect of trehalose and sucrose on the hydration and dipole potential of lipid bilayers. Biophys. J. 2000, 78, 2452–2458. [Google Scholar] [CrossRef] [PubMed]
- Bryant, G.; Koster, K.L.; Wolfe, J. Membrane behaviour in seeds and other systems at low water content: The various effects of solutes. Seed Sci. Res. 2001, 11, 17–25. [Google Scholar] [CrossRef]
- Kumara, U.G.V.S.S.; Ramirez, J.F.; Boothby, T.C. The effect of sucrose polymer-size on glass transition temperature, glass former fragility, and water retention during drying. Front. Mater. 2024, 11, 1351671. [Google Scholar] [CrossRef]
- Ghandi, A.; Powell, I.B.; Chen, X.D.; Adhikari, B. The Survival of Lactococcus lactis in a Convective-Air-Drying Environment: The Role of Protectant Solids, Oxygen Injury, and Mechanism of Protection. Dry. Technol. 2013, 31, 1661–1674. [Google Scholar] [CrossRef]
- Tantratian, S.; Pradeamchai, M. Select a protective agent for encapsulation of Lactobacillus plantarum. LWT 2020, 123, 109075. [Google Scholar] [CrossRef]
- Siemons, I.; Vaessen, E.M.J.; Oosterbaan van Peski, S.E.; Boom, R.M.; Schutyser, M.A.I. Protective effect of carrier matrices on survival of Lactobacillus plantarum WCFS1 during single droplet drying explained by particle morphology development. J. Food Eng. 2021, 292, 110263. [Google Scholar] [CrossRef]
- Perdana, J.; Fox, M.B.; Siwei, C.; Boom, R.M.; Schutyser, M.A. Interactions between formulation and spray drying conditions related to survival of Lactobacillus plantarum WCFS1. Food Res. Int. 2014, 56, 9–17. [Google Scholar] [CrossRef]
- Umashankar, K.; Chandralekha, A.; Dandavate, T.; Tavanandi, H.A.; Raghavarao, K.S.M.S. A nonconventional method for drying of Pseudomonas aeruginosa and its comparison with conventional methods. Dry. Technol. 2019, 37, 839–853. [Google Scholar] [CrossRef]
- Lee, K.; Koyama, K.; Kawai, K.; Koseki, S. Why Does Cronobacter sakazakii Survive for a Long Time in Dry Environments? Contribution of the Glass Transition of Dried Bacterial Cells. Microbiol. Spectr. 2021, 9, e01384-21. [Google Scholar] [CrossRef] [PubMed]
- Romano, N.; Schebor, C.; Mobili, P.; Gómez-Zavaglia, A. Role of mono- and oligosaccharides from FOS as stabilizing agents during freeze-drying and storage of Lactobacillus delbrueckii subsp. bulgaricus. Food Res. Int. 2016, 90, 251–258. [Google Scholar] [CrossRef]
- Guerrero Sanchez, M.; Passot, S.; Ghorbal, S.; Campoy, S.; Olivares, M.; Fonseca, F. Insights into the mechanisms of L. salivarius CECT5713 resistance to freeze-dried storage. Cryobiology 2023, 112, 104556. [Google Scholar] [CrossRef] [PubMed]
- Gagneten, M.; Passot, S.; Cenard, S.; Ghorbal, S.; Schebor, C.; Fonseca, F. Mechanistic study of the differences in lactic acid bacteria resistance to freeze- or spray-drying and storage. Appl. Microbiol. Biotechnol. 2024, 108, 361. [Google Scholar] [CrossRef] [PubMed]
- Kurtmann, L.; Carlsen, C.U.; Risbo, J.; Skibsted, L.H. Storage stability of freeze–dried Lactobacillus acidophilus (La-5) in relation to water activity and presence of oxygen and ascorbate. Cryobiology 2009, 58, 175–180. [Google Scholar] [CrossRef] [PubMed]
- Mikajiri, S.; Sogabe, T.; Cao, R.; Kikawada, T.; Suzuki, T.; Kawai, K. Glass transition behavior of carnosine and its impact as a protectant on freeze-dried lactic acid bacteria. Food Biophys. 2022, 17, 1–9. [Google Scholar] [CrossRef]
- Mensink, M.A.; Frijlink, H.W.; van der Voort Maarschalk, K.; Hinrichs, W.L.J. How sugars protect proteins in the solid state and during drying (review): Mechanisms of stabilization in relation to stress conditions. Eur. J. Pharm. Biopharm. 2017, 114, 288–295. [Google Scholar] [CrossRef] [PubMed]
- Patist, A.; Zoerb, H. Preservation mechanisms of trehalose in food and biosystems. Colloids Surf. Biointerfaces 2005, 40, 107–113. [Google Scholar] [CrossRef]
- Hincha, D.K.; Popova, A.V.; Cacela, C. Chapter 6–Effects of Sugars on the Stability and Structure of Lipid Membranes During Drying. In Advances in Planar Lipid Bilayers and Liposomes; Liu, A.L., Ed.; Academic Press: Cambridge, MA, USA, 2006; Volume 3, pp. 189–217. [Google Scholar] [CrossRef]
- Deng, L.; Wang, Y.; Jiang, H.; Xu, X.; Han, J.; Liu, W. Specific protection mechanism of oligosaccharides on liposomes during freeze-drying. Food Res. Int. 2023, 166, 112608. [Google Scholar] [CrossRef]
- Denich, T.J.; Beaudette, L.A.; Lee, H.; Trevors, J.T. Effect of selected environmental and physico-chemical factors on bacterial cytoplasmic membranes. J. Microbiol. Methods 2003, 52, 149–182. [Google Scholar] [CrossRef] [PubMed]
- Huang, R.; Pan, M.; Wan, C.; Shah, N.P.; Tao, X.; Wei, H. Physiological and transcriptional responses and cross protection of Lactobacillus plantarum ZDY2013 under acid stress. J. Dairy Sci. 2016, 99, 1002–1010. [Google Scholar] [CrossRef] [PubMed]
- Haddaji, N.; Mahdhi, A.K.; Krifi, B.; Ismail, M.B.; Bakhrouf, A. Change in cell surface properties of Lactobacillus casei under heat shock treatment. FEMS Microbiol. Lett. 2015, 362, fnv047. [Google Scholar] [CrossRef] [PubMed]
- Wang, Y.; Delettre, J.; Guillot, A.; Corrieu, G.; Béal, C. Influence of cooling temperature and duration on cold adaptation of Lactobacillus acidophilus RD758. Cryobiology 2005, 50, 294–307. [Google Scholar] [CrossRef]
- Moorman, M.A.; Thelemann, C.A.; Zhou, S.; Pestka, J.J.; Linz, J.E.; Ryser, E.T. Altered Hydrophobicity and Membrane Composition in Stress-Adapted Listeria innocua. J. Food Prot. 2008, 71, 182–185. [Google Scholar] [CrossRef] [PubMed]
- Yang, X.; Hang, X.; Zhang, M.; Liu, X.; Yang, H. Relationship between acid tolerance and cell membrane in Bifidobacterium, revealed by comparative analysis of acid-resistant derivatives and their parental strains grown in medium with and without Tween 80. Appl. Microbiol. Biotechnol. 2015, 99, 5227–5236. [Google Scholar] [CrossRef] [PubMed]
- Beney, L.; Gervais, P. Influence of the fluidity of the membrane on the response of microorganisms to environmental stresses. Appl. Microbiol. Biotechnol. 2001, 57, 34–42. [Google Scholar] [CrossRef] [PubMed]
- Fonseca, F.; Pénicaud, C.; Tymczyszyn, E.E.; Gómez-Zavaglia, A.; Passot, S. Factors influencing the membrane fluidity and the impact on production of lactic acid bacteria starters. Appl. Microbiol. Biotechnol. 2019, 103, 6867–6883. [Google Scholar] [CrossRef] [PubMed]
- Marsh, D. Handbook of Lipid Bilayers, 2nd ed.; CRC Press: Boca Raton, FL, USA, 2013. [Google Scholar] [CrossRef]
- Renne, M.F.; de Kroon, A.I.P.M. The role of phospholipid molecular species in determining the physical properties of yeast membranes. FEBS Lett. 2018, 592, 1330–1345. [Google Scholar] [CrossRef] [PubMed]
- Fábián, B.; Vattulainen, I.; Javanainen, M. Protein Crowding and Cholesterol Increase Cell Membrane Viscosity in a Temperature Dependent Manner. J. Chem. Theory Comput. 2023, 19, 2630–2643. [Google Scholar] [CrossRef]
- Louesdon, S.; Charlot-Rougé, S.; Juillard, V.; Tourdot-Maréchal, R.; Béal, C. Osmotic stress affects the stability of freeze-dried Lactobacillus buchneri R1102 as a result of intracellular betaine accumulation and membrane characteristics. J. Appl. Microbiol. 2014, 117, 196–207. [Google Scholar] [CrossRef] [PubMed]
- Cui, S.; Hu, K.; Qian, Z.; Mao, B.; Zhang, Q.; Zhao, J.; Tang, X.; Zhang, H. Improvement of Freeze-Dried Survival of Lactiplantibacillus plantarum Based on Cell Membrane Regulation. Microorganisms 2022, 10, 1985. [Google Scholar] [CrossRef]
- Jingjing, E.; Lili, M.; Zichao, C.; Rongze, M.; Qiaoling, Z.; Ruiyin, S.; Zongbai, H.; Junguo, W. Effects of buffer salts on the freeze-drying survival rate of Lactobacillus plantarum LIP-1 based on transcriptome and proteome analyses. Food Chem. 2020, 326, 126849. [Google Scholar] [CrossRef]
- Chen, Z.; E, J.; Ma, R.; Zhang, J.; Yao, C.; Wang, R.; Zhang, Q.; Yang, Y.; Li, J.; Wang, J. The effect of aspartic acid on the freeze-drying survival rate of Lactobacillus plantarum LIP-1 and its inherent mechanism. LWT 2022, 155, 112929. [Google Scholar] [CrossRef]
- Wang, G.; Chen, P.; Yu, X.; Xia, Y.; Yan, L.T.; Ai, L. C18:1 Improves the Freeze-Drying Resistance of Lactobacillus plantarum by Maintaining the Cell Membrane. ACS Appl. Bio Mater. 2020, 3, 4933–4940. [Google Scholar] [CrossRef] [PubMed]
- Wang, G.; Pu, J.; Dong, C.; Zheng, X.; Guo, B.; Xia, Y.; Ai, L. Effect of oleic acid on the viability of different freeze-dried Lactiplantibacillus plantarum strains. J. Dairy Sci. 2021, 104, 11457–11465. [Google Scholar] [CrossRef] [PubMed]
- Li, B.; Tian, F.; Liu, X.; Zhao, J.; Zhang, H.; Chen, W. Effects of cryoprotectants on viability of Lactobacillus reuteri CICC6226. Appl. Microbiol. Biotechnol. 2011, 92, 609–616. [Google Scholar] [CrossRef] [PubMed]
- Li, X.M.; Che, L.H.; Wu, Y.; Li, C.; Xu, B.C. An effective strategy for improving the freeze-drying survival rate of Lactobacillus curvatus and its potential protective mechanism. Food Biosci. 2024, 58, 103794. [Google Scholar] [CrossRef]
- Sompach, G.; Rodklongtan, A.; Nitisinprasert, S.; Chitprasert, P. Microencapsulating role of whey protein isolate and sucrose in protecting the cell membrane and enhancing survival of probiotic lactobacilli strains during spray drying, storage, and simulated gastrointestinal passage. Food Res. Int. 2022, 159, 111651. [Google Scholar] [CrossRef]
- Velly, H.; Bouix, M.; Passot, S.; Penicaud, C.; Beinsteiner, H.; Ghorbal, S.; Lieben, P.; Fonseca, F. Cyclopropanation of unsaturated fatty acids and membrane rigidification improve the freeze-drying resistance of Lactococcus lactis subsp. lactis TOMSC161. Appl. Microbiol. Biotechnol. 2015, 99, 907–918. [Google Scholar] [CrossRef]
- Guillot, A.; Obis, D.; Mistou, M.Y. Fatty acid membrane composition and activation of glycine-betaine transport in Lactococcus lactis subjected to osmotic stress. Int. J. Food Microbiol. 2000, 55, 47–51. [Google Scholar] [CrossRef] [PubMed]
- Girardeau, A.; Passot, S.; Meneghel, J.; Cenard, S.; Lieben, P.; Trelea, I.C.; Fonseca, F. Insights into lactic acid bacteria cryoresistance using FTIR microspectroscopy. Anal. Bioanal. Chem. 2022, 414, 1425–1443. [Google Scholar] [CrossRef]
- Arora, A.; Raghuraman, H.; Chattopadhyay, A. Influence of cholesterol and ergosterol on membrane dynamics: A fluorescence approach. Biochem. Biophys. Res. Commun. 2004, 318, 920–926. [Google Scholar] [CrossRef] [PubMed]
- Bonaterra, A.; Camps, J.; Montesinos, E. Osmotically induced trehalose and glycine betaine accumulation improves tolerance to desiccation, survival and efficacy of the postharvest biocontrol agent Pantoea agglomerans EPS125. FEMS Microbiol. Lett. 2005, 250, 1–8. [Google Scholar] [CrossRef] [PubMed]
- Cerrutti, P.; Segovia de Huergo, M.; Galvagno, M.; Schebor, C.; del Pilar Buera, M. Commercial baker’s yeast stability as affected by intracellular content of trehalose, dehydration procedure and the physical properties of external matrices. Appl. Microbiol. Biotechnol. 2000, 54, 575–580. [Google Scholar] [CrossRef]
- Cui, S.; Zhou, W.; Tang, X.; Zhang, Q.; Yang, B.; Zhao, J.; Mao, B.; Zhang, H. The Effect of Proline on the Freeze-Drying Survival Rate of Bifidobacterium longum CCFM 1029 and Its Inherent Mechanism. Int. J. Mol. Sci. 2022, 23, 13500. [Google Scholar] [CrossRef] [PubMed]
- Eardley, J.; Timson, D.J. Yeast cellular stress: Impacts on bioethanol production. Fermentation 2020, 6, 109. [Google Scholar] [CrossRef]
- Hohmann, S. Osmotic stress signaling and osmoadaptation in yeasts. Microbiol. Mol. Biol. Rev. 2002, 66, 300–372. [Google Scholar] [CrossRef] [PubMed]
- Vaessen, E.M.J.; den Besten, H.M.W.; Esveld, E.D.C.; Schutyser, M.A.I. Accumulation of intracellular trehalose and lactose in Lactobacillus plantarum WCFS1 during pulsed electric field treatment and subsequent freeze and spray drying. LWT 2019, 115, 108478. [Google Scholar] [CrossRef]
- Linders, L.; Meerdink, G.; Van ‘t Riet, K. Effect of growth parameters on the residual activity of Lactobacillus plantarum after drying. J. Appl. Microbiol. 1997, 82, 683–688. [Google Scholar] [CrossRef]
- Kets, E.P.; De Bont, J.A. Protective effect of betaine on survival of Lactobacillus plantarum subjected to drying. FEMS Microbiol. Lett. 1994, 116, 251–255. [Google Scholar] [CrossRef]
- Martos, G.; Minahk, C.; Font de Valdez, G.; Morero, R. Effects of protective agents on membrane fluidity of freeze-dried Lactobacillus delbrueckii ssp. bulgaricus. Lett. Appl. Microbiol. 2007, 45, 282–288. [Google Scholar] [CrossRef] [PubMed]
- Louis, P.; Trüper, H.; Galinski, E. Survival of Escherichia coli during drying and storage in the presence of compatible solutes. Appl. Microbiol. Biotechnol. 1994, 41, 684–688. [Google Scholar] [CrossRef]
- van der Heide, T.; Poolman, B. Osmoregulated ABC-transport system of Lactococcus lactis senses water stress via changes in the physical state of the membrane. Proc. Natl. Acad. Sci. USA 2000, 97, 7102–7106. [Google Scholar] [CrossRef]
- Prasad, J.; McJarrow, P.; Gopal, P. Heat and Osmotic Stress Responses of Probiotic Lactobacillus rhamnosus HN001 (DR20) in Relation to Viability after Drying. Appl. Environ. Microbiol. 2003, 69, 917–925. [Google Scholar] [CrossRef]
- Ramya, V.; Jain, N.K. A Review on Osmotic Dehydration of Fruits and Vegetables: An Integrated Approach. J. Food Process. Eng. 2017, 40, e12440. [Google Scholar] [CrossRef]
- Simonin, H.; Beney, L.; Gervais, P. Sequence of occurring damages in yeast plasma membrane during dehydration and rehydration: Mechanisms of cell death. Biochim. Biophys. Acta (BBA)-Biomembr. 2007, 1768, 1600–1610. [Google Scholar] [CrossRef] [PubMed]
- Mille, Y.; Obert, J.P.; Beney, L.; Gervais, P. New drying process for lactic bacteria based on their dehydration behavior in liquid medium. Biotechnol. Bioeng. 2004, 88, 71–76. [Google Scholar] [CrossRef]
- Laroche, C.; Gervais, P. Unexpected Thermal Destruction of Dried, Glass Bead-Immobilized Microorganisms as a Function of Water Activity. Appl. Environ. Microbiol. 2003, 69, 3015–3019. [Google Scholar] [CrossRef] [PubMed]
- Liu, X.D.; Zbicinski, I.; Strumillo, C. Quality Enhancement for Thermosensitive Materials Dried with Solid Carriers. Dry. Technol. 2003, 21, 1065–1075. [Google Scholar] [CrossRef]
- Van Engeland, C.; Aujard, M.; Rabineau, J.; Spreutels, L.; Legros, R.; Haut, B. Evolution of the quality of baker’s yeast pellets containing a carrier during their convective drying. Dry. Technol. 2022, 40, 2396–2403. [Google Scholar] [CrossRef]
- Laroche, C.; Fine, F.; Gervais, P. Water activity affects heat resistance of microorganisms in food powders. Int. J. Food Microbiol. 2005, 97, 307–315. [Google Scholar] [CrossRef]
- Len, J.S.; Koh, W.S.D.; Tan, S.X. The roles of reactive oxygen species and antioxidants in cryopreservation. Biosci. Rep. 2019, 39, BSR20191601. [Google Scholar] [CrossRef]
- Halliwell, B. Reactive Species and Antioxidants. Redox Biology Is a Fundamental Theme of Aerobic Life. Plant Physiol. 2006, 141, 312–322. [Google Scholar] [CrossRef] [PubMed]
- França, M.B.; Panek, A.D.; Eleutherio, E.C.A. Oxidative stress and its effects during dehydration. Comp. Biochem. Physiol. Part A Mol. Integr. Physiol. 2007, 146, 621–631. [Google Scholar] [CrossRef]
- de Jesus Pereira, E.; Panek, A.D.; Eleutherio, E.C.A. Protection against oxidation during dehydration of yeast. Cell Stress Chaperones 2003, 8, 120–124. [Google Scholar] [CrossRef]
- Rodklongtan, A.; Nitisinprasert, S.; Chitprasert, P. Antioxidant activity and the survival-enhancing effect of ascorbic acid on Limosilactobacillus reuteri KUB-AC5 microencapsulated with lactose by spray drying. LWT 2022, 164, 113645. [Google Scholar] [CrossRef]
- Dupont, S.; Fleurat-Lessard, P.; Cruz, R.G.; Lafarge, C.; Grangeteau, C.; Yahou, F.; Gerbeau-Pissot, P.; Abrahão Júnior, O.; Gervais, P.; Simon-Plas, F.; et al. Antioxidant Properties of Ergosterol and Its Role in Yeast Resistance to Oxidation. Antioxidants 2021, 10, 1024. [Google Scholar] [CrossRef]
- Herdeiro, R.S.; Pereira, M.D.; Panek, A.D.; Eleutherio, E.C.A. Trehalose protects Saccharomyces cerevisiae from lipid peroxidation during oxidative stress. Biochim. Biophys. Acta (BBA)-Gen. Subj. 2006, 1760, 340–346. [Google Scholar] [CrossRef] [PubMed]
- Temple, M.D.; Perrone, G.G.; Dawes, I.W. Complex cellular responses to reactive oxygen species. Trends Cell Biol. 2005, 15, 319–326. [Google Scholar] [CrossRef] [PubMed]
- Borst, J.W.; Visser, N.V.; Kouptsova, O.; Visser, A.J.W.G. Oxidation of unsaturated phospholipids in membrane bilayer mixtures is accompanied by membrane fluidity changes. Biochim. Biophys. Acta (BBA)-Mol. Cell Biol. Lipids 2000, 1487, 61–73. [Google Scholar] [CrossRef]
- Teixeira, P.; Castro, H.; Kirby, R. Evidence of membrane lipid oxidation of spray-dried Lactobacillus bulgaricus during storage. Lett. Appl. Microbiol. 1996, 22, 34–38. [Google Scholar] [CrossRef]
- Oku, K.; Watanabe, H.; Kubota, M.; Fukuda, S.; Kurimoto, M.; Tsujisaka, Y.; Komori, M.; Inoue, Y.; Sakurai, M. NMR and quantum chemical study on the OH··· π and CH··· O interactions between trehalose and unsaturated fatty acids: Implication for the mechanism of antioxidant function of trehalose. J. Am. Chem. Soc. 2003, 125, 12739–12748. [Google Scholar] [CrossRef]
- Khem, S.; Woo, M.W.; Small, D.M.; Chen, X.D.; May, B.K. Agent selection and protective effects during single droplet drying of bacteria. Food Chem. 2015, 166, 206–214. [Google Scholar] [CrossRef]
- Zheng, X.; Fu, N.; Duan, M.; Woo, M.W.; Selomulya, C.; Chen, X.D. The mechanisms of the protective effects of reconstituted skim milk during convective droplet drying of lactic acid bacteria. Food Res. Int. 2015, 76, 478–488. [Google Scholar] [CrossRef]
- Duongthingoc, D.; George, P.; Katopo, L.; Gorczyca, E.; Kasapis, S. Effect of whey protein agglomeration on spray dried microcapsules containing Saccharomyces boulardii. Food Chem. 2013, 141, 1782–1788. [Google Scholar] [CrossRef]
- Nezamdoost-Sani, N.; Khaledabad, M.A.; Amiri, S.; Phimolsiripol, Y.; Khaneghah, A.M. A comprehensive review on the utilization of biopolymer hydrogels to encapsulate and protect probiotics in foods. Int. J. Biol. Macromol. 2024, 254, 127907. [Google Scholar] [CrossRef]
- Rajam, R.; Anandharamakrishnan, C. Microencapsulation of Lactobacillus plantarum (MTCC 5422) with fructooligosaccharide as wall material by spray drying. LWT-Food Sci. Technol. 2015, 60, 773–780. [Google Scholar] [CrossRef]
- Khem, S.; Small, D.M.; May, B.K. The behaviour of whey protein isolate in protecting Lactobacillus plantarum. Food Chem. 2016, 190, 717–723. [Google Scholar] [CrossRef]
- Le, X.T.; Rioux, L.E.; Turgeon, S.L. Formation and functional properties of protein–polysaccharide electrostatic hydrogels in comparison to protein or polysaccharide hydrogels. Adv. Colloid Interface Sci. 2017, 239, 127–135. [Google Scholar] [CrossRef]
- Xie, A.; Zhao, S.; Liu, Z.; Yue, X.; Shao, J.; Li, M.; Li, Z. Polysaccharides, proteins, and their complex as microencapsulation carriers for delivery of probiotics: A review on carrier types and encapsulation techniques. Int. J. Biol. Macromol. 2023, 242, 124784. [Google Scholar] [CrossRef] [PubMed]
- Stephen, A.M.; Phillips, G.O. (Eds.) Food Polysaccharides and Their Applications, 2nd ed.; CRC Press: Boca Raton, FL, USA, 2006. [Google Scholar] [CrossRef]
- Desai, K.G.H.; Jin Park, H. Recent developments in microencapsulation of food ingredients. Dry. Technol. 2005, 23, 1361–1394. [Google Scholar] [CrossRef]
- Rodrigues, F.; Cedran, M.; Bicas, J.; Sato, H. Encapsulated probiotic cells: Relevant techniques, natural sources as encapsulating materials and food applications–A narrative review. Food Res. Int. 2020, 137, 109682. [Google Scholar] [CrossRef]
- Afzaal, M.; Saeed, F.; Ateeq, H.; Imran, A.; Yasmin, I.; Shahid, A.; Javed, A.; Shah, Y.A.; Islam, F.; Ofoedu, C.E.; et al. Survivability of probiotics under hostile conditions as affected by prebiotic-based encapsulating materials. Int. J. Food Prop. 2022, 25, 2044–2054. [Google Scholar] [CrossRef]
- Akbarbaglu, Z.; Peighambardoust, S.H.; Sarabandi, K.; Jafari, S.M. Spray drying encapsulation of bioactive compounds within protein-based carriers; different options and applications. Food Chem. 2021, 359, 129965. [Google Scholar] [CrossRef] [PubMed]
- Gong, P.; Di, W.; Yi, H.; Sun, J.; Zhang, L.; Han, X. Improved viability of spray-dried Lactobacillus bulgaricus sp1. 1 embedded in acidic-basic proteins treated with transglutaminase. Food Chem. 2019, 281, 204–212. [Google Scholar] [CrossRef] [PubMed]
- Akhtar, M.; Ding, R. Covalently cross-linked proteins & polysaccharides: Formation, characterisation and potential applications. Curr. Opin. Colloid Interface Sci. 2017, 28, 31–36. [Google Scholar] [CrossRef]
- Loyeau, P.A.; Spotti, M.J.; Vanden Braber, N.L.; Rossi, Y.E.; Montenegro, M.A.; Vinderola, G.; Carrara, C.R. Microencapsulation of Bifidobacterium animalis subsp. lactis INL1 using whey proteins and dextrans conjugates as wall materials. Food Hydrocoll. 2018, 85, 129–135. [Google Scholar] [CrossRef]
- Yan, S.; Wei, J.; Huang, Y.; Li, Y.; Yuan, F.; Liu, J. Production of microcapsules by Maillard reaction of soy protein isolate and sodium carboxymethyl cellulose for protection of bifidobacterium lactis. Colloids Surfaces Physicochem. Eng. Asp. 2024, 700, 134730. [Google Scholar] [CrossRef]
- Huang, S.; Yang, Y.; Fu, N.; Qin, Q.; Zhang, L.; Chen, X.D. Calcium-Aggregated Milk: A Potential New Option for Improving the Viability of Lactic Acid Bacteria Under Heat Stress. Food Bioprocess Technol. 2014, 7, 3147–3155. [Google Scholar] [CrossRef]
- Wang, J.; Huang, S.; Fu, N.; Jeantet, R.; Chen, X.D. Thermal Aggregation of Calcium-Fortified Skim Milk Enhances Probiotic Protection during Convective Droplet Drying. J. Agric. Food Chem. 2016, 64, 6003–6010. [Google Scholar] [CrossRef]
- Liu, J.; Xie, H.; Gao, Y.; Zhu, Y.; Zhao, H.; Zhang, B. Soybean protein isolate treated with transglutaminase (TGase) enhances the heat tolerance of selected lactic acid bacteria strains to spray drying. Food Chem. 2023, 404, 134676. [Google Scholar] [CrossRef] [PubMed]
- Xiao, Y.; Han, C.; Yang, H.; Liu, M.; Meng, X.; Liu, B. Layer (whey protein isolate) -by-layer (xanthan gum) microencapsulation enhances survivability of L. bulgaricus and L. paracasei under simulated gastrointestinal juice and thermal conditions. Int. J. Biol. Macromol. 2020, 148, 238–247. [Google Scholar] [CrossRef] [PubMed]
- Wang, Y.; Hao, F.; Lu, W.; Suo, X.; Bellenger, E.; Fu, N.; Jeantet, R.; Chen, X.D. Enhanced thermal stability of lactic acid bacteria during spray drying by intracellular accumulation of calcium. J. Food Eng. 2020, 279, 109975. [Google Scholar] [CrossRef]
- Chen, X.D.; Patel, K.C. Micro-organism inactivation during drying of small droplets or thin-layer slabs—A critical review of existing kinetics models and an appraisal of the drying rate dependent model. J. Food Eng. 2007, 82, 1–10. [Google Scholar] [CrossRef]
- Friesen, T.; Hill, G.; Pugsley, T.; Holloway, G.; Zimmerman, D. Experimental determination of viability loss of Penicillium bilaiae conidia during convective air-drying. Appl. Microbiol. Biotechnol. 2005, 68, 397–404. [Google Scholar] [CrossRef] [PubMed]
- Spreutels, L.; Debaste, F.; Legros, R.; Haut, B. Experimental characterization and modeling of Baker’s yeast pellet drying. Food Res. Int. 2013, 52, 275–287. [Google Scholar] [CrossRef]
- Poirier, I.; Maréchal, P.A.; Gervais, P. Effects of the kinetics of water potential variation on bacteria viability. J. Appl. Microbiol. 1997, 82, 101–106. [Google Scholar] [CrossRef]
- Marechal, P.A.; de Marnañón, I.M.; Poirier, I.; Gervais, P. The importance of the kinetics of application of physical stresses on the viability of microorganisms: Significance for minimal food processing. Trends Food Sci. Technol. 1999, 10, 15–20. [Google Scholar] [CrossRef]
- Chandralekha, A.; Tavanandi, A.H.; Amrutha, N.; Hebbar, H.U.; Raghavarao, K.S.M.S.; Gadre, R. Encapsulation of yeast (Saccharomyces cereviciae) by spray drying for extension of shelf life. Dry. Technol. 2016, 34, 1307–1318. [Google Scholar] [CrossRef]
- Broeckx, G.; Vandenheuvel, D.; Claes, I.J.J.; Lebeer, S.; Kiekens, F. Drying techniques of probiotic bacteria as an important step towards the development of novel pharmabiotics. Int. J. Pharm. 2016, 505, 303–318. [Google Scholar] [CrossRef]
- Kumar, A.; Cincotti, A.; Aparicio, S. Insights into the interaction between lipid bilayers and trehalose aqueous solutions. J. Mol. Liq. 2020, 314, 113639. [Google Scholar] [CrossRef]
- Ananta, E.; Volkert, M.; Knorr, D. Cellular injuries and storage stability of spray-dried Lactobacillus rhamnosus GG. Int. Dairy J. 2005, 15, 399–409. [Google Scholar] [CrossRef]
- Shu, G.; Li, B.; Dai, C.; Chen, L.; Yang, X.; Lei, Z.; Zhang, M.; Guo, Y. Preparation of Saccharomyces boulardii powder by spray drying: Thermoprotectants optimization and stability evaluation. Prep. Biochem. Biotechnol. 2022, 52, 1078–1086. [Google Scholar] [CrossRef]
- Sun, H.; Zhang, M.; Liu, Y.; Wang, Y.; Chen, Y.; Guan, W.; Li, X.; Wang, Y. Improved viability of Lactobacillus plantarum embedded in whey protein concentrate/pullulan/trehalose hydrogel during freeze drying. Carbohydr. Polym. 2021, 260, 117843. [Google Scholar] [CrossRef]
- How, Y.H.; Teo, M.Y.M.; In, L.L.A.; Yeo, S.K.; Bhandari, B.; Pui, L.P. Freeze drying of food-grade recombinant Lactococcus lactis NZ3900-fermented milk with different protecting agents. Int. Dairy J. 2023, 146, 105752. [Google Scholar] [CrossRef]
- Oluwatosin, S.O.; Tai, S.L.; Fagan-Endres, M.A. Sucrose, maltodextrin and inulin efficacy as cryoprotectant, preservative and prebiotic—Towards a freeze dried Lactobacillus plantarum topical probiotic. Biotechnol. Rep. 2022, 33, e00696. [Google Scholar] [CrossRef]
- da Silva Guedes, J.; Pimentel, T.C.; Diniz-Silva, H.T.; Tayse da Cruz Almeida, E.; Tavares, J.F.; Leite de Souza, E.; Garcia, E.F.; Magnani, M. Protective effects of β-glucan extracted from spent brewer yeast during freeze-drying, storage and exposure to simulated gastrointestinal conditions of probiotic lactobacilli. LWT 2019, 116, 108496. [Google Scholar] [CrossRef]
- Stefanello, R.F.; Nabeshima, E.H.; Iamanaka, B.T.; Ludwig, A.; Fries, L.L.M.; Bernardi, A.O.; Copetti, M.V. Survival and stability of Lactobacillus fermentum and Wickerhamomyces anomalus strains upon lyophilisation with different cryoprotectant agents. Food Res. Int. 2019, 115, 90–94. [Google Scholar] [CrossRef] [PubMed]
- Zemančíková, J.; Kodedová, M.; Papoušková, K.; Sychrová, H. Four Saccharomyces species differ in their tolerance to various stresses though they have similar basic physiological parameters. Folia Microbiol. 2018, 63, 217–227. [Google Scholar] [CrossRef]
- Potts, M. Desiccation tolerance of prokaryotes. Microbiol. Rev. 1994, 58, 755–805. [Google Scholar] [CrossRef]





Disclaimer/Publisher’s Note: The statements, opinions and data contained in all publications are solely those of the individual author(s) and contributor(s) and not of MDPI and/or the editor(s). MDPI and/or the editor(s) disclaim responsibility for any injury to people or property resulting from any ideas, methods, instructions or products referred to in the content. |
© 2025 by the authors. Licensee MDPI, Basel, Switzerland. This article is an open access article distributed under the terms and conditions of the Creative Commons Attribution (CC BY) license (https://creativecommons.org/licenses/by/4.0/).
Share and Cite
Van Engeland, C.; Haut, B.; Debaste, F. A Closer Look at the Potential Mechanisms of Action of Protective Agents Used in the Drying of Microorganisms: A Review. Microorganisms 2025, 13, 435. https://doi.org/10.3390/microorganisms13020435
Van Engeland C, Haut B, Debaste F. A Closer Look at the Potential Mechanisms of Action of Protective Agents Used in the Drying of Microorganisms: A Review. Microorganisms. 2025; 13(2):435. https://doi.org/10.3390/microorganisms13020435
Chicago/Turabian StyleVan Engeland, Charlotte, Benoît Haut, and Frédéric Debaste. 2025. "A Closer Look at the Potential Mechanisms of Action of Protective Agents Used in the Drying of Microorganisms: A Review" Microorganisms 13, no. 2: 435. https://doi.org/10.3390/microorganisms13020435
APA StyleVan Engeland, C., Haut, B., & Debaste, F. (2025). A Closer Look at the Potential Mechanisms of Action of Protective Agents Used in the Drying of Microorganisms: A Review. Microorganisms, 13(2), 435. https://doi.org/10.3390/microorganisms13020435

