Geographical Variation in Bacterial Community Diversity and Composition of Corythucha ciliata
Abstract
1. Introduction
2. Materials and Methods
2.1. Collection and Rearing of Test Insects
2.2. Collection, Sequencing, and Data Assembly of Microbial Samples
2.3. Microbial Community Analysis
2.4. Correlation Analysis of Geographical and Climatic Factors
2.5. Prediction of Microbial Functions
2.6. Data Processing and Statistical Analysis
3. Results
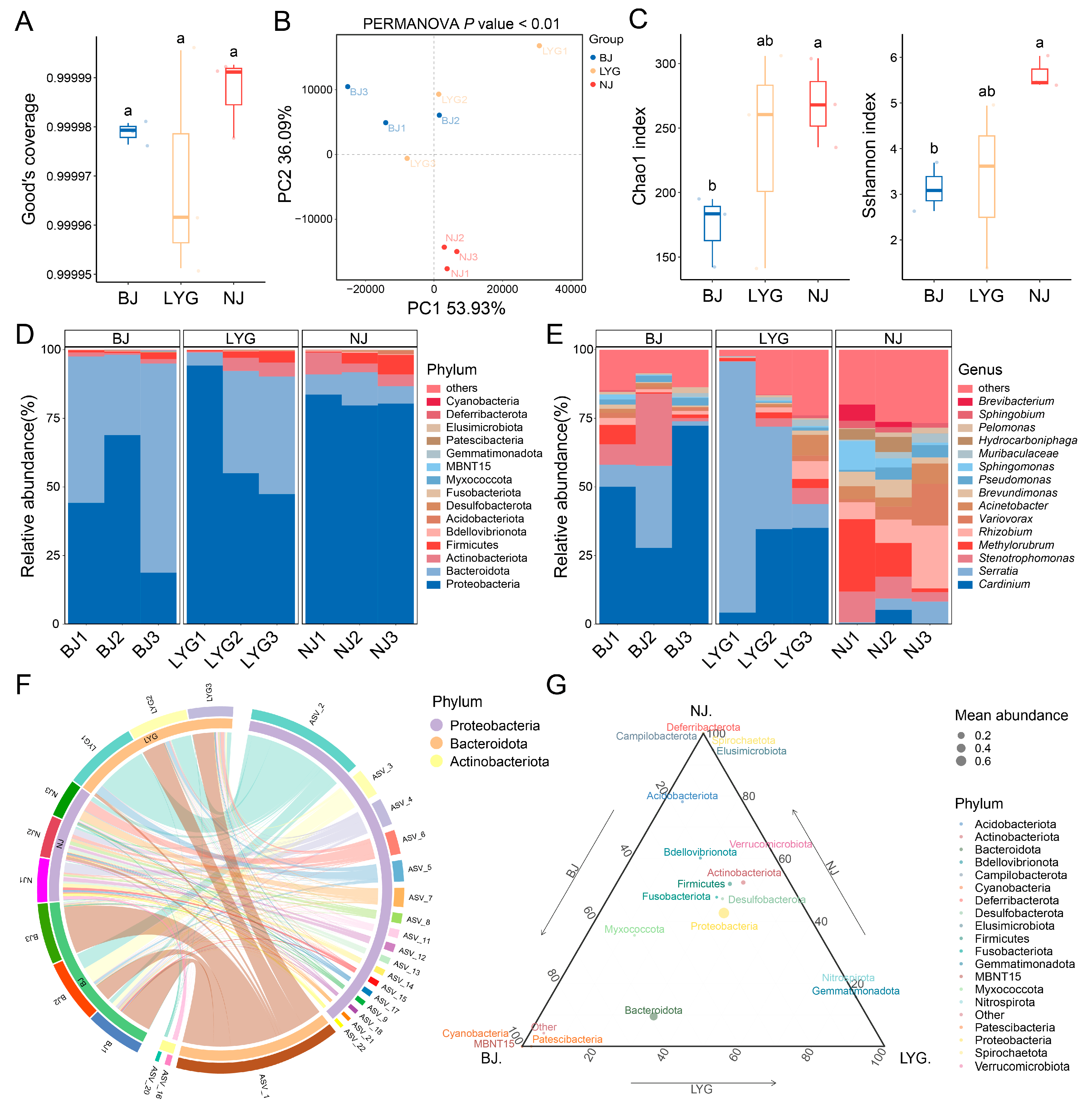
3.1. Sequencing Data Quality Profile
3.2. Bacterial Community Diversity of the Three Populations
3.3. Bacterial Community Structure of the Three Populations
3.4. Correlation Between Bacterial Community Characteristics and Geographical-Climatic Factors
3.5. Functional Prediction Analysis of Bacterial Communities in the Three Populations
4. Discussion
5. Conclusions
Author Contributions
Funding
Institutional Review Board Statement
Informed Consent Statement
Data Availability Statement
Conflicts of Interest
References
- Li, C.R.; Xia, W.S.; Wang, F.L. First records of Corythucha ciliata (Say) in China (Hemiptera: Tingidae). Acta Zool. Sin. 2007, 32, 944–946. [Google Scholar]
- Du, Z.; Wang, X.; Duan, Y.; Liu, S.; Tian, L.; Song, F.; Cai, W.; Li, H. Global invasion history and genomic signatures of adaptation of the highly invasive sycamore lace bug. Genom. Proteom. Bioinform. 2025, 22, qzae074. [Google Scholar] [CrossRef]
- Yang, W.Y.; Tang, X.T.; Ju, R.T.; Zhang, Y.; Du, Y.Z. The population genetic structure of Corythucha ciliata (Say) provides insights into its distribution and invasiveness. Sci. Rep. 2017, 7, 632. [Google Scholar] [CrossRef] [PubMed]
- Grozea, I.; Stef, R.; Virteiu, A.M.; Cărăbeț, A.; Butnariu, M.; Molnar, L. The aggressive behaviour of the Corythucha ciliata at the environmental changes of the last years. Res. J. Agric. Sci. 2020, 52, 128–133. [Google Scholar]
- Kim, T.H.; Byeon, D.H.; Song, J.W.; Lee, W.H. Ensemble spatial modeling, considering habitat and biological traits, for predicting the potential distribution of Corythucha ciliata. Entomol. Res. 2024, 54, e12756. [Google Scholar] [CrossRef]
- Ju, R.T.; Gao, L.; Zhou, X.H.; Li, B. Tolerance to high temperature extremes in an invasive lace bug, Corythucha ciliata (Hemiptera: Tingidae), in subtropical China. PLoS ONE 2013, 8, e54372. [Google Scholar] [CrossRef]
- Dominiak, B.C.; Worsley, P.; Millynn, B.; Carnegie, A.J. Expansion of sycamore lace bug Corythucha ciliata (Say) (Hemiptera: Tingidae) in New South Wales, Australia, between 2008 and 2019. Gen. Appl. Entomol. J. Entomol. Soc. N. S. Wales 2019, 47, 7–11. [Google Scholar]
- Julià, I.; Morton, A.; Roca, M.; Garcia-del-Pino, F. Evaluation of three entomopathogenic nematode species against nymphs and adults of the sycamore lace bug, Corythucha ciliata. BioControl 2020, 65, 623–633. [Google Scholar] [CrossRef]
- Florian, T.; Popuţa, D.; Bunescu, H.; Vasian, I. Morphological and biological differences between two invasive species Corythucha ciliata Say and Corythucha arcuata Say (Hemiptera, Tingidae). Lucr. Ştiinţifice 2022, 65, 45–53. [Google Scholar]
- Paulin, M.J.; Eötvös, C.B.; Zabransky, P.; Csóka, G.; Schebeck, M. Cold tolerance of the invasive oak lace bug, Corythucha arcuata. Agric. For. Entomol. 2023, 25, 612–621. [Google Scholar] [CrossRef]
- Maron, J.L.; Agrawal, A.A.; Schemske, D.W. Plant-herbivore coevolution and plant speciation. Ecology 2019, 100, e02704. [Google Scholar] [CrossRef] [PubMed]
- Mason, C.J.; Jones, A.G.; Felton, G.W. Co-option of microbial associates by insects and their impact on plant-folivore interactions. Plant Cell Environ. 2019, 42, 1078–1086. [Google Scholar] [CrossRef] [PubMed]
- Paul, R.L.; Pearse, I.S.; Ode, P.J. Fine-scale plant defence variability increases top-down control of an herbivore. Funct. Ecol. 2021, 35, 1437–1447. [Google Scholar] [CrossRef]
- Zhao, M.; Lin, X.; Guo, X. The role of insect symbiotic bacteria in metabolizing phytochemicals and agrochemicals. Insects 2022, 13, 583. [Google Scholar] [CrossRef]
- Wang, Y.F.; Lu, C.C.; Guo, S.D.; Guo, Y.X.; Wei, T.Y.; Chen, Q. Leafhopper salivary vitellogenin mediates virus transmission to plant phloem. Nat. Commun. 2024, 15, 3. [Google Scholar] [CrossRef]
- Douglas, A.E. Nutritional interactions in insect-microbial symbioses: Aphids and their symbiotic bacteria Buchnera. Annu. Rev. Entomol. 1998, 43, 17–37. [Google Scholar] [CrossRef]
- Moran, N.A.; McCutcheon, J.P.; Nakabachi, A. Genomics and evolution of heritable bacterial symbionts. Annu. Rev. Genet. 2008, 42, 165–190. [Google Scholar] [CrossRef]
- Dong, J.H.; Xu, X.; Ren, Z.X.; Zhao, Y.H.; Zhang, Y.; Chen, L.; Wu, Y.; Chen, G.; Cao, R.; Wu, Q.; et al. The adaptation of bumblebees to extremely high elevation associated with their gut microbiota. mSystems 2024, 9, e0121923. [Google Scholar] [CrossRef]
- Ling, X.; Guo, H.; Di, J.; Xie, L.; Zhu-Salzman, K.; Ge, F.; Zhao, Z.; Sun, Y. A complete DNA repair system assembled by two endosymbionts restores heat tolerance of the insect host. Proc. Natl. Acad. Sci. USA 2024, 121, e2415651121. [Google Scholar] [CrossRef]
- Kang, W.N.; Pan, Y.; Liao, L.L.; Wu, Y.K.; Zhang, X.Q.; Jin, L.; Fu, K.Y.; Guo, W.C.; Li, G.Q. Mandelonitrile produced by commensal bacteria protects the Colorado potato beetle against predation. Nat. Commun. 2024, 15, 10081. [Google Scholar] [CrossRef] [PubMed]
- Zhang, S.; Li, X.; Li, Z.; Zhang, Y.; Wang, Y.; Xu, L. Horizontal gene transfer-mediated enhancement of gut antifungal defense facilitates host plant adaptation in an invasive pest. Cell Rep. 2025, 44, 115970. [Google Scholar] [CrossRef]
- Netherer, S.; Kandasamy, D.; Jirosová, A.; Kalinová, B.; Schebeck, M.; Schlyter, F. Interactions among Norway spruce, the bark beetle Ips typographus and its fungal symbionts in times of drought. J. Pest Sci. 2021, 94, 591–614. [Google Scholar] [CrossRef]
- Olhnuud, A.; Wen, J.; Yu, J.; Lyu, F.; Zhang, Q. Responses of insect pollinators to habitat fragmentation: A global meta-analysis. J. Appl. Ecol. 2025, 62, 2502–2514. [Google Scholar] [CrossRef]
- Duan, X.Z.; Sun, J.T.; Wang, L.T.; Shu, X.H.; Guo, Y.; Keiichiro, M.; Zhu, Y.X.; Bing, X.L.; Hoffmann, A.A.; Hong, X.Y. Recent infection by Wolbachia alters microbial communities in wild Laodelphax striatellus populations. Microbiome 2020, 8, 104. [Google Scholar] [CrossRef]
- Jiang, R.X.; Shang, F.; Jiang, H.B.; Dou, W.; Cernava, T.; Wang, J.J. Environmental factors affect the bacterial community in Diaphorina citri, an important vector of “Candidatus Liberibacter asiaticus”. Microbiol. Spectr. 2023, 11, e05298-22. [Google Scholar] [CrossRef] [PubMed]
- Li, T.P.; Wang, C.H.; Xie, J.C.; Wang, M.K.; Chen, J.; Zhu, Y.X.; Hao, D.J.; Hong, X.Y. Microbial changes and associated metabolic responses modify host plant adaptation in Stephanitis nashi. Insect Sci. 2024, 31, 1789–1809. [Google Scholar] [CrossRef] [PubMed]
- Li, T.P.; Xie, J.C.; Wang, C.H.; Zhao, L.Q.; Hao, D.J. Diffusive phyllosphere microbiome potentially regulates harm and defence interactions between Stephanitis nashi and its crabapple host. Plant Cell Environ. 2025, 48, 1311–1328. [Google Scholar] [CrossRef]
- Li, T.P.; Hao, B.R.; Wang, C.H.; Xu, J.J.; Wang, X.T.; Xie, J.C.; Wang, Z.H.; Ye, S.C.; Zhao, L.Q. Biological characteristics and bacterial community of invasive pest Corythucha ciliata (Hemiptera: Tingidae). Insects 2025, 16, 1055. [Google Scholar] [CrossRef]
- Caporaso, J.G.; Lauber, C.L.; Walters, W.A.; Berg-Lyons, D.; Lozupone, C.A.; Turnbaugh, P.J. Global patterns of 16S rRNA diversity at a depth of millions of sequences per sample. Proc. Natl. Acad. Sci. USA 2011, 108, 4516–4522. [Google Scholar] [CrossRef]
- Li, T.P.; Wang, C.H.; Wang, Z.H.; Hao, B.R.; Xie, J.C.; Li, H.X.; Cai, D.J.; Ye, S.C.; Zhao, L.Q. Tetracycline changes the microbial assembly of Hyphantria cunea and reduces its fitness. Environ. Entomol. 2025, 54, 790–801. [Google Scholar] [CrossRef]
- Li, T.P.; Wang, Z.H.; Wang, C.H.; Hao, B.R.; Song, S.Y.; Dawa, Z.; Lei, H.; Zhao, L.Q. Three antibiotics exert differential effects on the larval microbiome and fitness of Hyphantria cunea. Microorganisms 2025, 13, 2078. [Google Scholar] [CrossRef]
- Ferguson, L.V.; Dhakal, P.; Lebenzon, J.E.; Heinrichs, D.E.; Bucking, C.; Sinclair, B.J. Seasonal shifts in the insect gut microbiome are concurrent with changes in cold tolerance and immunity. Funct. Ecol. 2018, 32, 2357–2368. [Google Scholar] [CrossRef]
- Paddock, K.J.; Finke, D.L.; Kim, K.S.; Sappington, T.W.; Hibbard, B.E. Patterns of microbiome composition vary across spatial scales in a specialist insect. Front. Microbiol. 2022, 13, 898744. [Google Scholar] [CrossRef]
- Tarone, A.M.; Mann, A.E.; Zhang, Y.; Zascavage, R.R.; Mitchell, E.A.; Morales, E.; Allen, M.S. The devil is in the details: Variable impacts of season, BMI, sampling site temperature, and presence of insects on the post-mortem microbiome. Front. Microbiol. 2022, 13, 1064904. [Google Scholar] [CrossRef]
- Karafyllidis, I. A model for the influence of the greenhouse effect on insect and microorganism geographical distribution and population dynamics. Biosystems 1998, 45, 1–10. [Google Scholar] [CrossRef] [PubMed]
- Gallien, L.; Carboni, M. The community ecology of invasive species: Where are we and what’s next? Ecography 2017, 40, 335–352. [Google Scholar] [CrossRef]
- Li, S.P.; Tan, J.; Yang, X.; Ma, C.; Jiang, L. Niche and fitness differences determine invasion success and impact in laboratory bacterial communities. ISME J. 2019, 13, 402–412. [Google Scholar] [CrossRef] [PubMed]
- Lanan, M.C.; Rodrigues, P.A.P.; Agellon, A.; Jansma, P.; Wheeler, D.E. A bacterial filter protects and structures the gut microbiome of an insect. ISME J. 2016, 10, 1866–1876. [Google Scholar] [CrossRef]
- Gurung, K.; Wertheim, B.; Falcao Salles, J. The microbiome of pest insects: It is not just bacteria. Entomol. Exp. Appl. 2019, 167, 156–170. [Google Scholar] [CrossRef]
- Li, R.; Li, M.; Yan, J.; Zhang, H. Composition and function of the microbiotas in the different parts of the midgut of Pyrrhocoris sibiricus (Hemiptera: Pyrrhocoridae) revealed using high-throughput sequencing of 16S rRNA. Eur. J. Entomol. 2020, 117, 352–371. [Google Scholar] [CrossRef]
- Shan, H.; Wu, W.; Sun, Z.; Chen, J.; Li, H. The gut microbiota of the insect infraorder Pentatomomorpha (Hemiptera: Heteroptera) for the light of ecology and evolution. Microorganisms 2021, 9, 464. [Google Scholar] [CrossRef] [PubMed]
- Doremus, M.R.; Kelly, S.E.; Hunter, M.S. Exposure to opposing temperature extremes causes comparable effects on Cardinium density but contrasting effects on Cardinium-induced cytoplasmic incompatibility. PLoS Pathog. 2019, 15, e1008022. [Google Scholar] [CrossRef] [PubMed]
- Yang, K.; Yuan, M.Y.; Liu, Y.; Guo, C.L.; Liu, T.X.; Zhang, Y.J.; Chu, D. First evidence for thermal tolerance benefits of the bacterial symbiont Cardinium in an invasive whitefly, Bemisia tabaci. Pest. Manag. Sci. 2021, 77, 5021–5031. [Google Scholar] [CrossRef]
- Mathieson, O.L.; Schultz, D.L.; Hunter, M.S.; Kleiner, M.; Schmitz-Esser, S.; Doremus, M.R. The ecology, evolution and physiology of Cardinium: A widespread heritable endosymbiont of invertebrates. FEMS Microbiol. Rev. 2025, 49, fuaf031. [Google Scholar] [CrossRef]
- Xia, X.J.; Wu, W.; Chen, J.P.; Shan, H.W. The gut bacterium Serratia marcescens mediates detoxification of organophosphate pesticide in Riptortus pedestris by microbial degradation. J. Appl. Entomol. 2023, 147, 406–415. [Google Scholar] [CrossRef]
- Yang, L.; Wen, K.S.; Ruan, X.; Zhao, Y.X.; Wei, F.; Wang, Q. Response of plant secondary metabolites to environmental factors. Molecules 2018, 23, 762. [Google Scholar] [CrossRef]
- Jaffar, S.; Ahmad, S.; Lu, Y. Contribution of insect gut microbiota and their associated enzymes in insect physiology and biodegradation of pesticides. Front. Microbiol. 2022, 13, 979383. [Google Scholar] [CrossRef]
- Hu, X.; Yu, J.; Wang, C.; Chen, H. Cellulolytic bacteria associated with the gut of Dendroctonus armandi larvae (Coleoptera: Curculionidae: Scolytinae). Forests 2014, 5, 455–465. [Google Scholar] [CrossRef]
- Tang, C.; Hu, X.; Tang, J.; Wang, L.; Liu, X.; Peng, Y.; Xia, Y.; Xie, J. The symbiont Acinetobacter baumannii enhances the insect host resistance to entomopathogenic fungus Metarhizium anisopliae. Commun. Biol. 2024, 7, 1184. [Google Scholar] [CrossRef]
- Zhu, Y.X.; Huo, Q.B.; Wen, T.; Wang, X.Y.; Zhao, M.Y.; Du, Y.Z. Mechanisms of fungal community assembly in wild stoneflies moderated by host characteristics and local environment. npj Biofilms Microbi. 2022, 8, 31. [Google Scholar] [CrossRef] [PubMed]



| Geographical Population | Sequencing Coverage | Chao1 Richness Index | ACE Richness Index | Simpson Diversity Index | Shannon Diversity Index | PD (Whole Tree) |
|---|---|---|---|---|---|---|
| BJ | 0.9999 ± 0 | 173.46 ± 27.85 | 173.83 ± 28.33 | 0.67 ± 0.17 | 3.14 ± 0.53 | 19.03 ± 1.31 |
| LYG | 0.9999 ± 0 | 235.92 ± 85.04 | 235.95 ± 84.64 | 0.68 ± 0.25 | 3.31 ± 1.8 | 24.26 ± 3.63 |
| NJ | 0.9999 ± 0 | 269.04 ± 34.53 | 270.9 ± 33.83 | 0.95 ± 0.02 | 5.63 ± 0.35 | 25.41 ± 2.8 |
| KEGG | KO Abundance (mean ± SD) | Test of Significant Difference | |||||
|---|---|---|---|---|---|---|---|
| Pathway ID | Description | BJ | LYG | NJ | BJ vs. LYG | BJ vs. NJ | LYG vs. NJ |
| K00059 | 3-oxoacyl-[acyl-carrier protein] reductase | 214,639.89 ± 19,529.29 | 211,219 ± 27,538.19 | 286,120.5 ± 38,280.93 | ns | * | * |
| K01992 | ABC-2 type transport system permease protein | 234,731.05 ± 51,539.84 | 205,153.58 ± 6127.21 | 226,240.17 ± 5289.9 | ns | ns | ns |
| K02004 | putative ABC transport system permease protein | 295,834.58 ± 86,884.59 | 176,857.04 ± 30,439.67 | 187,111.23 ± 6520.6 | ns | ns | ns |
| K02529 | LacI family transcriptional regulator | 205,716.88 ± 24,135.29 | 216,059.18 ± 6935.44 | 226,594.9 ± 48,681.4 | ns | ns | ns |
| K00799 | glutathione S-transferase | 120,290.17 ± 42,171.62 | 151,199.27 ± 26,406.15 | 348,300.45 ± 29,615.49 | ns | ** | * |
| K01990 | ABC-2 type transport system ATP-binding protein | 214,214.58 ± 68,862.95 | 158,257.43 ± 14,476.75 | 182,882.15 ± 1153.82 | ns | ns | ns |
| K02003 | putative ABC transport system ATP-binding protein | 205,418.03 ± 63,705.68 | 131,352.23 ± 77,379.26 | 164,448.66 ± 25,499.01 | ns | ns | ns |
| K03704 | cold shock protein (beta-ribbon, CspA family) | 151,161.72 ± 3448.62 | 178,252.38 ± 22,863.59 | 170,936.02 ± 16,102.79 | * | * | ns |
| K03406 | methyl-accepting chemotaxis protein | 108,609.14 ± 19,513.09 | 82,246.02 ± 51,772.27 | 291,506.89 ± 40,176.34 | ns | * | * |
| K03832 | periplasmic protein TonB | 177,325.89 ± 15,478.43 | 142,216.32 ± 20,946.48 | 146,972.12 ± 43,251.28 | ns | ns | ns |
| K02030 | polar amino acid transport system substrate-binding protein | 88,779.82 ± 9553.29 | 130,471.27 ± 25,217.59 | 216,552.85 ± 35,043 | * | ** | ns |
| K02029 | polar amino acid transport system permease protein | 66,701.83 ± 9234.3 | 98,198.26 ± 14,399.29 | 193,059.56 ± 119,790.32 | * | *** | * |
| K02035 | peptide/nickel transport system substrate-binding protein | 57,599.91 ± 11,109.22 | 101,006.41 ± 9329 | 187,563.72 ± 69,608.95 | * | *** | * |
| K01999 | branched-chain amino acid transport system substrate-binding protein | 56,494.17 ± 9553.08 | 81,926.94 ± 8651.07 | 183,807.94 ± 67,949.19 | * | *** | * |
| K02049 | NitT/TauT family transport system ATP-binding protein | 48,438.7 ± 18,127.01 | 78,344.85 ± 11,047.38 | 163,954.09 ± 38,445.11 | * | *** | * |
| K02033 | peptide/nickel transport system permease protein | 44,440.14 ± 12,442 | 72,340.18 ± 20,090.37 | 173,113.19 ± 92,535.72 | ns | ** | * |
| K02032 | peptide/nickel transport system ATP-binding protein | 43,487.05 ± 13,312.34 | 70,394.63 ± 19,760.78 | 169,473.54 ± 90,693.3 | ns | ** | * |
| K03559 | biopolymer transport protein ExbD | 85,323.53 ± 5826.76 | 68,159.24 ± 11,476.05 | 114,639.73 ± 23,758.61 | * | ns | ** |
| K01996 | branched-chain amino acid transport system ATP-binding protein | 48,458.08 ± 6975.92 | 72,372.96 ± 7737.57 | 143,288.47 ± 45,444.15 | * | *** | * |
| K02050 | NitT/TauT family transport system permease protein | 42,626.69 ± 9676.72 | 64,526.41 ± 795.72 | 156,860.58 ± 50,846.55 | * | *** | * |
Disclaimer/Publisher’s Note: The statements, opinions and data contained in all publications are solely those of the individual author(s) and contributor(s) and not of MDPI and/or the editor(s). MDPI and/or the editor(s) disclaim responsibility for any injury to people or property resulting from any ideas, methods, instructions or products referred to in the content. |
© 2025 by the authors. Licensee MDPI, Basel, Switzerland. This article is an open access article distributed under the terms and conditions of the Creative Commons Attribution (CC BY) license (https://creativecommons.org/licenses/by/4.0/).
Share and Cite
Li, T.-P.; Li, H.-X.; Bao, J.-S.; Wang, C.-H.; Wang, K.-L.; Hao, B.-R.; Wang, Z.-H.; Hu, J.-H.; Zhao, L.-Q. Geographical Variation in Bacterial Community Diversity and Composition of Corythucha ciliata. Microorganisms 2025, 13, 2748. https://doi.org/10.3390/microorganisms13122748
Li T-P, Li H-X, Bao J-S, Wang C-H, Wang K-L, Hao B-R, Wang Z-H, Hu J-H, Zhao L-Q. Geographical Variation in Bacterial Community Diversity and Composition of Corythucha ciliata. Microorganisms. 2025; 13(12):2748. https://doi.org/10.3390/microorganisms13122748
Chicago/Turabian StyleLi, Tong-Pu, Hao-Xin Li, Jia-Sheng Bao, Chen-Hao Wang, Kai-Lu Wang, Bing-Ren Hao, Zhi-Heng Wang, Jia-Hui Hu, and Lv-Quan Zhao. 2025. "Geographical Variation in Bacterial Community Diversity and Composition of Corythucha ciliata" Microorganisms 13, no. 12: 2748. https://doi.org/10.3390/microorganisms13122748
APA StyleLi, T.-P., Li, H.-X., Bao, J.-S., Wang, C.-H., Wang, K.-L., Hao, B.-R., Wang, Z.-H., Hu, J.-H., & Zhao, L.-Q. (2025). Geographical Variation in Bacterial Community Diversity and Composition of Corythucha ciliata. Microorganisms, 13(12), 2748. https://doi.org/10.3390/microorganisms13122748

