Synergistic Application of Humic Acid and Microbial Fertilizers Improve Soil Quality, Reshape Microbial Network, and Enhance Wheat Yield in Coastal Saline–Alkali Soils
Abstract
1. Introduction
2. Materials and Methods
2.1. Site Description
2.2. Experimental Design and Soil Sampling
2.3. Soil Properties and Wheat Yield Determination
2.4. High-Throughput Sequencing and Sequences Analysis Pipeline
2.5. Co-Occurrence Network Analysis
2.6. Statistical Analysis
3. Results
3.1. Soil Physicochemical Properties and Crop Yields
3.2. Soil Extracellular Enzyme Activities
3.3. Soil Microorganisms
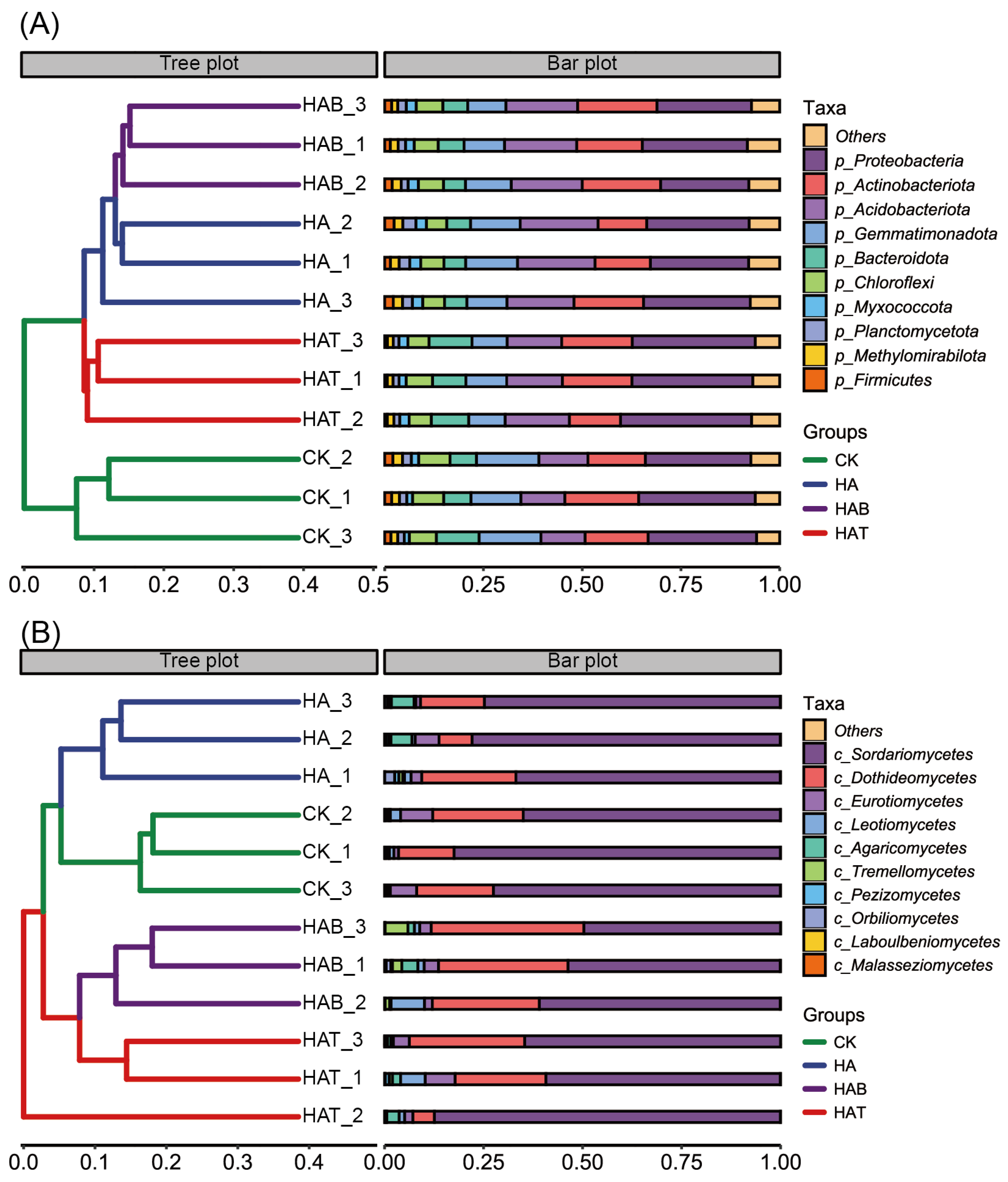
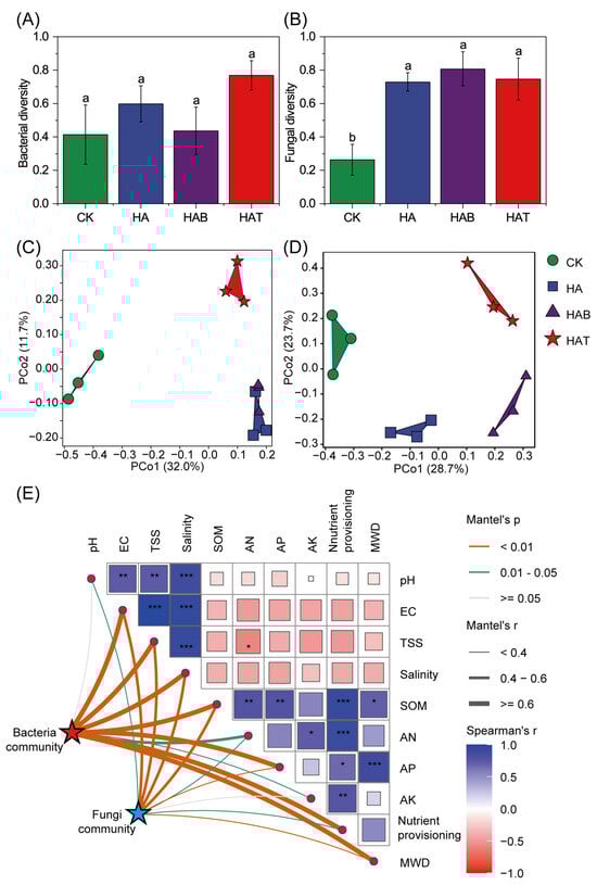
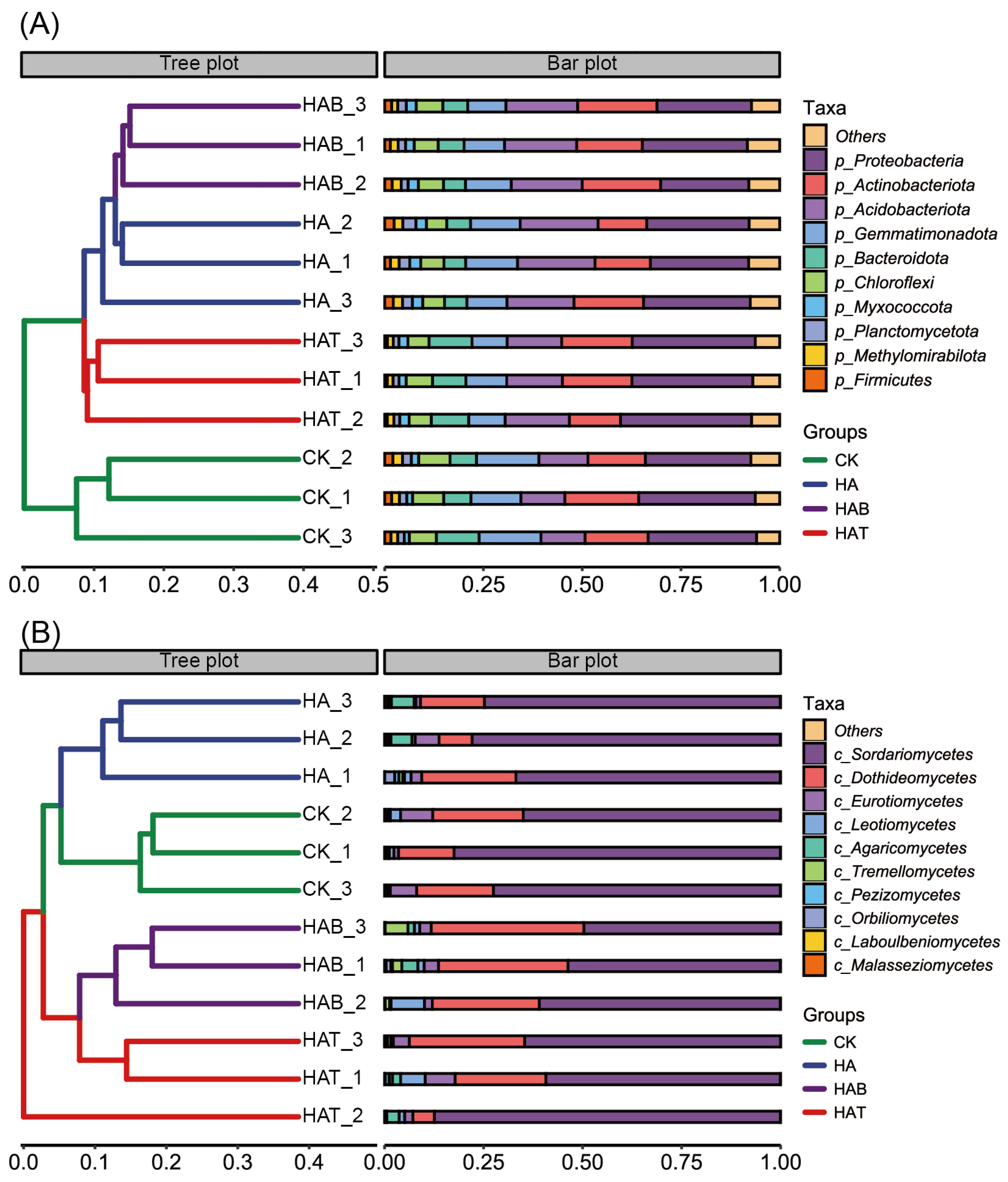
3.3.1. Community Composition and Diversity
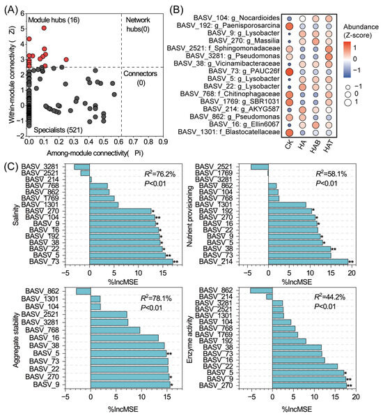
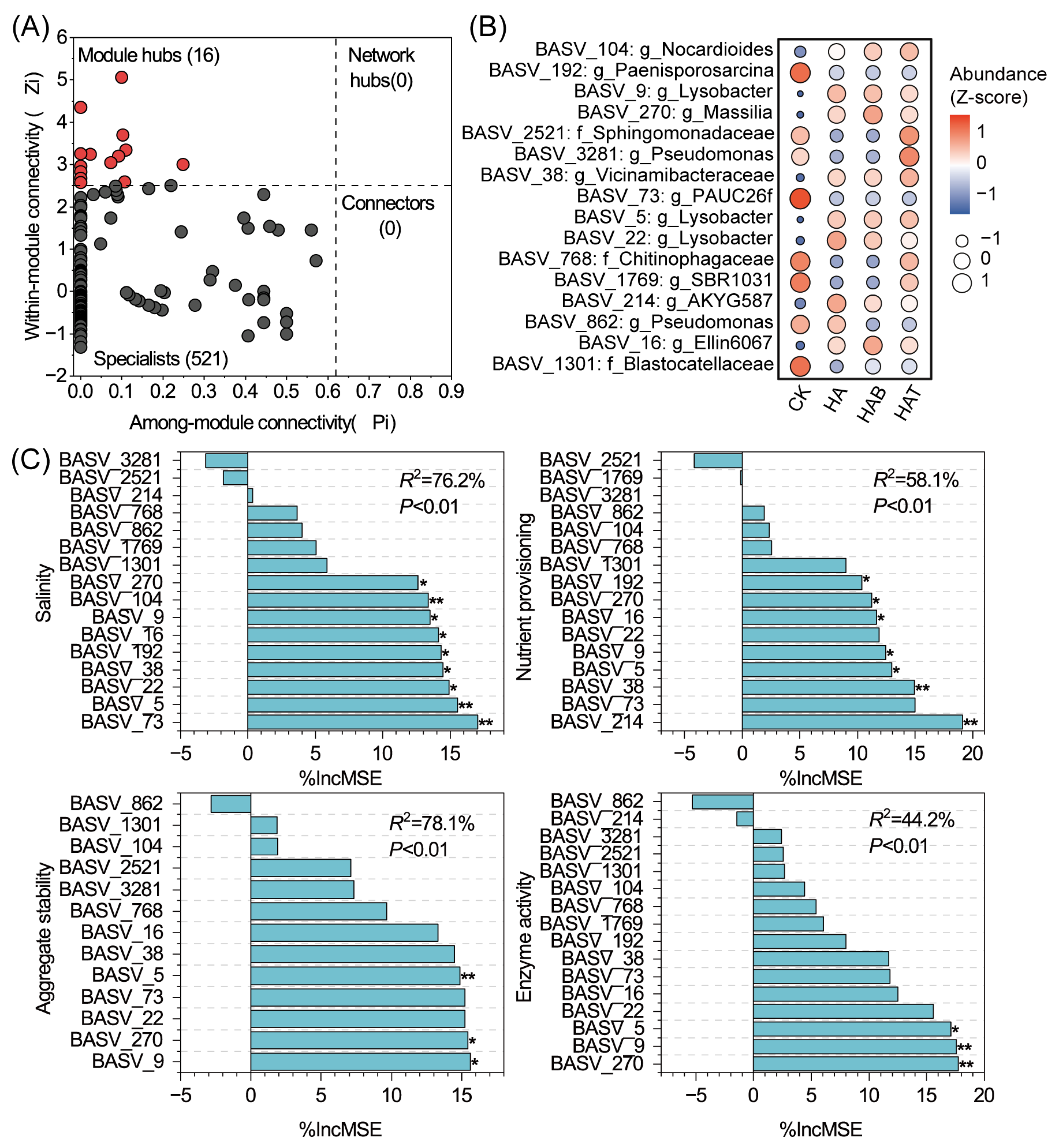
3.3.2. Microbial Network
3.4. Regulatory Pathways of Crop Yields
4. Discussion
4.1. Effects of Humic Acid and Microbial Fertilizers on Soil Chemical Amelioration
4.2. Effects of Humic Acid and Microbial Fertilizers on Soil Physical Restructuring
4.3. Effects of Humic Acid and Microbial Fertilizers on Soil Biological Reorganization
4.4. Mechanistic Pathways of Yield Improvement
5. Conclusions
Author Contributions
Funding
Institutional Review Board Statement
Informed Consent Statement
Data Availability Statement
Conflicts of Interest
References
- Ivushkin, K.; Bartholomeus, H.; Bregt, A.K.; Pulatov, A.; Kempen, B.; De Sousa, L. Global Mapping of Soil Salinity Change. Remote Sens. Environ. 2019, 231, 111260. [Google Scholar] [CrossRef]
- Cui, L.; Liu, Y.; Yan, J.; Hina, K.; Hussain, Q.; Qiu, T.; Zhu, J. Revitalizing Coastal Saline-Alkali Soil with Biochar Application for Improved Crop Growth. Ecol. Eng. 2022, 179, 106594. [Google Scholar] [CrossRef]
- Liu, B.; Jia, P.; Zou, J.; Ren, H.; Xi, M.; Jiang, Z. Improving Soil Properties and Sesbania Growth through Combined Organic Amendment Strategies in a Coastal Saline-Alkali Soil. J. Environ. Manag. 2025, 374, 124041. [Google Scholar] [CrossRef] [PubMed]
- Li, Z.; Kekeli, M.A.; Jiang, Y.; Rui, Y. Progress and Prospect of Saline-Alkaline Soil Management Technology: A Review. Appl. Sci. 2025, 15, 4567. [Google Scholar] [CrossRef]
- Wang, Z.; Xia, S.; Bolan, N.; Li, Q.; Zhu, Z.; Yu, B.; Yang, W.; Fan, Y.; Bian, R.; Liu, X.; et al. Elevated Salinity Decreases Soil Multifunctionality by Driving Bacterial Community Structure and Network Complexity. Sci. Total Environ. 2025, 1000, 180362. [Google Scholar] [CrossRef] [PubMed]
- Wu, Q.; Chen, Y.; Dou, X.; Liao, D.; Li, K.; An, C.; Li, G.; Dong, Z. Microbial Fertilizers Improve Soil Quality and Crop Yield in Coastal Saline Soils by Regulating Soil Bacterial and Fungal Community Structure. Sci. Total Environ. 2024, 949, 175127. [Google Scholar] [CrossRef]
- Lei, S.; Jia, X.; Zhao, C.; Shao, M. A Review of Saline-Alkali Soil Improvements in China: Efforts and Their Impacts on Soil Properties. Agric. Water Manag. 2025, 317, 109617. [Google Scholar] [CrossRef]
- Elmeknassi, M.; Elghali, A.; De Carvalho, H.W.P.; Laamrani, A.; Benzaazoua, M. A Review of Organic and Inorganic Amendments to Treat Saline-Sodic Soils: Emphasis on Waste Valorization for a Circular Economy Approach. Sci. Total Environ. 2024, 921, 171087. [Google Scholar] [CrossRef]
- Li, G.; Shan, Y.; Nie, W.; Sun, Y.; Su, L.; Mu, W.; Qu, Z.; Yang, T. Humic Acid Improves Water Retention, Maize Growth, Water Use Efficiency and Economic Benefits in Coastal Saline-Alkali Soils. Agric. Water Manag. 2025, 309, 109323. [Google Scholar] [CrossRef]
- Zhang, C.; Qiao, Y.; Song, Q. Practice of Improving Saline–Alkali Soil with Bio-Humic Acid. Processes 2024, 12, 1250. [Google Scholar] [CrossRef]
- De Melo, B.A.G.; Motta, F.L.; Santana, M.H.A. Humic Acids: Structural Properties and Multiple Functionalities for Novel Technological Developments. Mater. Sci. Eng. C 2016, 62, 967–974. [Google Scholar] [CrossRef]
- Sarlaki, E.; Kianmehr, M.H.; Marzban, N.; Shafizadeh, A.; Sheikh Ahmad Tajuddin, S.A.F.; Hu, S.; Tabatabaei, M.; Aghbashlo, M. Advances and Challenges in Humic Acid Production Technologies from Natural Carbonaceous Material Wastes. Chem. Eng. J. 2024, 498, 155521. [Google Scholar] [CrossRef]
- Fortun, A.; Benayas, J.; Fortun, C. The Effects of Fulvic and Humic Acids on Soil Aggregation: A Micromorphological Study. Eur. J. Soil Sci. 1990, 41, 563–572. [Google Scholar] [CrossRef]
- Liu, M.; Wang, C.; Liu, X.; Lu, Y.; Wang, Y. Saline-Alkali Soil Applied with Vermicompost and Humic Acid Fertilizer Improved Macroaggregate Microstructure to Enhance Salt Leaching and Inhibit Nitrogen Losses. Appl. Soil Ecol. 2020, 156, 103705. [Google Scholar] [CrossRef]
- Liu, C.; Shang, H.; Han, L.; Sun, X. Effect of Alkali Residue and Humic Acid on Aggregate Structure of Saline-alkali Soil. Soil Sci. Soc. Am. J. 2024, 88, 291–303. [Google Scholar] [CrossRef]
- Li, Y.; Fang, F.; Wei, J.; Wu, X.; Cui, R.; Li, G.; Zheng, F.; Tan, D. Humic Acid Fertilizer Improved Soil Properties and Soil Microbial Diversity of Continuous Cropping Peanut: A Three-Year Experiment. Sci. Rep. 2019, 9, 12014. [Google Scholar] [CrossRef]
- Lumactud, R.A.; Gorim, L.Y.; Thilakarathna, M.S. Impacts of Humic-Based Products on the Microbial Community Structure and Functions toward Sustainable Agriculture. Front. Sustain. Food Syst. 2022, 6, 977121. [Google Scholar] [CrossRef]
- AbuQamar, S.F.; El-Saadony, M.T.; Saad, A.M.; Desoky, E.-S.M.; Elrys, A.S.; El-Mageed, T.A.A.; Semida, W.M.; Abdelkhalik, A.; Mosa, W.F.A.; Al Kafaas, S.S.; et al. Halotolerant Plant Growth-Promoting Rhizobacteria Improve Soil Fertility and Plant Salinity Tolerance for Sustainable Agriculture—A Review. Plant Stress 2024, 12, 100482. [Google Scholar] [CrossRef]
- Li, H.; Ma, H.; Zhang, J. Halo-Tolerant Plant Growth-Promoting Bacteria-Mediated Plant Salt Resistance and Microbiome-Based Solutions for Sustainable Agriculture in Saline Soils. FEMS Microbiol. Ecol. 2025, 101, fiaf037. [Google Scholar] [CrossRef] [PubMed]
- Cong, P.; Ouyang, Z.; Hou, R.; Han, D. Effects of Application of Microbial Fertilizer on Aggregation and Aggregate-Associated Carbon in Saline Soils. Soil Tillage Res. 2017, 168, 33–41. [Google Scholar] [CrossRef]
- Witzel, K.; Motos, J.R.A.; Atay, E.; Çiçek, N.; Mistríková, V.; Oney-Birol, S.; Soto, S.R.; Solymosi, K.; Yücedağ, C.; Papenbrock, J. Leveraging Microorganisms and Biostimulants: Mitigating Salinity Stress in Crops with Agricultural Biologicals. Plant Soil 2025, 1–23. [Google Scholar] [CrossRef]
- Cui, Y.; Ning, Z.; Li, M.; Qin, X.; Yue, X.; Chen, X.; Zhu, C.; Sun, H.; Huang, Y. Microbial Network-Driven Remediation of Saline-Alkali Soils by Salt-Tolerant Plants. Front. Microbiol. 2025, 16, 1565399. [Google Scholar] [CrossRef]
- Feng, G.; Wu, Y.; Yang, C.; Zhang, Q.; Wang, S.; Dong, M.; Wang, Y.; Qi, H.; Guo, L. Effects of Coastal Saline-Alkali Soil on Rhizosphere Microbial Community and Crop Yield of Cotton at Different Growth Stages. Front. Microbiol. 2024, 15, 1359698. [Google Scholar] [CrossRef]
- Hou, J.; Tang, J.; Zhang, X.; Zhang, S.; Zhang, Q. Combined Improvement of Coastal Saline-Alkali Soils by Biochar and Azotobacter Chroococcum: Effects and Mechanisms. Appl. Soil Ecol. 2025, 212, 106214. [Google Scholar] [CrossRef]
- Cozzolino, V.; Monda, H.; Savy, D.; Di Meo, V.; Vinci, G.; Smalla, K. Cooperation among Phosphate-Solubilizing Bacteria, Humic Acids and Arbuscular Mycorrhizal Fungi Induces Soil Microbiome Shifts and Enhances Plant Nutrient Uptake. Chem. Biol. Technol. Agric. 2021, 8, 31. [Google Scholar] [CrossRef]
- Galambos, N.; Compant, S.; Moretto, M.; Sicher, C.; Puopolo, G.; Wäckers, F.; Sessitsch, A.; Pertot, I.; Perazzolli, M. Humic Acid Enhances the Growth of Tomato Promoted by Endophytic Bacterial Strains Through the Activation of Hormone-, Growth-, and Transcription-Related Processes. Front. Plant Sci. 2020, 11, 582267. [Google Scholar] [CrossRef]
- Da Silva, M.S.R.D.A.; Dos Santos, B.D.M.S.; Da Silva, C.S.R.D.A.; Da Silva, C.S.R.D.A.; Antunes, L.F.D.S.; Dos Santos, R.M.; Santos, C.H.B.; Rigobelo, E.C. Humic Substances in Combination With Plant Growth-Promoting Bacteria as an Alternative for Sustainable Agriculture. Front. Microbiol. 2021, 12, 719653. [Google Scholar] [CrossRef] [PubMed]
- Lu, R. Soil Agricultural Chemical Analysis Method; China Agricultural Science and Technology Press: Beijing, China, 2000. [Google Scholar]
- Kemper, W.D.; Rosenau, R.C. Aggregate Stability and Size Distribution. In Methods of Soil Analysis: Part 1 Physical and Mineralogical Methods; Wiley: Hoboken, NJ, USA, 1986; Volume 5, pp. 425–442. [Google Scholar]
- Bokulich, N.A.; Kaehler, B.D.; Rideout, J.R.; Dillon, M.; Bolyen, E.; Knight, R.; Huttley, G.A.; Gregory Caporaso, J. Optimizing Taxonomic Classification of Marker-Gene Amplicon Sequences with QIIME 2’s Q2-Feature-Classifier Plugin. Microbiome 2018, 6, 90. [Google Scholar] [CrossRef]
- Feng, K.; Peng, X.; Zhang, Z.; Gu, S.; He, Q.; Shen, W.; Wang, Z.; Wang, D.; Hu, Q.; Li, Y.; et al. iNAP: An Integrated Network Analysis Pipeline for Microbiome Studies. iMeta 2022, 1, e13. [Google Scholar] [CrossRef]
- Guimera, R.; Nunes Amaral, L.A. Functional Cartography of Complex Metabolic Networks. Nature 2005, 433, 895–900. [Google Scholar] [CrossRef]
- Mazziotta, M.; Pareto, A. Normalization Methods for Spatio-temporal Analysis of Environmental Performance: Revisiting the Min–Max Method. Environmetrics 2022, 33, e2730. [Google Scholar] [CrossRef]
- Zhao, W.; Wang, S.; Tang, L.; Xiao, J.; Chen, G. Combined Application of Humic Acid and Attapulgite Improves Physical Structure and Nutrients in Coastal Saline-Alkali Soils. Land Degrad. Dev. 2025, 36, 4415–4424. [Google Scholar] [CrossRef]
- Wang, X.; Ding, J.; Wang, J.; Han, L.; Tan, J.; Liu, J.; Ge, X. Humic Acid Enhances the Soil Amelioration Effect of Biochar on Saline–Alkali Soils in Cotton Fields. Agronomy 2025, 15, 2412. [Google Scholar] [CrossRef]
- Liu, M.; Wang, C.; Wang, F.; Xie, Y. Maize (Zea mays) Growth and Nutrient Uptake Following Integrated Improvement of Vermicompost and Humic Acid Fertilizer on Coastal Saline Soil. Appl. Soil Ecol. 2019, 142, 147–154. [Google Scholar] [CrossRef]
- Jing, J.; Zhang, S.; Yuan, L.; Li, Y.; Zhang, Y.; Zhao, B. Synergistic Effects of Humic Acid and Phosphate Fertilizer Facilitate Root Proliferation and Phosphorus Uptake in Low-Fertility Soil. Plant Soil 2022, 478, 491–503. [Google Scholar] [CrossRef]
- Ampong, K.; Thilakaranthna, M.S.; Gorim, L.Y. Understanding the Role of Humic Acids on Crop Performance and Soil Health. Front. Agron. 2022, 4, 848621. [Google Scholar] [CrossRef]
- Xie, J.; Ren, Y.; Tan, T.; Tao, L.; Sun, X.; Chen, L.; Wen, Y.; Yu, X.; Zhang, R.; Shen, Q.; et al. Synergistic Bacillus-Woody Peat Bio-Composting Enhances Dissolved Organic Matter Transformation and Cucumber Growth. Bioresour. Technol. 2025, 441, 133556. [Google Scholar] [CrossRef]
- Peng, Y.; Zhang, H.; Li, G.; Zhang, J. Microbial Inoculum Improved Soil Aggregate Formation and Increased Cucumber Yield in a Greenhouse under Secondary Salinization Conditions. J. Environ. Manag. 2025, 376, 124576. [Google Scholar] [CrossRef]
- Rath, K.M.; Rousk, J. Salt Effects on the Soil Microbial Decomposer Community and Their Role in Organic Carbon Cycling: A Review. Soil Biol. Biochem. 2015, 81, 108–123. [Google Scholar] [CrossRef]
- Wang, C.; Kuzyakov, Y. Mechanisms and Implications of Bacterial–Fungal Competition for Soil Resources. ISME J. 2024, 18, wrae073. [Google Scholar] [CrossRef]
- Huculak-Mączka, M.; Hoffmann, J.; Hoffmann, K. Evaluation of the Possibilities of Using Humic Acids Obtained from Lignite in the Production of Commercial Fertilizers. J. Soils Sediments 2018, 18, 2868–2880. [Google Scholar] [CrossRef]
- Philippot, L.; Griffiths, B.S.; Langenheder, S. Microbial Community Resilience across Ecosystems and Multiple Disturbances. Microbiol. Mol. Biol. Rev. 2021, 85, e00026-20. [Google Scholar] [CrossRef]
- Hernandez, D.J.; David, A.S.; Menges, E.S.; Searcy, C.A.; Afkhami, M.E. Environmental Stress Destabilizes Microbial Networks. ISME J. 2021, 15, 1722–1734. [Google Scholar] [CrossRef]
- Li, Y.; Wang, J.; Li, E.; Yang, X.; Yang, J. Shifts in Microbial Community Structure and Co-Occurrence Network along a Wide Soil Salinity Gradient. Microorganisms 2024, 12, 1268. [Google Scholar] [CrossRef]
- Rui, R.; Hei, J.; Li, Y.; Al Farraj, D.A.; Noor, F.; Wang, S.; He, X. Effects of Humic Acid Fertilizer on the Growth and Microbial Network Stability of Panax Notoginseng from the Forest Understorey. Sci. Rep. 2024, 14, 17816. [Google Scholar] [CrossRef]
- De Menezes, A.B.; Prendergast-Miller, M.T.; Richardson, A.E.; Toscas, P.; Farrell, M.; Macdonald, L.M.; Baker, G.; Wark, T.; Thrall, P.H. Network Analysis Reveals That Bacteria and Fungi Form Modules That Correlate Independently with Soil Parameters. Environ. Microbiol. 2015, 17, 2677–2689. [Google Scholar] [CrossRef] [PubMed]
- Yin, Y.; Khan, R.A.A.; Li, L.; Wu, Y.; Li, C.; Li, Y.; Ren, S.; Zhang, J.; Wang, W.; Lin, R.; et al. The Diversity and Keystone Species of Cucumber Rhizosphere Microbiome: Unveiling Their Role in Driving Cucumber Growth and Microbial Communities. New Biotechnol. 2025, 90, 134–144. [Google Scholar] [CrossRef] [PubMed]
- Liu, X.; Liu, H.; Ren, D.; Liu, C.; Zhang, Y.; Wang, S.; Li, Z.; Zhang, M. Interlinkages between Soil Properties and Keystone Taxa under Different Tillage Practices on the North China Plain. Appl. Soil Ecol. 2022, 178, 104551. [Google Scholar] [CrossRef]
- Ren, P.; You, C.; Chen, P.; Mei, X.; Yang, T.; Xu, Y.; Wang, X.; Shen, Q.; Wei, Z. Organic Amendments Derived from Chinese Herb Residues Enhance Soil Ecosystem Multifunctionality by Enriching Key Microorganisms. Microbiol. Res. 2025, 298, 128213. [Google Scholar] [CrossRef]
- Amirhosseini, K.; Alizadeh, M.; Azarbad, H. Harnessing the Ecological and Genomic Adaptability of the Bacterial Genus Massilia for Environmental and Industrial Applications. Microb. Biotechnol. 2025, 18, e70156. [Google Scholar] [CrossRef]
- Wang, L.; Zhang, L.; George, T.S.; Feng, G. Hyphosphere Core Taxa Link Plant-Arbuscular Mycorrhizal Fungi Combinations to Soil Organic Phosphorus Mineralization. Soil Biol. Biochem. 2025, 201, 109647. [Google Scholar] [CrossRef]
- Meng, X.; Wang, B.; Zhang, X.; Liu, C.; Ji, J.; Hao, X.; Yang, B.; Wang, W.; Xu, D.; Zhang, S.; et al. Long-Term Crop Rotation Revealed the Relationship Between Soil Organic Carbon Physical Fraction and Bacterial Community at Aggregate Scales. Microorganisms 2025, 13, 496. [Google Scholar] [CrossRef] [PubMed]
- Li, J.; Zou, Y.; Yang, K.; Zhu, Y.; Zhou, Q.; Shao, L.; Gong, J.; Peng, S.; Peng, G.; Qin, T.; et al. Well-Developed Root Systems and a Nitrogen-Rich Rhizosphere Recruit Key Bacterial Taxa to Resist Disease Invasion of Field Crop. Agric. Ecosyst. Environ. 2025, 378, 109279. [Google Scholar] [CrossRef]
- Li, N.; Shao, T.; Zhu, T.; Long, X.; Gao, X.; Liu, Z.; Shao, H.; Rengel, Z. Vegetation Succession Influences Soil Carbon Sequestration in Coastal Alkali-Saline Soils in Southeast China. Sci. Rep. 2018, 8, 9728. [Google Scholar] [CrossRef] [PubMed]
- Wang, S.; Gao, P.; Zhang, Q.; Shi, Y.; Guo, X.; Lv, Q.; Wu, W.; Zhang, X.; Li, M.; Meng, Q. Biochar Improves Soil Quality and Wheat Yield in Saline-Alkali Soils beyond Organic Fertilizer in a 3-Year Field Trial. Environ. Sci. Pollut. Res. 2022, 30, 19097–19110. [Google Scholar] [CrossRef]
- Chen, Y.; Xu, L.; Wang, Z.; Zhao, X. Differential Effects of Salt Anion Type and Contents on Aggregate-Associated C and N in Saline-Alkali Soils. Eur. J. Soil Sci. 2025, 76, e70167. [Google Scholar] [CrossRef]






| Year | Treatment | CK | HA | HAB | HAT |
|---|---|---|---|---|---|
| 2024 | pH | 8.19 ± 0.04 a | 8.18 ± 0.02 a | 8.06 ± 0.04 b | 8.02 ± 0.02 b |
| EC (µs cm−1) | 865.00 ± 16.53 a | 341.00 ± 13.32 b | 289.67 ± 8.95 bc | 237.00 ± 27.78 c | |
| TSS (g kg−1) | 2.92 ± 0.06 a | 1.45 ± 0.03 b | 1.39 ± 0.02 b | 1.25 ± 0.02 c | |
| Salinity | 0.87 ± 0.03 a | 0.34 ± 0.03 b | 0.17 ± 0.05 c | 0.07 ± 0.04 c | |
| SOM (g kg−1) | 13.84 ± 0.06 b | 15.55 ± 0.19 a | 15.54 ± 0.31 a | 15.46 ± 0.58 a | |
| AN (mg kg−1) | 70.67 ± 3.75 b | 87.29 ± 1.52 a | 83.84 ± 2.20 ab | 85.77 ± 7.43 a | |
| AP (mg kg−1) | 12.52 ± 0.81 c | 27.15 ± 1.01 b | 35.23 ± 1.74 a | 24.19 ± 1.99 b | |
| AK (mg kg−1) | 136.33 ± 9.06 b | 179.33 ± 5.21 a | 150.67 ± 3.38 b | 179.00 ± 5.57 a | |
| Nutrient provisioning | 0.13 ± 0.07 b | 0.71 ± 0.03 a | 0.65 ± 0.06 a | 0.67 ± 0.14 a | |
| MWD (mm) | 1.20 ± 0.06 c | 2.36 ± 0.06 b | 2.67 ± 0.15 a | 2.17 ± 0.03 b | |
| Wheat yield (kg ha−1) | 4666.50 ± 292.09 c | 7262.71 ± 114.80 b | 8203.37 ± 121.64 a | 7965.15 ± 229.97 a | |
| 2025 | pH | 8.21 ± 0.03 a | 8.16 ± 0.03 a | 8.07 ± 0.01 b | 8.07 ± 0.02 b |
| EC (µs cm−1) | 1042.33 ± 54.39 a | 257.67 ± 26.36 b | 239.33 ± 20.54 b | 269.67 ± 34.12 b | |
| TSS (g kg−1) | 3.21 ± 0.09 a | 1.05 ± 0.08 b | 0.84 ± 0.05 b | 1.00 ± 0.04 b | |
| Salinity | 0.91 ± 0.08 a | 0.25 ± 0.03 b | 0.08 ± 0.03 c | 0.12 ± 0.02 bc | |
| SOM (g kg−1) | 13.02 ± 0.09 b | 16.77 ± 0.77 a | 15.91 ± 0.28 a | 15.59 ± 0.43 a | |
| AN (mg kg−1) | 52.25 ± 0.05 b | 65.33 ± 2.04 a | 62.67 ± 1.23 a | 64.75 ± 1.09 a | |
| AP (mg kg−1) | 12.00 ± 0.21 c | 15.23 ± 1.35 bc | 25.04 ± 0.68 a | 16.14 ± 1.97 b | |
| AK (mg kg−1) | 148.33 ± 10.27 b | 160.33 ± 8.65 ab | 168.67 ± 4.06 ab | 175.00 ± 6.03 a | |
| Nutrient provisioning | 0.11 ± 0.05 b | 0.59 ± 0.10 a | 0.72 ± 0.04 a | 0.61 ± 0.03 a | |
| Wheat yield (kg ha−1) | 4283.00 ± 102.61 b | 6036.33 ± 124.90 a | 6293.75 ± 252.42 a | 6426.67 ± 658.77 a |
Disclaimer/Publisher’s Note: The statements, opinions and data contained in all publications are solely those of the individual author(s) and contributor(s) and not of MDPI and/or the editor(s). MDPI and/or the editor(s) disclaim responsibility for any injury to people or property resulting from any ideas, methods, instructions or products referred to in the content. |
© 2025 by the authors. Licensee MDPI, Basel, Switzerland. This article is an open access article distributed under the terms and conditions of the Creative Commons Attribution (CC BY) license (https://creativecommons.org/licenses/by/4.0/).
Share and Cite
Ma, L.; Li, Y.; Zhang, Y.; Li, Y.; Wei, J.; Liu, Z.; Tan, D. Synergistic Application of Humic Acid and Microbial Fertilizers Improve Soil Quality, Reshape Microbial Network, and Enhance Wheat Yield in Coastal Saline–Alkali Soils. Microorganisms 2025, 13, 2716. https://doi.org/10.3390/microorganisms13122716
Ma L, Li Y, Zhang Y, Li Y, Wei J, Liu Z, Tan D. Synergistic Application of Humic Acid and Microbial Fertilizers Improve Soil Quality, Reshape Microbial Network, and Enhance Wheat Yield in Coastal Saline–Alkali Soils. Microorganisms. 2025; 13(12):2716. https://doi.org/10.3390/microorganisms13122716
Chicago/Turabian StyleMa, Lei, Yudong Li, Yufeng Zhang, Yan Li, Jianlin Wei, Zhaohui Liu, and Deshui Tan. 2025. "Synergistic Application of Humic Acid and Microbial Fertilizers Improve Soil Quality, Reshape Microbial Network, and Enhance Wheat Yield in Coastal Saline–Alkali Soils" Microorganisms 13, no. 12: 2716. https://doi.org/10.3390/microorganisms13122716
APA StyleMa, L., Li, Y., Zhang, Y., Li, Y., Wei, J., Liu, Z., & Tan, D. (2025). Synergistic Application of Humic Acid and Microbial Fertilizers Improve Soil Quality, Reshape Microbial Network, and Enhance Wheat Yield in Coastal Saline–Alkali Soils. Microorganisms, 13(12), 2716. https://doi.org/10.3390/microorganisms13122716

