Pathogenicity Evaluation and Virulence Gene Identification of an Attenuated Duck Enteritis Virus
Abstract
1. Introduction
2. Materials and Methods
2.1. Cells, Virusess and Plasmids
2.2. Viral Growth Kinetics in CEF Cells
2.3. Generation of Recombinant Viruses
2.4. The Pathogenicity Experiment in Ducks
2.5. Virus Titration
2.6. Blocking ELISA
2.7. Statistical Analysis
3. Results
3.1. Growth Kinetics of E1 and E74 in CEF Cells
3.2. Pathogenicity Analysis of E1 and E74
3.3. Comparative Genomic Analysis of E1 and E74 and Rescue of a rE1-Δ5152 Recombinant Virus
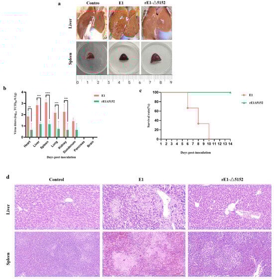
3.4. The Recombinant Virus rE1-Δ5152 Was Attenuated in Ducks
4. Discussion
Author Contributions
Funding
Institutional Review Board Statement
Informed Consent Statement
Data Availability Statement
Conflicts of Interest
References
- Kong, J.; Feng, K.; Zhao, Q.; Chen, Y.; Wang, J.; Chen, S.; Shao, G.; Liao, L.; Li, Y.; Xie, Z.; et al. Pathogenicity and transmissibility studies on live attenuated duck enteritis virus vaccine in non-target species. Front. Microbiol. 2022, 13, 979368. [Google Scholar] [CrossRef] [PubMed]
- Dhama, K.; Kumar, N.; Saminathan, M.; Tiwari, R.; Karthik, K.; Kumar, M.A.; Palanivelu, M.; Shabbir, M.Z.; Malik, Y.S.; Singh, R.K. Duck virus enteritis (duck plague)—A comprehensive update. Vet. Q. 2017, 37, 57–80. [Google Scholar] [CrossRef] [PubMed]
- El-Tholoth, M.; Hamed, M.F.; Matter, A.A.; Abou El-Azm, K.I. Molecular and pathological characterization of duck enteritis virus in Egypt. Transbound. Emerg. Dis. 2019, 66, 217–224. [Google Scholar] [CrossRef] [PubMed]
- Liu, J.; Chen, P.; Jiang, Y.; Deng, G.; Shi, J.; Wu, L.; Lin, Y.; Bu, Z.; Chen, H. Recombinant duck enteritis virus works as a single-dose vaccine in broilers providing rapid protection against H5N1 influenza infection. Antiviral Res. 2013, 97, 329–333. [Google Scholar] [CrossRef]
- Li, Y.; Huang, B.; Ma, X.; Wu, J.; Li, F.; Ai, W.; Song, M.; Yang, H. Molecular characterization of the genome of duck enteritis virus. Virology 2009, 391, 151–161. [Google Scholar] [CrossRef]
- Liu, R.; Gao, L.; Yang, F.; Li, X.; Liu, C.; Qi, X.; Cui, H.; Zhang, Y.; Wang, S.; Wang, X.; et al. Duck Enteritis Virus Protein Kinase US3 Inhibits DNA Sensing Signaling by Phosphorylating Interferon Regulatory Factor 7. Microbiol. Spectr. 2022, 10, e0229922. [Google Scholar] [CrossRef]
- Gao, L.; Liu, R.; Yang, F.; Li, X.; Liu, C.; Qi, X.; Cui, H.; Zhang, Y.; Wang, S.; Wang, X.; et al. Duck Enteritis Virus Inhibits the cGAS-STINGDNA-Sensing Pathway To Evade the Innate Immune Response. J. Virol. 2022, 96, e0157822. [Google Scholar] [CrossRef]
- Chen, L.; Ni, Z.; Hua, J.; Ye, W.; Liu, K.; Yun, T.; Zhu, Y.; Zhang, C. Proteomic analysis of host cellular proteins co-immunoprecipitated with duck enteritis virus, gC. J. Proteom. 2021, 245, 104281. [Google Scholar] [CrossRef]
- Wang, J.; Höper, D.; Beer, M.; Osterrieder, N. Complete genome sequence of virulent duck enteritis virus (DEV) strain 2085 and comparison with genome sequences of virulent and attenuated DEV strains. Virus Res. 2011, 160, 316–325. [Google Scholar] [CrossRef]
- Wu, Y.; Cheng, A.; Wang, M.; Yang, Q.; Zhu, D.; Jia, R.; Chen, S.; Zhou, Y.; Wang, X.; Chen, X. Complete genomic sequence of Chinese virulent duck enteritis virus. J. Virol. 2012, 86, 5965. [Google Scholar] [CrossRef]
- Yang, F.; Liu, P.; Li, X.; Liu, R.; Gao, L.; Cui, H.; Zhang, Y.; Liu, C.; Qi, X.; Pan, Q.; et al. Recombinant Duck Enteritis Virus-Vectored Bivalent Vaccine Effectively Protects Against Duck Hepatitis A Virus Infection in Ducks. Front. Microbiol. 2021, 12, 813010. [Google Scholar] [CrossRef]
- Ding, L.; Chen, P.; Bao, X.; Li, A.; Jiang, Y.; Hu, Y.; Ge, J.; Zhao, Y.; Wang, B.; Liu, J.; et al. Recombinant duck enteritis viruses expressing the Newcastle disease virus (NDV) F gene protects chickens from lethal NDV challenge. Vet. Microbiol. 2019, 232, 146–150. [Google Scholar] [CrossRef] [PubMed]
- Wu, Y.; Cheng, A.; Wang, M.; Zhu, D.; Jia, R.; Chen, S.; Zhou, Y.; Chen, X. Comparative genomic analysis of duck enteritis virus strains. J. Virol. 2012, 86, 13841–13842. [Google Scholar] [CrossRef] [PubMed]
- Li, H.; Wang, Y.; Han, Z.; Wang, Y.; Liang, S.; Jiang, L.; Hu, Y.; Kong, X.; Liu, S. Recombinant duck enteritis viruses expressing major structural proteins of the infectious bronchitis virus provide protection against infectious bronchitis in chickens. Antivir. Res. 2016, 130, 19–26. [Google Scholar] [CrossRef] [PubMed]
- Zhao, Y.; Chen, P.; Hu, Y.; Liu, J.; Jiang, Y.; Zeng, X.; Deng, G.; Shi, J.; Li, Y.; Tian, G.; et al. Recombinant duck enteritis virus bearing the hemagglutinin genes of H5 and H7 influenza viruses is an ideal multivalent live vaccine in ducks. Emerg. Microbes Infect. 2024, 13, 2284301. [Google Scholar] [CrossRef]
- Liu, X.; Han, Z.; Shao, Y.; Li, Y.; Li, H.; Kong, X.; Liu, S. Different linkages in the long short regions of the genomes of duck enteritis virus Clone-03 VAC strains. Virol. J. 2011, 8, 200. [Google Scholar] [CrossRef]
- He, T.; Wang, M.; Cheng, A.; Yang, Q.; Jia, R.; Wu, Y.; Huang, J.; Chen, S.; Zhao, X.X.; Liu, M.; et al. Duck enteritis virus pUL47, as a late structural protein localized in the nucleus, mainly depends on residues 40 to 50 and 768 to 777 and inhibits IFN-β signalling by interacting with STAT1. Vet. Res. 2020, 51, 135. [Google Scholar] [CrossRef]
- Shen, F.X.; Ma, G.P.; Cheng, A.C.; Wang, M.S.; Li, C.F.; Sun, K.F.; Chang, H.; Zhu, D.K.; Jia, R.Y.; Chen, X.Y.; et al. Development and application of an indirect immunohistochemical method for the detection of duck plague virus vaccine antigens in paraffin sections and localization in the vaccinated duckling tissues. Poult. Sci. 2010, 89, 1915–1923. [Google Scholar] [CrossRef]
- Liu, X.; Liu, Q.; Xiao, K.; Li, P.; Liu, Q.; Zhao, X.; Kong, Q. Attenuated Salmonella Typhimurium delivery of a novel DNA vaccine induces immune responses and provides protection against duck enteritis virus. Vet. Microbiol. 2016, 186, 189–198. [Google Scholar] [CrossRef]
- Zou, Z.; Hu, Y.; Liu, Z.; Zhong, W.; Cao, H.; Chen, H.; Jin, M. Efficient strategy for constructing duck enteritis virus-based live attenuated vaccine against homologous and heterologous H5N1 avian influenza virus and duck enteritis virus infection. Vet. Res. 2015, 46, 42. [Google Scholar] [CrossRef]
- Zou, Z.; Ma, J.; Huang, K.; Chen, H.; Liu, Z.; Jin, M. Live Attenuated Vaccine Based on Duck Enteritis Virus against Duck Hepatitis A Virus Types 1 and 3. Front. Microbiol. 2016, 7, 1613. [Google Scholar] [CrossRef]
- Tang, A.; Zhu, M.; Zhu, J.; Zhang, D.; Zhu, S.; Wang, X.; Meng, C.; Li, C.; Liu, G. Pathogenicity immunogenicity of gI/gE/TK-gene-deleted Felid herpesvirus 1 variants in cats. Virol. J. 2023, 20, 87. [Google Scholar] [CrossRef]
- Zhang, M.; Fu, S.; Deng, M.; Xie, Q.; Xu, H.; Liu, Z.; Hu, C.; Chen, H.; Guo, A. Attenuation of bovine herpesvirus type 1 by deletion of its glycoprotein G and tk genes and protection against virulent viral challenge. Vaccine 2011, 29, 8943–8950. [Google Scholar] [CrossRef]
- Ruan, P.; Feng, X.; Cheng, A.; Wang, M.; Zhang, W.; Wu, Y.; Yang, Q.; Tian, B.; Ou, X.; Sun, D.; et al. Evaluation of safety and immunogenicity of duck-plague virus gC/gE double gene deletion. Front. Immunol. 2022, 13, 963009. [Google Scholar] [CrossRef]
- Koyanagi, N.; Takeshima, K.; Shio, S.; Maruzuru, Y.; Kato, A.; Kawaguchi, Y. Identification of viral activators of the HSV-2 UL13 protein kinase. J. Virol. 2025, 99, e01165-25. [Google Scholar] [CrossRef]
- Shen, B.; Li, Y.; Cheng, A.; Wang, M.; Wu, Y.; Yang, Q.; Jia, R.; Tian, B.; Ou, X.; Mao, S.; et al. The LORF5 Gene Is Non-essential for Replication but Important for Duck Plague Virus Cell-to-Cell Spread Efficiently in Host Cells. Front. Microbiol. 2021, 12, 744408. [Google Scholar] [CrossRef]




| Target Gene | Forward Primer | Reverse Primer | Size |
|---|---|---|---|
| sgRNA-LORF5-1 | CACCGGATGATGATGAAGACTCCGA | AAACCTCGGAGTCTTCATCATCATC | |
| sgRNA-UL55-1 | CACCGTCGGAGGCGAGACTTGTGTA | AAACCTACACAAGTCTCGCCTCCGA | |
| sgRNA-LORF4-1 | CACCGTACGCCAAGAGCCGAAGCTC | CACCGTACGCCAAGAGCCGAAGCTC | |
| LORF5~LORF4 | GTCTACTGGACGTAGTCTTCATAA | TCACTCATCCGAAGAGTTACACGCA | 5536 bp |
Disclaimer/Publisher’s Note: The statements, opinions and data contained in all publications are solely those of the individual author(s) and contributor(s) and not of MDPI and/or the editor(s). MDPI and/or the editor(s) disclaim responsibility for any injury to people or property resulting from any ideas, methods, instructions or products referred to in the content. |
© 2025 by the authors. Licensee MDPI, Basel, Switzerland. This article is an open access article distributed under the terms and conditions of the Creative Commons Attribution (CC BY) license (https://creativecommons.org/licenses/by/4.0/).
Share and Cite
Shi, X.; Zhuang, H.; Shuo, D.; Li, L.; Pan, S.; Wu, Z.; Tang, M.; Yang, W.; Liu, Q.; Yuan, C.; et al. Pathogenicity Evaluation and Virulence Gene Identification of an Attenuated Duck Enteritis Virus. Microorganisms 2025, 13, 2537. https://doi.org/10.3390/microorganisms13112537
Shi X, Zhuang H, Shuo D, Li L, Pan S, Wu Z, Tang M, Yang W, Liu Q, Yuan C, et al. Pathogenicity Evaluation and Virulence Gene Identification of an Attenuated Duck Enteritis Virus. Microorganisms. 2025; 13(11):2537. https://doi.org/10.3390/microorganisms13112537
Chicago/Turabian StyleShi, Xiaona, Haibin Zhuang, Dun Shuo, Luzhao Li, Shenghui Pan, Zihua Wu, Mei Tang, Wenxia Yang, Qinfang Liu, Chunxiu Yuan, and et al. 2025. "Pathogenicity Evaluation and Virulence Gene Identification of an Attenuated Duck Enteritis Virus" Microorganisms 13, no. 11: 2537. https://doi.org/10.3390/microorganisms13112537
APA StyleShi, X., Zhuang, H., Shuo, D., Li, L., Pan, S., Wu, Z., Tang, M., Yang, W., Liu, Q., Yuan, C., Yan, D., Pan, X., Xu, B., Zhang, Z., Yan, M., Teng, Q., & Li, Z. (2025). Pathogenicity Evaluation and Virulence Gene Identification of an Attenuated Duck Enteritis Virus. Microorganisms, 13(11), 2537. https://doi.org/10.3390/microorganisms13112537

