Integrative Multi-Omics Identify Key Secondary Metabolites Linked to Acid Tolerance in Leptospirillum ferriphilum
Abstract
1. Introduction
2. Materials and Methods
2.1. Cultivation, DNA Extraction, and Sequencing of Strain YR01
2.2. Genomics Analysis of Strain YR01
2.3. Identification, Cluster Similarity Analysis, and Evolutionary Analysis of BGCs
2.4. Untargeted Metabolomics Using LC-MS
2.5. Identification of Key Secondary Metabolites Using HPLC-MS
3. Results and Discussion
3.1. Taxonomic Identification and Characterization of Strain YR01
| Strain | Size (Mb) | Level | GC% | Contig | Gene | Isolation Source | Reference | 
|---|---|---|---|---|---|---|---|
| Leptospirillum ferriphilum pb_238 | 2.611 | Contig | 54.0 | 2 | 2603 | Acid mine drainage | / | 
| Leptospirillum ferriphilum ML-04 | 2.406 | Complete | 54.5 | 1 | 2394 | Acidic water (Yunnan, China) | [38] | 
| Leptospirillum ferriphilum YSK | 2.331 | Complete | 54.5 | 1 | 2284 | Acid mine drainage (Jiangxi, China) | [29] | 
| Leptospirillum ferriphilum DSM 14647 | 2.406 | Contig | 54.0 | 18 | 2383 | Enrichment culture (Peru) | [39] | 
| Leptospirillum ferriphilum DX | 2.361 | Contig | 54.5 | 30 | 2328 | Acid mine drainage (Jiangxi, China) | [40] | 
| Leptospirillum ferriphilum Sp-Cl | 2.476 | Contig | 54.5 | 74 | 2468 | Industrial bioleaching solution (Chile) | [41] | 
| Leptospirillum ferriphilum ZJ | 2.341 | Contig | 54.5 | 104 | 2345 | Acid mine drainage (Fujian, China) | [40] | 
| Leptospirillum ferriphilum YR01 | 2.350 | Scaffold | 54.4 | 12 | 2623 | Acid mine drainage (Fujian, China) | This study | 
3.2. Identification and Clusters of BGCs
3.2.1. Key Clusters of Ectoine
3.2.2. Key Clusters of NRPS
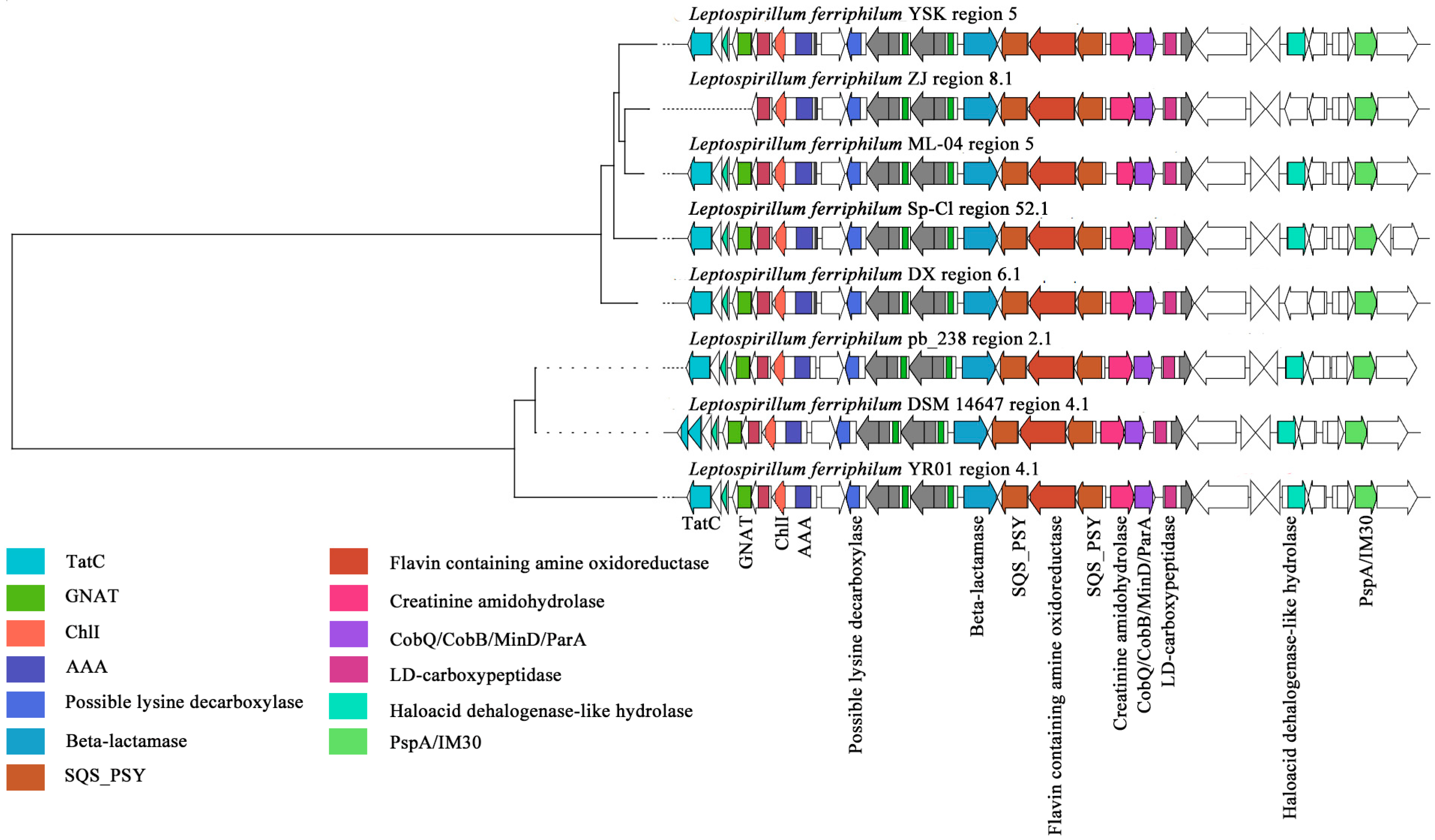
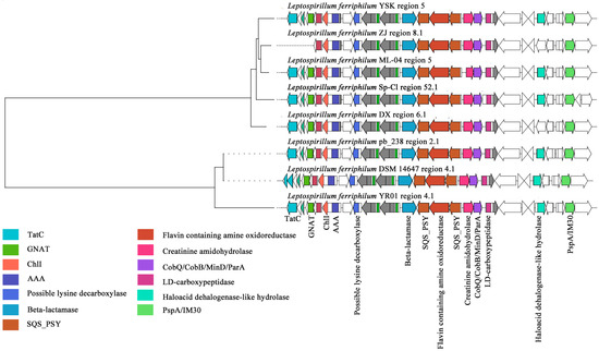
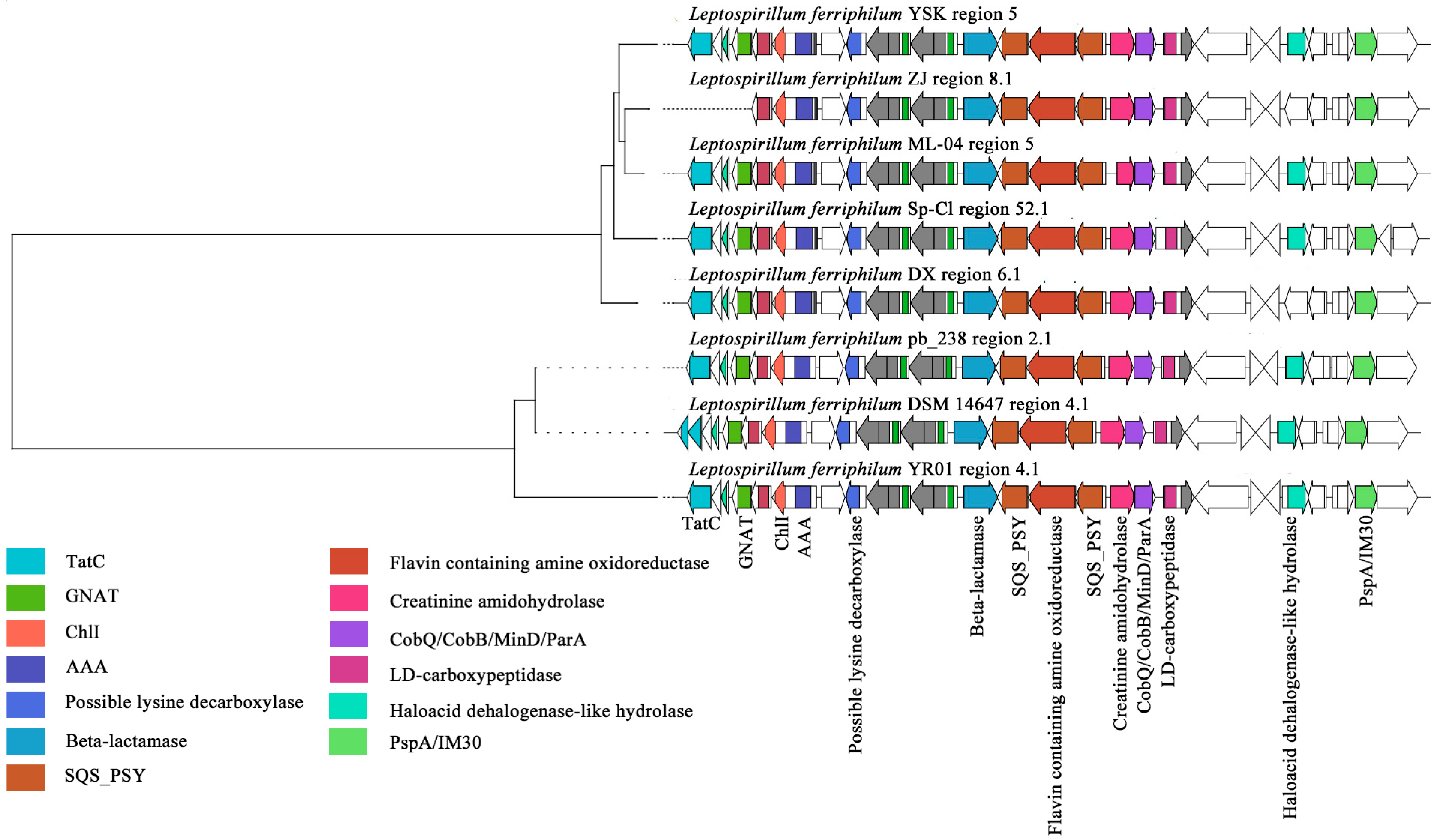
3.2.3. Key Clusters of Terpenoid
3.3. Identification of Key Secondary Metabolites in Untargeted (LC-MS) Metabolomics
3.4. Identification of Key Secondary Metabolites Using HPLC-MS
4. Conclusions
Author Contributions
Funding
Data Availability Statement
Acknowledgments
Conflicts of Interest
Abbreviations
| AMD | Acid Mine Drainage | 
| BGC | Biosynthetic Gene Cluster | 
| SM | Secondary Metabolites | 
| NRPS | Nonribosomal Peptide Synthetase | 
| CAI-1 | Cholera Autoinducer-1 | 
| AHL | N-acyl-homoserine Lactone | 
| LC-MS | Liquid Chromatography–Mass Spectrometry | 
| HPLC-MS | High-Performance Liquid Chromatography–Mass Spectrometry | 
| DSF | Diffusible Signal Factor | 
| QS | Quorum Sensing | 
| PKS | Polyketide Synthase | 
| MIC | Minimal Inhibitory Concentration | 
| RiPPs | Ribosomally Synthesized and Post-translationally modified Peptides | 
| NCBI | National Center for Biotechnology Information | 
| OrthoANI | Orthologous Average Nucleotide Identity | 
| BPGA | Bacterial Pan Genome Analysis | 
| BiG-SCAPE | Biosynthetic Gene Cluster Similarity Analysis and Prediction Engine | 
| QC | Quality Control | 
| GCFs | Gene Cluster Families | 
| TetR | Tet Repressor | 
| PhyH | Phytanoyl-CoA Dioxygenase | 
| DABA | 2,4-Diaminobutyric Acid | 
| ADABA | N-γ-Acetyl-2,4-Diaminobutyric Acid | 
| SAM | S-adenosylmethionine | 
| SDR | Short-Chain Dehydrogenase/Reductase | 
| ArsR | Arsenical Pump Membrane Protein | 
| HMA | Heavy-metal-associated | 
| ACP | Acyl Carrier Protein | 
| VOC | Volatile Organic Compound | 
| FPP | Farnesyl Pyrophosphate | 
| SQS-PSY | Squalene/phytoene Synthase | 
| GGPP | Geranylgeranyl Pyrophosphate | 
| GNAT | GCN5-related N-acetyltransferases | 
| Omp85 | Outer Membrane Protein 85 | 
| PC | Phosphatidycholine | 
| PMT | Phospholipid N-methyltransferase | 
| PE | Phosphatidylethanolamine | 
| ROS | Reactive Oxygen Species | 
| ZEP | Zeaxanthin Epoxidase | 
| CrtM | Dehydrosqualene Synthase | 
| CrtN | Dehydrosqualene Desaturase | 
| C14-HSL | N-tetradecanoyl-l-homoserine Lactone | 
| C12-HSL | N-dodecanoyl-l-homoserine Lactone | 
| C12-OH-HSL | N-(3-hydroxydodecanoyl)-l-homoserine Lactone | 
References
- Natarajan, K.A. Microbial aspects of acid mine drainage and its bioremediation. Trans Nonferrous Met. Soc. China 2008, 18, 1352–1360. [Google Scholar] [CrossRef]
- Gumulya, Y.; Boxall, N.J.; Khaleque, H.N.; Santala, V.; Carlson, R.P.; Kaksonen, A.H. In a quest for engineering acidophiles for biomining applications: Challenges and opportunities. Genes 2018, 9, 116. [Google Scholar] [CrossRef]
- Christel, S.; Herold, M.; Bellenberg, S.; El, H.M.; Buetti-Dinh, A.; Pivkin, I.V.; Sand, W.; Wilmes, P.; Poetsch, A.; Dopson, M. Multi-omics Reveals the Lifestyle of the Acidophilic, Mineral-Oxidizing Model Species Leptospirillum ferriphilumT. Appl. Environ. Microbiol. 2018, 84, e02091-17. [Google Scholar] [CrossRef]
- Zhou, S.; Gan, M.; Zhu, J.; Liu, X.; Qiu, G. Assessment of Bioleaching Microbial Community Structure and Function Based on Next-Generation Sequencing Technologies. Minerals 2018, 8, 596. [Google Scholar] [CrossRef]
- Zhang, X.; Liu, X.; Liang, Y.; Fan, F.; Zhang, X.; Yin, H. Metabolic diversity and adaptive mechanisms of iron- and/or sulfur-oxidizing autotrophic acidophiles in extremely acidic environments. Environ. Microbiol. Rep. 2016, 8, 738–751. [Google Scholar] [CrossRef] [PubMed]
- Anabtawi, H.M.; Ikhlaq, A.; Kumar, S.; Rafique, S.; Aly Hassan, A. Addressing Challenges for Eco-Friendly and Sustainable Wastewater Treatment Solutions Using Extremophile Microorganisms. Sustainability 2025, 17, 2339. [Google Scholar] [CrossRef]
- Leão, T.; Wang, M.; Moss, N.; Da Silva, R.; Sanders, J.; Nurk, S.; Gurevich, A.; Humphrey, G.; Reher, R.; Zhu, Q.; et al. A Multi-Omics Characterization of the Natural Product Potential of Tropical Filamentous Marine Cyanobacteria. Mar. Drugs 2021, 19, 20. [Google Scholar] [CrossRef] [PubMed]
- Montgomery, K.; Charlesworth, J.C.; LeBard, R.; Visscher, P.T.; Burns, B.P. Quorum Sensing in Extreme Environments. Life 2013, 3, 131–148. [Google Scholar] [CrossRef]
- Bellenberg, S.; Salas, B.; Ganji, S.; Jorquera-Román, C.; Valenzuela, M.L.; Buetti-Dinh, A.; Unelius, C.R.; Dopson, M.; Vera, M. Diffusible signal factor signaling controls bioleaching activity and niche protection in the acidophilic, mineral-oxidizing leptospirilli. Sci. Rep. 2021, 11, 16275. [Google Scholar] [CrossRef]
- Huang, S.; Liu, X.; Yang, W.; Ma, L.; Li, H.; Liu, R.; Qiu, J.; Li, Y. Insights into Adaptive Mechanisms of Extreme Acidophiles Based on Quorum Sensing/Quenching-Related Proteins. mSystems 2022, 7, e1421–e1491. [Google Scholar] [CrossRef]
- Goltsman, D.S.A.; Denef, V.J.; Singer, S.W.; VerBerkmoes, N.C.; Lefsrud, M.; Mueller, R.S.; Dick, G.J.; Sun, C.L.; Wheeler, K.E.; Zemla, A.; et al. Community Genomic and Proteomic Analyses of Chemoautotrophic Iron-Oxidizing “Leptospirillum rubarum” (Group II) and “Leptospirillum ferrodiazotrophum” (Group III) Bacteria in Acid Mine Drainage Biofilms. Appl. Environ. Microbiol. 2009, 75, 4599–4615. [Google Scholar] [CrossRef] [PubMed]
- Mosier, A.C.; Justice, N.B.; Bowen, B.P.; Baran, R.; Thomas, B.C.; Northen, T.R.; Banfield, J.F. Metabolites associated with adaptation of microorganisms to an acidophilic, metal-rich environment identified by stable-isotope-enabled metabolomics. mBio 2013, 4, e00484-12. [Google Scholar] [CrossRef]
- Adam, B.; Zofia, S.; Tadeusz, S. Protective effects of ectoine on heat-stressed Daphnia magna. J. Comp. Physiol. B 2014, 184, 961–976. [Google Scholar] [CrossRef]
- Bownik, A.; Stępniewska, Z. Ectoine as a promising protective agent in humans and animals. Arch. Ind. Hyg. Toxicol. 2016, 67, 260–265. [Google Scholar] [CrossRef]
- Moolhuijzen, P.M.; Muria-Gonzalez, M.J.; Syme, R.; Rawlinson, C.; See, P.T.; Moffat, C.S.; Ellwood, S.R. Expansion and Conservation of Biosynthetic Gene Clusters in Pathogenic Pyrenophora spp. Toxins 2020, 12, 242. [Google Scholar] [CrossRef] [PubMed]
- Wang, L.; Liu, W.; Liang, J.; Zhao, L.; Li, Q.; Zhou, C.; Cen, H.; Weng, Q.; Zhang, G. Mining of novel secondary metabolite biosynthetic gene clusters from acid mine drainage. Sci. Data 2022, 9, 760. [Google Scholar] [CrossRef]
- Coram, N.J.; Rawlings, D.E. Molecular Relationship between Two Groups of the Genus Leptospirillum and the Finding that Leptospirillum ferriphilum sp. nov. Dominates South African Commercial Biooxidation Tanks That Operate at 40 °C. Appl. Environ. Microbiol. 2002, 68, 838–845. [Google Scholar] [CrossRef] [PubMed]
- Wu, L.; Luo, Y. Bacterial Quorum-Sensing Systems and Their Role in Intestinal Bacteria-Host Crosstalk. Front. Microbiol. 2021, 12, 611413. [Google Scholar] [CrossRef]
- Blin, K.; Shaw, S.; Vader, L.; Szenei, J.; Reitz, Z.L.; Augustijn, H.E.; Cediel-Becerra, J.D.D.; de Crécy-Lagard, V.; Koetsier, R.A.; Williams, S.E.; et al. antiSMASH 8.0: Extended gene cluster detection capabilities and analyses of chemistry, enzymology, and regulation. Nucleic Acids Res. 2025, 53, W32–W38. [Google Scholar] [CrossRef]
- Yang, J.; Jiang, L.; Guo, Z.; Sarkodie, E.K.; Li, K.; Shi, J.; Peng, Y.; Liu, H.; Liu, X. The Cd immobilization mechanisms in paddy soil through ureolysis-based microbial induced carbonate precipitation: Emphasis on the coexisting cations and metatranscriptome analysis. J. Hazard. Mater. 2024, 465, 133174. [Google Scholar] [CrossRef]
- Federhen, S. The NCBI Taxonomy database. Nucleic Acids Res. 2012, 40, D136–D143. [Google Scholar] [CrossRef]
- Kumar, S.; Stecher, G.; Suleski, M.; Sanderford, M.; Sharma, S.; Tamura, K. MEGA12: Molecular Evolutionary Genetic Analysis Version 12 for Adaptive and Green Computing. Mol. Biol. Evol. 2024, 41, msae263. [Google Scholar] [CrossRef]
- Zuo, G. CVTree: A Parallel Alignment-free Phylogeny and Taxonomy Tool Based on Composition Vectors of Genomes. Genom. Proteom. Bioinform. 2021, 19, 662–667. [Google Scholar] [CrossRef]
- Xie, J.; Chen, Y.; Cai, G.; Cai, R.; Hu, Z.; Wang, H. Tree Visualization By One Table (tvBOT): A web application for visualizing, modifying and annotating phylogenetic trees. Nucleic Acids Res. 2023, 51, W587–W592. [Google Scholar] [CrossRef]
- Lee, I.; Ouk Kim, Y.; Park, S.; Chun, J. OrthoANI: An improved algorithm and software for calculating average nucleotide identity. Int. J. Syst. Evol. Microbiol. 2016, 66, 1100–1103. [Google Scholar] [CrossRef]
- Chaudhari, N.M.; Gupta, V.K.; Dutta, C. BPGA- an ultra-fast pan-genome analysis pipeline. Sci. Rep. 2016, 6, 24373. [Google Scholar] [CrossRef]
- Navarro-Muñoz, J.C.; Selem-Mojica, N.; Mullowney, M.W.; Kautsar, S.A.; Tryon, J.H.; Parkinson, E.I.; De Los Santos, E.L.C.; Yeong, M.; Cruz-Morales, P.; Abubucker, S.; et al. A computational framework to explore large-scale biosynthetic diversity. Nat. Chem. Biol. 2020, 16, 60–68. [Google Scholar] [CrossRef]
- Loureiro, C.; Galani, A.; Gavriilidou, A.; Chaib, D.M.M.; van der Oost, J.; Medema, M.H.; Sipkema, D. Comparative Metagenomic Analysis of Biosynthetic Diversity across Sponge Microbiomes Highlights Metabolic Novelty, Conservation, and Diversification. mSystems 2022, 7, e322–e357. [Google Scholar] [CrossRef]
- Jiang, H.; Liang, Y.; Yin, H.; Xiao, Y.; Guo, X.; Xu, Y.; Hu, Q.; Liu, H.; Liu, X. Effects of Arsenite Resistance on the Growth and Functional Gene Expression of Leptospirillum ferriphilum and Acidithiobacillus thiooxidans in Pure Culture and Coculture. BioMed Res. Int. 2015, 2015, 203197. [Google Scholar] [CrossRef]
- Want, E.J.; Wilson, I.D.; Gika, H.; Theodoridis, G.; Plumb, R.S.; Shockcor, J.; Holmes, E.; Nicholson, J.K. Global metabolic profiling procedures for urine using UPLC–MS. Nat. Protoc. 2010, 5, 1005–1018. [Google Scholar] [CrossRef]
- Dunn, W.B.; Broadhurst, D.; Begley, P.; Zelena, E.; Francis-McIntyre, S.; Anderson, N.; Brown, M.; Knowles, J.D.; Halsall, A.; Haselden, J.N.; et al. Procedures for large-scale metabolic profiling of serum and plasma using gas chromatography and liquid chromatography coupled to mass spectrometry. Nat. Protoc. 2011, 6, 1060–1083. [Google Scholar] [CrossRef]
- Wang, J.; Zhang, T.; Shen, X.; Liu, J.; Zhao, D.; Sun, Y.; Wang, L.; Liu, Y.; Gong, X.; Liu, Y.; et al. Serum metabolomics for early diagnosis of esophageal squamous cell carcinoma by UHPLC-QTOF/MS. Metabolomics 2016, 12, 116. [Google Scholar] [CrossRef]
- Purohit, A.A.; Johansen, J.A.; Hansen, H.; Leiros, H.K.S.; Kashulin, A.; Karlsen, C.; Smalås, A.; Haugen, P.; Willassen, N.P. Presence of acyl-homoserine lactones in 57 members of the Vibrionaceae family. J. Appl. Microbiol. 2013, 115, 835–847. [Google Scholar] [CrossRef]
- He, Y.; Gong, J.; Yu, H.; Tao, Y.; Zhang, S.; Dong, Z. High production of ectoine from aspartate and glycerol by use of whole-cell biocatalysis in recombinant Escherichia coli. Microb. Cell Factories 2015, 14, 55. [Google Scholar] [CrossRef]
- León, M.J.; Hoffmann, T.; Sánchez-Porro, C.; Heider, J.; Ventosa, A.; Bremer, E. Compatible Solute Synthesis and Import by the Moderate Halophile Spiribacter salinus: Physiology and Genomics. Front. Microbiol. 2018, 9, 108. [Google Scholar] [CrossRef]
- Zeng, X.; Hu, H. Potential roles of acyl homoserine lactones (AHLs) in nitrifying bacteria survival under certain adverse circumstances. Sci. Rep. 2023, 13, 705. [Google Scholar] [CrossRef]
- Rodriguez-R, L.M.; Conrad, R.E.; Viver, T.; Feistel, D.J.; Lindner, B.G.; Venter, S.N.; Orellana, L.H.; Amann, R.; Rossello-Mora, R.; Konstantinidis, K.T. An ANI gap within bacterial species that advances the definitions of intra-species units. mBio 2024, 15, e2623–e2696. [Google Scholar] [CrossRef]
- Mi, S.; Song, J.; Lin, J.; Che, Y.; Zheng, H.; Lin, J. Complete genome of Leptospirillum ferriphilum ML-04 provides insight into its physiology and environmental adaptation. J. Microbiol. 2011, 49, 890–901. [Google Scholar] [CrossRef]
- Cárdenas, J.P.; Lazcano, M.; Ossandon, F.J.; Corbett, M.; Holmes, D.S.; Watkin, E. Draft Genome Sequence of the Iron-Oxidizing Acidophile Leptospirillum ferriphilum Type Strain DSM 14647. Genome Announc. 2014, 2, 10–1128. [Google Scholar] [CrossRef]
- Zhang, X.; Liu, X.; Liang, Y.; Xiao, Y.; Ma, L.; Guo, X.; Miao, B.; Liu, H.; Peng, D.; Huang, W.; et al. Comparative Genomics Unravels the Functional Roles of Co-occurring Acidophilic Bacteria in Bioleaching Heaps. Front. Microbiol. 2017, 8, 790. [Google Scholar] [CrossRef]
- Issotta, F.; Galleguillos, P.A.; Moya-Beltrán, A.; Davis-Belmar, C.S.; Rautenbach, G.; Covarrubias, P.C.; Acosta, M.; Ossandon, F.J.; Contador, Y.; Holmes, D.S.; et al. Draft genome sequence of chloride-tolerant Leptospirillum ferriphilum Sp-Cl from industrial bioleaching operations in northern Chile. Stand. Genom. Sci. 2016, 11, 19. [Google Scholar] [CrossRef]
- Horesh, G.; Taylor-Brown, A.; McGimpsey, S.; Lassalle, F.; Corander, J.; Heinz, E.; Thomson, N.R. Different evolutionary trends form the twilight zone of the bacterial pan-genome. Microb. Genom. 2021, 7, 000670. [Google Scholar] [CrossRef]
- Vergara, E.; Neira, G.; González, C.; Cortez, D.; Dopson, M.; Holmes, D.S. Evolution of Predicted Acid Resistance Mechanisms in the Extremely Acidophilic Leptospirillum Genus. Genes 2020, 11, 389. [Google Scholar] [CrossRef]
- Ben Hamad Bouhamed, S.; Chaari, M.; Baati, H.; Zouari, S.; Ammar, E. Extreme halophilic Archaea: Halobacterium salinarum carotenoids characterization and antioxidant properties. Heliyon 2024, 10, e36832. [Google Scholar] [CrossRef]
- von Reuss, S.; Domik, D.; Lemfack, M.C.; Magnus, N.; Kai, M.; Weise, T.; Piechulla, B. Sodorifen Biosynthesis in the Rhizobacterium Serratia plymuthica Involves Methylation and Cyclization of MEP-Derived Farnesyl Pyrophosphate by a SAM-Dependent C-Methyltransferase. J. Am. Chem. Soc. 2018, 140, 11855–11862. [Google Scholar] [CrossRef]
- Fitzsimmons, L.F.; Hampel, K.J.; Wargo, M.J. Cellular Choline and Glycine Betaine Pools Impact Osmoprotection and Phospholipase C Production in Pseudomonas aeruginosa. J. Bacteriol. 2012, 194, 4718–4726. [Google Scholar] [CrossRef]
- Cuthbertson, L.; Nodwell, J.R. The TetR Family of Regulators. Microbiol. Mol. Biol. Rev. 2013, 77, 440–475. [Google Scholar] [CrossRef]
- Rivera-Araya, J.; Pollender, A.; Huynh, D.; Schlömann, M.; Chávez, R.; Levicán, G. Osmotic Imbalance, Cytoplasm Acidification and Oxidative Stress Induction Support the High Toxicity of Chloride in Acidophilic Bacteria. Front. Microbiol. 2019, 10, 2455. [Google Scholar] [CrossRef]
- Goltsman, D.S.A.; Hauser, L.; Dasari, M.; Thomas, B.C.; Banfield, J.F. Differential gene expression and the importance of regulatory ncRNAs in acidophilic microorganisms. bioRxiv 2019, 538918. [Google Scholar] [CrossRef]
- Ono, H.; Sawada, K.; Khunajakr, N.; Tao, T.; Yamamoto, M.; Hiramoto, M.; Shinmyo, A.; Takano, M.; Murooka, Y. Characterization of Biosynthetic Enzymes for Ectoine as a Compatible Solute in a Moderately Halophilic Eubacterium, Halomonas elongata. J. Bacteriol. 1999, 181, 91–99. [Google Scholar] [CrossRef]
- Louis, P.; Galinski, E.A. Characterization of genes for the biosynthesis of the compatible solute ectoine from Marinococcus halophilus and osmoregulated expression in Escherichia coli. Microbiology 1997, 143, 1141–1149. [Google Scholar] [CrossRef] [PubMed]
- Bursy, J.; Pierik, A.J.; Pica, N.; Bremer, E. Osmotically Induced Synthesis of the Compatible Solute Hydroxyectoine Is Mediated by an Evolutionarily Conserved Ectoine Hydroxylase. J. Biol. Chem. 2007, 282, 31147–31155. [Google Scholar] [CrossRef] [PubMed]
- Han, W.; Wu, Z.; Zhong, Z.; Williams, J.; Jacobsen, S.E.; Sun, Z.; Tang, Y. Assessing the Biosynthetic Inventory of the Biocontrol Fungus Trichoderma afroharzianum T22. J. Agric. Food Chem. 2023, 71, 11502–11519. [Google Scholar] [CrossRef] [PubMed]
- Riaz, S.; Hussain, I.; Ibrahim, M.; Rasheed, R.; Ashraf, M.A. Choline Chloride Mediates Salinity Tolerance in Cluster Bean (Cyamopsis tetragonoloba L.) by Improving Growth, Oxidative Defense, and Secondary Metabolism. Dose-Response 2021, 19, 15593258211055026. [Google Scholar] [CrossRef]
- Volbeda, A.; Martinez, M.T.P.; Crack, J.C.; Amara, P.; Gigarel, O.; Munnoch, J.T.; Hutchings, M.I.; Darnault, C.; Le Brun, N.E.; Fontecilla-Camps, J.C. Crystal Structure of the Transcription Regulator RsrR Reveals a [2Fe–2S] Cluster Coordinated by Cys, Glu, and His Residues. J. Am. Chem. Soc. 2019, 141, 2367–2375. [Google Scholar] [CrossRef]
- Khalid, S.; Baccile, J.A.; Spraker, J.E.; Tannous, J.; Imran, M.; Schroeder, F.C.; Keller, N.P. NRPS-Derived Isoquinolines and Lipopetides Mediate Antagonism between Plant Pathogenic Fungi and Bacteria. ACS Chem. Biol. 2018, 13, 171–179. [Google Scholar] [CrossRef]
- Tripathi, A.K.; Samanta, D.; Saxena, P.; Thakur, P.; Rauniyar, S.; Goh, K.M.; Sani, R.K. Identification of AHL Synthase in Desulfovibrio vulgaris Hildenborough Using an In-Silico Methodology. Catalysts 2023, 13, 364. [Google Scholar] [CrossRef]
- Churchill, M.E.A.; Chen, L. Structural Basis of Acyl-homoserine Lactone-Dependent Signaling. Chem. Rev. 2011, 111, 68–85. [Google Scholar] [CrossRef]
- Shen, Q.; Gao, J.; Liu, J.; Liu, S.; Liu, Z.; Wang, Y.; Guo, B.; Zhuang, X.; Zhuang, G. A New Acyl-homoserine Lactone Molecule Generated by Nitrobacter winogradskyi. Sci. Rep. 2016, 6, 22903. [Google Scholar] [CrossRef]
- Duell, E.R.; D’Agostino, P.M.; Shapiro, N.; Woyke, T.; Fuchs, T.M.; Gulder, T.A.M. Direct pathway cloning of the sodorifen biosynthetic gene cluster and recombinant generation of its product in E. coli. Microb. Cell Factories 2019, 18, 32. [Google Scholar] [CrossRef]
- Domik, D.; Thürmer, A.; Weise, T.; Brandt, W.; Daniel, R.; Piechulla, B. A Terpene Synthase Is Involved in the Synthesis of the Volatile Organic Compound Sodorifen of Serratia plymuthica 4Rx13. Front. Microbiol. 2016, 7, 737. [Google Scholar] [CrossRef]
- Bogsch, E.G.; Sargent, F.; Stanley, N.R.; Berks, B.C.; Robinson, C.; Palmer, T. An Essential Component of a Novel Bacterial Protein Export System with Homologues in Plastids and Mitochondria. J. Biol. Chem. 1998, 273, 18003–18006. [Google Scholar] [CrossRef]
- Lisboa, M.; Canal, D.; Filgueiras, J.; Turchetto-Zolet, A.C. Molecular evolution and diversification of phytoene synthase (PSY) gene family. Genet. Mol. Biol. 2022, 45, e20210411. [Google Scholar] [CrossRef]
- Zhou, X.; Rao, S.; Wrightstone, E.; Sun, T.; Lui, A.C.W.; Welsch, R.; Li, L. Phytoene Synthase: The Key Rate-Limiting Enzyme of Carotenoid Biosynthesis in Plants. Front. Plant Sci. 2022, 13, 884720. [Google Scholar] [CrossRef]
- Sun, T.; Rao, S.; Zhou, X.; Li, L. Plant carotenoids: Recent advances and future perspectives. Mol. Hortic. 2022, 2, 3. [Google Scholar] [CrossRef] [PubMed]
- Ivanauskaite, A.; Rantala, M.; Laihonen, L.; Konert, M.M.; Schwenner, N.; Mühlenbeck, J.S.; Finkemeier, I.; Mulo, P. Loss of Chloroplast GNAT Acetyltransferases Results in Distinct Metabolic Phenotypes in Arabidopsis. Plant Cell Physiol. 2023, 64, 549–563. [Google Scholar] [CrossRef] [PubMed]
- Belin, B.J.; Busset, N.; Giraud, E.; Molinaro, A.; Silipo, A.; Newman, D.K. Hopanoid lipids: From membranes to plant–bacteria interactions. Nat. Rev. Microbiol. 2018, 16, 304–315. [Google Scholar] [CrossRef]
- Elling, F.J.; Evans, T.W.; Nathan, V.; Hemingway, J.D.; Kharbush, J.J.; Bayer, B.; Spieck, E.; Husain, F.; Summons, R.E.; Pearson, A. Marine and terrestrial nitrifying bacteria are sources of diverse bacteriohopanepolyols. Geobiology 2022, 20, 399–420. [Google Scholar] [CrossRef]
- Flood, B.E.; Fliss, P.; Jones, D.S.; Dick, G.J.; Jain, S.; Kaster, A.; Winkel, M.; Mußmann, M.; Bailey, J. Single-Cell (Meta-)Genomics of a Dimorphic Candidatus Thiomargarita nelsonii Reveals Genomic Plasticity. Front. Microbiol. 2016, 7, 603. [Google Scholar] [CrossRef] [PubMed]
- Yu, G.; Wang, L.; Han, Y.; He, Q. clusterProfiler: An R Package for Comparing Biological Themes Among Gene Clusters. OMICS J. Integr. Biol. 2012, 16, 284–287. [Google Scholar] [CrossRef]
- Malek, A.A.; Wargo, M.J.; Hogan, D.A. Absence of Membrane Phosphatidylcholine Does Not Affect Virulence and Stress Tolerance Phenotypes in the Opportunistic Pathogen Pseudomonas aeruginosa. PLoS ONE 2012, 7, e30829. [Google Scholar] [CrossRef]
- Martínez-Morales, F.; Schobert, M.; López-Lara, I.M.; Geiger, O. Pathways for phosphatidylcholine biosynthesis in bacteria. Microbiology 2003, 149, 3461–3471. [Google Scholar] [CrossRef] [PubMed]
- Lin, J.; Chen, L.; Gao, X.; Pang, X.; Lin, J. Quorum Sensing of Acidophiles: A Communication System in Microorganisms. In Acidophiles—Fundamentals and Applications; Lin, J., Lin, J., Chen, L., Eds.; IntechOpen: Rijeka, Croatia, 2021. [Google Scholar]
- Moujir, L.; Callies, O.; Sousa, P.M.C.; Sharopov, F.; Seca, A.M.L. Applications of Sesquiterpene Lactones: A Review of Some Potential Success Cases. Appl. Sci. 2020, 10, 3001. [Google Scholar] [CrossRef]
- Lee, S. Exploring the Biochemical and Evolutionary Diversity of Terpene Biosynthetic Enzymes in Plants. Ph.D. Thseis, University of Kentucky, Lexington, KY, USA, 2008. [Google Scholar]
- de Kraker, J.; Franssen, M.C.R.; Joerink, M.; de Groot, A.; Bouwmeester, H.J. Biosynthesis of Costunolide, Dihydrocostunolide, and Leucodin. Demonstration of Cytochrome P450-Catalyzed Formation of the Lactone Ring Present in Sesquiterpene Lactones of Chicory. Plant Physiol. 2002, 129, 257–268. [Google Scholar] [CrossRef]
- Giani, M.; Pire, C.; Martínez-Espinosa, R.M. Bacterioruberin: Biosynthesis, Antioxidant Activity, and Therapeutic Applications in Cancer and Immune Pathologies. Mar. Drugs 2024, 22, 167. [Google Scholar] [CrossRef]
- Mohamed Abdoul-Latif, F.; Ainane, A.; Houmed Aboubaker, I.; Merito Ali, A.; Mohamed, H.; Jutur, P.P.; Ainane, T. Unlocking the Green Gold: Exploring the Cancer Treatment and the Other Therapeutic Potential of Fucoxanthin Derivatives from Microalgae. Pharmaceuticals 2024, 17, 960. [Google Scholar] [CrossRef]
- Matsubara, S.; Morosinotto, T.; Bassi, R.; Christian, A.; Fischer-Schliebs, E.; Lüttge, U.; Orthen, B.; Franco, A.C.; Scarano, F.R.; Förster, B.; et al. Occurrence of the lutein-epoxide cycle in mistletoes of the Loranthaceae and Viscaceae. Planta 2003, 217, 868–879. [Google Scholar] [CrossRef] [PubMed]
- Shibaya, T.; Kuroda, C.; Tsuruoka, H.; Minami, C.; Obara, A.; Nakayama, S.; Fujii, T.; Isobe, S. Genome-wide Association Study and Possible Candidate Genes for Root Color and Carotenoid Contents in Japanese Orange Carrot F2 Populations. Res. Sq. 2021. [Google Scholar] [CrossRef]
- Wieland, B.; Feil, C.; Gloria-Maercker, E.; Thumm, G.; Lechner, M.; Bravo, J.M.; Poralla, K.; Götz, F. Genetic and biochemical analyses of the biosynthesis of the yellow carotenoid 4,4′-diaponeurosporene of Staphylococcus aureus. J. Bacteriol. 1994, 176, 7719–7726. [Google Scholar] [CrossRef]
- Tohge, T.; Fernie, A.R. Co-regulation of Clustered and Neo-functionalized Genes in Plant-Specialized Metabolism. Plants 2020, 9, 622. [Google Scholar] [CrossRef]









| BGC Type | Product Type | Name | m/z | Formula | Relative Abundance | 
|---|---|---|---|---|---|
| NRPS | Phosphocholine | 1,2-dioleoyl-sn-glycero-3-phosphatidylcholine | 830.5 | C44H84NO8P | 35.78 | 
| NRPS | Phosphocholine | 1-Palmitoyl-sn-glycero-3-phosphocholine | 540.3 | C24H50NO7P | 275.55 | 
| NRPS | Phosphocholine | PC(18:0/0:0) | 522.3 | C26H54NO7P | 132.53 | 
| NRPS | Phosphocholine | PC(o-18:0/20:4(8Z,11Z,14Z,17Z)) | 816.5 | C46H86NO7P | 10,319.90 | 
| NRPS | Phosphocholine | PC(o-16:0/22:6(4Z,7Z,10Z,13Z,16Z,19Z)) | 790.5 | C46H82NO7P | 58,351.83 | 
| NRPS | Phosphocholine | PC(18:1(11Z)/20:5(5Z,8Z,11Z,14Z,17Z)) | 850.5 | C46H80NO8P | 5044.68 | 
| NRPS | Phosphocholine | PC(22:2(13Z,16Z)/P-18:1(9Z)) | 858.6 | C48H90NO7P | 12,887.84 | 
| NRPS | Phosphocholine | PC(14:0/22:1(13Z)) | 832.6 | C44H86NO8P | 14,430.83 | 
| NRPS | AHL-QQ | N-3-Hydroxyoctanoyl-l-homoserine lactone | 485.2 | C12H21NO4 | 49,069.18 | 
| NRPS | AHL | N-(3-Hydroxy-7-cis-tetradecenoyl)homoserine lactone | 695.4 | C18H31NO4 | 220.42 | 
| NRPS | DSF | cis-11-Methyl-2-dodecenoic acid | 213.1 | C13H24O2 | 342.77 | 
| NRPS | AI-1 | CAI-1 | 446.4 | C13H26O2 | 151.09 | 
| Terpene | Triterpene | 2,3-Bis-O-(geranylgeranyl)-sn-glycero-1-phospho-l-serine | 802.5 | C46H78NO8P | 36,021.37 | 
| Terpene | C40 carotenoid | Antheraxanthin | 583.4 | C40H56O3 | 496.95 | 
| Terpene | C35 carotenoid | Neurosporaxanthin | 543.3 | C35H46O2 | 720.62 | 
| Terpene | C30 carotenoid | 4,4′-Diaponeurosporene | 447.3 | C30H42 | 43.37 | 
| Terpene | Sesquiterpene precursor | Germacrene A acid | 279.1 | C15H22O2 | 9459.19 | 
| Terpene | Sesquiterpene precursor | Costunolide | 523.3 | C15H20O2 | 25.94 | 
| Disclaimer/Publisher’s Note: The statements, opinions and data contained in all publications are solely those of the individual author(s) and contributor(s) and not of MDPI and/or the editor(s). MDPI and/or the editor(s) disclaim responsibility for any injury to people or property resulting from any ideas, methods, instructions or products referred to in the content. | 
© 2025 by the authors. Licensee MDPI, Basel, Switzerland. This article is an open access article distributed under the terms and conditions of the Creative Commons Attribution (CC BY) license (https://creativecommons.org/licenses/by/4.0/).
Share and Cite
Li, Y.; Yang, J.; Zhang, X.; Jiang, L.; Chen, S.; Miao, M.; Liang, Y.; Liu, X. Integrative Multi-Omics Identify Key Secondary Metabolites Linked to Acid Tolerance in Leptospirillum ferriphilum. Microorganisms 2025, 13, 2493. https://doi.org/10.3390/microorganisms13112493
Li Y, Yang J, Zhang X, Jiang L, Chen S, Miao M, Liang Y, Liu X. Integrative Multi-Omics Identify Key Secondary Metabolites Linked to Acid Tolerance in Leptospirillum ferriphilum. Microorganisms. 2025; 13(11):2493. https://doi.org/10.3390/microorganisms13112493
Chicago/Turabian StyleLi, Yiran, Jiejie Yang, Xian Zhang, Luhua Jiang, Shiqi Chen, Manjun Miao, Yili Liang, and Xueduan Liu. 2025. "Integrative Multi-Omics Identify Key Secondary Metabolites Linked to Acid Tolerance in Leptospirillum ferriphilum" Microorganisms 13, no. 11: 2493. https://doi.org/10.3390/microorganisms13112493
APA StyleLi, Y., Yang, J., Zhang, X., Jiang, L., Chen, S., Miao, M., Liang, Y., & Liu, X. (2025). Integrative Multi-Omics Identify Key Secondary Metabolites Linked to Acid Tolerance in Leptospirillum ferriphilum. Microorganisms, 13(11), 2493. https://doi.org/10.3390/microorganisms13112493
 
         
                                                

 
       