Therapeutic Modulation of the Gut Microbiome by Supplementation with Probiotics (SCI Microbiome Mix) in Adults with Functional Bowel Disorders: A Randomized, Double-Blind, Placebo-Controlled Trial
Abstract
1. Introduction
2. Materials and Methods
2.1. Ethical Considerations
2.2. Study Participants and Design
2.3. Clinical Assessments
2.4. Fecal Sample Collection and Storage
2.5. Microbiome Profiling
2.6. Metabolomic Profiling
2.7. Safety Evaluations
2.8. Statistical Analysis
3. Results
3.1. Baseline Characteristics
3.2. Questionnaire-Based Outcomes
3.2.1. IBS Symptom Severity (IBS-SSS)
3.2.2. Quality of Life (IBS-QoL)
3.2.3. Bowel Habit Questionnaire
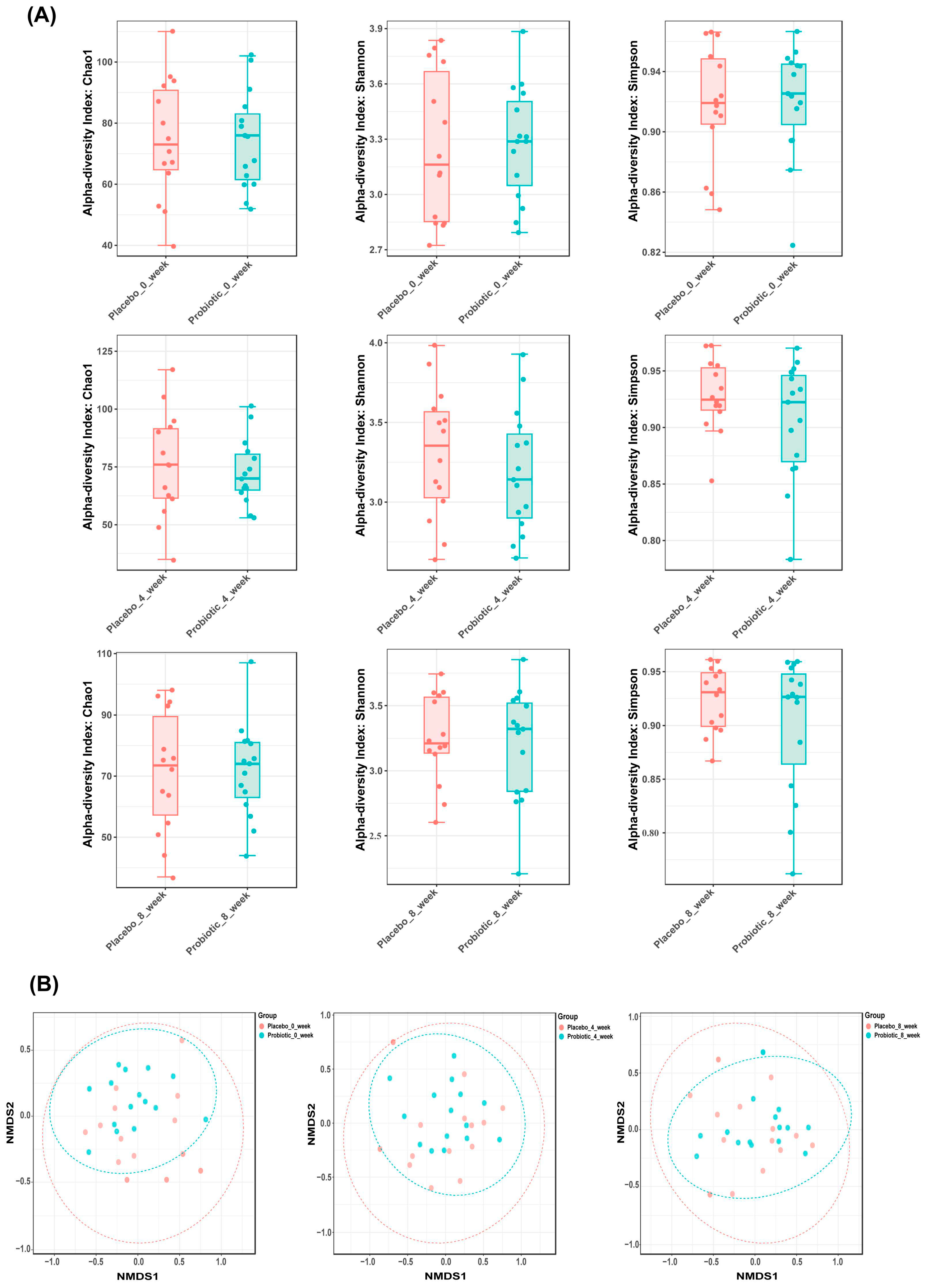
3.3. Gut Microbiome Composition
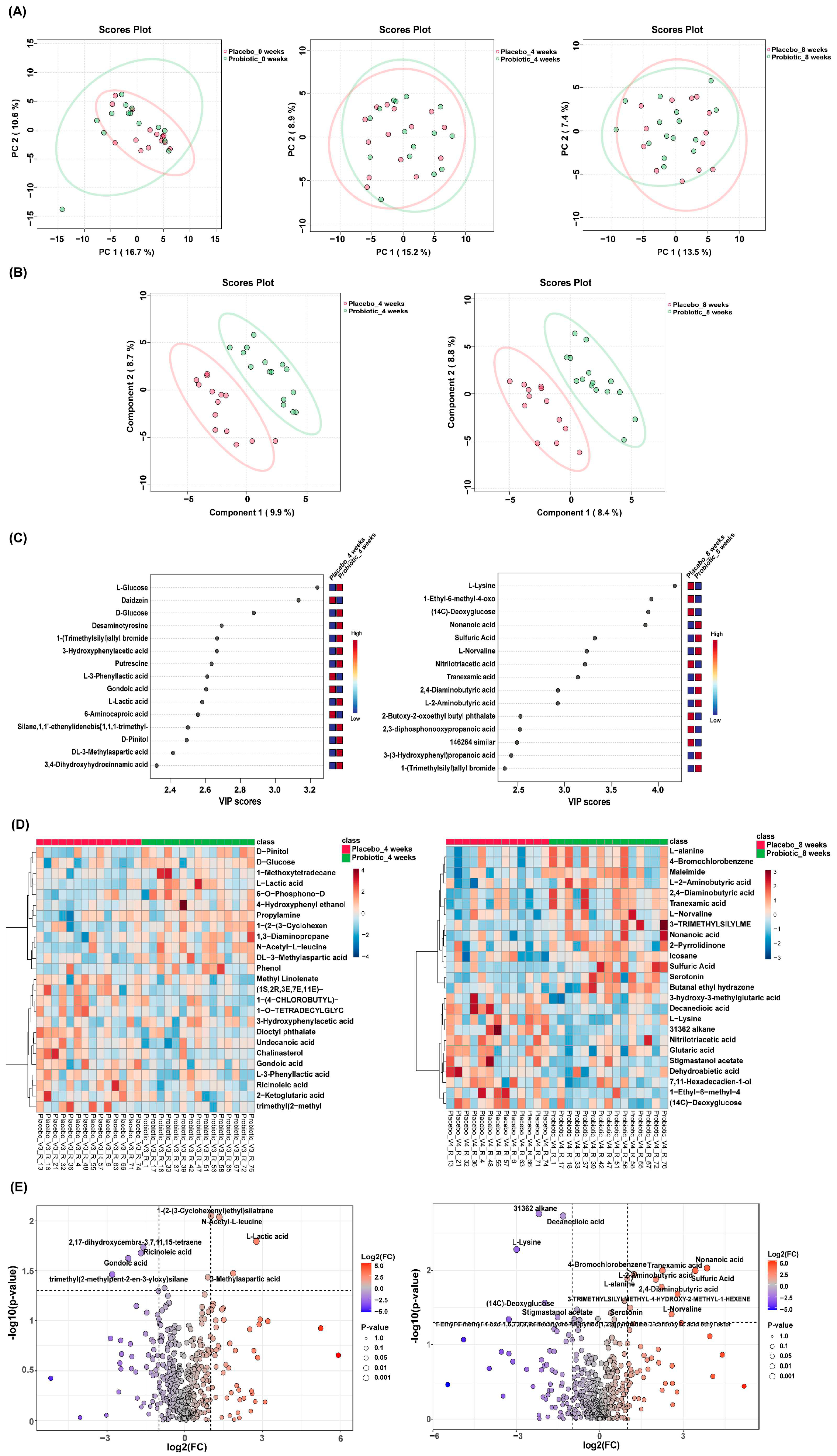
3.4. Fecal Metabolomic Profiles Differ Significantly Between Placebo and Probiotic Groups
4. Discussion
5. Conclusions
Author Contributions
Funding
Institutional Review Board Statement
Informed Consent Statement
Data Availability Statement
Acknowledgments
Conflicts of Interest
Abbreviations
| FBDs | Functional bowel disorders |
| IBS | Irritable bowel syndrome |
| FC | Functional constipation |
| FD | Functional diarrhea |
| FABD | Functional abdominal bloating and distension |
| IBS-QoL | Irritable Bowel Syndrome Quality of Life |
| IBS-SSS | Irritable Bowel Syndrome Severity Scoring System |
| VAS | Visual Analog Scale |
| QoL | Quality of Life |
| ICH-GCP | International Conference on Harmonization Good Clinical Practice |
| CRIS | Clinical Research Information Service |
| CFU | Colony-forming units |
| DNA | Deoxyribonucleic acid |
| rRNA | Ribosomal ribonucleic acid |
| PCA | Principal component analysis |
| PC | Principal component |
| PLS-DA | Partial least squares discriminant analysis |
| VIP | Variable Importance in Projection |
| BSTFA | N,O-bis(trimethylsilyl)trifluoroacetamide |
| NIST | National Institute of Standards and Technology |
| MS-DIAL | Mass Spectrometry–Data Independent AnaLysis |
| CRP | C-reactive protein |
| FA | Full analysis set |
| PP | Per-protocol |
| SCFAs | Short-chain fatty acids |
| DABA | 2,4-Diaminobutyric acid |
References
- Hod, K.; Ringel, Y. Probiotics in functional bowel disorders. Best Pract. Res. Clin. Gastroenterol. 2016, 30, 89–97. [Google Scholar] [CrossRef]
- Chang, J.Y.; Locke, R.G., III; McNally, M.A.; Halder, S.L.; Schleck, C.D.; Zinsmeister, A.R.; Talley, N.J. Impact of functional gastrointestinal disorders on survival in the community. Am. J. Gastroenterol. 2010, 105, 822–832. [Google Scholar] [CrossRef] [PubMed]
- Saito, Y.A.; Petersen, G.M.; Locke, G.R., III; Talley, N.J. The genetics of irritable bowel syndrome. Clin. Gastroenterol. Hepatol. 2005, 3, 1057–1065. [Google Scholar] [CrossRef] [PubMed][Green Version]
- Camilleri, M. Physiological underpinnings of irritable bowel syndrome: Neurohormonal mechanisms. J. Physiol. 2014, 592, 2967–2980. [Google Scholar] [CrossRef] [PubMed]
- Cryan, J.F.; Dinan, T.G. Mind-altering microorganisms: The impact of the gut microbiota on brain and behaviour. Nat. Rev. Neurosci. 2012, 13, 701–712. [Google Scholar] [CrossRef]
- Schwille-Kiuntke, J.; Enck, P.; Zendler, C.; Krieg, M.; Polster, A.V.; Klosterhalfen, S.; Autenrieth, I.B.; Zipfel, S.; Frick, J.S. Postinfectious irritable bowel syndrome: Follow-up of a patient cohort of confirmed cases of bacterial infection with Salmonella or Campylobacter. Neurogastroenterol. Motil. 2011, 23, e479–e488. [Google Scholar] [CrossRef]
- Schaper, S.J.; Stengel, A. Emotional stress responsivity of patients with IBS—A systematic review. J. Psychosom. Res. 2022, 153, 110694. [Google Scholar] [CrossRef]
- Ishaque, S.M.; Khosruzzaman, S.M.; Ahmed, D.S.; Sah, M.P. A randomized placebo-controlled clinical trial of a multi-strain probiotic formulation (Bio-Kult®) in the management of diarrhea-predominant irritable bowel syndrome. BMC Gastroenterol. 2018, 18, 71. [Google Scholar] [CrossRef]
- Waller, P.A.; Gopal, P.K.; Leyer, G.J.; Ouwehand, A.C.; Reifer, C.; Stewart, M.E.; Miller, L.E. Dose-response effect of Bifidobacterium lactis HN019 on whole gut transit time and functional gastrointestinal symptoms in adults. Scand. J. Gastroenterol. 2011, 46, 1057–1064. [Google Scholar] [CrossRef]
- Brenner, D.M.; Moeller, M.J.; Chey, W.D.; Schoenfeld, P. The utility of probiotics in the treatment of irritable bowel syndrome: A systematic review. Am. J. Gastroenterol. 2009, 104, 1033–1049. [Google Scholar] [CrossRef]
- Moayyedi, P.; Ford, A.C.; Talley, N.J.; Cremonini, F.; Foxx-Orenstein, A.E.; Brandt, L.J.; Quigley, E.M.M. The efficacy of probiotics in the treatment of irritable bowel syndrome: A systematic review. Gut 2010, 59, 325–332. [Google Scholar] [CrossRef] [PubMed]
- Lewis, E.D.; Antony, J.M.; Crowley, D.C.; Piano, A.; Bhardwaj, R.; Tompkins, T.A.; Evans, M. Efficacy of Lactobacillus paracasei HA-196 and Bifidobacterium longum R0175 in alleviating symptoms of irritable bowel syndrome (IBS): A randomized, placebo-controlled study. Nutrients 2020, 12, 1159. [Google Scholar] [CrossRef] [PubMed]
- Martoni, C.J.; Srivastava, S.; Leyer, G.J. Lactobacillus acidophilus DDS-1 and Bifidobacterium lactis UABla-12 improve abdominal pain severity and symptomology in irritable bowel syndrome: Randomized controlled trial. Nutrients 2020, 12, 363. [Google Scholar] [CrossRef]
- Sabaté, J.M.; Iglicki, F. Effect of Bifidobacterium longum 35624 on disease severity and quality of life in patients with irritable bowel syndrome. World J. Gastroenterol. 2022, 28, 732–742. [Google Scholar] [CrossRef] [PubMed]
- Oh, C.K.; Park, J.K.; Kim, Y.J.; Kim, J.B. Efficacy and safety of human gut-derived multi-strain probiotics in patients with irritable bowel syndrome: A prospective open-label observation study. Medicine 2023, 102, e34899. [Google Scholar] [CrossRef]
- Sen, P.; Sherwin, E.; Sandhu, K.; Bastiaanssen, T.F.; Moloney, G.M.; Golubeva, A.; Fitzgerald, P.; Da Silva, A.P.V.; Chruścicka-Smaga, B.; Olavarría-Ramírez, L.; et al. The live biotherapeutic Blautia stercoris MRx0006 attenuates social deficits, repetitive behaviour, and anxiety-like behaviour in a mouse model relevant to autism. Brain Behav. Immun. 2022, 106, 115–126. [Google Scholar] [CrossRef]
- Louis, P.; Flint, H.J. Diversity, metabolism and microbial ecology of butyrate-producing bacteria from the human large intestine. FEMS Microbiol. Lett. 2009, 294, 1–8. [Google Scholar] [CrossRef]
- Clemente, J.C.; Ursell, L.K.; Parfrey, L.W.; Knight, R. The impact of the gut microbiota on human health: An integrative view. Cell 2012, 148, 1258–1270. [Google Scholar] [CrossRef]
- He, X.; Zhao, S.; Li, Y. Faecalibacterium prausnitzii: A next-generation probiotic in gut disease improvement. Can. J. Infect. Dis. Med. Microbiol. 2021, 2021, 6666114. [Google Scholar] [CrossRef]
- Varela, E.; Manichanh, C.; Gallart, M.; Torrejón, A.; Borruel, N.; Casellas, F.; Guarner, F.; Antolin, M. Colonisation by Faecalibacterium prausnitzii and maintenance of clinical remission in patients with ulcerative colitis. Aliment. Pharmacol. Ther. 2013, 38, 151–161. [Google Scholar] [CrossRef]
- Machiels, K.; Joossens, M.; Sabino, J.; De Preter, V.; Arijs, I.; Eeckhaut, V.; Van Immerseel, F.; Verbeke, K.; Ferrante, M.; Verhaegen, J.; et al. A decrease of the butyrate-producing species Roseburia hominis and Faecalibacterium prausnitzii defines dysbiosis in patients with ulcerative colitis. Gut 2014, 63, 1275–1283. [Google Scholar] [CrossRef] [PubMed]
- Miquel, S.; Leclerc, M.; Martin, R.; Chain, F.; Lenoir, M.; Raguideau, S.; Hudault, S.; Bridonneau, C.; Northen, T.; Bowen, B.; et al. Identification of metabolic signatures linked to anti-inflammatory effects of Faecalibacterium prausnitzii. mBio 2015, 6, e00300-15. [Google Scholar] [CrossRef] [PubMed]
- Tiran, A.; Gruber, H.J.; Graier, W.F.; Wagner, A.H.; Van Leeuwen, E.B.; Tiran, B. Aspirin inhibits Chlamydia pneumoniae–induced nuclear factor-κB activation, cytokine expression, and bacterial development in human endothelial cells. Arterioscler. Thromb. Vasc. Biol. 2002, 22, 1075–1080. [Google Scholar] [CrossRef] [PubMed][Green Version]
- Phan, J.; Nair, D.; Jain, S.; Smith, L.; Williams, A. Alterations in Gut Microbiome Composition and Function in Irritable Bowel Syndrome Subjects Supplemented with Synbiotics. Microorganisms 2021, 6, e01215-21. [Google Scholar][Green Version]
- Shin, J.; Noh, J.; Lim, S.; Kim, H.; Park, Y.; Lee, J. Compositional Changes in the Gut Microbiota of Responders and Non-responders to Probiotic Treatment Among Patients with Diarrhea-Predominant Irritable Bowel Syndrome: A Post Hoc Analysis of a Randomized Clinical Trial. Microorganisms 2022, 28, 589–603. [Google Scholar] [CrossRef]
- Spencer, N.J.; Hu, H. Enteric nervous system: Sensory transduction, neural circuits and gastrointestinal motility. Nat. Rev. Gastroenterol. Hepatol. 2020, 17, 338–351. [Google Scholar] [CrossRef]
- Dev Kumar, G.; Mis Solval, K.; Mishra, A.; Macarisin, D. Antimicrobial efficacy of pelargonic acid micelles against Salmonella varies by surfactant, serotype and stress response. Sci. Rep. 2020, 10, 10287. [Google Scholar] [CrossRef]
- Zhu, Q.; Zai, H.; Zhang, K.; Zhang, X.; Luo, N.; Li, X.; Hu, Y.; Wu, Y. L-norvaline affects the proliferation of breast cancer cells based on the microbiome and metabolome analysis. J. Appl. Microbiol. 2022, 133, 1014–1026. [Google Scholar] [CrossRef]
- Wang, Z.; Yuan, X.; Zhu, Z.; Pang, L.; Ding, S.; Li, X.; Song, X. Multiomics analyses reveal microbiome–gut–brain crosstalk centered on aberrant gamma-aminobutyric acid and tryptophan metabolism in drug-naïve patients with first-episode schizophrenia. Schizophr. Bull. 2024, 50, 187–198. [Google Scholar] [CrossRef]
- Coker, O.O.; Liu, C.; Wu, W.K.K.; Wong, S.H.; Jia, W.; Sung, J.J.; Yu, J. Altered gut metabolites and microbiota interactions are implicated in colorectal carcinogenesis and can be non-invasive diagnostic biomarkers. Microbiome 2022, 10, 35. [Google Scholar] [CrossRef]
- Reigstad, C.S.; Salmonson, C.E.; Rainey, J.F., III; Szurszewski, J.H.; Linden, D.R.; Sonnenburg, J.L.; Farrugia, G.; Kashyap, P.C. Gut Microbes Promote Colonic Serotonin Production through an Effect of Short-Chain Fatty Acids on Enterochromaffin Cells. FASEB J. 2015, 29, 1395–1403. [Google Scholar] [CrossRef]
- Martín, R.; Miquel, S.; Chain, F.; Natividad, J.M.; Jury, J.; Lu, J.; Sokol, H.; Theodorou, V.; Bercik, P.; Verdu, E.F.; et al. Faecalibacterium prausnitzii Prevents Physiological Damages in a Chronic Low-Grade Inflammation Murine Model. BMC Microbiol. 2015, 15, 67. [Google Scholar] [CrossRef]
- Ge, C.; Lu, Y.; Shen, Z.; Lu, Y.; Liu, X.; Zhang, M.; Zhao, Y.; Liu, Y.; Wu, X.; Chen, H.; et al. Machine learning and metabolomics identify biomarkers associated with the disease extent of ulcerative colitis. J. Crohn’s Colitis 2025, 19, jjaf020. [Google Scholar] [CrossRef]






| Variables | Placebo Group | Probiotics Group | p Values |
|---|---|---|---|
| Sex (n (%)) | >0.999 | ||
| Male | 6 (42.9) | 6 (40.0) | |
| Female | 8 (57.1) | 9 (60.0) | |
| Age (years) | 42.80 ± 13.97 | 40.88 ± 9.93 | 0.889 |
| Height (cm) | 165.38 ± 6.62 | 164.94 ± 8.23 | 0.540 |
| Weight (kg) | 69.95 ± 15.78 | 69.78 ± 17.14 | 0.583 |
| BMI (kg/m2) | 25.72 ± 4.70 | 25.55 ± 5.67 | 0.923 |
| Smoking (n (%)) | >0.999 | ||
| Yes | 0 (0.0) | 1 (6.7) | |
| No | 14 (100) | 14 (93.3) | |
| ex | 0 (0.0) | 0 (0.0) | |
| Alcohol drinking (n (%)) | 0.710 | ||
| Yes | 5 (35.7) | 7 (46.7) | |
| No | 9 (64.3) | 8 (53.3) | |
| Light-intensity Physical Activity | 1.80 ± 1.08 | 3.00 ± 2.10 | 0.104 |
| Moderate-intensity Physical Activity | 1.33 ± 1.29 | 2.44 ± 2.16 | 0.064 |
| Sleep hour | 6.57 ± 1.24 | 6.31 ± 0.87 | 0.357 |
| Systolic blood pressure (mm Hg) | 124.33 ± 13.98 | 127.06 ± 13.35 | 0.691 |
| Diastolic blood pressure (mm Hg) | 71.93 ± 13.92 | 75.00 ± 10.77 | 0.444 |
| Pulse (min) | 80.00 ± 10.46 | 75.88 ± 6.23 | 0.325 |
| Sex (n (%)) | >0.999 | ||
| Male | 6 (42.9) | 6 (40.0) |
| 0 Weeks | 4 Weeks | 8 Weeks | |||||||
|---|---|---|---|---|---|---|---|---|---|
| Placebo Group | Probiotics Group | p Values | Placebo Group | Probiotics Group | p Values | Placebo Group | Probiotics Group | p Values | |
| Abdominal pain severity | 4.64 ± 1.86 | 4.47 ± 2.17 | 0.927 | 3.07 ± 2.13 | 3.33 ± 2.06 | 0.718 | 2.57 ± 1.60 | 2.07 ± 1.87 | 0.401 |
| Abdominal pain frequency | 2.86 ± 1.70 | 3.20 ± 1.42 | 0.582 | 1.57 ± 1.09 | 2.00 ± 1.41 | 0.433 | 2.00 ± 1.11 | 1.69 ± 1.29 | 0.423 |
| Abdominal bloating severity | 5.00 ± 2.29 | 4.47 ± 2.61 | 0.594 | 3.07 ± 2.56 | 2.53 ± 1.81 | 0.593 | 3.71 ± 1.86 | 2.20 ± 1.37 | 0.039 * |
| Dissatisfaction of bowel habits | 5.14 ± 2.38 | 5.27 ± 1.28 | 0.670 | 4.43 ± 1.40 | 4.47 ± 1.55 | 0.887 | 4.29 ± 1.49 | 4.00 ± 2.24 | 0.616 |
| Interference with quality of life | 4.43 ± 2.53 | 4.40 ± 1.96 | 0.854 | 3.57 ± 1.79 | 3.13 ± 1.92 | 0.638 | 4.00 ± 1.71 | 2.53 ± 2.00 | 0.020 * |
| Total | 22.07 ± 9.39 | 21.80 ± 6.73 | 0.957 | 15.33 ± 5.80 | 15.47 ± 5.49 | 0.923 | 16.57 ± 5.94 | 12.47 ± 6.06 | 0.074 |
| Variables | Probiotics Group | ||||||||
|---|---|---|---|---|---|---|---|---|---|
| 0 Weeks | 4 Weeks | p Values | 4 Weeks | 8 Weeks | p Values | 0 Weeks | 8 Weeks | p Values | |
| Abdominal pain severity | 4.47 ± 2.17 | 3.33 ± 2.06 | 0.075 | 3.33 ± 2.06 | 2.07 ± 1.87 | 0.060 | 4.47 ± 2.17 | 2.07 ± 1.87 | 0.004 ** |
| Abdominal pain frequency | 3.20 ± 1.42 | 2.00 ± 1.41 | 0.110 | 2.00 ± 1.41 | 1.67 ± 1.29 | 0.359 | 3.20 ± 1.42 | 1.67 ± 1.29 | 0.025 * |
| Abdominal bloating severity | 4.47 ± 2.61 | 2.53 ± 1.81 | 0.012 * | 2.53 ± 1.81 | 2.20 ± 1.37 | 0.512 | 4.47 ± 2.61 | 2.20 ± 1.37 | 0.007 ** |
| Dissatisfaction of bowel habits | 5.27 ± 1.28 | 4.47 ± 1.55 | 0.129 | 4.47 ± 1.55 | 4.00 ± 2.24 | 0.305 | 5.27 ± 1.28 | 4.00 ± 2.24 | 0.096 |
| Interference with quality of life | 4.40 ± 1.96 | 3.13 ± 1.92 | 0.046 * | 3.13 ± 1.92 | 2.53 ± 2.00 | 0.290 | 4.40 ± 1.96 | 2.53 ± 2.00 | 0.042 * |
| Total | 21.80 ± 6.73 | 15.47 ± 5.49 | 0.019 * | 15.47 ± 5.49 | 12.47 ± 6.06 | 0.038 * | 21.80 ± 6.73 | 12.47 ± 6.06 | 0.005 ** |
| 0 Weeks | 4 Weeks | 8 Weeks | |||||||
|---|---|---|---|---|---|---|---|---|---|
| Placebo Group | Probiotics Group | p Values | Placebo Group | Probiotics Group | p Values | Placebo Group | Probiotics Group | p Values | |
| Dysphoria | 26.79 ± 20.19 | 27.05 ± 21.19 | >0.999 | 19.44 ± 19.85 | 13.53 ± 12.59 | 0.537 | 18.26 ± 16.83 | 11.86 ± 16.44 | 0.242 |
| Interference with Activity | 29.29 ± 24.01 | 32.33 ± 22.90 | 0.611 | 20.00 ± 19.71 | 15.33 ± 17.16 | 0.608 | 19.29 ± 20.27 | 14.67 ± 19.95 | 0.589 |
| Interpersonal relations | 18.25 ± 16.91 | 26.11 ± 24.09 | 0.482 | 14.29 ± 16.01 | 9.63 ± 9.67 | 0.607 | 12.30 ± 13.68 | 10.93 ± 12.53 | 0.921 |
| Food Avoidance | 39.87 ± 21.73 | 35.01 ± 22.75 | 0.594 | 28.56 ± 15.92 | 17.22 ± 20.04 | 0.071 | 24.41 ± 17.75 | 16.67 ± 17.25 | 0.262 |
| Social Reaction | 26.79 ± 19.52 | 29.17 ± 23.46 | 0.851 | 18.75 ± 20.66 | 19.17 ± 15.57 | 0.778 | 18.75 ± 20.66 | 17.50 ± 16.90 | >0.999 |
| Sexual concerns | 14.29 ± 18.90 | 15.00 ± 20.70 | 0.929 | 10.71 ± 14.59 | 7.50 ± 10.35 | 0.691 | 8.93 ± 16.57 | 3.33 ± 5.72 | 0.700 |
| Body Image | 33.04 ± 22.26 | 32.50 ± 21.02 | 0.990 | 28.57 ± 21.05 | 15.00 ± 11.76 | 0.078 | 29.46 ± 20.57 | 14.17 ± 10.42 | 0.033 * |
| Health Worry | 39.29 ± 19.52 | 43.33 ± 24.49 | 0.444 | 25.89 ± 20.49 | 22.50 ± 18.42 | 0.716 | 22.32 ± 14.02 | 22.50 ± 23.24 | 0.628 |
| Variables | Probiotics Group | ||||||||
|---|---|---|---|---|---|---|---|---|---|
| 0 Weeks | 4 Weeks | p Values | 4 Weeks | 8 Weeks | p Values | 0 Weeks | 8 Weeks | p Values | |
| Dysphoria | 27.05 ± 21.19 | 13.53 ± 12.59 | 0.010 * | 13.53 ± 12.59 | 11.86 ± 16.44 | 0.365 | 27.05 ± 21.19 | 11.86 ± 16.44 | 0.011 * |
| Interference with Activity | 32.33 ± 22.90 | 15.33 ± 17.16 | 0.002 ** | 15.33 ± 17.16 | 14.67 ± 19.95 | 0.977 | 32.33 ± 22.90 | 14.67 ± 19.95 | 0.010 * |
| Interpersonal relations | 26.11 ± 24.09 | 9.63 ± 9.67 | <0.001 *** | 9.63 ± 9.67 | 10.93 ± 12.53 | 0.576 | 26.11 ± 24.09 | 10.93 ± 12.53 | 0.025 * |
| Food Avoidance | 35.01 ± 22.75 | 17.22 ± 20.04 | 0.004 ** | 17.22 ± 20.04 | 16.67 ± 17.25 | 0.797 | 35.01 ± 22.75 | 16.67 ± 17.25 | 0.011 * |
| Social Reaction | 29.17 ± 23.46 | 19.17 ± 15.57 | 0.156 | 19.17 ± 15.57 | 17.50 ± 16.90 | 0.789 | 29.17 ± 23.46 | 17.50 ± 16.90 | 0.090 |
| Sexual concerns | 15.00 ± 20.70 | 7.50 ± 10.35 | 0.125 | 7.50 ± 10.35 | 3.33 ± 5.72 | 0.250 | 15.00 ± 20.70 | 3.33 ± 5.72 | 0.063 |
| Body Image | 32.50 ± 21.02 | 15.00 ± 11.76 | 0.008 ** | 15.00 ± 11.76 | 14.17 ± 10.42 | >0.999 | 32.50 ± 21.02 | 14.17 ± 10.42 | 0.004 ** |
| Health Worry | 43.33 ± 24.49 | 22.50 ± 18.42 | <0.001 *** | 22.50 ± 18.42 | 22.50 ± 23.24 | 0.922 | 43.33 ± 24.49 | 22.50 ± 23.24 | 0.008 ** |
| 0 Weeks | 4 Weeks | 8 Weeks | |||||||
|---|---|---|---|---|---|---|---|---|---|
| Placebo Group | Probiotics Group | p Values | Placebo Group | Probiotics Group | p Values | Placebo Group | Probiotics Group | p Values | |
| Number of bowel movement per week | 5.93 ± 3.85 | 6.53 ± 4.10 | 0.667 | 6.21 ± 3.33 | 7.33 ± 3.79 | 0.366 | 6.14 ± 3.37 | 7.00 ± 3.27 | 0.420 |
| Number of times of irritant bowel movements | 4.07 ± 2.40 | 3.87 ± 2.33 | 0.802 | 3.07 ± 1.69 | 2.93 ± 1.58 | 0.907 | 3.21 ± 1.89 | 2.67 ± 1.68 | 0.541 |
| Number of times when bowel movements felt incomplete | 4.07 ± 2.20 | 4.53 ± 2.10 | 0.618 | 3.29 ± 1.73 | 3.73 ± 2.34 | 0.784 | 3.26 ± 1.95 | 2.53 ± 1.55 | 0.328 |
| Number of times of abdominal pains before bowel movements | 3.43 ± 2.14 | 4.40 ± 2.10 | 0.242 | 2.43 ± 1.28 | 3.33 ± 1.99 | 0.187 | 2.50 ± 1.09 | 3.00 ± 2.04 | 0.645 |
| Number of times of abdominal pains during bowel movements | 3.00 ± 1.84 | 4.33 ± 1.88 | 0.054 | 2.00 ± 1.30 | 3.07 ± 1.83 | 0.108 | 2.14 ± 1.10 | 2.80 ± 2.08 | 0.462 |
| Degree of abdominal pain | 3.50 ± 2.07 | 4.20 ± 1.78 | 0.435 | 2.43 ± 1.16 | 3.20 ± 1.78 | 0.282 | 2.36 ± 1.01 | 2.93 ± 2.19 | 0.567 |
| Amount of gas | 5.64 ± 2.73 | 5.80 ± 2.78 | 0.853 | 4.86 ± 2.48 | 4.00 ± 2.62 | 0.466 | 3.64 ± 2.44 | 3.73 ± 2.25 | 0.887 |
| Discomfort after bowel movements | 3.64 ± 2.87 | 3.67 ± 1.88 | 0.885 | 2.64 ± 1.82 | 3.13 ± 2.39 | 0.669 | 2.43 ± 1.99 | 2.27 ± 1.98 | 0.921 |
| Discomfort caused by constipation | 2.86 ± 2.51 | 2.53 ± 2.00 | 0.853 | 2.50 ± 2.07 | 2.20 ± 1.82 | 0.799 | 2.07 ± 2.09 | 2.07 ± 2.12 | 0.930 |
| Variables | Probiotics Group | ||||||||
|---|---|---|---|---|---|---|---|---|---|
| 0 Weeks | 4 Weeks | p Values | 4 Weeks | 8 Weeks | p Values | 0 Weeks | 8 Weeks | p Values | |
| Number of bowel movement per week | 6.19 ± 4.20 | 7.33 ± 3.79 | 0.313 | 7.33 ± 3.79 | 7.00 ± 3.27 | 0.730 | 6.19 ± 4.20 | 7.00 ± 3.27 | 0.441 |
| Defecation time | 2.00 ± 0.73 | 2.93 ± 1.58 | 0.453 | 2.93 ± 1.58 | 2.67 ± 1.68 | 0.625 | 2.00 ± 0.73 | 2.67 ± 1.68 | 0.180 |
| Amount of feces | 2.56 ± 0.89 | 3.73 ± 2.34 | 0.789 | 3.73 ± 2.34 | 2.53 ± 1.55 | 0.188 | 2.56 ± 0.89 | 2.53 ± 1.55 | 0.563 |
| Number of times of irritant bowel movements | 4.25 ± 2.72 | 3.33 ± 1.99 | 0.132 | 3.33 ± 1.99 | 3.00 ± 2.04 | 0.741 | 4.25 ± 2.72 | 3.00 ± 2.04 | 0.027 * |
| Number of times when bowel movements felt incomplete | 4.88 ± 2.45 | 3.07 ± 1.83 | 0.095 | 3.07 ± 1.83 | 2.80 ± 2.08 | 0.011 * | 4.88 ± 2.45 | 2.80 ± 2.08 | <0.001 *** |
| Shape of the feces | 3.44 ± 1.15 | 3.20 ± 1.78 | >0.999 | 3.20 ± 1.78 | 2.93 ± 2.19 | >0.999 | 3.44 ± 1.15 | 2.93 ± 2.19 | 0.781 |
| Number of times of abdominal pains before bowel movements | 4.56 ± 2.13 | 4.00 ± 2.62 | 0.168 | 4.00 ± 2.62 | 3.73 ± 2.25 | 0.343 | 4.56 ± 2.13 | 3.73 ± 2.25 | 0.102 |
| Number of times of abdominal pains during bowel movements | 4.38 ± 1.78 | 3.13 ± 2.39 | 0.016 * | 3.13 ± 2.39 | 2.27 ± 1.98 | 0.759 | 4.38 ± 1.78 | 2.27 ± 1.98 | 0.010 * |
| Degree of abdominal pain | 4.31 ± 1.78 | 2.20 ± 1.82 | 0.097 | 2.20 ± 1.82 | 2.07 ± 2.12 | 0.344 | 4.31 ± 1.78 | 2.07 ± 2.12 | 0.059 |
| Amount of gas | 6.06 ± 2.89 | 4.38 ± 2.94 | 0.005 ** | 4.38 ± 2.94 | 4.00 ± 2.42 | 0.716 | 6.06 ± 2.89 | 4.00 ± 2.42 | 0.012 * |
| Discomfort after bowel movements | 4.06 ± 2.41 | 3.25 ± 2.35 | 0.281 | 3.25 ± 2.35 | 2.31 ± 1.92 | 0.073 | 4.06 ± 2.41 | 2.31 ± 1.92 | 0.033 * |
| Discomfort caused by constipation | 2.88 ± 2.36 | 2.50 ± 2.13 | 0.617 | 2.50 ± 2.13 | 2.13 ± 2.06 | 0.711 | 2.88 ± 2.36 | 2.13 ± 2.06 | 0.516 |
Disclaimer/Publisher’s Note: The statements, opinions and data contained in all publications are solely those of the individual author(s) and contributor(s) and not of MDPI and/or the editor(s). MDPI and/or the editor(s) disclaim responsibility for any injury to people or property resulting from any ideas, methods, instructions or products referred to in the content. |
© 2025 by the authors. Licensee MDPI, Basel, Switzerland. This article is an open access article distributed under the terms and conditions of the Creative Commons Attribution (CC BY) license (https://creativecommons.org/licenses/by/4.0/).
Share and Cite
Bang, W.Y.; Moon, J.S.; Kim, H.; Lee, H.B.; Kim, D.; Shin, M.; Jung, Y.H.; Shin, J.; Yang, J. Therapeutic Modulation of the Gut Microbiome by Supplementation with Probiotics (SCI Microbiome Mix) in Adults with Functional Bowel Disorders: A Randomized, Double-Blind, Placebo-Controlled Trial. Microorganisms 2025, 13, 2283. https://doi.org/10.3390/microorganisms13102283
Bang WY, Moon JS, Kim H, Lee HB, Kim D, Shin M, Jung YH, Shin J, Yang J. Therapeutic Modulation of the Gut Microbiome by Supplementation with Probiotics (SCI Microbiome Mix) in Adults with Functional Bowel Disorders: A Randomized, Double-Blind, Placebo-Controlled Trial. Microorganisms. 2025; 13(10):2283. https://doi.org/10.3390/microorganisms13102283
Chicago/Turabian StyleBang, Won Yeong, Jin Seok Moon, Hayoung Kim, Han Bin Lee, Donggyu Kim, Minhye Shin, Young Hoon Jung, Jongbeom Shin, and Jungwoo Yang. 2025. "Therapeutic Modulation of the Gut Microbiome by Supplementation with Probiotics (SCI Microbiome Mix) in Adults with Functional Bowel Disorders: A Randomized, Double-Blind, Placebo-Controlled Trial" Microorganisms 13, no. 10: 2283. https://doi.org/10.3390/microorganisms13102283
APA StyleBang, W. Y., Moon, J. S., Kim, H., Lee, H. B., Kim, D., Shin, M., Jung, Y. H., Shin, J., & Yang, J. (2025). Therapeutic Modulation of the Gut Microbiome by Supplementation with Probiotics (SCI Microbiome Mix) in Adults with Functional Bowel Disorders: A Randomized, Double-Blind, Placebo-Controlled Trial. Microorganisms, 13(10), 2283. https://doi.org/10.3390/microorganisms13102283

