Glycosylation Patterns in Meccus (Triatoma) pallidipennis Gut: Implications for the Development of Vector Control Strategies
Abstract
1. Introduction
2. Materials and Methods
2.1. Obtaining Insects
2.2. Tissue Dissection and Extraction
2.3. Protein Extraction
2.4. Protein Profiling by SDS-PAGE Electrophoresis (1D)
2.5. Proteomic Mapping by Isoelectric Focusing and Two-Dimensional (2D) Electrophoresis
2.6. Glycosylation Patterns from Lectin Blots
2.7. Protein Detection by Western Blot
2.8. Gel and Transfer Analysis
2.9. Statistical Analysis
3. Results
3.1. Protein Quantification in the Gut of Meccus Pallidipennis N5 Nymphs
3.2. Proteomic Profiling and Mapping of the Anterior Midgut (AMG) and Rectum (RE) of Meccus Pallidipennis N5 Nymphs
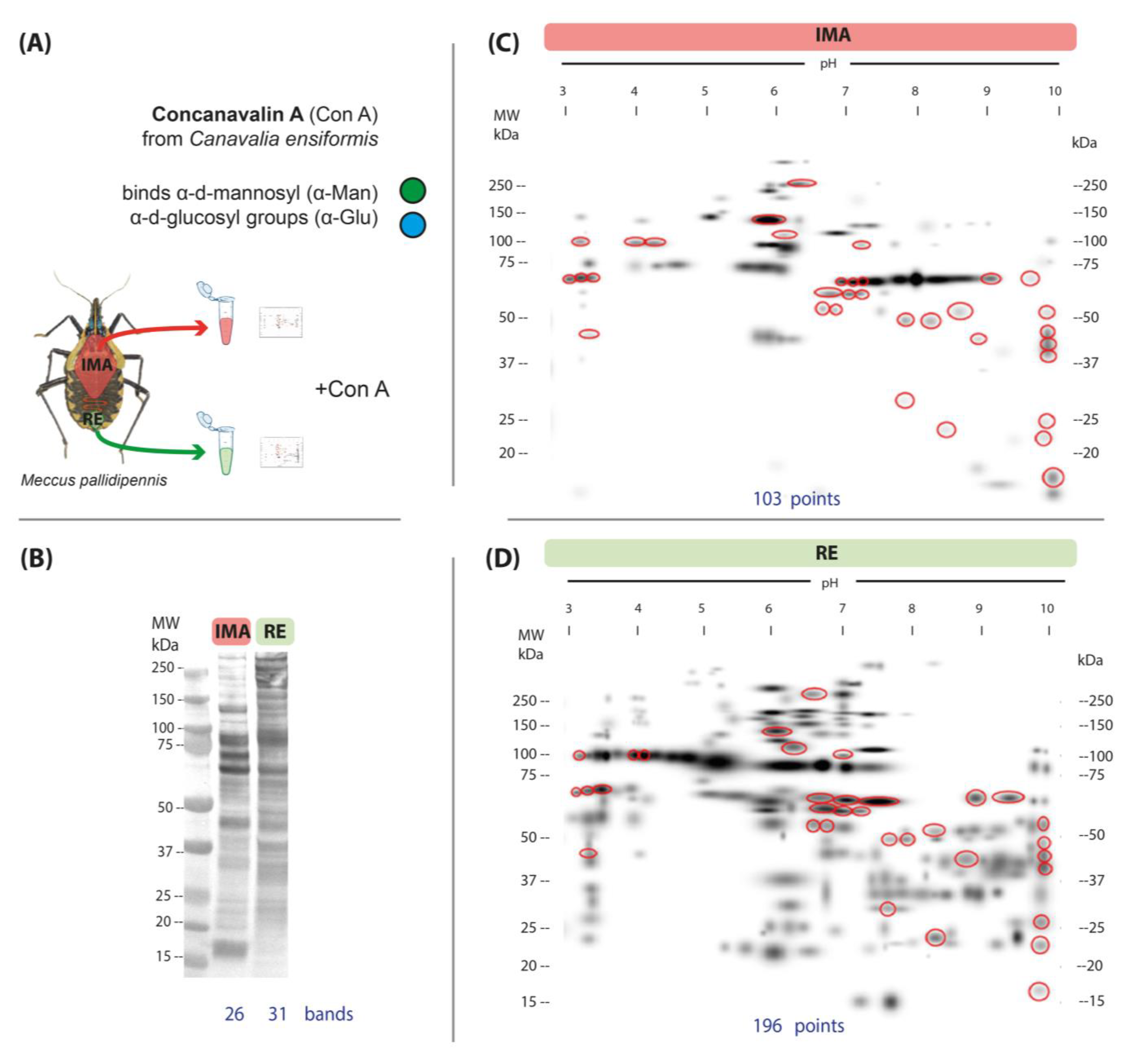
3.3. Glycosylation with α-Mannose and α-Glucose in the AMG and RE
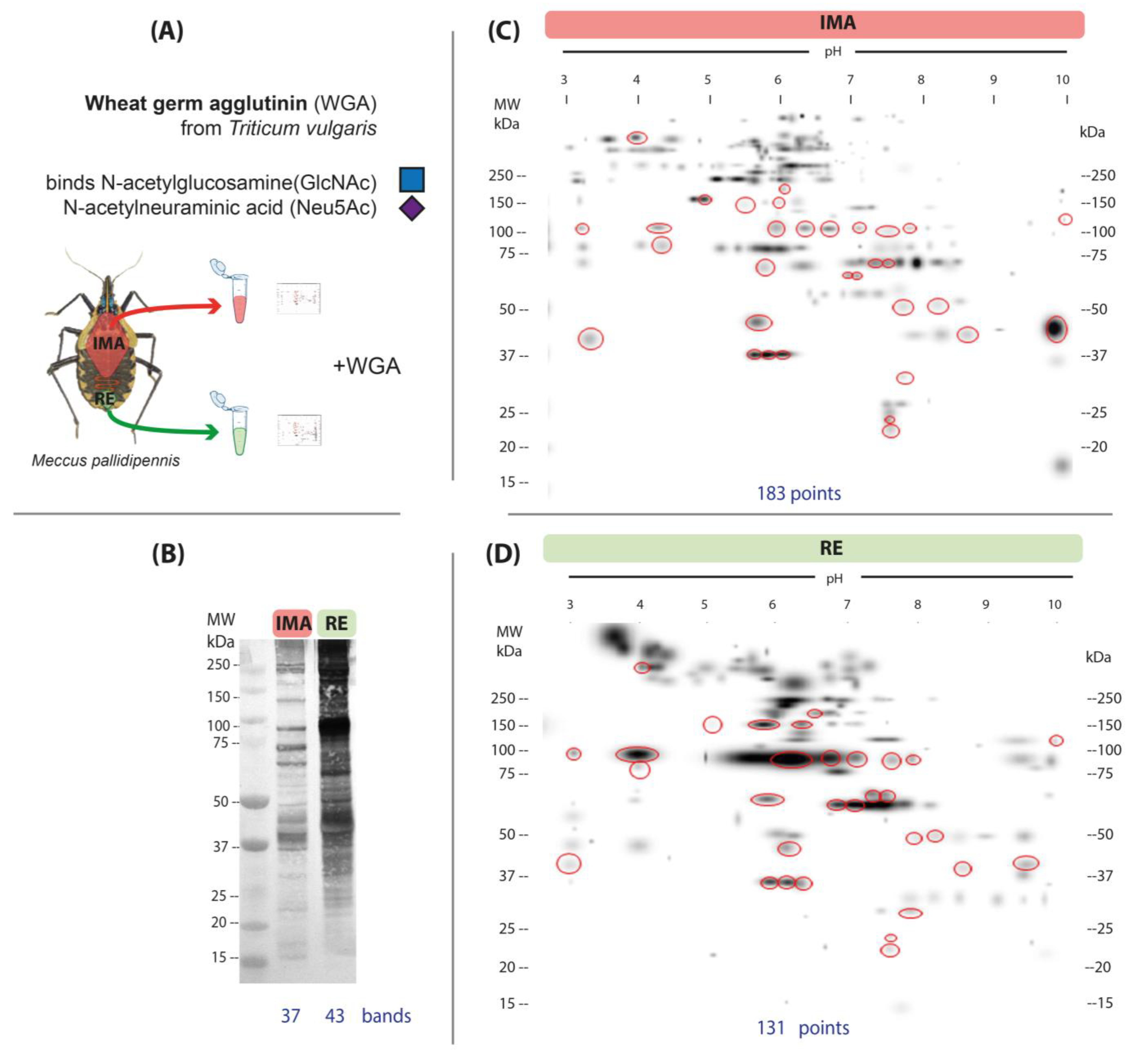
3.4. Glycosylation with N-Acetylglucosamine and Sialic Acid in the AMG and RE
3.5. Glycosylation Maps with N-Acetylgalactosamine and β-Galactose in the AMG and RE
3.6. Distribution of Protein and Glycosylation Spots in the AMG and RE
3.7. Differentially Expressed Proteins in the AMG and RE
4. Discussion
5. Conclusions
Author Contributions
Funding
Institutional Review Board Statement
Informed Consent Statement
Data Availability Statement
Acknowledgments
Conflicts of Interest
References
- WHO Neglected Tropical Diseases—Global. Available online: https://www.who.int/health-topics/neglected-tropical-diseases (accessed on 12 April 2023).
- WHO Chagas Disease (American Trypanosomiasis). Available online: https://www.who.int/health-topics/chagas-disease (accessed on 16 March 2023).
- Arnal, A.; Waleckx, E.; Rico-Chávez, O.; Herrera, C.; Dumonteil, E. Estimating the Current Burden of Chagas Disease in Mexico: A Systematic Review and Meta-Analysis of Epidemiological Surveys from 2006 to 2017. PLoS Negl. Trop. Dis. 2019, 13, e0006859. [Google Scholar] [CrossRef]
- Salazar Schettino, P.M.; de Haro Arteaga, I.; Cabrera Bravo, M. Tres Especies de Triatominos y Su Importancia Como Vectores de Trypanosoma Cruzi En México. Medicina 2005, 65, 63–69. [Google Scholar] [PubMed]
- Alcantara, S.A. Prevalencia de Trypanosoma Cruzi en Triatoma Pallidipennis en tres Jurisdicciones Sanitarias del sur del Estado de México; Universidad Autónoma del Estado de México. para Obtener el título de Biólogo; Universidad Autónoma del Estado de México Facultad de Ciencias: Toluca, México, 2016. [Google Scholar]
- Noireau, F.; Dujardin, J.-P. Biology of Triatominae. In American Trypanosomiasis Chagas Disease (First Edition) One Hundred Years of Research; Elsevier: Amsterdam, The Netherlands, 2010; pp. 149–168. ISBN 978-0-12-384876-5. [Google Scholar]
- Salaza-Schettino, P.M.; Rojas-Wastavino, G.E.; Cabrera-Bravo, M.; Bucio-Torres, M.I.; Martínez-Ibarra, J.A.; Monroy-Escobar, M.C.; Rodas-Retana, A.; Guevara-Gómez, Y.; Vences-Blanco, M.O.; Ruiz Hernández, A.L.; et al. Revisión de 13 especies de la familia Triatominae (Hemiptera: Reduviidae) vectores de la enfermedad de Chagas, en México. J. Selva Andina Res. Soc. 2010, 1, 57–81. [Google Scholar] [CrossRef]
- Bautista, N.L.; De La Torre, G.S.G.; Arteaga, I.D.H.; Salazar Schettino, P.M. Importance of Triatoma Pallidipennis (Hemiptera: Reduviidae) as a Vector of Trypanosoma Cruzi (Kinetoplastida: Trypanosomatidae) in the State of Morelos, Mexico, and Possible Ecotopes. J. Med. Entomol. 1999, 36, 233–235. [Google Scholar] [CrossRef]
- Rodríguez-Bataz, E.; Nogueda-Torres, B.; Rosario-Cruz, R.; Martínez-Ibarra, J.A.; Rosas-Acevedo, J.L. Triatomines (Hemiptera: Reduviidae) vectors of Trypanosoma cruzi Chagas 1909, in the State of Guerrero, Mexico. Rev. Biomed. 2011, 22, 31–40. [Google Scholar]
- García-Mares, J.I.; González-Acosta, C.; Peralta-Rodríguez, J.; Correa-Morales, F.; Barón-Olivares, H.; Moreno-García, M. Incremento de Incidencia Intradomiciliar de Triatominos y Prevalencia de Trypanosoma Cruzi En El Centro de México. AZM 2022, 38, e3812515. [Google Scholar] [CrossRef]
- Martínez-Ibarra, J.A.; Nogueda-Torres, B.; García-Benavídez, G.; Vargas-Llamas, V.; Bustos-Saldaña, R.; Montañez-Valdez, O.D. Bionomics of Populations of Meccus Pallidipennis (Stål), 1872 (Hemiptera: Reduviidae) from Mexico. J. Vector Ecol. 2012, 37, 474–477. [Google Scholar] [CrossRef] [PubMed]
- Kollien, A.; Schaub, G. The Development of Trypanosoma Cruzi in Triatominae. Parasitol. Today 2000, 16, 381–387. [Google Scholar] [CrossRef] [PubMed]
- Vieira, L.R.; Polomé, A.; Mesquita, R.D.; Salmon, D.; Braz, G.R.C.; Bousbata, S. Protein 2DE Reference Map of the Anterior Midgut of the Blood-Sucking Bug Rhodnius Prolixus. Proteom. 2015, 15, 3901–3904. [Google Scholar] [CrossRef]
- Ouali, R.; Vieira, L.R.; Salmon, D.; Bousbata, S. Early Post-Prandial Regulation of Protein Expression in the Midgut of Chagas Disease Vector Rhodnius Prolixus Highlights New Potential Targets for Vector Control Strategy. Microorganisms 2021, 9, 804. [Google Scholar] [CrossRef]
- Ouali, R.; Valentim de Brito, K.C.; Salmon, D.; Bousbata, S. High-Throughput Identification of the Rhodnius Prolixus Midgut Proteome Unravels a Sophisticated Hematophagic Machinery. Proteomes 2020, 8, 16. [Google Scholar] [CrossRef]
- Schaub, G.A.; Meiser, C.K.; Balczun, C. Interactions of Trypanosoma Cruzi and Triatomines. In Progress in Parasitology; Mehlhorn, H., Ed.; Springer: Berlin/Heidelberg, Germany, 2011; pp. 155–178. ISBN 978-3-642-21395-3. [Google Scholar]
- Ferreira, R.C.; Kessler, R.L.; Lorenzo, M.G.; Paim, R.M.M.; Ferreira, L.D.L.; Probst, C.M.; Alves-Silva, J.; Guarneri, A.A. Colonization of Rhodnius Prolixus Gut by Trypanosoma Cruzi Involves an Extensive Parasite Killing. Parasitology 2016, 143, 434–443. [Google Scholar] [CrossRef]
- Vandenborre, G.; Smagghe, G.; Ghesquière, B.; Menschaert, G.; Nagender Rao, R.; Gevaert, K.; Van Damme, E.J.M. Diversity in Protein Glycosylation among Insect Species. PLoS ONE 2011, 6, e16682. [Google Scholar] [CrossRef] [PubMed]
- Varki, A.; Kornfeld, S. Historical Background and Overview. Chapter 1. In Essentials of Glycobiology [Internet], 4th ed.; Cold Spring Harbor Laboratory Press: Cold Spring Harbor, NY, USA, 2022. [Google Scholar]
- Hamshou, M.; Van Damme, E.J.M.; Caccia, S.; Cappelle, K.; Vandenborre, G.; Ghesquière, B.; Gevaert, K.; Smagghe, G. High Entomotoxicity and Mechanism of the Fungal GalNAc/Gal-Specific Rhizoctonia Solani Lectin in Pest Insects. J. Insect Physiol. 2013, 59, 295–305. [Google Scholar] [CrossRef]
- Macedo, M.; Oliveira, C.; Oliveira, C. Insecticidal Activity of Plant Lectins and Potential Application in Crop Protection. Molecules 2015, 20, 2014–2033. [Google Scholar] [CrossRef] [PubMed]
- Walski, T.; De Schutter, K.; Van Damme, E.J.M.; Smagghe, G. Diversity and Functions of Protein Glycosylation in Insects. Insect Biochem. Mol. Biol. 2017, 83, 21–34. [Google Scholar] [CrossRef]
- Alves, C.R.; Albuquerque-Cunha, J.M.; Mello, C.B.; Garcia, E.S.; Nogueira, N.F.; Bourguingnon, S.C.; de Souza, W.; Azambuja, P.; Gonzalez, M.S. Trypanosoma Cruzi: Attachment to Perimicrovillar Membrane Glycoproteins of Rhodnius Prolixus. Exp. Parasitol. 2007, 116, 44–52. [Google Scholar] [CrossRef]
- Nava-Mirafuentes, I. Proteoma del Estómago de Meccus Pallidipennis (Reduviidae, Triatominae) Asociado a la Infección por Trypanosoma Cruzi. Master’s Thesis, Universidad Autónoma de Guerrero, Guerrero, México, 2015. [Google Scholar]
- Sotelo-Cano, J.I.; Millán-Vega, A.; Castañeda-Saucedo, E.; Flores-Robles, D.; Zumaquero-Ríos, J.L.; Martínez-Ibarra, J.A.; Sierra-Martínez, P. Expresión diferencial de proteínas en el estómago de la chinche Meccus pallidipennis, vector de la enfermedad de Chagas. Tlamati 2017, 8, 23–26. [Google Scholar]
- Gutiérrez-Cabrera, A.E.; Zandberg, W.F.; Zenteno, E.; Rodríguez, M.H.; Espinoza, B.; Lowenberger, C. Glycosylation on Proteins of the Intestine and Perimicrovillar Membrane of Triatoma (Meccus) Pallidipennis, under Different Feeding Conditions. Insect Sci. 2019, 26, 796–808. [Google Scholar] [CrossRef] [PubMed]
- Ambrosio, J.R.; Reynoso-Ducoing, O.; Hernández-Sanchez, H.; Correa-Piña, D.; González-Malerva, L.; Cruz-Rivera, M.; Flisser, A. Actin Expression in Taenia Solium Cysticerci (Cestoda): Tisular Distribution and Detection of Isoforms. Cell Biol. Int. 2003, 27, 727–733. [Google Scholar] [CrossRef]
- Cevallos, A.M.; Segura-Kato, Y.X.; Merchant-Larios, H.; Manning-Cela, R.; Alberto Hernández-Osorio, L.; Márquez-Dueñas, C.; Ambrosio, J.R.; Reynoso-Ducoing, O.; Hernández, R. Trypanosoma Cruzi: Multiple Actin Isovariants Are Observed along Different Developmental Stages. Exp. Parasitol. 2011, 127, 249–259. [Google Scholar] [CrossRef] [PubMed]
- Reynoso-Ducoing, O.; Valverde-Islas, L.; Paredes-Salomon, C.; Pérez-Reyes, A.; Landa, A.; Robert, L.; Mendoza, G.; Ambrosio, J.R. Analysis of the Expression of Cytoskeletal Proteins of Taenia Crassiceps ORF Strain Cysticerci (Cestoda). Parasitol. Res. 2014, 113, 1955–1969. [Google Scholar] [CrossRef] [PubMed]
- Deatherage Kaiser, B.L.; Wunschel, D.S.; Sydor, M.A.; Warner, M.G.; Wahl, K.L.; Hutchison, J.R. Improved Proteomic Analysis Following Trichloroacetic Acid Extraction of Bacillus Anthracis Spore Proteins. J. Microbiol. Methods 2015, 118, 18–24. [Google Scholar] [CrossRef] [PubMed]
- Smith, P.K.; Krohn, R.I.; Hermanson, G.T.; Mallia, A.K.; Gartner, F.H.; Provenzano, M.D.; Fujimoto, E.K.; Goeke, N.M.; Olson, B.J.; Klenk, D.C. Measurement of Protein Using Bicinchoninic Acid. Anal. Biochem. 1985, 150, 76–85. [Google Scholar] [CrossRef] [PubMed]
- Laemmli, U.K. Cleavage of Structural Proteins during the Assembly of the Head of Bacteriophage T4. Nature 1970, 227, 680–685. [Google Scholar] [CrossRef] [PubMed]
- O’Farrell, P. High Resolution Two-Dimensional Electrophoresis of Proteins. J. Biol. Chem. 1975, 250, 4007–4021. [Google Scholar] [CrossRef]
- Gravel, P. Identification of Glycoproteins on Nitrocellulose Membranes Using Lectin Blotting. In The Protein Protocols Handbook; Humana Press: Totowa, NJ, USA, 2002; pp. 779–794. ISBN 978-1-59259-169-5. [Google Scholar]
- Towbin, H.; Staehelin, T.; Gordon, J. Electrophoretic Transfer of Proteins from Polyacrylamide Gels to Nitrocellulose Sheets: Procedure and Some Applications. Proc. Natl. Acad. Sci. USA 1979, 76, 4350–4354. [Google Scholar] [CrossRef] [PubMed]
- Reynoso-Ducoing, O.A.; González-Rete, B.; Díaz, E.; Candelas-Otero, F.N.; López-Aviña, J.A.; Cabrera-Bravo, M.; Bucio-Torres, M.I.; Torres-Gutiérrez, E.; Salazar-Schettino, P.M. Expression of Proteins, Glycoproteins, and Transcripts in the Guts of Fasting, Fed, and Trypanosoma Cruzi-Infected Triatomines: A Systematic Review. Pathogens 2023, 12, 1124. [Google Scholar] [CrossRef]
- Freeze, H.; Boyce, M.; Zachara, N. Glycosylation Precursors Chapter 5. In Essentials of Glycobiology [Internet], 4th ed.; Cold Spring Harbor Laboratory Press: Old Spring Harbor, NY, USA, 2022. [Google Scholar]
- Stanley, P.; Moremen, K.; Lewis, N. N-Glycans Chapter 9. In Essentials of Glycobiology [Internet], 4th ed.; Cold Spring Harbor Laboratory Press: Cold Spring Harbor, NY, USA, 2022. [Google Scholar]
- Fitches, E.; Wiles, D.; Douglas, A.E.; Hinchliffe, G.; Audsley, N.; Gatehouse, J.A. The Insecticidal Activity of Recombinant Garlic Lectins towards Aphids. Insect Biochem. Mol. Biol. 2008, 38, 905–915. [Google Scholar] [CrossRef]
- Sadeghi, A.; Smagghe, G.; Proost, P.; Van Damme, E.J.M. Ferritin Acts as a Target Site for the Snowdrop Lectin (GNA) in the Midgut of the Cotton Leafworm Spodoptera Littoralis. Insect Sci. 2008, 15, 513–519. [Google Scholar] [CrossRef]
- Abo, H.; Kume, M.; Pecori, F.; Miura, T.; Matsumoto, N.; Nishihara, S.; Yamamoto, K. Disaccharide-Tag for Highly Sensitive Identification of O-GlcNAc-Modified Proteins in Mammalian Cells. PLoS ONE 2022, 17, e0267804. [Google Scholar] [CrossRef] [PubMed]
- Amino, R.; Serrano, A.A.; Morita, O.M.; Pereira-Chioccola, V.L.; Schenkman, S. A Sialidase Activity in the Midgut of the Insect Triatoma Infestans Is Responsible for the Low Levels of Sialic Acid in Trypanosoma Cruzi Growing in the Insect Vector. Glycobiology 1995, 5, 625–631. [Google Scholar] [CrossRef] [PubMed]
- Cummings, R.; Etzler, M.; Hahn, M. Glycan-Recognizing Probes as Tools. Chapter 48. In Essentials of Glycobiology [Internet], 4th ed.; Cold Spring Harbor Laboratory Press: Cold Spring Harbor, NY, USA, 2022. [Google Scholar]
- Ruan, W.; Lai, M. Actin, a Reliable Marker of Internal Control? Clin. Chim. Acta 2007, 385, 1–5. [Google Scholar] [CrossRef] [PubMed]
- Sodja, A.; Fujioka, H.; Lemos, F.J.A.; Donnelly-Doman, M.; Jacobs-Lorena, M. Induction of Actin Gene Expression in the Mosquito Midgut by Blood Ingestion Correlates with Striking Changes of Cell Shape. J. Insect Physiol. 2007, 53, 833–839. [Google Scholar] [CrossRef]
- Paim, R.M.; Pereira, M.H.; Di Ponzio, R.; Rodrigues, J.O.; Guarneri, A.A.; Gontijo, N.F.; Araújo, R.N. Validation of Reference Genes for Expression Analysis in the Salivary Gland and the Intestine of Rhodnius Prolixus (Hemiptera, Reduviidae) under Different Experimental Conditions by Quantitative Real-Time PCR. BMC Res. Notes 2012, 5, 128. [Google Scholar] [CrossRef] [PubMed]
- Heissler, S.M.; Chinthalapudi, K. Structural and Functional Mechanisms of Actin Isoforms. FEBS J. 2024, febs.17153. [Google Scholar] [CrossRef]
- Mahroof, R.; Zhu, K.Y.; Subramanyam, B. Changes in Expression of Heat Shock Proteins in Tribolium castaneum (Coleoptera: Tenebrionidae) in Relation to Developmental Stage, Exposure Time, and Temperature. Ann. Entomol. Soc. Am. 2005, 98, 100–107. [Google Scholar] [CrossRef]
- Paim, R.M.M.; Araujo, R.N.; Leis, M.; Sant’anna, M.R.V.; Gontijo, N.F.; Lazzari, C.R.; Pereira, M.H. Functional Evaluation of Heat Shock Proteins 70 (HSP70/HSC70) on Rhodnius Prolixus (Hemiptera, Reduviidae) Physiological Responses Associated with Feeding and Starvation. Insect Biochem. Mol. Biol. 2016, 77, 10–20. [Google Scholar] [CrossRef] [PubMed]
- Singh, A.D.; Wong, S.; Ryan, C.P.; Whyard, S. Oral Delivery of Double-Stranded RNA in Larvae of the Yellow Fever Mosquito, Aedes Aegypti: Implications for Pest Mosquito Control. J. Insect Sci. 2013, 13, 69. [Google Scholar] [CrossRef]






| Gut Region | Wet Weight (μg) | Protein Concentration (μg/μL) | Total Protein (μg) | Protein by Fifth-Instar Nymph (μg) | Protein Yield (%) | Proportion of Protein by Region (%) |
|---|---|---|---|---|---|---|
| AMG | 200,000 | 3.91 | 5283.90 | 176.13 | 2.64 | 81.30 |
| RE | 530,000 | 4.31 | 1215.70 | 40.52 | 0.23 | 18.70 |
| 730,000 | -- | 6499.60 | 216.65 | 0.89 | 100.00 |
Disclaimer/Publisher’s Note: The statements, opinions and data contained in all publications are solely those of the individual author(s) and contributor(s) and not of MDPI and/or the editor(s). MDPI and/or the editor(s) disclaim responsibility for any injury to people or property resulting from any ideas, methods, instructions or products referred to in the content. |
© 2025 by the authors. Licensee MDPI, Basel, Switzerland. This article is an open access article distributed under the terms and conditions of the Creative Commons Attribution (CC BY) license (https://creativecommons.org/licenses/by/4.0/).
Share and Cite
Torres-Gutiérrez, E.; Candelas-Otero, F.N.; Reynoso-Ducoing, O.A.; González-Rete, B.; Vences-Blanco, M.O.; Cabrera-Bravo, M.; Bucio-Torres, M.I.; Salazar-Schettino, P.M.S. Glycosylation Patterns in Meccus (Triatoma) pallidipennis Gut: Implications for the Development of Vector Control Strategies. Microorganisms 2025, 13, 58. https://doi.org/10.3390/microorganisms13010058
Torres-Gutiérrez E, Candelas-Otero FN, Reynoso-Ducoing OA, González-Rete B, Vences-Blanco MO, Cabrera-Bravo M, Bucio-Torres MI, Salazar-Schettino PMS. Glycosylation Patterns in Meccus (Triatoma) pallidipennis Gut: Implications for the Development of Vector Control Strategies. Microorganisms. 2025; 13(1):58. https://doi.org/10.3390/microorganisms13010058
Chicago/Turabian StyleTorres-Gutiérrez, Elia, Frida Noelly Candelas-Otero, Olivia Alicia Reynoso-Ducoing, Berenice González-Rete, Mauro Omar Vences-Blanco, Margarita Cabrera-Bravo, Martha Irene Bucio-Torres, and Paz María Silvia Salazar-Schettino. 2025. "Glycosylation Patterns in Meccus (Triatoma) pallidipennis Gut: Implications for the Development of Vector Control Strategies" Microorganisms 13, no. 1: 58. https://doi.org/10.3390/microorganisms13010058
APA StyleTorres-Gutiérrez, E., Candelas-Otero, F. N., Reynoso-Ducoing, O. A., González-Rete, B., Vences-Blanco, M. O., Cabrera-Bravo, M., Bucio-Torres, M. I., & Salazar-Schettino, P. M. S. (2025). Glycosylation Patterns in Meccus (Triatoma) pallidipennis Gut: Implications for the Development of Vector Control Strategies. Microorganisms, 13(1), 58. https://doi.org/10.3390/microorganisms13010058

