Identification of an Endogenous Strong Promoter in Burkholderia sp. JP2-270
Abstract
1. Introduction
2. Materials and Methods
2.1. Genes, Plasmids and Strains
2.2. In Vitro Inhibition Assay
2.3. RNA Sequencing (RNA-Seq) and Data Analysis
2.4. Construction of Gene Expression Vectors
2.5. Real-Time Quantitative PCR
2.6. Detection of Fluorescence Intensity
2.7. Promoter Shortening
2.8. Shake-flask Fermentation for PRN Production via JP2-270
2.9. High-Performance Liquid Chromatography (HPLC) Analysis
2.10. Statistical Analysis
3. Results
3.1. Screening of Endogenous Strong Promoters of JP2-270 Based on Transcriptome Analysis and Promoter Prediction
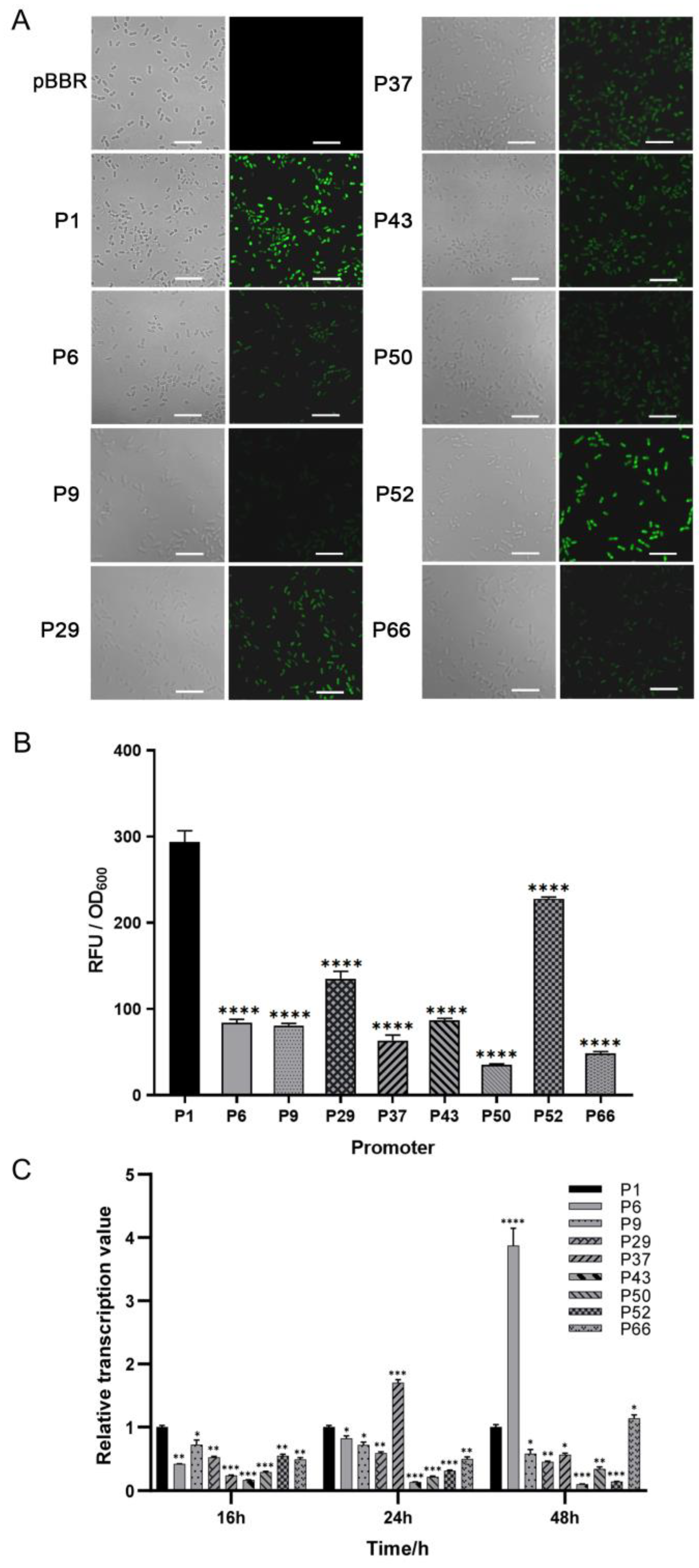
3.2. Evaluation of Promoter Strength by Measuring eGFP Expression and RT-qPCR
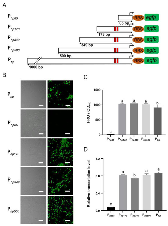
3.3. Shortened Analysis of P1 (Php) Promoter
3.4. Detection of PRN in JP2-270
3.5. Application of Php173 to Improve Production of PRN
4. Discussion
5. Conclusions
Supplementary Materials
Author Contributions
Funding
Data Availability Statement
Conflicts of Interest
References
- Pareja, L.; Fernández-Alba, A.R.; Cesio, V.; Heinzen, H. Analytical methods for pesticide residues in rice. TrAC Trends Anal. Chem. 2011, 30, 270–291. [Google Scholar] [CrossRef]
- Margani, R.; Hadiwiyono; Widadi, S. Utilizing Bacillus to inhibit the growth and infection by sheath blight pathogen, Rhizoctoniasolaniin rice. In IOP Conference Series: Earth and Environmental Science; IOP Publishing: Bristol, UK, 2018; Volume 142. [Google Scholar] [CrossRef]
- Peng, D.; Li, S.; Wang, J.; Chen, C.; Zhou, M. Integrated biological and chemical control of rice sheath blight by Bacillus subtilis NJ-18 and jinggangmycin. Pest Manag. Sci. 2014, 70, 258–263. [Google Scholar] [CrossRef] [PubMed]
- Mahanty, A.; Lenka, S.; Adak, T.; Behera, L.; Prabhukarthikeyan, S.R.; Raghu, S.; Rath, P.C. In Silico Screening of Phytogenic Compounds Against Rhizoctonia solani Trehalase Enzyme. J. Proteins Proteom. 2022, 13, 127–132. [Google Scholar] [CrossRef]
- Singh, P.; Mazumdar, P.; Harikrishna, J.A.; Babu, S. Sheath blight of rice: A review and identification of priorities for future research. Planta 2019, 250, 1387–1407. [Google Scholar] [CrossRef]
- Senapati, M.; Tiwari, A.; Sharma, N.; Chandra, P.; Bashyal, B.M.; Ellur, R.K.; Bhowmick, P.K.; Bollinedi, H.; Vinod, K.K.; Singh, A.K.; et al. Rhizoctonia solani Kühn Pathophysiology: Status and Prospects of Sheath Blight Disease Management in Rice. Front. Plant Sci. 2022, 13, 881116. [Google Scholar] [CrossRef]
- Mahenthiralingam, E.; Baldwin, A.; Dowson, C.G. Burkholderia cepacia complex bacteria: Opportunistic pathogens with important natural biology. J. Appl. Microbiol. 2008, 104, 1539–1551. [Google Scholar] [CrossRef] [PubMed]
- Roitman, J.N.; Mahoney, N.; Janisiewicz, W.J. Production and composition of phenylpyrrole metabolites prodcued by Pseudomonas cepacia. Appl. Microbiol. Biotechnol. 1990, 34, 381–386. [Google Scholar] [CrossRef]
- Cartwright, D.K.; Chilton, W.S.; Chilton, W.S. Pyrrolnitrin and phenazine production by Pseudomonas cepacia, strain 5.5B, a biocontrol agent of Rhizoctonia solani. Appl. Microbiol. Biotechnol. 1995, 43, 211–216. [Google Scholar] [CrossRef]
- Liu, X.; Bimerew, M.; Ma, Y.; Müller, H.; Ovadis, M.; Eberl, L.; Berg, G.; Chernin, L. Quorum-sensing signaling is required for production of the antibiotic pyrrolnitrin in a rhizospheric biocontrol strain ofSerratia plymuthica. FEMS Microbiol. Lett. 2007, 270, 299–305. [Google Scholar] [CrossRef]
- Elshafie, H.S.; Camele, I. An Overview of Metabolic Activity, Beneficial and Pathogenic Aspects of Burkholderia spp. Metabolites 2021, 11, 321. [Google Scholar] [CrossRef]
- Pawar, S.; Chaudhari, A.; Prabha, R.; Shukla, R.; Singh, D.P. Microbial Pyrrolnitrin: Natural Metabolite with Immense Practical Utility. Biomolecules 2019, 9, 443. [Google Scholar] [CrossRef] [PubMed]
- Morrison, M.D.; Hanthorn, J.J.; Pratt, D.A. Synthesis of pyrrolnitrin and related halogenated phenylpyrroles. Org. Lett. 2009, 11, 1051–1054. [Google Scholar] [CrossRef] [PubMed]
- Lee, J.W.; Na, D.; Park, J.M.; Lee, J.; Choi, S.; Lee, S.Y. Systems metabolic engineering of microorganisms for natural and non-natural chemicals. Nat. Chem. Biol. 2012, 8, 536–546. [Google Scholar] [CrossRef] [PubMed]
- Yadav, V.G.; De Mey, M.; Giaw Lim, C.; Kumaran Ajikumar, P.; Stephanopoulos, G. The future of metabolic engineering and synthetic biology: Towards a systematic practice. Metab. Eng. 2012, 14, 233–241. [Google Scholar] [CrossRef] [PubMed]
- Xu, N.; Wei, L.; Liu, J. Recent advances in the applications of promoter engineering for the optimization of metabolite biosynthesis. World J. Microbiol. Biotechnol. 2019, 35, 33. [Google Scholar] [CrossRef]
- Hu, X.; Tian, L.; Li, J.; Zhou, Y.; Chen, X.; Mu, J.; Bai, H.; Zhang, Y.; Wang, Y. Effects of CRM1-dependent nuclear export inhibition on viral structural protein nuclear accumulation during Autographa californica multiple nucleopolyhedrovirus infection. Virus Res. 2021, 303, 198504. [Google Scholar] [CrossRef] [PubMed]
- Engstrom, M.D.; Pfleger, B.F. Transcription control engineering and applications in synthetic biology. Synth. Syst. Biotechnol. 2017, 2, 176–191. [Google Scholar] [CrossRef]
- Luo, Y.; Zhang, L.; Barton, K.W.; Zhao, H. Systematic Identification of a Panel of Strong Constitutive Promoters from Streptomyces albus. ACS Synth. Biol. 2015, 4, 1001–1010. [Google Scholar] [CrossRef]
- Ouyang, Q.; Wang, X.; Zhang, N.; Zhong, L.; Liu, J.; Ding, X.; Zhang, Y.; Bian, X. Promoter Screening Facilitates Heterologous Production of Complex Secondary Metabolites in Burkholderiales Strains. ACS Synth. Biol. 2020, 9, 457–460. [Google Scholar] [CrossRef]
- Hogan, A.M.; Jeffers, K.R.; Palacios, A.; Cardona, S.T. Improved Dynamic Range of a Rhamnose-Inducible Promoter for Gene Expression in Burkholderia spp. Appl. Environ. Microbiol. 2021, 87, e0064721. [Google Scholar] [CrossRef]
- Kovach, M.E.; Elzer, P.H.; Hill, D.S.; Robertson, G.T.; Farris, M.A.; Roop, R.M., 2nd; Peterson, K.M. Four new derivatives of the broad-host-range cloning vector pBBR1MCS, carrying different antibiotic-resistance cassettes. Gene 1995, 166, 175–176. [Google Scholar] [CrossRef]
- Spence, C.; Alff, E.; Johnson, C.; Ramos, C.; Donofrio, N.; Sundaresan, V.; Bais, H. Natural rice rhizospheric microbes suppress rice blast infections. BMC Plant Biol. 2014, 14, 130. [Google Scholar] [CrossRef] [PubMed]
- Wingett, S.W.; Andrews, S. FastQ Screen: A tool for multi-genome mapping and quality control. F1000Research 2018, 7, 1338. [Google Scholar] [CrossRef] [PubMed]
- Kim, D.; Langmead, B.; Salzberg, S.L. HISAT: A fast spliced aligner with low memory requirements. Nat. Methods 2015, 12, 357–360. [Google Scholar] [CrossRef]
- Li, H.; Handsaker, B.; Wysoker, A.; Fennell, T.; Ruan, J.; Homer, N.; Marth, G.; Abecasis, G.; Durbin, R. The Sequence Alignment/Map format and SAMtools. Bioinformatics 2009, 25, 2078–2079. [Google Scholar] [CrossRef] [PubMed]
- Pertea, M.; Pertea, G.M.; Antonescu, C.M.; Chang, T.-C.; Mendell, J.T.; Salzberg, S.L. StringTie enables improved reconstruction of a transcriptome from RNA-seq reads. Nat. Biotechnol. 2015, 33, 290–295. [Google Scholar] [CrossRef]
- Zhao, S.; Ye, Z.; Stanton, R. Misuse of RPKM or TPM normalization when comparing across samples and sequencing protocols. RNA 2020, 26, 903–909. [Google Scholar] [CrossRef]
- Zhang, Y.; Liu, H.; Liu, Y.; Huo, K.; Wang, S.; Liu, R.; Yang, C. A promoter engineering-based strategy enhances polyhydroxyalkanoate production in Pseudomonas putida KT2440. Int. J. Biol. Macromol. 2021, 191, 608–617. [Google Scholar] [CrossRef]
- Jiang, N.; Lyu, Q.; Han, S.; Xu, X.; Walcott, R.R.; Li, J.; Luo, L. Evaluation of suitable reference genes for normalization of quantitative reverse transcription PCR analyses in Clavibacter michiganensis. MicrobiologyOpen 2019, 8, e928. [Google Scholar] [CrossRef]
- Chiu, J.; Tillett, D.; Dawes, I.W.; March, P.E. Site-directed, Ligase-Independent Mutagenesis (SLIM) for highly efficient mutagenesis of plasmids greater than 8 kb. J. Microbiol. Methods 2008, 73, 195–198. [Google Scholar] [CrossRef]
- Kanhere, A. Structural properties of promoters: Similarities and differences between prokaryotes and eukaryotes. Nucleic Acids Res. 2005, 33, 3165–3175. [Google Scholar] [CrossRef]
- Brown, S.P.; Perron, G.G.; Whyte, L.; Turnbaugh, P.J.; Goordial, J.; Hanage, W.P.; Dantas, G.; Desai, M.M. Functional Characterization of Bacteria Isolated from Ancient Arctic Soil Exposes Diverse Resistance Mechanisms to Modern Antibiotics. PLoS ONE 2015, 10, e0069533. [Google Scholar] [CrossRef]
- Ligon, J.M.; Hill, D.S.; Hammer, P.E.; Torkewitz, N.R.; Hofmann, D.; Kempf, H.-J.; Pée, K.H.V. Natural products with antifungal activity from Pseudomonas biocontrol bacteria. Pest Manag. Sci. 2000, 56, 688–695. [Google Scholar] [CrossRef]
- Arriel-Elias, M.T.; de Carvalho Barros Côrtes, M.V.; de Sousa, T.P.; Chaibub, A.A.; de Filippi, M.C.C. Induction of resistance in rice plants using bioproducts produced from Burkholderia pyrrocinia BRM 32113. Environ. Sci. Pollut. Res. 2019, 26, 19705–19718. [Google Scholar] [CrossRef]
- Mahenthiralingam, E.; Vandamme, P. Taxonomy and pathogenesis of the Burkholderia cepacia complex. Chronic Respir. Dis. 2005, 2, 209–217. [Google Scholar] [CrossRef] [PubMed]
- Nion, Y.A.; Toyota, K. Suppression of Bacterial Wilt and Fusarium Wilt by a Burkholderia nodosa Strain Isolated from Kalimantan Soils, Indonesia. Microbes Environ. 2008, 23, 134–141. [Google Scholar] [CrossRef]
- An, C.; Ma, S.; Liu, C.; Ding, H.; Xue, W. Burkholderia ambifaria XN08: A plant growth-promoting endophytic bacterium with biocontrol potential against sharp eyespot in wheat. Front. Microbiol. 2022, 13, 906724. [Google Scholar] [CrossRef] [PubMed]
- Song, D.; Chen, G.Q.; Liu, S.H.; Khaskheli, M.A.; Wu, L.J. Complete genome sequence of Burkholderia sp. JP2-270, a rhizosphere isolate of rice with antifungal activity against Rhizoctonia solani. Microb. Pathog. 2019, 127, 1–6. [Google Scholar] [CrossRef]
- Poulsen, L.D.; Vinther, J. RNA-Seq for Bacterial Gene Expression. Curr. Protoc. Nucleic Acid Chem. 2018, 73, e55. [Google Scholar] [CrossRef]
- Zhao, F.; Liu, X.; Kong, A.; Zhao, Y.; Fan, X.; Ma, T.; Gao, W.; Wang, S.; Yang, C. Screening of endogenous strong promoters for enhanced production of medium-chain-length polyhydroxyalkanoates in Pseudomonas mendocina NK-01. Sci. Rep. 2019, 9, 1798. [Google Scholar] [CrossRef]
- Reeve, B.; Hargest, T.; Gilbert, C.; Ellis, T. Predicting Translation Initiation Rates for Designing Synthetic Biology. Front. Bioeng. Biotechnol. 2014, 2, 1. [Google Scholar] [CrossRef]
- Shi, T.; Zhang, L.; Liang, M.; Wang, W.; Wang, K.; Jiang, Y.; Liu, J.; He, X.; Yang, Z.; Chen, H.; et al. Screening and engineering of high-activity promoter elements through transcriptomics and red fluorescent protein visualization in Rhodobacter sphaeroides. Synth. Syst. Biotechnol. 2021, 6, 335–342. [Google Scholar] [CrossRef] [PubMed]
- Otoya, L.L.; Liu, Y.; Otoya, V.L.; Mantilla, L.A.; Crusemann, M.; Yupanqui, M.L.G.; Florian, J.C.; Konig, G.M.; Schaberle, T.F. Biosynthetic Basis for Structural Diversity of Aminophenylpyrrole-Derived Alkaloids. Acs Chem. Biol. 2019, 14, 176–181. [Google Scholar] [CrossRef] [PubMed]




| Plasmids or Strains | Characteristics | Sources | 
|---|---|---|
| Plasmids | ||
| pBBR1MCS-2 | Broad-host cloning vector, KmR | Kovach et al., 1995 [22] | 
| pBBR1MCS-Cm | CmR, pBBR1MCS-2 derived, shuttle vector of JP2-270, used for expressing of genes | This study | 
| pBBR1MCS-Cm-P1-eGFP | CmR, pBBR1MCS-Cm derivative containing P1 promoter and eGFP gene, shuttle vector of JP2-270, used for expressing of eGFP | This study | 
| pBBR1MCS-Cm-Php85-eGFP | pBBR1MCS-Cm-P1-eGFP derived, P1 promoter replaced by the Php85 promoter | This study | 
| pBBR1MCS-Cm-Php173-eGFP | pBBR1MCS-Cm-P1-eGFP derived, P1 promoter replaced by the Php173 promoter | This study | 
| pBBR1MCS-Cm-Php349-eGFP | pBBR1MCS-Cm-P1-eGFP derived, P1 promoter replaced by the Php349 promoter | This study | 
| pBBR1MCS-Cm-Php500-eGFP | pBBR1MCS-Cm-P1-eGFP derived, P1 promoter replaced by the Php500 promoter | This study | 
| pBBR1MCS-Cm-Php173-prnB | pBBR1MCS-Cm-Php173-eGFP derived, eGFP replaced by prnB, used for overexpressing of prnB | This study | 
| Strains | ||
| E. coli TOP10 | Used for plasmid construction | Purchased from EASY-DO | 
| Burkholderia sp. JP2-270 | Wild type | Stored in lab | 
| Burkholderia sp. JP2-Php173-prnB | JP2-270 derivative containing pBBR1MCS-Cm-Php173-prnB; CmR | This study | 
| Rhizoctonia solani GD118 | Type strain | Donated by Shiwen Huang’s lab from CNRRI | 
| Disclaimer/Publisher’s Note: The statements, opinions and data contained in all publications are solely those of the individual author(s) and contributor(s) and not of MDPI and/or the editor(s). MDPI and/or the editor(s) disclaim responsibility for any injury to people or property resulting from any ideas, methods, instructions or products referred to in the content. | 
© 2024 by the authors. Licensee MDPI, Basel, Switzerland. This article is an open access article distributed under the terms and conditions of the Creative Commons Attribution (CC BY) license (https://creativecommons.org/licenses/by/4.0/).
Share and Cite
Ke, J.; Shen, J.; Wang, H.; Zhang, X.; Wang, Y.; Chen, G.; Feng, G. Identification of an Endogenous Strong Promoter in Burkholderia sp. JP2-270. Microorganisms 2024, 12, 1818. https://doi.org/10.3390/microorganisms12091818
Ke J, Shen J, Wang H, Zhang X, Wang Y, Chen G, Feng G. Identification of an Endogenous Strong Promoter in Burkholderia sp. JP2-270. Microorganisms. 2024; 12(9):1818. https://doi.org/10.3390/microorganisms12091818
Chicago/Turabian StyleKe, Jing, Jiamin Shen, Haoran Wang, Xinxin Zhang, Yucong Wang, Guoqing Chen, and Guozhong Feng. 2024. "Identification of an Endogenous Strong Promoter in Burkholderia sp. JP2-270" Microorganisms 12, no. 9: 1818. https://doi.org/10.3390/microorganisms12091818
APA StyleKe, J., Shen, J., Wang, H., Zhang, X., Wang, Y., Chen, G., & Feng, G. (2024). Identification of an Endogenous Strong Promoter in Burkholderia sp. JP2-270. Microorganisms, 12(9), 1818. https://doi.org/10.3390/microorganisms12091818
 
        


 
       