Anti-Aflatoxigenic Burkholderia contaminans BC11-1 Exhibits Mycotoxin Detoxification, Phosphate Solubilization, and Cytokinin Production
Abstract
1. Introduction
2. Materials and Methods
2.1. Anti-Aflatoxigenic Strain Isolation
2.2. Anti-Aflatoxigenic Activity of the Cell-Free Supernatant
2.3. Antifungal Spectrum of BC11-1
2.4. Determination of the Mycotoxin Detoxication Capacity of BC11-1
2.5. Biochemical Characterization and Extracellular Substance Identification
2.6. Phosphate Solubilization Efficiency
2.7. Greenhouse Experiment and Total Phosphorus Determination
2.8. Cytokinin Production by BC11-1
2.9. Whole Genome Sequencing of BC11-1 and Pan-Genomics Analysis
2.10. Toxicity Assessment of BC11-1
3. Results
3.1. Anti-Aflatoxigenic Strain BC11-1 Exhibits a Broad Spectrum of Antifungal Activity but Co-Exists with Trichoderma Biocontrol Strains
3.2. Degradation of Mycotoxins by Extracellular Metabolites of BC11-1
3.3. Biochemical and Physiological Attributes of BC11-1
3.4. Phosphate Solubilization Efficiency of BC11-1
3.5. BC11-1 Produces Cytokinin
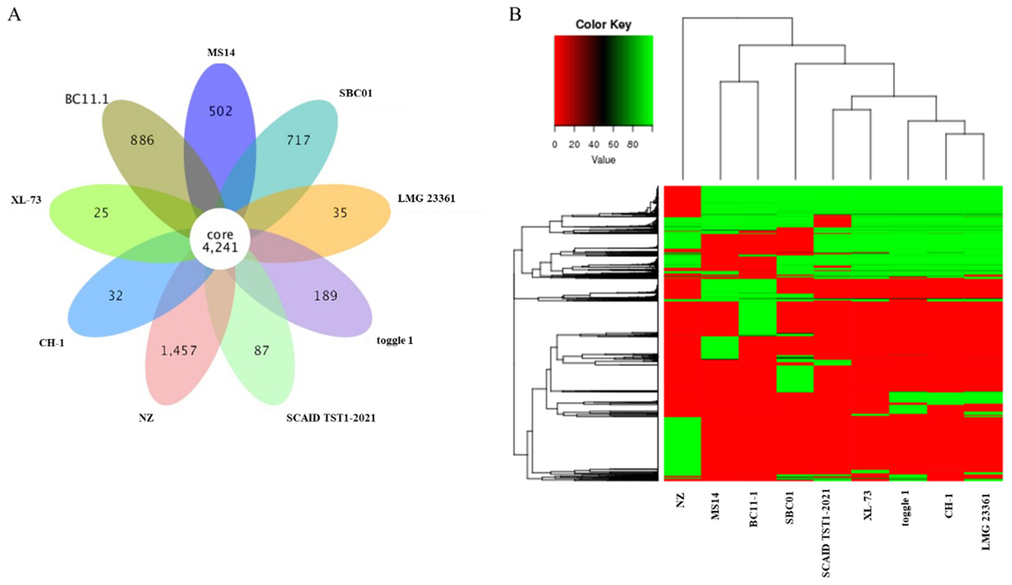
3.6. Genome Analysis
3.7. Assessment of Animal Safety
4. Discussion
5. Conclusions
Supplementary Materials
Author Contributions
Funding
Data Availability Statement
Conflicts of Interest
References
- Ristaino, J.B.; Anderson, P.K.; Bebber, D.P.; Brauman, K.A.; Cunniffe, N.J.; Fedoroff, N.V.; Finegold, C.; Garrett, K.A.; Gilligan, C.A.; Jones, C.M.; et al. The persistent threat of emerging plant disease pandemics to global food security. Proc. Natl. Acad. Sci. USA 2021, 118, e2022239118. [Google Scholar] [CrossRef]
- Pereira, V.L.; Fernandes, J.O.; Cunha, S.C. Mycotoxins in cereals and related foodstuffs: A review on occurrence and recent methods of analysis. Trends Food Sci. Technol. 2014, 36, 96–136. [Google Scholar] [CrossRef]
- Agriopoulou, S.; Stamatelopoulou, E.; Varzakas, T. Advances in occurrence, importance, and mycotoxin control strategies: Prevention and detoxification in foods. Foods 2020, 9, 137. [Google Scholar] [CrossRef]
- Haque, M.A.; Wang, Y.; Shen, Z.; Li, X.; Saleemi, M.K.; He, C. Mycotoxin contamination and control strategy in human, domestic animal and poultry: A review. Microb. Pathog. 2020, 142, 104095. [Google Scholar] [CrossRef] [PubMed]
- Eskola, M.; Kos, G.; Elliott, C.T.; Hajšlová, J.; Mayar, S.; Krska, R. Worldwide contamination of food-crops with mycotoxins: Validity of the widely cited ‘FAO estimate’ of 25%. Crit. Rev. Food Sci. Nutr. 2020, 60, 2773–2789. [Google Scholar] [CrossRef]
- Liao, J.; He, Z.; Xia, Y.; Lei, Y.; Liao, B. A review on biosynthesis and genetic regulation of aflatoxin production by major Aspergillus fungi. Oil Crop Sci. 2020, 5, 166–173. [Google Scholar] [CrossRef]
- Ojiambo, P.S.; Battilani, P.; Cary, J.W.; Blum, B.H.; Carbone, I. Cultural and genetic approaches to manage aflatoxin contamination: Recent insights provide opportunities for improved control. Phytopathology 2018, 108, 1024–1037. [Google Scholar] [CrossRef]
- Lahlali, R.; Ezrari, S.; Radouane, N.; Kenfaoui, J.; Esmaeel, Q.; El Hamss, H.; Belabess, Z.; Barka, E.A. Biological control of plant pathogens: A global perspective. Microorganisms 2022, 10, 596. [Google Scholar] [CrossRef]
- Ndiaye, S.; Zhang, M.; Fall, M.; Ayessou, N.M.; Zhang, Q.; Li, P. Current review of mycotoxin biodegradation and bioadsorption: Microorganisms, mechanisms, and main important applications. Toxins 2022, 14, 729. [Google Scholar] [CrossRef] [PubMed]
- Wang, L.; Huang, Q.; Wu, J.; Wu, W.; Jiang, J.; Yan, H.; Huang, J.; Sun, Y.; Deng, Y. The metabolism and biotransformation of AFB1: Key enzymes and pathways. Biochem. Pharmacol. 2022, 199, 115005. [Google Scholar] [CrossRef] [PubMed]
- Khan, R.; Ghazali, F.M.; Mahyudin, N.A.; Samsudin, N.I.P. Biocontrol of aflatoxins using non-aflatoxigenic Aspergillus flavus: A literature review. J. Fungi 2021, 7, 381. [Google Scholar] [CrossRef] [PubMed]
- Moore, G.G. Practical considerations will ensure the continued success of pre-harvest biocontrol using non-aflatoxigenic Aspergillus flavus strains. Crit. Rev. Food Sci. Nutr. 2022, 62, 4208–4225. [Google Scholar] [CrossRef] [PubMed]
- Piotrowska, M. Microbiological decontamination of mycotoxins: Opportunities and limitations. Toxins 2021, 13, 819. [Google Scholar] [CrossRef]
- Yu, X.; Keitel, C.; Dijkstra, F.A. Global analysis of phosphorus fertilizer use efficiency in cereal crops. Glob. Food Secur. 2021, 29, 100545. [Google Scholar] [CrossRef]
- Silva, L.I.d.; Pereira, M.C.; Carvalho, A.M.X.d.; Buttrós, V.H.; Pasqual, M.; Dória, J. Phosphorus-solubilizing microorganisms: A key to sustainable agriculture. Agriculture 2023, 13, 462. [Google Scholar] [CrossRef]
- Ikhajiagbe, B.; Anoliefo, G.O.; Olise, O.F.; Rackelmann, F.; Sommer, M.; Adekunle, I.J. Major phosphorus in soils is unavailable, yet critical for plant development. Not. Sci. Biol. 2020, 12, 500–535. [Google Scholar] [CrossRef]
- Hasan, M.M.; Hasan, M.M.; Silva, J.A.T.d.; Li, X. Regulation of phosphorus uptake and utilization: Transitioning from current knowledge to practical strategies. Cell. Mol. Biol. Lett. 2016, 21, 7. [Google Scholar] [CrossRef]
- Kalayu, G. Phosphate solubilizing microorganisms: Promising approach as biofertilizers. Int. J. Agron. 2019, 2019, 4917256. [Google Scholar] [CrossRef]
- Bhatti, A.A.; Haq, S.; Bhat, R.A. Actinomycetes benefaction role in soil and plant health. Microb. Pathog. 2017, 111, 458–467. [Google Scholar] [CrossRef]
- Doilom, M.; Guo, J.W.; Phookamsak, R.; Mortimer, P.E.; Karunarathna, S.C.; Dong, W.; Liao, C.F.; Yan, K.; Pem, D.; Suwannarach, N.; et al. Screening of phosphate-solubilizing fungi from air and soil in Yunnan, China: Four novel species in Aspergillus, Gongronella, Penicillium, and Talaromyces. Front. Microbiol. 2020, 11, 585215. [Google Scholar] [CrossRef]
- Hii, Y.S.; San, C.Y.; Lau, S.W.; Danquah, M.K. Isolation and characterization of phosphate solubilizing microorganisms from peat. Biocatal. Agric. Biotechnol. 2020, 26, 101643. [Google Scholar] [CrossRef]
- Rawat, P.; Das, S.; Shankhdhar, D.; Shankhdhar, S.C. Phosphate-solubilizing microorganisms: Mechanism and their role in phosphate solubilization and uptake. J. Soil Sci. Plant Nutr. 2021, 21, 49–68. [Google Scholar] [CrossRef]
- Billah, M.; Khan, M.; Bano, A.; Ul Hassan, T.; Munir, A.; Gurmani, A.R. Phosphorus and phosphate solubilizing bacteria: Keys for sustainable agriculture. Geomicrobiol. J. 2019, 36, 904–916. [Google Scholar] [CrossRef]
- Li, Y.; Yu, X.; Zheng, J.; Gong, Z.; Xu, W. Diversity and phosphate solubilizing characteristics of cultivable organophosphorus-mineralizing bacteria in the sediments of Sancha lake. Int. J. Environ. Res. Public Health 2022, 19, 2320. [Google Scholar] [CrossRef]
- Gray, E.J.; Smith, D.J. Intracellular and extracellular PGPR: Commonalities and distinctions in the plant-bacterium signaling processes. Soil Biol. Biochem. 2005, 37, 395–412. [Google Scholar] [CrossRef]
- Beneduzi, A.; Ambrosini, A.; Passaglia, L.M.P. Plant growth-promoting rhizobacteria (PGPR): Their potential as antagonists and biocontrol agents. Genet. Mol. Biol. 2012, 35, 1044–1051. [Google Scholar] [CrossRef] [PubMed]
- Egamberdieva, D.; Wirth, S.J.; Alqarawi, A.A.; Abd_Allah, E.F.; Hashem, A. Phytohormones and beneficial microbes: Essential components for plants to balance stress and fitness. Front. Microbiol. 2017, 8, 2104. [Google Scholar] [CrossRef]
- De Andrade, L.A.; Santos, C.H.B.; Frezarin, E.T.; Sales, L.R.; Rigobelo, E.C. Plant growth-promoting rhizobacteria for sustainable agricultural production. Microorganisms 2023, 11, 1088. [Google Scholar] [CrossRef]
- Katsenios, N.; Andreou, V.; Sparangis, P.; Djordjevic, N.; Giannoglou, M.; Chanioti, S.; Kasimatis, C.K.; Kakabouki, I.; Leonidakis, D.; Danalatos, N.; et al. Assessment of plant growth promoting bacteria strains on growth, yield and quality of sweet corn. Sci. Rep. 2022, 12, 11598. [Google Scholar] [CrossRef]
- Vimal, S.R.; Singh, J.S.; Arora, N.K.; Singh, S. Soil-plant-microbe interactions in stressed agriculture management: A review. Pedosphere 2017, 27, 177–192. [Google Scholar] [CrossRef]
- Pérez-Rodriguez, M.M.; Piccoli, P.; Anzuay, M.S.; Baraldi, R.; Neri, L.; Taurian, T.; Ureche, M.A.L.; Segura, D.M. Native bacteria isolated from roots and rhizosphere of Solanum lycopersicum L. increase tomato seedling growth under a reduced fertilization regime. Sci. Rep. 2020, 10, 15642. [Google Scholar] [CrossRef] [PubMed]
- Hua, L.; Zeng, H.; He, L.; Jiang, Q.; Ye, P.; Liu, Y.; Sun, X.; Zhang, M. Gliotoxin is an important secondary metabolite involved in suppression of Sclerotium rolfsii of Trichoderma virens T23. Phytopathology 2021, 111, 1720–1725. [Google Scholar] [CrossRef] [PubMed]
- Vitti, A.; Pellegrini, E.; Nali, C.; Lovelli, S.; Sofo, A.; Valerio, M.; Scopa, A.; Nuzzaci, M. Trichoderma harzianum T-22 induces systemic resistance in tomato infected by cucumber mosaic virus. Front. Plant Sci. 2016, 7, 1520. [Google Scholar] [CrossRef] [PubMed]
- Nautiyal, C.S. An efficient microbiological growth medium for screening phosphate solubilizing microorganisms. FEMS Microbiol. Lett. 1999, 170, 265–270. [Google Scholar] [CrossRef]
- Smibert, R.M.; Krieg, N.R. Phenotypic characterization. In Methods for General and Molecular Bacteriology; Gerhardt, P., Murray, R.G.E., Wood, W.A., Krieg, N.R., Eds.; American Society of Microbiology: Washington, DC, USA, 1994; pp. 607–654. [Google Scholar]
- Schwyn, B.; Neilands, J.B. Universal chemical assay for the detection and determination of siderophores. Anal. Biochem. 1987, 160, 47–56. [Google Scholar] [CrossRef]
- Tang, Q.Y.; Zhang, C.X. Data Processing System (DPS) software with experimental design, statistical analysis and data mining developed for use in entomological research. Insect Sci. 2013, 20, 254–260. [Google Scholar] [CrossRef]
- Lim, H.J.; Lee, E.-H.; Yoon, Y.; Chua, B.; Son, A. Portable lysis apparatus for rapid single-step DNA extraction of Bacillus subtilis. J. Appl. Microbiol. 2016, 120, 379–387. [Google Scholar] [CrossRef]
- Meier-Kolthoff, J.P.; Göker, M. TYGS is an automated high-throughput platform for state-of-the-art genome-based taxonomy. Nat. Commun. 2019, 10, 2182. [Google Scholar] [CrossRef]
- Kurtz, S.; Phillippy, A.; Delcher, A.L.; Smoot, M.; Shumway, M.; Antonescu, C.; Salzberg, S.L. Versatile and open software for comparing large genomes. Genome Biol. 2004, 5, R12. [Google Scholar] [CrossRef]
- Chen, L.; Xiong, Z.; Sun, L.; Yang, J.; Jin, Q. VFDB 2012 update: Toward the genetic diversity and molecular evolution of bacterial virulence factors. Nucleic Acids Res. 2012, 40, D641–D645. [Google Scholar] [CrossRef]
- Gu, M.; Fu, J.; Yan, H.; Yue, X.; Zhao, S.; Zhang, Q.; Li, P. Approach for quick exploration of highly effective broad-spectrum biocontrol strains based on PO8 protein inhibition. npj Sci. Food 2023, 7, 45. [Google Scholar] [CrossRef] [PubMed]
- EI-Banna, N.; Winkelmann, G. Pyrrolnitrin from Burkholderia cepacia: Antibiotic activity against fungi and novel activities against streptomycetes. J. Appl. Microbiol. 1998, 85, 69–78. [Google Scholar] [CrossRef] [PubMed]
- Parke, J.L.; Gurian-Sherman, D. Diversity of the Burkholderia cepacia complex and implications for risk assessment of biological control strains. Annu. Rev. Phytopathol. 2001, 39, 225–258. [Google Scholar] [CrossRef]
- Yang, X.; Chen, X.; Song, Z.; Zhang, X.; Zhang, J.; Mei, S. Antifungal, plant growth-promoting, and mycotoxin detoxication activities of Burkholderia sp. strain XHY-12. 3 Biotech 2020, 10, 158. [Google Scholar] [CrossRef]
- Gu, G.; Smith, L.; Wang, N.; Wang, H.; Lu, S.E. Biosynthesis of an antifungal oligopeptide in Burkholderia contaminans strain MS14. Biochem. Biophys. Res. Commun. 2009, 380, 328–332. [Google Scholar] [CrossRef]
- Wang, X.; Shi, J.; Wang, R. Effect of Burkholderia contaminans on postharvest diseases and induced resistance of strawberry fruits. Plant Pathol. J. 2018, 34, 403–411. [Google Scholar] [CrossRef] [PubMed]
- Hansanant, N.; Smith, L. Occidiofungin: Actin binding as a novel mechanism of action in an antifungal agent. Antibiotics 2022, 11, 1143. [Google Scholar] [CrossRef]
- AL-Nussairawi, M.; Risa, A.; Garai, E.; Varga, E.; Szabó, I.; Csenki-Bakos, Z. Mycotoxin biodegradation ability of the Cupriavidus genus. Curr. Microbiol. 2020, 77, 2430–2440. [Google Scholar] [CrossRef]
- Nahle, S.; EI Khoury, A.; Savvaidis, I.; Chokr, A.; Louka, N.; Atoui, A. Detoxification approaches of mycotoxins: By microorganisms, biofilms and enzymes. Int. J. Food Contam. 2022, 9, 3. [Google Scholar] [CrossRef]
- Wan, W.; Qin, Y.; Wu, H.; Zuo, W.; He, H.; Tan, J.; Wang, Y.; He, D. Isolation and characterization of phosphorus solubilizing bacteria with multiple phosphorus sources utilizing capability and their potential for lead immobilization in soil. Front. Microbiol. 2020, 11, 752. [Google Scholar] [CrossRef]
- Liu, F.P.; Liu, H.Q.; Zhou, H.L.; Dong, Z.G.; Bai, X.H.; Bai, P.; Qiao, J.J. Isolation and characterization of phosphate-solubilizing bacteria from betel nut (Areca catechu) and their effects on plant growth and phosphorus mobilization in tropical soils. Biol. Fertil. Soils 2014, 50, 927–937. [Google Scholar] [CrossRef]
- Li, L.; Chen, R.; Zou, Z.; Lv, Z.; Yang, Z.; Mao, W.; Liu, Y.; Zhou, Y.; Huang, J.; Song, Z. Evaluation and improvement of phosphate solubilization by an isolated bacterium Pantoea agglomerans ZB. World J. Microbiol. Biotechnol. 2020, 36, 27. [Google Scholar] [CrossRef]
- Tagele, S.B.; Kim, S.W.; Lee, H.G.; Kim, H.S.; Lee, Y.S. Effectiveness of multi-trait Burkholderia contaminans KNU17BI1 in growth promotion and management of banded leaf and sheath blight in maize seedling. Microbiol. Res. 2018, 214, 8–18. [Google Scholar] [CrossRef] [PubMed]
- Wagi, S.; Ahmed, A. Bacillus spp.: Potent microfactories of bacterial IAA. PeerJ 2019, 7, e7258. [Google Scholar] [CrossRef] [PubMed]
- Orozco-Mosqueda, M.d.C.; Santoyo, G.; Glick, B.R. Recent advances in the bacterial phytohormone modulation of plant growth. Plants 2023, 12, 606. [Google Scholar] [CrossRef] [PubMed]
- Zaman, N.R.; Chowdhury, U.F.; Reza, R.N.; Chowdhury, F.T.; Sarker, M.; Hossain, M.M.; Akbor, M.A.; Amin, A.; Islam, M.R.; Khan, H. Plant growth promoting endophyte Burkholderia contaminans NZ antagonizes phytopathogen Macrophomina phaseolina through melanin synthesis and pyrrolnitrin inhibition. PLoS ONE 2021, 16, e0257863. [Google Scholar] [CrossRef]
- Dos Santos, I.B.; Pereira, A.P.d.A.; de Souza, A.J.; Cardoso, E.J.B.N.; da Silva, F.G.; Oliveira, J.T.C.; Verdi, M.C.Q.; Sobral, J.K. Selection and characterization of Burkholderia spp. for their plant-growth promoting effects and influence on maize seed germination. Front. Soil Sci. 2022, 1, 805094. [Google Scholar] [CrossRef]
- Forni, C.; Duca, D.; Glick, B.R. Mechanisms of plant response to salt and drought stress and their alteration by rhizobacteria. Plant Soil 2017, 410, 335–356. [Google Scholar] [CrossRef]
- Mira, A.; Martín-Cuadrado, A.B.; D’Auria, G.; Rodríguez-Valera, F. The bacterial pan-genome: A new paradigm in microbiology. Int. Microbiol. 2010, 13, 45–57. [Google Scholar] [CrossRef] [PubMed]
- Rosconi, F.; Rudmann, E.; Li, J.; Surujon, D.; Anthony, J.; Frank, M.; Jones, D.S.; Rock, C.; Rosch, J.W.; Johnston, C.D.; et al. A bacterial pan-genome makes gene essentiality strain-dependent and evolvable. Nat. Microbiol. 2022, 7, 1580–1592. [Google Scholar] [CrossRef]
- Deng, P.; Wang, X.; Baird, S.M.; Showmaker, K.C.; Smith, L.; Peterson, D.G.; Lu, S. Comparative genome-wide analysis reveals that Burkholderia contaminans MS14 possesses multiple antimicrobial biosynthesis genes but not major genetic loci required for pathogenesis. Microbiologyopen 2016, 5, 353–369. [Google Scholar] [CrossRef] [PubMed]







| Carbon Sources Utilization | Result | Carbon Sources Utilization | Result | Carbon Sources Utilization | Result | Biochemical Characteristics Test | Result |
|---|---|---|---|---|---|---|---|
| D-Glucose | ++ | Stachyose | − | Mucic Acid | + | pH6 | +++ |
| D-Mannose | ++ | Gelatin | − | Quinic Acid | ++ | pH5 | ++ |
| D-Fructose | ++ | Pectin | − | D-Saccharic Acid | ++ | 1% NaCl | ++ |
| D-Galactose | ++ | Tween 40 | − | p-Hydroxy Phenylacetic Acid | − | 4% NaCl | − |
| 3-Methyl Glucose | − | β-Methyl-D-Glucoside | − | Methyl Pyruvate | − | 8% NaCl | − |
| D-Fucose | ++ | D-Salicin | − | D-Lactic Acid Methyl Ester | − | 1% Sodium Lactate | +++ |
| L-Fucose | ++ | N-Acetyl-D-Glucosamine | − | L-Lactic Acid | + | Fusidic Acid | +++ |
| L-Rhamnose | + | D-Glucose-6-PO4 | +++ | Citric Acid | + | Troleandomycin | +++ |
| D-Sorbitol | − | D-Fructose-6-PO4 | +++ | α-Keto-Glutaric Acid | − | Rifamycin SV | +++ |
| D-Mannitol | − | D-Aspartic Acid | − | D-Malic Acid | − | Minocycline | − |
| D-Arabitol | − | D-Serine | ++ | L-Malic Acid | ++ | Lincomycin | +++ |
| myo-Inositol | + | Glycyl-L-Proline | − | Bromo-Succinic Acid | − | Guanidine HCl | − |
| Glycerol | − | L-Alanine | + | γ-Amino-Butryric Acid | ++ | Niaproof 4 | +++ |
| D-Maltose | − | L-Arginine | + | α-Hydroxy Butyric Acid | − | Vancomycin | +++ |
| D-Trehalose | − | L-Aspartic Acid | − | β-Hydroxy-D,L Butyric Acid | − | Tetrazolium Violet | +++ |
| D-Cellobiose | − | L-Glutamic Acid | + | α-Keto-Butyric Acid | − | Tetrazolium Blue | +++ |
| Gentiobiose | − | L-Histidine | ++ | Acetoacetic Acid | − | Nalidixic Acid | − |
| Sucrose | − | L-Pyroglutamic Acid | + | Propionic Acid | − | Lithium Chloride | − |
| D-Turanose | − | L-Serine | − | Acetic Acid | ++ | Potassium Tellurite | − |
| α-D-Lactose | − | D-Galacturonic Acid | +++ | Formic Acid | − | Aztreonam | ++ |
| D-Melibiose | − | L-Galactonic Acid Lactone | +++ | N-Acetyl-β-D Mannosamine | − | Sodium Butyrate | − |
| D-Raffinose | − | D-Gluconic Acid | ++ | N-Acetyl-D-Galactosamine | − | Sodium Bromate | − |
| Dextrin | − | D-Glucuronic Acid | +++ | N-Acetyl Neuraminic Acid | − | ||
| Inosine | − | Glucuronamide | +++ |
| Reference Strain | Sample Strain | Start Syn | Stop Syn | Start Nonsyn | Stop Nonsyn | Premature Stop | Synonymous | Nonsynonymous | Total CDS SNP | Intergenic | Total SNP |
|---|---|---|---|---|---|---|---|---|---|---|---|
| MS14 | BC11-1 | 2 | 36 | 14 | 10 | 32 | 29,645 | 10,559 | 40,285 | 9428 | 49,713 |
| NZ | BC11-1 | 29 | 130 | 96 | 91 | 267 | 82,245 | 38,908 | 121,623 | 32,390 | 154,013 |
| CH1 | BC11-1 | 4 | 115 | 51 | 42 | 91 | 88,455 | 30,610 | 119,319 | 31,884 | 151,203 |
| XL-73 | BC11-1 | 5 | 113 | 52 | 43 | 93 | 88,209 | 30,527 | 118,998 | 31,908 | 150,906 |
| SBC01 | BC11-1 | 8 | 128 | 53 | 44 | 108 | 89,828 | 30,492 | 120,579 | 32,476 | 153,055 |
| LMG 23361 | BC11-1 | 2 | 108 | 51 | 38 | 80 | 81,480 | 28,223 | 109,934 | 28,754 | 138,688 |
| toggle 1 | BC11-1 | 5 | 113 | 52 | 47 | 104 | 88,096 | 30,969 | 119,337 | 32,143 | 151,480 |
| SCAID TST1-2021 | BC11-1 | 6 | 105 | 52 | 45 | 126 | 82,822 | 30,371 | 113,440 | 30,181 | 143,621 |
| Reference Strain | Sample Strain | All CDS | CDS with Indel | Frame-Shifted | Start Codon | Stop Codon | Premature Stop |
|---|---|---|---|---|---|---|---|
| MS14 | BC11-1 | 7655 | 23 | 8 | 0 | 2 | 0 |
| NZ | BC11-1 | 9522 | 5 | 3 | 0 | 1 | 0 |
| CH1 | BC11-1 | 7981 | 24 | 8 | 0 | 0 | 0 |
| XL-73 | BC11-1 | 7763 | 23 | 7 | 0 | 0 | 0 |
| SBC01 | BC11-1 | 8055 | 25 | 10 | 0 | 0 | 1 |
| LMG 23361 | BC11-1 | 9373 | 36 | 15 | 0 | 0 | 1 |
| toggle 1 | BC11-1 | 8446 | 45 | 11 | 0 | 0 | 0 |
| SCAID TST1-2021 | BC11-1 | 7532 | 79 | 25 | 1 | 4 | 4 |
Disclaimer/Publisher’s Note: The statements, opinions and data contained in all publications are solely those of the individual author(s) and contributor(s) and not of MDPI and/or the editor(s). MDPI and/or the editor(s) disclaim responsibility for any injury to people or property resulting from any ideas, methods, instructions or products referred to in the content. |
© 2024 by the authors. Licensee MDPI, Basel, Switzerland. This article is an open access article distributed under the terms and conditions of the Creative Commons Attribution (CC BY) license (https://creativecommons.org/licenses/by/4.0/).
Share and Cite
Hua, L.; Ye, P.; Li, X.; Xu, H.; Lin, F. Anti-Aflatoxigenic Burkholderia contaminans BC11-1 Exhibits Mycotoxin Detoxification, Phosphate Solubilization, and Cytokinin Production. Microorganisms 2024, 12, 1754. https://doi.org/10.3390/microorganisms12091754
Hua L, Ye P, Li X, Xu H, Lin F. Anti-Aflatoxigenic Burkholderia contaminans BC11-1 Exhibits Mycotoxin Detoxification, Phosphate Solubilization, and Cytokinin Production. Microorganisms. 2024; 12(9):1754. https://doi.org/10.3390/microorganisms12091754
Chicago/Turabian StyleHua, Lixia, Pengsheng Ye, Xue Li, Hanhong Xu, and Fei Lin. 2024. "Anti-Aflatoxigenic Burkholderia contaminans BC11-1 Exhibits Mycotoxin Detoxification, Phosphate Solubilization, and Cytokinin Production" Microorganisms 12, no. 9: 1754. https://doi.org/10.3390/microorganisms12091754
APA StyleHua, L., Ye, P., Li, X., Xu, H., & Lin, F. (2024). Anti-Aflatoxigenic Burkholderia contaminans BC11-1 Exhibits Mycotoxin Detoxification, Phosphate Solubilization, and Cytokinin Production. Microorganisms, 12(9), 1754. https://doi.org/10.3390/microorganisms12091754
