The Impact of High-Temperature Stress on Gut Microbiota and Reproduction in Siberian Hamsters (Phodopus sungorus)
Abstract
1. Introduction
2. Materials and Methods
2.1. Animals and Experimental Design
2.2. Measurements of Body Mass, Food Intake, and Body Temperature
2.3. DNA Extraction and PCR Amplification
2.4. Libraries Generated and Illumina NovaSeq Sequencing
2.5. Bioinformatics Analysis
2.6. Measurement of mRNA by Real-Time Quantitative PCR (RT-qPCR)
2.7. Measurements of Estradiol
2.8. Statistical Analysis
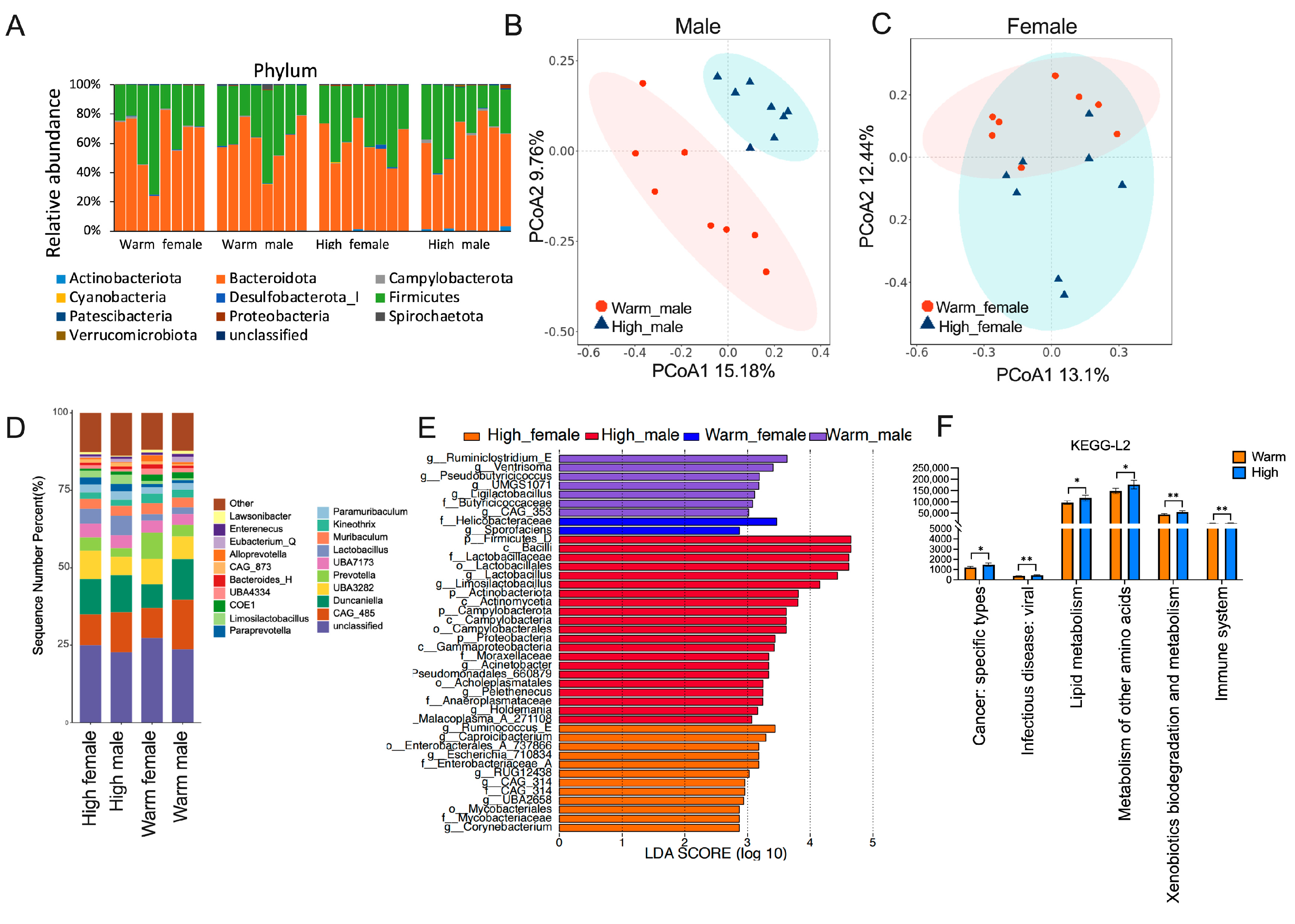
3. Results
4. Discussion
4.1. The Inhibitory Effect of High Temperature on the Reproduction of Siberian Hamsters
4.2. High Temperature Affects the Composition and Function of Gut Microbiota
4.3. Regulation of Gut Microbiota on the Reproduction of Siberian Hamsters
5. Conclusions
Supplementary Materials
Author Contributions
Funding
Institutional Review Board Statement
Data Availability Statement
Acknowledgments
Conflicts of Interest
References
- Kumar, V. Photoperiodism in higher vertebrates: An adaptive strategy in temporal environment. Indian J. Exp. Biol. 1997, 35, 427–437. [Google Scholar] [PubMed]
- Blouin-Demers, G.; Kissner, K.J.; Weatherhead, P.J. Plasticity in Preferred Body Temperature of Young Snakes in Response to Temperature during Development. Copeia 2000, 841–845. [Google Scholar] [CrossRef]
- Sammad, A.; Umer, S.; Shi, R.; Zhu, H.; Zhao, X.; Wang, Y. Dairy cow reproduction under the influence of heat stress. J. Anim. Physiol. Anim. Nutr. 2020, 104, 978–986. [Google Scholar] [CrossRef] [PubMed]
- Roth, Z. Effect of Heat Stress on Reproduction in Dairy Cows: Insights into the Cellular and Molecular Responses of the Oocyte. Annu. Rev. Anim. Biosci. 2017, 5, 151–170. [Google Scholar] [CrossRef] [PubMed]
- Khaliq, I.; Hof, C.; Prinzinger, R.; Böhning-Gaese, K.; Pfenninger, M. Global variation in thermal tolerances and vulnerability of endotherms to climate change. Proc. Biol. Sci. 2014, 281, 20141097. [Google Scholar] [CrossRef]
- Stillman, J.H. Heat Waves, the New Normal: Summertime Temperature Extremes Will Impact Animals, Ecosystems, and Human Communities. Physiology 2019, 34, 86–100. [Google Scholar] [CrossRef]
- Avaria-Llautureo, J.; Hernández, C.E.; Rodríguez-Serrano, E.; Venditti, C. The decoupled nature of basal metabolic rate and body temperature in endotherm evolution. Nature 2019, 572, 651–654. [Google Scholar] [CrossRef] [PubMed]
- Ahmed, R.G. Heat stress induced histopathology and pathophysiology of the central nervous system. Int. J. Dev. Neurosci. 2005, 23, 549–557. [Google Scholar] [CrossRef]
- Sugimoto, N.; Matsuzaki, K.; Ishibashi, H.; Tanaka, M.; Sawaki, T.; Fujita, Y.; Kawanami, T.; Masaki, Y.; Okazaki, T.; Sekine, J.; et al. Upregulation of aquaporin expression in the salivary glands of heat-acclimated rats. Sci. Rep. 2013, 3, 1763. [Google Scholar] [CrossRef] [PubMed]
- Gan, M.; Jing, Y.; Xie, Z.; Ma, J.; Chen, L.; Zhang, S.; Zhao, Y.; Niu, L.; Wang, Y.; Li, X.; et al. Potential Function of Testicular MicroRNAs in Heat-Stress-Induced Spermatogenesis Disorders. Int. J. Mol. Sci. 2023, 24, 8809. [Google Scholar] [CrossRef]
- Kim, B.; Park, K.; Rhee, K. Heat stress response of male germ cells. Cell Mol. Life Sci. 2013, 70, 2623–2636. [Google Scholar] [CrossRef] [PubMed]
- Lee, W.; Moon, M.; Kim, H.G.; Lee, T.H.; Oh, M.S. Heat stress-induced memory impairment is associated with neuroinflammation in mice. J. Neuroinflammation 2015, 12, 102. [Google Scholar] [CrossRef] [PubMed]
- Nguyen-Thanh, T.; Dang-Van, P.; Dang-Ngoc, P.; Kim, W.; Le-Minh, T.; Nguyen-Vu, Q.H. Chronic scrotal heat stress causes testicular interstitial inflammation and fibrosis: An experimental study in mice. Int. J. Reprod. Biomed. 2022, 20, 569–580. [Google Scholar] [CrossRef]
- Hector, T.E.; Hoang, K.L.; Li, J.; King, K.C. Symbiosis and host responses to heating. Trends Ecol. Evol. 2022, 37, 611–624. [Google Scholar] [CrossRef]
- Sugiharto, S.; Yudiarti, T.; Isroli, I.; Widiastuti, E.; Kusumanti, E. Dietary supplementation of probiotics in poultry exposed to heat stress—A review. Ann. Anim. Sci. 2017, 17, 591–604. [Google Scholar] [CrossRef]
- He, G.; Zhang, B.; Yi, K.; Chen, T.; Shen, C.; Cao, M.; Wang, N.; Zong, J.; Wang, Y.; Liu, K.; et al. Heat stress-induced dysbiosis of the gut microbiota impairs spermatogenesis by regulating secondary bile acid metabolism in the gut. Sci. Total Environ. 2024, 937, 173305. [Google Scholar] [CrossRef]
- Heldmaier, G. Metabolic and thermoregulatory responses to heat and cold in the Djungarian hamster, Phodopus sungorus. J. Comp. Physiol. 1975, 102, 115–122. [Google Scholar] [CrossRef]
- Ren, C.C.; Sylvia, K.E.; Munley, K.M.; Deyoe, J.E.; Henderson, S.G.; Vu, M.P.; Demas, G.E. Photoperiod modulates the gut microbiome and aggressive behavior in Siberian hamsters. J. Exp. Biol. 2020, 223 Pt 3, jeb212548. [Google Scholar] [CrossRef]
- Fan, C.; Xue, H.; Xu, J.; Wang, S.; Wu, M.; Chen, L.; Xu, L. Host-Specific Differences in Gut Microbiota between Cricetulus barabensis and Phodopus sungorus. Curr. Microbiol. Int. J. 2023, 80, 149. [Google Scholar] [CrossRef]
- Shor, E.K.; Brown, S.P.; Freeman, D.A. A novel role for the pineal gland: Regulating seasonal shifts in the gut microbiota of Siberian hamsters. J. Pineal Res. 2020, 69, e12696. [Google Scholar] [CrossRef]
- Bailey, M.T.; Walton, J.C.; Dowd, S.E.; Weil, Z.M.; Nelson, R.J. Photoperiod modulates gut bacteria composition in male Siberian hamsters (Phodopus sungorus). Brain Behav. Immun. 2010, 24, 577–584. [Google Scholar] [CrossRef]
- Larkin, J.E.; Freeman, D.A.; Zucker, I. Low Ambient Temperature Accelerates Short-Day Responses in Siberian Hamsters by Altering Responsiveness to Melatonin. J. Biol. Rhythm. 2001, 16, 76–86. [Google Scholar] [CrossRef]
- Bolyen, E.; Rideout, J.R.; Dillon, M.R.; Bokulich, N.A.; Abnet, C.C.; Al-Ghalith, G.A.; Alexander, H.; Alm, E.J.; Arumugam, M.; Asnicar, F.; et al. Reproducible, interactive, scalable and extensible microbiome data science using QIIME 2. Nat. Biotechnol. 2019, 37, 852–857. [Google Scholar]
- Langille, M.G.I.; Zaneveld, J.; Caporaso, J.G.; McDonald, D.; Knights, D.; Reyes, J.A.; Clemente, J.C.; Burkepile, D.E.; Vega Thurber, R.L.; Knight, R.; et al. Predictive functional profiling of microbial communities using 16S rRNA marker gene sequences. Nat. Biotechnol. 2013, 31, 814–821. [Google Scholar] [CrossRef]
- Guo, Y.Y.; Hao, S.; Zhang, M.; Zhang, X.; Wang, D. Aquaporins, evaporative water loss and thermoregulation in heat-acclimated Mongolian gerbils (Meriones unguiculatus). J. Therm. Biol. 2020, 91, 102641. [Google Scholar] [CrossRef]
- Yansen, L.; Yin, H.; Yuanguo, P. Protective effcts of nuclear factor erythroid 22related factor 2 on whole body heat stress2induced oxidative damage in the mouse testis. Reprod. Biol. Endocrinol. 2013, 11, 23. [Google Scholar]
- Al-Katanani, Y.M.; Webb, D.W.; Hansen, P.J. Factors affecting seasonal variation in 90 day non-return rate to first service in lactating Holstein cows in a hot climate. J. Dairy Sci. 1999, 82, 2611–2615. [Google Scholar] [CrossRef]
- Shimizu, T.; Ohshima, I.; Ozawa, M.; Takahashi, S.; Tajima, A.; Shiota, M.; Miyazaki, H.; Kanai, Y. Heat stress diminishes gonadotropin receptor expression and enhances susceptibility to apoptosis of rat granulosa cells. Reproduction 2005, 129, 463–472. [Google Scholar] [CrossRef]
- Williams, C.E.; Williams, C.L.; Logan, M.L. Climate change is not just global warming: Multidimensional impacts on animal gut microbiota. Microb. Biotechnol. 2023, 16, 1736–1744. [Google Scholar] [CrossRef]
- Li, J.; Bates, K.A.; Hoang, K.L.; Hector, T.E.; Knowles, S.C.L.; King, K.C. Experimental temperatures shape host microbiome diversity and composition. Glob. Chang. Biol. 2023, 29, 41–56. [Google Scholar] [CrossRef]
- Sepulveda, J.; Moeller, A.H. The effects of temperature on animal gut microbiomes. Front. Microbiol. 2020, 11, 384. [Google Scholar] [CrossRef]
- Cholewińska, P.; Górniak, W.; Wojnarowski, K. Impact of selected environmental factors on microbiome of the digestive tract of ruminants. BMC Vet. Res. 2021, 17, 25. [Google Scholar] [CrossRef] [PubMed]
- Rostagno, M.H. Effects of heat stress on the gut health of poultry. J. Anim. Sci. 2020, 98, skaa090. [Google Scholar] [CrossRef] [PubMed]
- Wang, M.; Lin, X.; Jiao, H.; Uyanga, V.; Zhao, J.; Wang, X.; Li, H.; Zhou, Y.; Sun, S.; Lin, H. Mild heat stress changes the microbiota diversity in the respiratory tract and the cecum of layer-type pullets. Poult. Sci. 2020, 99, 7015–7026. [Google Scholar] [CrossRef] [PubMed]
- Kohl, K.D.; Yahn, J. Effects of environmental temperature on the gut microbial communities of tadpoles. Environ. Microbiol. 2016, 18, 1561–1565. [Google Scholar] [CrossRef] [PubMed]
- Zhu, L.; Liao, R.; Wu, N.; Zhu, G.; Yang, C. Heat stress mediates changes in fecal microbiome and functional pathways of laying hens. Appl. Microbiol. Biotechnol. 2019, 103, 461–472. [Google Scholar] [CrossRef] [PubMed]
- Moeller, A.H.; Ivey, K.; Cornwall, M.B.; Herr, K.; Rede, J.; Taylor, E.N.; Gunderson, A.R. The lizard gut microbiome changes with temperature and is associated with heat tolerance. Appl. Environ. Microbiol. 2020, 86, e01181-20. [Google Scholar] [CrossRef] [PubMed]
- Le Sciellour, M.; Zemb, O.; Hochu, I.; Riquet, J.; Gilbert, H.; Giorgi, M.; Billon, Y.; Gourdine, J.-L.; Renaudeau, D. Effect of chronic and acute heat challenges on fecal microbiota composition, production, and thermoregulation traits in growing pigs. J. Anim. Sci. 2019, 97, 3845–3858. [Google Scholar] [CrossRef] [PubMed]
- Ogden, H.B.; Child, R.B.; Fallowfield, J.L.; Delves, S.K.; Westwood, C.S.; Layden, J.D. The Gastrointestinal exertional heat stroke paradigm: Pathophysiology, assessment, severity, aetiology and nutritional countermeasures. Nutrients 2020, 12, 537. [Google Scholar] [CrossRef] [PubMed]
- Kuhn, K.G.; Nygård, K.M.; Guzman-Herrador, B.; Sunde, L.S.; Rimhanen-Finne, R.; Trönnberg, L.; Jepsen, M.R.; Ruuhela, R.; Wong, W.K.; Ethelberg, S. Campylobacter infections expected to increase due to climate change in Northern Europe. Sci. Rep. 2020, 10, 13874. [Google Scholar] [CrossRef]
- Bo, T.B.; Zhang, X.Y.; Wen, J.; Deng, K.; Qin, X.W.; Wang, D.H. The microbiota-gut-brain interaction in regulating host metabolic adaptation to cold in male Brandt’s voles (Lasiopodomys brandtii). ISME J. 2019, 13, 3037–3053. [Google Scholar] [CrossRef]
- Zhang, X.Y.; Sukhchuluun, G.; Bo, T.B.; Wang, D.H. Hudding remodels gut microbiota to orchestrate energy intake and thermoregulation in a small mammal species during cold acclimation. Microbiome 2018, 6, 103–116. [Google Scholar] [CrossRef]
- Levkovich, T.; Poutahidis, T.; Smillie, C.; Varian, B.J.; Ibrahim, Y.M.; Lakritz, J.R.; Alm, E.J.; Erdman, S.E. Probiotic bacteria induce a ’glow of health. PLoS ONE 2018, 8, e53867. [Google Scholar]
- Schlatt, S.; Ehmcke, J. Regulation of spermatogenesis: An evolutionary biologist’s perspective. Semin. Cell Dev. Biol. 2014, 29, 2–16. [Google Scholar] [CrossRef] [PubMed]
- Ding, N.; Zhang, X.; Zhang, X.D.; Jing, J.; Liu, S.S.; Mu, Y.P.; Peng, L.L.; Yan, Y.J.; Xiao, G.M.; Bi, X.Y.; et al. Impairment of spermatogenesis and sperm motility by the high-fat diet-induced dysbiosis of gut microbes. Gut 2020, 69, 1608–1619. [Google Scholar] [CrossRef]
- Qi, X.; Yun, C.; Pang, Y.; Qiao, J. The impact of the gut microbiota on the reproductive and metabolic endocrine system. Gut Microbes 2021, 13, 1894070. [Google Scholar] [CrossRef]
- Cao, W.; Fu, X.; Zhou, J.; Qi, Q.; Ye, F.; Li, L.; Wang, L. The effect of the female genital tract and gut microbiome on reproductive dysfunction. Biosci. Trends 2024, 17, 458–474. [Google Scholar] [CrossRef] [PubMed]
- Lu, N.; Li, M.; Lei, H.; Jiang, X.; Tu, W.; Lu, Y.; Xia, D. Butyric acid regulates progesterone and estradiol secretion via cAMP signaling pathway in porcine granulosa cells. J. Steroid Biochem. Mol. Biol. 2017, 172, 89–97. [Google Scholar] [CrossRef]
- Ye, Q.; Cai, S.; Wang, S.; Zeng, X.; Ye, C.; Chen, M.; Zeng, X.; Qiao, S. Maternal short and medium chain fatty acids supply during early pregnancy improves embryo survival through enhancing progesterone synthesis in rats. J. Nutr. Biochem. 2019, 69, 98–107. [Google Scholar] [CrossRef] [PubMed]
- Colldén, H.; Landin, A.; Wallenius, V.; Elebring, E.; Fändriks, L.; Nilsson, M.E.; Ryberg, H.; Poutanen, M.; Sjögren, K.; Vandenput, L.; et al. The gut microbiota is a major regulator of androgen metabolism in intestinal contents. Am. J. Physiol. Endocrinol. Metab. 2019, 317, e1182–e1192. [Google Scholar] [CrossRef]
- Rizzetto, L.; Fava, F.; Tuohy, K.M.; Selmi, C. Connecting the immune system, systemic chronic inflammation and the gut microbiome: The role of sex. J. Autoimm. 2018, 92, 12–34. [Google Scholar] [CrossRef]
- Pace, F.; Watnick, I.P. The Interplay of Sex Steroids, the ImmuneResponse, and the Intestinal Microbiota. Trends Microbiol. 2021, 29, 849–859. [Google Scholar] [CrossRef]





Disclaimer/Publisher’s Note: The statements, opinions and data contained in all publications are solely those of the individual author(s) and contributor(s) and not of MDPI and/or the editor(s). MDPI and/or the editor(s) disclaim responsibility for any injury to people or property resulting from any ideas, methods, instructions or products referred to in the content. |
© 2024 by the authors. Licensee MDPI, Basel, Switzerland. This article is an open access article distributed under the terms and conditions of the Creative Commons Attribution (CC BY) license (https://creativecommons.org/licenses/by/4.0/).
Share and Cite
Shen, W.; Gao, P.; Zhou, K.; Li, J.; Bo, T.; Xu, D. The Impact of High-Temperature Stress on Gut Microbiota and Reproduction in Siberian Hamsters (Phodopus sungorus). Microorganisms 2024, 12, 1426. https://doi.org/10.3390/microorganisms12071426
Shen W, Gao P, Zhou K, Li J, Bo T, Xu D. The Impact of High-Temperature Stress on Gut Microbiota and Reproduction in Siberian Hamsters (Phodopus sungorus). Microorganisms. 2024; 12(7):1426. https://doi.org/10.3390/microorganisms12071426
Chicago/Turabian StyleShen, Wenjing, Peng Gao, Kunying Zhou, Jin Li, Tingbei Bo, and Deli Xu. 2024. "The Impact of High-Temperature Stress on Gut Microbiota and Reproduction in Siberian Hamsters (Phodopus sungorus)" Microorganisms 12, no. 7: 1426. https://doi.org/10.3390/microorganisms12071426
APA StyleShen, W., Gao, P., Zhou, K., Li, J., Bo, T., & Xu, D. (2024). The Impact of High-Temperature Stress on Gut Microbiota and Reproduction in Siberian Hamsters (Phodopus sungorus). Microorganisms, 12(7), 1426. https://doi.org/10.3390/microorganisms12071426
