Multi-Omics Analysis Reveals the Regulatory Mechanism of Different Probiotics on Growth Performance and Intestinal Health of Salmo trutta (S. trutta)
Abstract
1. Introduction
2. Material and Methods
2.1. Probiotics Source
S. trutta and Trial Design
2.2. Feed and Sample Collection
2.3. Growth Performance Analysis
2.4. Metagenomic Analysis
2.4.1. Genomic DNA Extraction, Library Preparation, and Sequencing
2.4.2. Metagenomic De Novo Assembly, Gene Prediction, and Annotation
2.5. Metabolomics Analysis
2.5.1. Metabolite Extraction and Treatment
2.5.2. LC-MS/MS Analysis
2.5.3. Data Preprocessing and Annotation
2.5.4. Data Analysis
2.6. Correlation Analysis between Microbiome and Metabolome
3. Results
3.1. Survival and Growth Performance Analysis
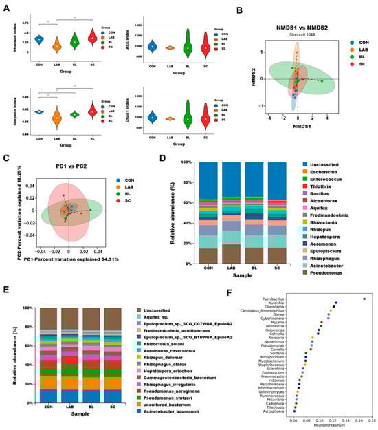
3.2. Effect of Probiotics Addition on Intestinal Microbial Composition and Function in S. trutta
3.3. Functional Prediction of Microbe Community
3.4. Quality Control
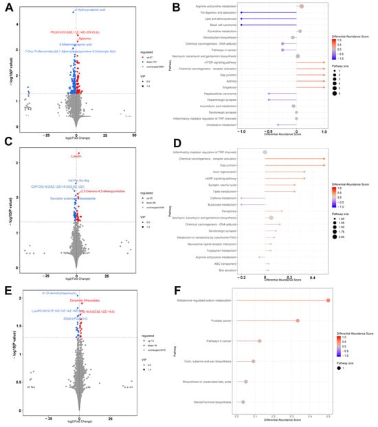
3.5. Analysis of Differential Metabolites and Their KEGG Enrichment in Control and Probiotic-Treated Groups
3.6. Correlation Analysis between Microbiome and Metabolism
4. Discussion
5. Conclusions
Supplementary Materials
Author Contributions
Funding
Institutional Review Board Statement
Data Availability Statement
Acknowledgments
Conflicts of Interest
References
- Liu, H.; Liu, Q.; Chen, Z.; Liu, Y.; Zhou, C.; Liang, Q.; Ma, C.; Zhou, J.; Pan, Y.; Chen, M.; et al. Draft genome of Glyptosternon maculatum, an endemic fish from Tibet Plateau. Gigascience 2018, 7, giy104. [Google Scholar] [CrossRef] [PubMed]
- Egerton, S.; Wan, A.; Murphy, K.; Collins, F.; Ahern, G.; Sugrue, I.; Busca, K.; Egan, F.; Muller, N.; Whooley, J.; et al. Replacing fishmeal with plant protein in Atlantic salmon (Salmo salar) diets by supplementation with fish protein hydrolysate. Sci. Rep. 2020, 10, 4194. [Google Scholar] [CrossRef]
- Liu, X.; Steele, J.C.; Meng, X.-Z. Usage, residue, and human health risk of antibiotics in Chinese aquaculture: A review. Environ. Pollut. 2017, 223, 161–169. [Google Scholar] [CrossRef]
- Monahan, C.; Nag, R.; Morris, D.; Cummins, E. Antibiotic residues in the aquatic environment—Current perspective and risk considerations. J. Environ. Sci. Health Part A-Toxic/Hazard. Subst. Environ. Eng. 2021, 56, 733–751. [Google Scholar] [CrossRef]
- Gismondo, M.R.; Drago, L.; Lombardi, A. Review of probiotics available to modify gastrointestinal flora. Int. J. Antimicrob. Agents 1999, 12, 287–292. [Google Scholar] [CrossRef]
- De, B.C.; Meena, D.K.; Behera, B.K.; Das, P.; Das Mohapatra, P.K.; Sharma, A.P. Probiotics in fish and shellfish culture: Immunomodulatory and ecophysiological responses. Fish Physiol. Biochem. 2014, 40, 921–971. [Google Scholar]
- Balcazar, J.L.; Vendrell, D.; de Blas, I.; Ruiz-Zarzuela, I.; Girones, O.; Muzquiz, J.L. Immune modulation by probiotic strains:: Quantification of phagocytosis of Aeromonas salmonicida by leukocytes isolated from gut of rainbow trout (Oncorhynchus mykiss) using a radiolabelling assay. Comp. Immunol. Microbiol. Infect. Dis. 2006, 29, 335–343. [Google Scholar] [CrossRef] [PubMed]
- Panigrahi, A.; Azad, I.S. Microbial intervention for better fish health in aquaculture: The Indian scenario. Fish Physiol. Biochem. 2007, 33, 429–440. [Google Scholar] [CrossRef]
- Sugita, H.; Takahashi, J.; Deguchi, Y.J.B. Production and consumption of biotin by the intestinal microflora of cultured freshwater fishes. Biosci. Biotechnol. Biochem. 1992, 56, 1678–1679. [Google Scholar] [CrossRef]
- Banerjee, G.; Ray, A.K. The advancement of probiotics research and its application in fish farming industries. Res. Vet. Sci. 2017, 115, 66–77. [Google Scholar] [CrossRef]
- Kuebutornye, F.K.A.; Abarike, E.D.; Lu, Y. A review on the application of Bacillus as probiotics in aquaculture. Fish Shellfish Immunol. 2019, 87, 820–828. [Google Scholar] [CrossRef] [PubMed]
- Simon, R.; Docando, F.; Nunez-Ortiz, N.; Tafalla, C.; Diaz-Rosales, P. Mechanisms Used by Probiotics to Confer Pathogen Resistance to Teleost Fish. Front. Immunol. 2021, 12, 653025. [Google Scholar] [CrossRef] [PubMed]
- Das, A.; Nakhro, K.; Chowdhury, S.; Kamilya, D. Effects of potential probiotic Bacillus amyloliquifaciens FPTB16 on systemic and cutaneous mucosal immune responses and disease resistance of catla (Catla catla). Fish Shellfish. Immunol. 2013, 35, 1547–1553. [Google Scholar] [CrossRef] [PubMed]
- Kozasa, M. Toyocerin (Bacillus toyoi) as growth promotor for animal feeding. Microbiol. Alim. Nutr. 1986, 4, 121–135. [Google Scholar]
- Vazirzadeh, A.; Roosta, H.; Masoumi, H.; Farhadi, A.; Jeffs, A. Long-term effects of three probiotics, singular or combined, on serum innate immune parameters and expressions of cytokine genes in rainbow trout during grow-out. Fish Shellfish. Immunol. 2020, 98, 748–757. [Google Scholar] [CrossRef] [PubMed]
- Hossain, M.K.; Islam, S.M.; Rafiquzzaman, S.M.; Nuruzzaman, M.; Hossain, M.T.; Shahjahan, M. Multi-species probiotics enhance growth of Nile tilapia (Oreochromis niloticus) through upgrading gut, liver and muscle health. Aquac. Res. 2022, 53, 5710–5719. [Google Scholar] [CrossRef]
- Li, D.; Liu, C.-M.; Luo, R.; Sadakane, K.; Lam, T.-W. MEGAHIT: An ultra-fast single-node solution for large and complex metagenomics assembly via succinct de Bruijn graph. Bioinformatics 2015, 31, 1674–1676. [Google Scholar] [CrossRef] [PubMed]
- Gurevich, A.; Saveliev, V.; Vyahhi, N.; Tesler, G. QUAST: Quality assessment tool for genome assemblies. Bioinformatics 2013, 29, 1072–1075. [Google Scholar] [CrossRef]
- Zhu, W.; Lomsadze, A.; Borodovsky, M. Ab initio gene identification in metagenomic sequences. Nucleic Acids Res. 2010, 38, e132. [Google Scholar] [CrossRef]
- Zeng, D.; Chen, X.; Peng, J.; Yang, C.; Peng, M.; Zhu, W.; Xie, D.; He, P.; Wei, P.; Lin, Y.; et al. Single-molecule long-read sequencing facilitates shrimp transcriptome research. Sci. Rep. 2018, 8, 16920. [Google Scholar] [CrossRef]
- Ashburner, M.; Ball, C.A.; Blake, J.A.; Botstein, D.; Butler, H.; Cherry, J.M.; Davis, A.P.; Dolinski, K.; Dwight, S.S.; Eppig, J.T.; et al. Gene ontology: Tool for the unification of biology. The Gene Ontology Consortium. Nat. Genet. 2000, 25, 25–29. [Google Scholar] [CrossRef] [PubMed]
- Conesa, A.; Götz, S.; García-Gómez, J.M.; Terol, J.; Talón, M.; Robles, M. Blast2GO: A universal tool for annotation, visualization and analysis in functional genomics research. Bioinformatics 2005, 21, 3674–3676. [Google Scholar] [CrossRef] [PubMed]
- Upadhaya, S.D.; Rudeaux, F.; Kim, I.H. Efficacy of dietary Bacillus subtilis and Bacillus licheniformis supplementation continuously in pullet and lay period on egg production, excreta microflora, and egg quality of Hyline-Brown birds. Poult. Sci. 2019, 98, 4722–4728. [Google Scholar] [CrossRef] [PubMed]
- Abdel-Tawwab, M.; Abdel-Rahman, A.M.; Ismael, N.E.M. Evaluation of commercial live bakers’ yeast, Saccharomyces cerevisiae as a growth and immunity promoter for Fry Nile tilapia, Oreochromis niloticus (L.) challenged in situ with Aeromonas hydrophila. Aquaculture 2008, 280, 185–189. [Google Scholar] [CrossRef]
- Abu-Elala, N.; Marzouk, M.; Moustafa, M. Use of different Saccharomyces cerevisiae biotic forms as immune-modulator and growth promoter for Oreochromis niloticus challenged with some fish pathogens. Int. J. Vet. Sci. Med. 2013, 1, 21–29. [Google Scholar] [CrossRef]
- Korni, F.M.M.; Sleim, A.S.A.; Abdellatief, J.I.; Abd-elaziz, R.A. Prevention of vibriosis in sea bass, Dicentrarchus labrax using ginger nanoparticles and Saccharomyces cerevisiae. J. Fish Pathol. 2021, 34, 185–199. [Google Scholar]
- Li, P.; Lawrence, A.L.; Castille, F.L.; Gatlin, D.M., III. Preliminary evaluation of a purified nucleotide mixture as a dietary supplement for Pacific white shrimp Litopenaeus vannamei (Boone). Aquac. Res. 2007, 38, 887–890. [Google Scholar] [CrossRef]
- Wache, Y.; Auffray, F.; Gatesoupe, F.-J.; Zambonino, J.; Gayet, V.; Labbe, L.; Quentel, C. Cross effects of the strain of dietary Saccharomyces cerevisiae and rearing conditions on the onset of intestinal microbiota and digestive enzymes in rainbow trout, Onchorhynchus mykiss, fry. Aquaculture 2006, 258, 470–478. [Google Scholar] [CrossRef]
- Fuller, R. Probiotics in man and animals. J. Appl. Bacteriol. 1989, 66, 365–378. [Google Scholar]
- Saarela, M.; Hallamaa, K.; Mattila-Sandholm, T.; Mättö, J. The effect of lactose derivatives lactulose, lactitol and lactobionic acid on the functional and technological properties of potentially probiotic Lactobacillus strains. Int. Dairy J. 2003, 13, 291–302. [Google Scholar] [CrossRef]
- Kuebutornye, F.K.A.; Abarike, E.D.; Lu, Y.; Hlordzi, V.; Sakyi, M.E.; Afriyie, G.; Wang, Z.; Li, Y.; Xie, C.X. Mechanisms and the role of probiotic Bacillus in mitigating fish pathogens in aquaculture. Fish Physiol. Biochem. 2020, 46, 819–841. [Google Scholar] [CrossRef]
- Qin, L.; Xiang, J.; Xiong, F.; Wang, G.; Zou, H.; Li, W.; Li, M.; Wu, S. Effects of Bacillus licheniformis on the growth, antioxidant capacity, intestinal barrier and disease resistance of grass carp (Ctenopharyngodon idella). Fish Shellfish Immunol. 2020, 97, 344–350. [Google Scholar] [CrossRef] [PubMed]
- He, Y.; Zhang, K.; Li, S.; Lu, X.; Zhao, H.; Guan, C.; Huang, X.; Shi, Y.; Kang, Z.; Fan, Y.; et al. Multiomics analysis reveals the molecular mechanisms underlying virulence in Rhizoctonia and jasmonic acid-mediated resistance in Tartary buckwheat (Fagopyrum tataricum). Plant Cell 2023, 35, 2773–2798. [Google Scholar] [CrossRef]
- Stentiford, G.D.; Feist, S.W.; Stone, D.M.; Bateman, K.S.; Dunn, A.M. Microsporidia: Diverse, dynamic, and emergent pathogens in aquatic systems. Trends Parasitol. 2013, 29, 567–578. [Google Scholar] [CrossRef] [PubMed]
- Ding, Z.; Pan, J.; Huang, H.; Jiang, G.; Chen, J.; Zhu, X.; Wang, R.; Xu, G. An integrated metabolic consequence of Hepatospora eriocheir infection in the Chinese mitten crab Eriocheir sinensis. Fish Shellfish. Immunol. 2018, 72, 443–451. [Google Scholar] [CrossRef]
- Agus, A.; Clement, K.; Sokol, H. Gut microbiota-derived metabolites as central regulators in metabolic disorders. Gut 2021, 70, 1174–1182. [Google Scholar] [CrossRef]
- Chen, S.; Ye, W.; Clements, K.D.; Zan, Z.; Zhao, W.; Zou, H.; Wang, G.; Wu, S. Bacillus licheniformis FA6 Affects Zebrafish Lipid Metabolism through Promoting Acetyl-CoA Synthesis and Inhibiting β-Oxidation. Int. J. Mol. Sci. 2023, 24, 673. [Google Scholar] [CrossRef]
- Pezsa, N.P.; Kovacs, D.; Racz, B.; Farkas, O. Effects of Bacillus licheniformis and Bacillus subtilis on Gut Barrier Function, Proinflammatory Response, ROS Production and Pathogen Inhibition Properties in IPEC-J2-Escherichia coliSalmonella Typhimurium Co-Culture. Microorganisms 2022, 10, 936. [Google Scholar] [CrossRef] [PubMed]
- Feng, S.; Meng, C.; Hao, Z.; Liu, H. Bacillus licheniformis Reshapes the Gut Microbiota to Alleviate the Subhealth. Nutrients 2022, 14, 1642. [Google Scholar] [CrossRef]
- Chiu, C.-H.; Cheng, C.-H.; Gua, W.-R.; Guu, Y.-K.; Cheng, W. Dietary administration of the probiotic, Saccharomyces cerevisiae P13, enhanced the growth, innate immune responses, and disease resistance of the grouper, Epinephelus coioides. Fish Shellfish. Immunol. 2010, 29, 1053–1059. [Google Scholar] [CrossRef]
- Zhang, L.; Chen, F.; Zeng, Z.; Xu, M.; Sun, F.; Yang, L.; Bi, X.; Lin, Y.; Gao, Y.; Hao, H.; et al. Advances in Metagenomics and Its Application in Environmental Microorganisms. Front. Microbiol. 2021, 12, 766364. [Google Scholar] [CrossRef] [PubMed]
- Liu, R.; Hong, J.; Xu, X.; Feng, Q.; Zhang, D.; Gu, Y.; Shi, J.; Zhao, S.; Liu, W.; Wang, X.; et al. Gut microbiome and serum metabolome alterations in obesity and after weight-loss intervention. Nat. Med. 2017, 23, 859–868. [Google Scholar] [CrossRef] [PubMed]
- Patti, G.J.; Yanes, O.; Siuzdak, G. Metabolomics: The apogee of the omics trilogy. Nat. Rev. Mol. Cell Biol. 2012, 13, 263–269. [Google Scholar] [CrossRef] [PubMed]
- Rasmussen, J.A.; Villumsen, K.R.; Ernst, M.; Hansen, M.; Forberg, T.; Gopalakrishnan, S.; Gilbert, M.T.P.; Bojesen, A.M.; Kristiansen, K.; Limborg, M.T. A multi-omics approach unravels metagenomic and metabolic alterations of a probiotic and synbiotic additive in rainbow trout (Oncorhynchus mykiss). Microbiome 2022, 10, 21. [Google Scholar] [CrossRef]
- Sugita, H.; Miyajima, C.; Deguchi, Y.J.A. The vitamin B12-producing ability of the intestinal microflora of freshwater fish. Aquaculture 1991, 92, 267–276. [Google Scholar]
- Verschuere, L.; Rombaut, G.; Sorgeloos, P.; Verstraete, W.J.M. Probiotic bacteria as biological control agents in aquaculture. Microbiol. Mol. Biol. Rev. 2000, 64, 655–671. [Google Scholar] [CrossRef]





| Parameters | Group | |||
|---|---|---|---|---|
| CON | SC | LAB | BL | |
| Initial BW (g) | 85.63 ± 2.36 | 83.63 ± 1.57 | 86.63 ± 1.23 | 85.21 ± 2.66 |
| Final BW (g) | 158.83 ± 7.68 a | 166.83 ± 4.22 ab | 173.83 ± 3.65 b | 189.83 ± 4.21 c |
| AWG (%) | 85.41 ± 3.86 a | 99.47 ± 1.30 b | 100.65 ± 1.36 b | 122.82 ± 2.02 c |
| Initial BL (cm) | 17.27 ± 0.15 | 17.22 ± 0.22 | 17.30 ± 0.16 | 17.25 ± 0.18 |
| Final BL (cm) | 22.45 ± 0.31 a | 22.82 ± 0.25 a | 23.62 ± 0.28 b | 24.01 ± 0.20 bc |
| AGR (%) | 29.99 ± 0.67 a | 32.52 ± 0.24 b | 36.53 ± 0.36 c | 39.19 ± 0.29 d |
| Survival (%) | 92.22 ± 1.92 a | 95.56 ± 3.85 ab | 97.78 ± 1.92 b | 96.67 ± 3.33 ab |
| Liver body index (%) | 1.44 ± 0.01 a | 1.43 ± 0.02 a | 1.42 ± 0.08 ab | 1.40 ± 0.03 b |
| Fattiness (%) | 1.45 ± 0.03 a | 1.46 ± 0.02 ab | 1.49 ± 0.01 ab | 1.52 ± 0.02 b |
Disclaimer/Publisher’s Note: The statements, opinions and data contained in all publications are solely those of the individual author(s) and contributor(s) and not of MDPI and/or the editor(s). MDPI and/or the editor(s) disclaim responsibility for any injury to people or property resulting from any ideas, methods, instructions or products referred to in the content. |
© 2024 by the authors. Licensee MDPI, Basel, Switzerland. This article is an open access article distributed under the terms and conditions of the Creative Commons Attribution (CC BY) license (https://creativecommons.org/licenses/by/4.0/).
Share and Cite
Chen, M.; Wang, Z.; He, H.; He, W.; Zhang, Z.; Sun, S.; Wang, W. Multi-Omics Analysis Reveals the Regulatory Mechanism of Different Probiotics on Growth Performance and Intestinal Health of Salmo trutta (S. trutta). Microorganisms 2024, 12, 1410. https://doi.org/10.3390/microorganisms12071410
Chen M, Wang Z, He H, He W, Zhang Z, Sun S, Wang W. Multi-Omics Analysis Reveals the Regulatory Mechanism of Different Probiotics on Growth Performance and Intestinal Health of Salmo trutta (S. trutta). Microorganisms. 2024; 12(7):1410. https://doi.org/10.3390/microorganisms12071410
Chicago/Turabian StyleChen, Mengjuan, Zhitong Wang, Hui He, Wenjia He, Zihao Zhang, Shuaijie Sun, and Wanliang Wang. 2024. "Multi-Omics Analysis Reveals the Regulatory Mechanism of Different Probiotics on Growth Performance and Intestinal Health of Salmo trutta (S. trutta)" Microorganisms 12, no. 7: 1410. https://doi.org/10.3390/microorganisms12071410
APA StyleChen, M., Wang, Z., He, H., He, W., Zhang, Z., Sun, S., & Wang, W. (2024). Multi-Omics Analysis Reveals the Regulatory Mechanism of Different Probiotics on Growth Performance and Intestinal Health of Salmo trutta (S. trutta). Microorganisms, 12(7), 1410. https://doi.org/10.3390/microorganisms12071410

