Functional Genes and Transcripts Indicate the Existent and Active Microbial Mercury-Methylating Community in Mangrove Intertidal Sediments of an Urbanized Bay
Abstract
1. Introduction
2. Materials and Methods
2.1. Sediment Sampling and Processing
2.2. Physicochemical Parameters, THg, and MeHg Content Analysis
2.3. DNA, RNA Extraction, and cDNA Synthesis
2.4. PCR, Cloning, and Sequence Analysis
2.5. Clone Library Construction and Diversity Assessment
2.6. Phylogenetic Analysis
2.7. Quantification Assessment
2.8. Statistical Analysis
3. Results
3.1. Physicochemical Characteristics, THg, and MeHg Content in Mangrove Sediments
3.2. Diversity of hgcA Sequences in Mangrove Sediments
3.3. Dissimilarity of Different hgcA–Harboring Communities
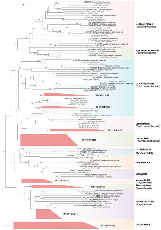
3.4. Phylogenetic Information of hgcA Phylotypes
3.5. CCA between the THg and MeHg Contents and hgcA–Harboring Community
3.6. Abundance of hgcA Genes and Transcripts in Mangrove Sediments
3.7. Pearson’s Correlation between THg or MeHg Content and hgcA Gene or Transcript
4. Discussion
5. Conclusions
Supplementary Materials
Author Contributions
Funding
Data Availability Statement
Conflicts of Interest
References
- Amos, H.M.; Jacob, D.J.; Kocman, D.; Horowitz, H.M.; Zhang, Y.; Dutkiewicz, S.; Horvat, M.; Corbitt, E.S.; Krabbenhoft, D.P.; Sunderland, E.M. Global biogeochemical implications of mercury discharges from rivers and sediment burial. Environ. Sci. Technol. 2014, 48, 9514–9522. [Google Scholar] [CrossRef] [PubMed]
- Silva, L.F.F.; Machado, W.; Lisboa Filho, S.D.; Lacerda, L.D. Mercury accumulation in sediments of a mangrove ecosystem in SE Brazil. Water Air Soil Pollut. 2003, 145, 67–77. [Google Scholar] [CrossRef]
- Ding, Z.H.; Liu, J.L.; Li, L.Q.; Lin, H.N.; Wu, H.; Hu, Z.Z. Distribution and speciation of mercury in surficial sediments from main mangrove wetlands in China. Mar. Pollut. Bull. 2009, 58, 1319–1325. [Google Scholar] [CrossRef] [PubMed]
- Krabbenhoft, D.P.; Sunderland, E.M. Global change and mercury. Science 2013, 341, 1457–1458. [Google Scholar] [CrossRef] [PubMed]
- de Oliveira, D.C.M.; Correia, R.R.S.; Marinho, C.C.; Guimarães, J.R.D. Mercury methylation in sediments of a Brazilian mangrove under different vegetation covers and salinities. Chemosphere 2015, 127, 214–221. [Google Scholar] [CrossRef] [PubMed]
- Lei, P.; Zhong, H.; Duan, D.; Pan, K. A review on mercury biogeochemistry in mangrove sediments: Hotspots of methylmercury production? Sci. Total Environ. 2019, 680, 140–150. [Google Scholar] [CrossRef] [PubMed]
- Correia, R.R.S.; Guimaraes, J.R.D. Mercury methylation and sulfate reduction rates in mangrove sediments, Rio de Janeiro, Brazil: The role of different microorganism consortia. Chemosphere 2017, 167, 438–443. [Google Scholar] [CrossRef] [PubMed]
- Parks, J.M.; Johs, A.; Podar, M.; Bridou, R.; Hurt, R.A.; Smith, S.D.; Tomanicek, S.J.; Qian, Y.; Brown, S.D.; Brandt, C.C.; et al. The genetic basis for bacterial mercury methylation. Science 2013, 339, 1332–1335. [Google Scholar] [CrossRef] [PubMed]
- Gilmour, C.C.; Podar, M.; Bullock, A.L.; Graham, A.M.; Brown, S.D.; Somenahally, A.C.; Johs, A.; Hurt, R.A.; Bailey, K.L.; Elias, D.A. Mercury methylation by novel microorganisms from new environments. Environ. Sci. Technol. 2013, 47, 11810–11820. [Google Scholar] [CrossRef]
- Bae, H.S.; Dierberg, F.E.; Ogram, A. Syntrophs dominate sequences associated with the mercury methylation-related gene hgcA in the water conservation areas of the Florida Everglades. Appl. Environ. Microbiol. 2014, 80, 6517–6526. [Google Scholar] [CrossRef]
- Schaefer, J.K.; Kronberg, R.M.; Morel, F.M.; Skyllberg, U. Detection of a key Hg methylation gene, hgcA, in wetland soils. Environ. Microbiol. Rep. 2014, 6, 441–447. [Google Scholar] [CrossRef] [PubMed]
- Liu, Y.; Yu, R.; Zheng, Y.; He, J. Analysis of the microbial community structure by monitoring an hg methylation gene hgcA in paddy soils along an Hg gradient. Appl. Environ. Microbiol. 2014, 80, 2874–2879. [Google Scholar] [CrossRef] [PubMed]
- Du, H.; Ma, M.; Sun, T.; Dai, X.; Yang, C.; Luo, F.; Wang, D.; Igarashi, Y. Mercury-methylating genes dsrB and hgcA in soils/sediments of the Three Gorges Reservoir. Environ. Sci. Pollut. Res. Int. 2017, 24, 5001–5011. [Google Scholar] [CrossRef] [PubMed]
- Ma, M.; Du, H.; Wang, D.; Kang, S.; Sun, T. Biotically mediated mercury methylation in the soils and sediments of Nam Co Lake, Tibetan Plateau. Environ. Pollut. 2017, 227, 243–251. [Google Scholar] [CrossRef] [PubMed]
- Bravo, A.G.; Zopfi, J.; Buck, M.; Xu, J.; Bertilsson, S.; Schaefer, J.K.; Poté, J.; Cosio, C. Geobacteraceae are important members of mercury-methylating microbial communities of sediments impacted by waste water releases. ISME J. 2018, 12, 802–812. [Google Scholar] [CrossRef] [PubMed]
- Xu, J.; Buck, M.; Eklöf, K.; Ahmed, O.O.; Schaefer, J.K.; Bishop, K.; Skyllberg, U.; Björn, E.; Bertilsson, S.; Bravo, A.G. Mercury methylating microbial communities of boreal forest soils. Sci. Rep. 2019, 9, 518. [Google Scholar] [CrossRef] [PubMed]
- Podar, M.; Gilmour, C.C.; Brandt, C.C.; Soren, A.; Brown, S.D.; Crable, B.R.; Palumbo, A.V.; Somenahally, A.C.; Elias, D.A. Global prevalence and distribution of genes and microorganisms involved in mercury methylation. Sci. Adv. 2015, 1, e1500675. [Google Scholar] [CrossRef] [PubMed]
- Jones, D.S.; Walker, G.M.; Johnson, N.W.; Mitchell, C.P.J.; Coleman Wasik, J.K.; Bailey, J.V. Molecular evidence for novel mercury methylating microorganisms in sulfate-impacted lakes. ISME J. 2019, 13, 1659–1675. [Google Scholar] [CrossRef] [PubMed]
- Gionfriddo, C.M.; Tate, M.T.; Wick, R.R.; Schultz, M.B.; Zemla, A.; Thelen, M.P.; Schofield, R.; Krabbenhoft, D.P.; Holt, K.E.; Moreau, J.W. Microbial mercury methylation in Antarctic sea ice. Nat. Microbiol. 2016, 1, 16127. [Google Scholar] [CrossRef]
- Villar, E.; Cabrol, L.; Heimbürger-Boavida, L.E. Widespread microbial mercury methylation genes in the global ocean. Environ. Microbiol. Rep. 2020, 12, 277–287. [Google Scholar] [CrossRef]
- Hui, M.P.; Foley, P.L.; Belasco, J.G. Messenger RNA degradation in bacterial cells. Annu. Rev. Genet. 2014, 48, 537–559. [Google Scholar] [CrossRef]
- Jiang, Y.; Xiong, X.; Danska, J.; Parkinson, J. Metatranscriptomic analysis of diverse microbial communities reveals core metabolic pathways and microbiome-specific functionality. Microbiome 2016, 4, 2. [Google Scholar] [CrossRef]
- Orellana, L.H.; Hatt, J.K.; Iyer, R.; Chourey, K.; Hettich, R.L.; Spain, J.C.; Yang, W.H.; Chee-Sanford, J.C.; Sanford, R.A.; Löffler, F.E.; et al. Comparing DNA, RNA and protein levels for measuring microbial dynamics in soil microcosms amended with nitrogen fertilizer. Sci. Rep. 2019, 9, 17630. [Google Scholar] [CrossRef]
- Yang, J.; Takaoka, M.; Sano, A.; Matsuyama, A.; Yanase, R. Vertical distribution of total mercury and mercury methylation in a landfill site in Japan. Int. J. Environ. Res. Public. Health 2018, 15, 1252. [Google Scholar] [CrossRef]
- Bravo, A.G.; Loizeau, J.L.; Dranguet, P.; Makri, S.; Björn, E.; Ungureanu, V.G.; Slaveykova, V.I.; Cosio, C. Persistent Hg contamination and occurrence of Hg-methylating transcript (hgcA) downstream of a chlor-alkali plant in the Olt River (Romania). Environ. Sci. Pollut. Res. Int. 2016, 23, 10529–10541. [Google Scholar] [CrossRef]
- Haris, H.; Aris, A.Z.; Mokhtar, M.B. Mercury and methylmercury distribution in the intertidal surface sediment of a heavily anthrophogenically impacted saltwater-mangrove-sediment interplay zone. Chemosphere 2017, 166, 323–333. [Google Scholar] [CrossRef] [PubMed]
- Zhang, Z.; Xu, X.; Sun, Y.; Yu, S.; Chen, Y.; Peng, J. Heavy metal and organic contaminants in mangrove ecosystems of China: A review. Environ. Sci. Pollut. Res. Int. 2014, 21, 11938–11950. [Google Scholar] [CrossRef] [PubMed]
- Vane, C.H.; Harrison, I.; Kim, A.W.; Moss-Hayes, V.; Vickers, B.P.; Hong, K. Organic and metal contamination in surface mangrove sediments of South China. Mar. Pollut. Bull. 2009, 58, 134–144. [Google Scholar] [CrossRef]
- Yang, Q.; Tam, N.F.Y.; Wong, Y.S.; Luan, T.G.; Su, W.S.; Lan, C.Y.; Shin, P.K.S.; Cheung, S.G. Potential use of mangroves as constructed wetland for municipal sewage treatment in Futian, Shenzhen, China. Mar. Pollut. Bull. 2008, 57, 735–743. [Google Scholar] [CrossRef] [PubMed]
- Li, R.; Li, R.; Chai, M.; Shen, X.; Xu, H.; Qiu, G. Heavy metal contamination and ecological risk in Futian mangrove forest sediment in Shenzhen Bay, South China. Mar. Pollut. Bull. 2015, 101, 448–456. [Google Scholar] [CrossRef]
- Li, R.; Xu, H.; Chai, M.; Qiu, G.Y. Distribution and accumulation of mercury and copper in mangrove sediments in Shenzhen, the world’s most rapid urbanized city. Environ. Monit. Assess. 2016, 188, 87. [Google Scholar] [CrossRef] [PubMed]
- Niu, Z.; Cao, Y.; Zhao, W.L.; Li, R. Distribution and assessment of mercury (Hg) in surface sediments of Futian mangrove forest, China. Environ. Geochem. Health 2019, 41, 125–134. [Google Scholar] [CrossRef] [PubMed]
- Chen, L.; Li, F.; Huang, W.; Li, Z.; Chen, M. Evaluation of mercury transformation and benthic organisms uptake in a creek sediment of Pearl river estuary, China. Water 2019, 11, 1308. [Google Scholar] [CrossRef]
- Chen, L.; Liang, S.; Liu, M.; Yi, Y.; Mi, Z.; Zhang, Y.; Li, Y.; Qi, J.; Meng, J.; Tang, X.; et al. Trans-provincial health impacts of atmospheric mercury emissions in China. Nat. Microbiol. 2019, 10, 1484. [Google Scholar] [CrossRef] [PubMed]
- USEPA. Method 1631: Mercury in Water by Oxidation, Purge and Trap, and Cold Vapor Atomic Fluorescence Spectrometry; US Environmental Protection Agency, Office of Water: Washington, DC, USA, 2002. [Google Scholar]
- USEPA. Method 1630: Methyl Mercury in Water by Distillation, Aqueous Ethylation, Purge and Trap, and CVAFS; US Environmental Protection Agency, Office of Water: Washington, DC, USA, 2001. [Google Scholar]
- Kumar, S.; Stecher, G.; Li, M.; Knyaz, C.; Tamura, K. MEGA X: Molecular evolutionary genetics analysis across computing platforms. Mol. Biol. Evol. 2018, 35, 1547–1549. [Google Scholar] [CrossRef] [PubMed]
- Schloss, P.D.; Westcott, S.L.; Ryabin, T.; Hall, J.R.; Hartmann, M.; Hollister, E.B.; Lesniewski, R.A.; Oakley, B.B.; Parks, D.H.; Robinson, C.J.; et al. Introducing mothur: Open-source, platform-independent, community-supported software for describing and comparing microbial communities. Appl. Environ. Microbiol. 2009, 75, 7537–7541. [Google Scholar] [CrossRef] [PubMed]
- Pérez-Silva, J.G.; Araujo-Voces, M.; Quesada, V. nVenn: Generalized, quasi-proportional Venn and Euler diagrams. Bioinformatics 2018, 34, 2322–2324. [Google Scholar] [CrossRef]
- Darriba, D.; Taboada, G.L.; Doallo, R.; Posada, D. jModelTest 2: More models, new heuristics and parallel computing. Nat. Methods 2012, 9, 772. [Google Scholar] [CrossRef] [PubMed]
- Li, Z.; Wang, T.; Yang, X.; Wen, X.; Chen, W.; He, Y.; Yu, Z.; Zhang, C. Microbial community function and methylmercury production in oxygen-limited paddy soil. Ecotoxicol. Environ. Saf. 2023, 266, 115585. [Google Scholar] [CrossRef]
- Perini, F.; Casabianca, A.; Battocchi, C.; Accoroni, S.; Totti, C.; Penna, A. New approach using the real-time PCR method for estimation of the toxic marine dinoflagellate Ostreopsis cf. ovata in marine environment. PLoS ONE 2011, 6, e17699. [Google Scholar] [CrossRef]
- Klein, D. Quantification using real-time PCR technology: Applications and limitations. Trends Mol. Med. 2002, 8, 257–260. [Google Scholar] [CrossRef] [PubMed]
- Waite, D.W.; Chuvochina, M.; Pelikan, C.; Parks, D.H.; Yilmaz, P.; Wagner, M.; Loy, A.; Naganuma, T.; Nakai, R.; Whitman, W.B.; et al. Proposal to reclassify the proteobacterial classes Deltaproteobacteria and Oligoflexia, and the phylum Thermodesulfobacteria into four phyla reflecting major functional capabilities. Int. J. Syst. Evol. Microbiol. 2020, 70, 5972–6016. [Google Scholar] [CrossRef] [PubMed]
- Baker, B.J.; Lazar, C.S.; Teske, A.P.; Dick, G.J. Genomic resolution of linkages in carbon, nitrogen, and sulfur cycling among widespread estuary sediment bacteria. Microbiome 2015, 3, 14. [Google Scholar] [CrossRef] [PubMed]
- Bae, H.S.; Dierberg, F.E.; Ogram, A. Periphyton and flocculent materials are important ecological compartments supporting abundant and diverse mercury methylator assemblages in the Florida Everglades. Appl. Environ. Microbiol. 2019, 85, e00156-19. [Google Scholar] [CrossRef] [PubMed]
- Schaefer, J.K.; Kronberg, R.M.; Björn, E.; Skyllberg, U. Anaerobic guilds responsible for mercury methylation in boreal wetlands of varied trophic status serving as either a methylmercury source or sink. Environ. Microbiol. 2020, 22, 3685–3699. [Google Scholar] [CrossRef] [PubMed]
- Lin, H.; Ascher, D.B.; Myung, Y.; Lamborg, C.H.; Hallam, S.J.; Gionfriddo, C.M.; Holt, K.E.; Moreau, J.W. Mercury methylation by metabolically versatile and cosmopolitan marine bacteria. ISME J. 2021, 15, 1810–1825. [Google Scholar] [CrossRef] [PubMed]
- Zhu, P.; Wang, Y.; Shi, T.; Huang, G.; Gong, J. Genetic diversity of benthic microbial eukaryotes in response to spatial heterogeneity of sediment geochemistry in a mangrove ecosystem. Estuaries Coast. 2018, 41, 751–764. [Google Scholar] [CrossRef]
- Eagles-Smith, C.A.; Silbergeld, E.K.; Basu, N.; Bustamante, P.; Diaz-Barriga, F.; Hopkins, W.A.; Kidd, K.A.; Nyland, J.F. Modulators of mercury risk to wildlife and humans in the context of rapid global change. Ambio 2018, 47, 170–197. [Google Scholar] [CrossRef] [PubMed]
- Lin, H.; Moody, E.R.R.; Williams, T.A.; Moreau, J.W. On the Origin and Evolution of Microbial Mercury Methylation. Genome Biol. Evol. 2023, 15, evad051. [Google Scholar] [CrossRef]
- Liu, C.; Ning, Y.; Liu, J. Geochemical mercury pools regulate diverse communities of hgcA microbes and MeHg levels in paddy soils. Environ. Pollut. 2023, 334, 122172. [Google Scholar] [CrossRef]
- Liu, X.; Ma, A.; Zhuang, G.; Zhuang, X. Diversity of microbial communities potentially involved in mercury methylation in rice paddies surrounding typical mercury mining areas in China. Microbiologyopen 2018, 7, e00577. [Google Scholar] [CrossRef] [PubMed]
- Feng, G.; Sun, W.; Zhang, F.; Karthik, L.; Li, Z. Inhabitancy of active Nitrosopumilus-like ammonia-oxidizing archaea and Nitrospira nitrite-oxidizing bacteria in the sponge Theonella swinhoei. Sci. Rep. 2016, 6, 24966. [Google Scholar] [CrossRef] [PubMed]
- Kumar, S.; Herrmann, M.; Blohm, A.; Hilke, I.; Frosch, T.; Trumbore, S.; Küsel, K. Thiosulfate- and hydrogen-driven autotrophic denitrification by a microbial consortium enriched from groundwater of an oligotrophic limestone aquifer. FEMS Microbiol. Ecol. 2018, 94, fiy141. [Google Scholar] [CrossRef] [PubMed]
- Comte, J.; Fauteux, L.; Del Giorgio, P.A. Links between metabolic plasticity and functional redundancy in freshwater bacterioplankton communities. Front. Microbiol. 2013, 4, 112. [Google Scholar] [CrossRef] [PubMed]
- Miki, T.; Yokokawa, T.; Matsui, K. Biodiversity and multifunctionality in a microbial community: A novel theoretical approach to quantify functional redundancy. Proc. Biol. Sci. 2014, 281, 20132498. [Google Scholar] [CrossRef] [PubMed]
- Zhang, B.; Chen, T.; Guo, J.; Wu, M.; Yang, R.; Chen, X.; Wu, X.; Zhang, W.; Kang, S.; Liu, G.; et al. Microbial mercury methylation profile in terminus of a high-elevation glacier on the northern boundary of the Tibetan Plateau. Sci. Total Environ. 2020, 708, 135226. [Google Scholar] [CrossRef]
- Azaroff, A.; Goñi Urriza, M.; Gassie, C.; Monperrus, M.; Guyoneaud, R. Marine mercury-methylating microbial communities from coastal to Capbreton Canyon sediments (North Atlantic Ocean). Environ. Pollut. 2020, 262, 114333. [Google Scholar] [CrossRef] [PubMed]
- Gionfriddo, C.M.; Wymore, A.M.; Jones, D.S.; Wilpiszeski, R.L.; Lynes, M.M.; Christensen, G.A.; Soren, A.; Gilmour, C.C.; Podar, M.; Elias, D.A. An improved hgcAB primer set and direct high-throughput sequencing expand Hg-methylator diversity in nature. Front. Microbiol. 2020, 11, 541554. [Google Scholar] [CrossRef]
- McDaniel, E.A.; Peterson, B.D.; Stevens, S.L.R.; Tran, P.Q.; Anantharaman, K.; McMahon, K.D. Expanded phylogenetic diversity and metabolic flexibility of mercury-methylating microorganisms. mSystems 2020, 5, e00299-20. [Google Scholar] [CrossRef]
- Peterson, B.D.; McDaniel, E.A.; Schmidt, A.G.; Lepak, R.F.; Janssen, S.E.; Tran, P.Q.; Marick, R.A.; Ogorek, J.M.; DeWild, J.F.; Krabbenhoft, D.P.; et al. Mercury methylation genes identified across diverse anaerobic microbial guilds in a eutrophic sulfate-enriched lake. Environ. Sci. Technol. 2020, 54, 15840–15851. [Google Scholar] [CrossRef]
- Capo, E.; Bravo, A.G.; Soerensen, A.L.; Bertilsson, S.; Pinhassi, J.; Feng, C.; Andersson, A.F.; Buck, M.; Björn, E. Deltaproteobacteria and Spirochaetes-like bacteria are abundant putative mercury methylators in oxygen-deficient water and marine particles in the Baltic Sea. Front. Microbiol. 2020, 11, 574080. [Google Scholar] [CrossRef] [PubMed]
- Cooper, C.J.; Zheng, K.; Rush, K.W.; Johs, A.; Sanders, B.C.; Pavlopoulos, G.A.; Kyrpides, N.C.; Podar, M.; Ovchinnikov, S.; Ragsdale, S.W.; et al. Structure determination of the HgcAB complex using metagenome sequence data: Insights into microbial mercury methylation. Commun. Biol. 2020, 3, 320. [Google Scholar] [CrossRef] [PubMed]
- Vishnivetskaya, T.A.; Hu, H.; Van Nostrand, J.D.; Wymore, A.M.; Xu, X.; Qiu, G.; Feng, X.; Zhou, J.; Brown, S.D.; Brandt, C.C.; et al. Microbial community structure with trends in methylation gene diversity and abundance in mercury-contaminated rice paddy soils in Guizhou, China. Environ. Sci. Process Impacts 2018, 20, 673–685. [Google Scholar] [CrossRef] [PubMed]
- Wang, P.; Yao, Y.; Wang, C.; Hou, J.; Qian, J.; Miao, L. Impact of macrozoobenthic bioturbation and wind fluctuation interactions on net methylmercury in freshwater lakes. Water Res. 2017, 124, 320–330. [Google Scholar] [CrossRef]
- Ruuskanen, M.O.; Aris-Brosou, S.; Poulain, A.J. Swift evolutionary response of microbes to a rise in anthropogenic mercury in the Northern Hemisphere. ISME J. 2020, 14, 788–800. [Google Scholar] [CrossRef]





| Library | Sobs | Ace | Shannon | InvSimpson | Chao | Coverage |
|---|---|---|---|---|---|---|
| M1D | 52 | 265.0 | 3.52 | 26.3 | 111.5 | 0.67 |
| M1R | 49 | 82.0 | 3.33 | 17.5 | 72.4 | 0.77 |
| M2D | 47 | 149.4 | 3.42 | 25.6 | 78.5 | 0.73 |
| M2R | 42 | 69.4 | 3.21 | 15.2 | 65.1 | 0.80 |
| M3D | 45 | 183.6 | 3.29 | 20.3 | 76.5 | 0.72 |
| M3R | 44 | 58.1 | 3.16 | 14.7 | 63.2 | 0.76 |
| hgcA Gene 1 | hgcA Trans 2 | Ratio 3 | THg 4 | MeHg 5 | |
|---|---|---|---|---|---|
| hgcA gene | |||||
| hgcA trans | 0.996 * | ||||
| Ratio | 0.981 | 0.984 | |||
| THg | 0.352 | 0.364 | 0.527 | ||
| MeHg | 0.997 * | 0.999 * | 0.987 | 0.382 |
Disclaimer/Publisher’s Note: The statements, opinions and data contained in all publications are solely those of the individual author(s) and contributor(s) and not of MDPI and/or the editor(s). MDPI and/or the editor(s) disclaim responsibility for any injury to people or property resulting from any ideas, methods, instructions or products referred to in the content. |
© 2024 by the authors. Licensee MDPI, Basel, Switzerland. This article is an open access article distributed under the terms and conditions of the Creative Commons Attribution (CC BY) license (https://creativecommons.org/licenses/by/4.0/).
Share and Cite
Feng, G.; Gong, S. Functional Genes and Transcripts Indicate the Existent and Active Microbial Mercury-Methylating Community in Mangrove Intertidal Sediments of an Urbanized Bay. Microorganisms 2024, 12, 1245. https://doi.org/10.3390/microorganisms12061245
Feng G, Gong S. Functional Genes and Transcripts Indicate the Existent and Active Microbial Mercury-Methylating Community in Mangrove Intertidal Sediments of an Urbanized Bay. Microorganisms. 2024; 12(6):1245. https://doi.org/10.3390/microorganisms12061245
Chicago/Turabian StyleFeng, Guofang, and Sanqiang Gong. 2024. "Functional Genes and Transcripts Indicate the Existent and Active Microbial Mercury-Methylating Community in Mangrove Intertidal Sediments of an Urbanized Bay" Microorganisms 12, no. 6: 1245. https://doi.org/10.3390/microorganisms12061245
APA StyleFeng, G., & Gong, S. (2024). Functional Genes and Transcripts Indicate the Existent and Active Microbial Mercury-Methylating Community in Mangrove Intertidal Sediments of an Urbanized Bay. Microorganisms, 12(6), 1245. https://doi.org/10.3390/microorganisms12061245

