The Impact of Aboveground Epichloë Endophytic Fungi on the Rhizosphere Microbial Functions of the Host Melica transsilvanica
Abstract
1. Introduction
2. Materials and Methods
2.1. Test Materials and Sample Collection
2.2. Soil Metagenomics Sequencing
2.3. Metagenomic Data Processing
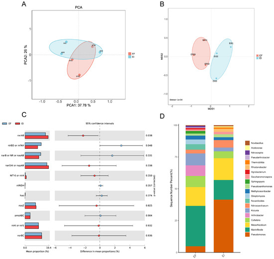
2.4. Data Visualization and Statistical Analysis
3. Results
3.1. C Cycling
3.2. N Cycling
3.3. P Metabolism
3.4. Resistance to Heavy Metals and Virulence Factors
4. Discussion
5. Conclusions
Supplementary Materials
Author Contributions
Funding
Data Availability Statement
Acknowledgments
Conflicts of Interest
References
- Hassani, M.A.; Durán, P.; Hacquard, S. Microbial interactions within the plant holobiont. Microbiome 2018, 6, 58. [Google Scholar] [CrossRef] [PubMed]
- Compant, S.; Clément, C.; Sessitsch, A. Plant growth-promoting bacteria in the rhizo-and endosphere of plants: Their role, colonization, mechanisms involved and prospects for utilization. Soil Biol. Biochem. 2010, 42, 669–678. [Google Scholar] [CrossRef]
- Russ, D.; Fitzpatrick, C.R.; Teixeira, P.J.P.L.; Dangl, J.L. Deep discovery informs difficult deployment in plant microbiome science. Cell 2023, 186, 4496–4513. [Google Scholar] [CrossRef] [PubMed]
- Lee, K.K.; Kim, H.; Lee, Y.H. Cross-kingdom co-occurrence networks in the plant microbiome: Importance and ecological interpretations. Front. Microbiol. 2022, 13, 953300. [Google Scholar] [CrossRef] [PubMed]
- Zhang, J.; Cook, J.; Nearing, J.T.; Zhang, J.; Raudonis, R.; Glick, B.R.; Langille, M.G.; Cheng, Z. Harnessing the plant microbiome to promote the growth of agricultural crops. Microbiol. Res. 2021, 245, 126690. [Google Scholar] [CrossRef] [PubMed]
- Berendsen, R.L.; Pieterse CM, J.; Bakker PA, H.M. The rhizosphere microbiome and plant health. Trends Plant Sci. 2012, 17, 478–486. [Google Scholar] [CrossRef] [PubMed]
- Lee, J.H.; Anderson, A.J.; Kim, Y.C. Root-associated bacteria are biocontrol agents for multiple plant pests. Microorganisms 2022, 10, 1053. [Google Scholar] [CrossRef] [PubMed]
- Clay, K.; Schardl, C. Evolutionary origins and ecological consequences of endophyte symbiosis with grasses. Am. Nat. 2002, 160, S99–S127. [Google Scholar] [CrossRef] [PubMed]
- Mosaddeghi, M.R.; Hosseini, F.; Hajabbasi, M.A.; Sabzalian, M.R.; Sepehri, M. Epichloë spp. and Serendipita indica endophytic fungi: Functions in plant-soil relations. Adv. Agron. 2021, 165, 59–113. [Google Scholar] [CrossRef]
- Waqar, S.; Bhat, A.A.; Khan, A.A. Endophytic fungi: Unravelling plant-endophyte interaction and the multifaceted role of fungi endophytes in stress amelioration. Plant Physiol. Biochem. 2023, 206, 108174. [Google Scholar] [CrossRef]
- Fardella, P.A.; Clarke, B.B.; Belanger, F.C. The Epichloë festucae antifungi protein Efe-AfpA has activity against numerous plant pathogens. Microorganisms 2023, 11, 828. [Google Scholar] [CrossRef]
- Tadych, M.; Bergen, M.S.; White, J.F., Jr. Epichloë spp. associated with grasses: New insights on life cycles, dissemination and evolution. Mycologia 2014, 106, 181–201. [Google Scholar] [CrossRef] [PubMed]
- Deng, Y.; Yu, X.; Yin, J.; Chen, L.; Zhao, N.; Gao, Y.; Ren, A. Epichloë Endophyte Enhanced Insect Resistance of Host Grass Leymus Chinensis by Affecting Volatile Organic Compound Emissions. J. Chem. Ecol. 2023, 1–10. [Google Scholar] [CrossRef]
- Scott, B.; Green, K.; Berry, D. The fine balance between mutualism and antagonism in the Epichloë festucae–grass symbiotic interaction. Curr. Opin. Plant Biol. 2018, 44, 32–38. [Google Scholar] [CrossRef] [PubMed]
- Saikkonen, K.; Young, C.A.; Helander, M.; Schardl, C.L. Endophytic Epichloë species and their grass hosts: From evolution to applications. Plant Mol. Biol. 2016, 90, 665–675. [Google Scholar] [CrossRef]
- Mack, K.M.L.; Rudgers, J.A. Balancing multiple mutualists: Asymmetric interactions among plants, arbuscular mycorrhizal fungi, and fungi endophytes. Oikos 2008, 117, 310–320. [Google Scholar] [CrossRef]
- Wakelin, S.; Harrison, S.; Mander, C.; Dignam, B.; Rasmussen, S.; Monk, S.; Fraser, K.; O’Callaghan, M. Impacts of endophyte infection of ryegrass on rhizosphere metabolome and microbial community. Crop Pasture Sci. 2015, 66, 1049–1057. [Google Scholar] [CrossRef]
- Rojas, X.; Guo, J.; Leff, J.W.; McNear, D.H.; Fierer, N.; McCulley, R.L. Infection with a shoot-specific fungi endophyte (Epichloë) alters tall fescue soil microbial communities. Microb. Ecol. 2016, 72, 197–206. [Google Scholar] [CrossRef] [PubMed]
- Mahmud, K.; Lee, K.; Hill, N.S.; Mergoum, A.; Missaoui, A. Influence of Tall Fescue E. pichloë Endophytes on Rhizosphere Soil Microbiome. Microorganisms 2021, 9, 1843. [Google Scholar] [CrossRef] [PubMed]
- Moon, C.D.; Guillaumin, J.J.; Ravel, C.; Li, C.; Craven, K.D.; Schardl, C.L. New Neotyphodium endophyte species from the grass tribes Stipeae and Meliceae. Mycologia 2007, 99, 895–905. [Google Scholar] [CrossRef]
- Zhang, X.; Ren, A.Z.; Wei, Y.K.; Lin, F.; Li, C.; Liu, Z.-J.; Gao, Y.-B. Taxonomy, diversity and origins of symbiotic endophytes of Achnatherum sibiricum in the Inner Mongolia Steppe of China. FEMS Microbiol. Lett. 2009, 301, 12–20. [Google Scholar] [CrossRef] [PubMed]
- Castro, S.; Muratet, A.; Szczepaniak, M.; Nguefack, J.; Hardion, L. RAD sequencing, morphometry and synecology clarify the taxonomy of the Melica ciliata (Poaceae) complex in France and Poland. J. Syst. Evol. 2023, 61, 764–775. [Google Scholar] [CrossRef]
- Qian, X.; Gunturu, S.; Guo, J.; Chai, B.; Cole, J.R.; Gu, J.; Tiedje, J.M. Metagenomic analysis reveals the shared and distinct features of the soil resistome across tundra, temperate prairie, and tropical ecosystems. Microbiome 2021, 9, 108. [Google Scholar] [CrossRef] [PubMed]
- Shi, C.; Lu, Y.; Huang, C.; Zhang, R.S.; An, S.Z. Using 70 °C dry treatment to make endophyte-free seeds of Melica transsilvanica. Acta Agrestia Sin. 2016, 24, 1318–1322. [Google Scholar] [CrossRef]
- Becker, M.; Becker, Y.; Green, K.; Scott, B. The endophytic symbiont Epichloë festucae establishes an epiphyllous net on the surface of Lolium perenne leaves by development of an expressorium, an appressorium-like leaf exit structure. New Phytol. 2016, 211, 240–254. [Google Scholar] [CrossRef] [PubMed]
- Bulgarelli, D.; Rott, M.; Schlaeppi, K.; Ver Loren van Themaat, E.; Ahmadinejad, N.; Assenza, F.; Rauf, P.; Huettel, B.; Reinhardt, R.; Schmelzer, E.; et al. Revealing structure and assembly cues for Arabidopsis root-inhabiting bacterial microbiota. Nature 2012, 488, 91–95. [Google Scholar] [CrossRef] [PubMed]
- Gao, Y.; Zhang, G.; Jiang, S.; Liu, Y. Wekemo Bioincloud: A user-friendly platform for meta-omics data analyses. iMeta 2024, 3, e175. [Google Scholar] [CrossRef]
- Fuchs, G. Alternative pathways of carbon dioxide fixation: Insights into the early evolution of life? Annu. Rev. Microbiol. 2011, 65, 631–658. [Google Scholar] [CrossRef] [PubMed]
- Kozaeva, E.; Volkova, S.; Matos, M.R.A.; Mezzina, M.P.; Wulff, T.; Volke, D.C.; Nielsen, L.K.; Nikel, P.I. Model-guided dynamic control of essential metabolic nodes boosts acetyl-coenzyme A–dependent bioproduction in rewired Pseudomonas putida. Metab. Eng. 2021, 67, 373–386. [Google Scholar] [CrossRef] [PubMed]
- Wu, L.; Chen, X.; Wei, W.; Liu, Y.; Wang, D.; Ni, B.J. A critical review on nitrous oxide production by ammonia-oxidizing archaea. Environ. Sci. Technol. 2020, 54, 9175–9190. [Google Scholar] [CrossRef]
- Panchal, P.; Preece, C.; Peñuelas, J.; Giri, J. Soil carbon sequestration by root exudates. Trends Plant Sci. 2022, 27, 749–757. [Google Scholar] [CrossRef] [PubMed]
- Iqbal, J.; Siegrist, J.A.; Nelson, J.A.; McCulley, R.L. Fungi endophyte infection increases carbon sequestration potential of southeastern USA tall fescue stands. Soil Biol. Biochem. 2012, 44, 81–92. [Google Scholar] [CrossRef]
- Tang, K.H.; Blankenship, R.E. Both forward and reverse TCA cycles operate in green sulfur bacteria. J. Biol. Chem. 2010, 285, 35848–35854. [Google Scholar] [CrossRef] [PubMed]
- Yang, Y.; Yang, X.; Gong, L.; Ding, Z.; Zhu, H.; Tang, J.; Li, X. Changes in soil microbial carbon fixation pathways along the oasification process in arid desert region: A confirmation based on metagenome analysis. CATENA 2024, 239, 107955. [Google Scholar] [CrossRef]
- Ren, M.; Zhang, Z.; Wang, X.; Zhou, Z.; Chen, D.; Zeng, H.; Zhao, S.; Chen, L.; Hu, Y.; Zhang, C.; et al. Diversity and contributions to nitrogen cycling and carbon fixation of soil salinity shaped microbial communities in Tarim Basin. Front. Microbiol. 2018, 9, 431. [Google Scholar] [CrossRef] [PubMed]
- Handayani, I.P.; Coyne, M.S.; Phillips, T.D. Soil organic carbon fractions differ in two contrasting tall fescue systems. Plant Soil 2011, 338, 43–50. [Google Scholar] [CrossRef]
- Guo, J.; McCulley, R.L.; Phillips, T.D.; McNear, D.H., Jr. Fungi endophyte and tall fescue cultivar interact to differentially affect bulk and rhizosphere soil processes governing C and N cycling. Soil Biol. Biochem. 2016, 101, 165–174. [Google Scholar] [CrossRef]
- Chen, Z.; Jin, Y.; Yao, X.; Wei, X.; Li, X.; Li, C.; White, J.F.; Nan, Z. Gene analysis reveals that leaf litter from Epichloë endophyte-infected perennial ryegrass alters diversity and abundance of soil microbes involved in nitrification and denitrification. Soil Biol. Biochem. 2021, 154, 108123. [Google Scholar] [CrossRef]
- Chen, Z.; White, J.F.; Malik, K.; Chen, H.; Jin, Y.; Yao, X.; Wei, X.; Li, C.; Nan, Z. Soil nutrient dynamics relate to Epichloë endophyte mutualism and nitrogen turnover in a low nitrogen environment. Soil Biol. Biochem. 2022, 174, 108832. [Google Scholar] [CrossRef]
- Ju, Y.; Kou, M.; Zhong, R.; Christensen, M.J.; Zhang, X. Alleviating salt stress on seedings using plant growth promoting rhizobacteria isolated from the rhizosphere soil of Achnatherum inebrians infected with Epichloë gansuensis endophyte. Plant Soil 2021, 465, 349–366. [Google Scholar] [CrossRef]
- Richardson, A.E.; Barea, J.M.; McNeill, A.M.; Prigent-Combaret, C. Acquisition of phosphorus and nitrogen in the rhizosphere and plant growth promotion by microorganisms. Plant Soil 2009, 321, 305–339. [Google Scholar] [CrossRef]
- Xie, H.; Pasternak, J.J.; Glick, B.R. Isolation and characterization of mutants of the plant growth-promoting rhizobacterium Pseudomonas putida GR12-2 that overproduce indoleacetic acid. Curr. Microbiol. 1996, 32, 67–71. [Google Scholar] [CrossRef]
- Sasirekha, B.; Shivakumar, S. Statistical optimization for improved indole-3-acetic acid (iaa) production by Pseudomonas aeruginosa and demonstration of enhanced plant growth promotion. J. Soil Sci. Plant Nutr. 2012, 12, 863–873. [Google Scholar] [CrossRef]
- Ul Hassan, T.; Bano, A. The stimulatory effects of L-tryptophan and plant growth promoting rhizobacteria (PGPR) on soil health and physiology of wheat. J. Soil Sci. Plant Nutr. 2015, 15, 190–201. [Google Scholar] [CrossRef]
- Liu, Y.; Hou, W.; Jin, J.; Christensen, M.J.; Gu, L.; Cheng, C.; Wang, J. Epichloë gansuensis increases the tolerance of Achnatherum inebrians to low-P stress by modulating amino acids metabolism and phosphorus utilization efficiency. J. Fungi 2021, 7, 390. [Google Scholar] [CrossRef]
- Chen, J.; Deng, Y.; Yu, X.; Wu, G.; Gao, Y.; Ren, A. Epichloë endophyte infection changes the root endosphere microbial community composition of Leymus chinensis under both potted and field growth conditions. Microb. Ecol. 2023, 85, 604–616. [Google Scholar] [CrossRef] [PubMed]
- Fernando, K.; Reddy, P.; Guthridge, K.M.; Spangenberg, G.C.; Rochfort, S.J. A metabolomic study of Epichloë endophytes for screening antifungi metabolites. Metabolites 2022, 12, 37. [Google Scholar] [CrossRef] [PubMed]
- Zhai, Y.; Chen, Z.; Malik, K.; Wei, X.; Li, C. Effect of fungi endophyte Epichloë bromicola infection on Cd tolerance in Wild Barley (Hordeum brevisubulatum). J. Fungi 2022, 8, 366. [Google Scholar] [CrossRef] [PubMed]
- Wiewióra, B.; Żurek, G. The response of the associations of grass and Epichloë endophytes to the increased content of heavy metals in the soil. Plants 2021, 10, 429. [Google Scholar] [CrossRef]
- Lee, K.; Missaoui, A.; Mahmud, K.; Presley, H.; Lonnee, M. Interaction between grasses and Epichloë endophytes and its significance to biotic and abiotic stress tolerance and the rhizosphere. Microorganisms 2021, 9, 2186. [Google Scholar] [CrossRef]
- Żurek, G.; Wiewióra, B.; Rybka, K.; Prokopiuk, K. Different response of perennial ryegrass—Epichloë endophyte symbiota to the elevated concentration of heavy metals in soil. J. Appl. Genet. 2022, 63, 47–59. [Google Scholar] [CrossRef] [PubMed]
- Wang, J.; Hou, W.; Christensen, M.J.; Li, X.; Xia, C.; Li, C.; Nan, Z. Role of Epichloë endophytes in improving host grass resistance ability and soil properties. J. Agric. Food Chem. 2020, 68, 6944–6955. [Google Scholar] [CrossRef] [PubMed]







Disclaimer/Publisher’s Note: The statements, opinions and data contained in all publications are solely those of the individual author(s) and contributor(s) and not of MDPI and/or the editor(s). MDPI and/or the editor(s) disclaim responsibility for any injury to people or property resulting from any ideas, methods, instructions or products referred to in the content. |
© 2024 by the authors. Licensee MDPI, Basel, Switzerland. This article is an open access article distributed under the terms and conditions of the Creative Commons Attribution (CC BY) license (https://creativecommons.org/licenses/by/4.0/).
Share and Cite
Wang, C.; Shi, C.; Huang, W.; Zhang, M.; He, J. The Impact of Aboveground Epichloë Endophytic Fungi on the Rhizosphere Microbial Functions of the Host Melica transsilvanica. Microorganisms 2024, 12, 956. https://doi.org/10.3390/microorganisms12050956
Wang C, Shi C, Huang W, Zhang M, He J. The Impact of Aboveground Epichloë Endophytic Fungi on the Rhizosphere Microbial Functions of the Host Melica transsilvanica. Microorganisms. 2024; 12(5):956. https://doi.org/10.3390/microorganisms12050956
Chicago/Turabian StyleWang, Chuanzhe, Chong Shi, Wei Huang, Mengmeng Zhang, and Jiakun He. 2024. "The Impact of Aboveground Epichloë Endophytic Fungi on the Rhizosphere Microbial Functions of the Host Melica transsilvanica" Microorganisms 12, no. 5: 956. https://doi.org/10.3390/microorganisms12050956
APA StyleWang, C., Shi, C., Huang, W., Zhang, M., & He, J. (2024). The Impact of Aboveground Epichloë Endophytic Fungi on the Rhizosphere Microbial Functions of the Host Melica transsilvanica. Microorganisms, 12(5), 956. https://doi.org/10.3390/microorganisms12050956

