Stable Isotope Analysis Reveals Common Teal (Anas crecca) Molting Sites in Western Siberia: Implications for Avian Influenza Virus Spread
Abstract
1. Introduction
2. Materials and Methods
2.1. Ethical Issues and Sample Collection
2.2. Stable Isotope Analysis in Feathers
2.3. Statistical Analysis of Differences in δ2Hf in Teals of Different Sexes and Ages
2.4. Geographic Assignment of Feather Samples to Origin
2.5. Avian Influenza Virus Isolation
2.6. Avian Influenza Virus Detection by RT-PCR and Sequencing
2.7. Genome Analysis and Phylogenetics of Avian Influenza Viruses
3. Results
3.1. Isotopic Composition of Feathers among Birds of Different Sex and Age
3.2. Deciphering the Values of the Deuterium Content in the Autumn Migrants’ Feathers
3.3. Deciphering the Values of the Deuterium Content in the Spring Migrants’ Feathers
3.4. Detection of Avian Influenza Viruses in Common Teals
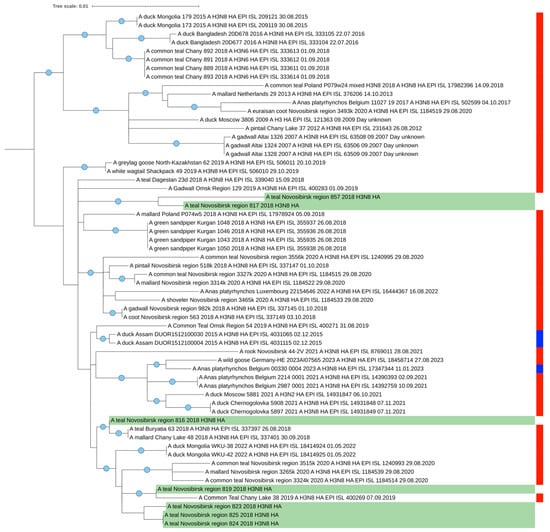
3.5. Genome Analysis and Phylogenetics of Avian Influenza Viruses
4. Discussion
5. Conclusions
- A very high level of nucleotide sequence identity (97–100%) for a certain AIV segment (direct connection).
- The presence of a strain with all segments from the southeast Asian region. A further detailed study on the flight paths of the Common Teal from western Siberia to other regions of Eurasia with the use of large samples and an enlarged network of sampling points is required.
Supplementary Materials
Author Contributions
Funding
Institutional Review Board Statement
Data Availability Statement
Acknowledgments
Conflicts of Interest
References
- Jones, K.E.; Patel, N.G.; Levy, M.A.; Storeygard, A.; Balk, D.; Gittleman, J.L.; Daszak, P. Global trends in emerging infectious diseases. Nature 2008, 451, 990–993. [Google Scholar] [CrossRef]
- Khanna, M.; Kumar, P.; Choudhary, K.; Kumar, B.; Vijayan, V.K. Emerging influenza virus: A global threat. J. Biosci. 2008, 33, 475–482. [Google Scholar] [CrossRef]
- Webster, R.G.; Bean, W.J.; Gorman, O.T.; Chambers, T.M.; Kawaoka, Y. Evolution and ecology of influenza A viruses. Microbiol. Rev. 1992, 56, 152–179. [Google Scholar] [CrossRef] [PubMed]
- Sturm-Ramirez, K.M.; Hulse-Post, D.J.; Govorkova, E.A.; Humberd, J.; Seiler, P.; Puthavathana, P.; Buranathai, C.; Nguyen, T.D.; Chaisingh, A.; Long, H.T.; et al. Are ducks contributing to the endemicity of highly pathogenic H5N1 influenza virus in Asia? J. Virol. 2005, 79, 11269–11279. [Google Scholar] [CrossRef]
- Kilpatrick, A.M.; Chmura, A.A.; Gibbons, D.W.; Fleischer, R.C.; Marra, P.P.; Daszak, P. Predicting the global spread of H5N1 avian influenza. Proc. Natl. Acad. Sci. USA 2006, 103, 19368–19373. [Google Scholar] [CrossRef] [PubMed]
- Olsen, B.; Munster, V.J.; Wallensten, A.; Waldenström, J.; Osterhaus, A.D.; Fouchier, R.A. Global patterns of influenza A virus in wild birds. Science 2006, 312, 384–388. [Google Scholar] [CrossRef] [PubMed]
- Günther, A.; Krone, O.; Svansson, V.; Pohlmann, A.; King, J.; Hallgrimsson, G.T.; Skarphéðinsson, K.H.; Sigurðardóttir, H.; Jónsson, S.R.; Beer, M.; et al. Iceland as Stepping Stone for Spread of Highly Pathogenic Avian Influenza Virus between Europe and North America. Emerg Infect Dis. 2022, 28, 2383–2388. [Google Scholar] [CrossRef] [PubMed]
- Boere, G.C.; Stroud, D.A. The flyway concept: What it is and what it isn’t. In Waterbirds Around the World, 1st ed.; Boere, G.C., Galbraith, C.A., Stroud, D.A., Eds.; The Stationery Office: Edinbourgh, UK, 2006; pp. 40–47. [Google Scholar]
- Galbraith, C.A.; Jones, T.; Kirby, J.; Mundkur, T. A review of migratory bird flyways and priorities for management. In CMS Technical series, No 27; UNEP/CMS Secretariat: Bonn, Germany, 2014. [Google Scholar]
- Gyngazov, A.M.; Mylovidov, S.P. Ornithofauna of Western Siberian Plain, 1st ed.; Tomsky State University: Tomsk, USSR, 1977; pp. 1–349. (In Russian) [Google Scholar]
- Razumova, Y.V.; Shchelkanov, M.Y.; Yurlov, A.K.; Beklemishev, A.B.; Shestopalov, A.M.; Lvov, D.K. Circulation percularities of influenza A virus in wild bird populations on the south of Western Siberia. Zhurnal infectionnoi patologii. 2004, 11, 91–94. Available online: https://www.elibrary.ru/item.asp?id=23239461 (accessed on 5 August 2023). (In Russian, English Abstract).
- Razumova, Y.V.; Shchelkanov, M.Y.; Zolotykh, S.I.; Durymanova, A.A.; Ternovoi, V.A.; Beklemishev, A.B.; Slavsky, A.A.; Yurlov, A.K.; Shestopalov, A.M.; Lvov, D.K.; et al. The 2003 results of monitoring of influenza A virus in the populations of wild birds in the south of Western Siberia. Probl. Virol. 2006, 51, 32–37. Available online: https://www.elibrary.ru/item.asp?id=9195327 (accessed on 5 August 2023). (In Russian, English Abstract).
- Sivay, M.V.; Sayfutdinova, S.G.; Sharshov, K.A.; Alekseev, A.Y.; Yurlov, A.K.; Runstadler, J.; Shestopalov, A.M. Surveillance of influenza A virus in wild birds in the Asian portion of Russia in 2008. Avian Dis. 2012, 56, 456–463. [Google Scholar] [CrossRef]
- Onishchenko, G.G.; Shestopalov, A.M.; Ternovoi, V.A.; Evseenko, V.A.; Durymanov, A.G.; Rassadkin, Y.N.; Razumova, Y.V.; Zaikovskaya, A.V.; Zolotykh, S.I.; Netesov, S.V.; et al. Highly pathogenic influenza virus H5N1 found in Western Siberia is genetically related to viruses that circulated in Southeast Asia in 2003–2005. Dokl. Biol. Sci. 2006, 406, 63–65. [Google Scholar] [CrossRef]
- Shestopalov, A.M.; Durimanov, A.G.; Evseenko, V.A.; Ternovoi, V.A.; Rassadkin, Y.N.; Razumova, Y.V.; Zaykovskaya, A.V.; Zolotykh, S.I.; Netesov, S.V. H5N1 influenza virus, domestic birds, Western Siberia, Russia. Emerg. Infect. Dis. 2006, 12, 1167–1169. [Google Scholar] [CrossRef]
- Legagneux, P.; Clark, R.G.; Guillemain, M.; Eraud, C.; Théry, M.; Bretagnolle, V. Large-scale geographic variation in iridescent structural ornaments of a long-distance migratory bird. J. Avian Biol. 2012, 43, 355–361. [Google Scholar] [CrossRef]
- Guillemain, M.; Van Wilgenburg, S.L.; Legagneux, P.; Hobson, K.A. Assessing geographic origins of Teal (Anas crecca) through stable-hydrogen (δ2H) isotope analyses of feathers and ring-recoveries. J. Ornithol. 2014, 155, 165–172. [Google Scholar] [CrossRef]
- Fox, A.D.; Hobson, K.A.; de Jong, A.; Kardynal, K.J.; Koehler, G.; Heinicke, T. Flyway population delineation in Taiga Bean Geese Anser fabalis fabalis revealed by multi-element feather stable isotope analysis. Ibis 2017, 159, 66–75. [Google Scholar] [CrossRef]
- Fiedler, W. New technologies for monitoring bird migration and behaviour. Ringing Migr. 2009, 24, 175–179. [Google Scholar] [CrossRef]
- Hobson, K.A. Using stable isotopes to trace long-distance dispersal in birds and other taxa. Divers. Distrib. 2005, 11, 157–164. [Google Scholar] [CrossRef]
- Druzyaka, O.R.; Druzyaka, A.V.; Gulyaeva, M.A.; Huettmann, F.; Shestopalov, A.M. Modern application and prospects of the stable isotopes method for studying avian influenza A virus transmission in migratory birds. South Russ. Ecol. Dev. 2019, 14, 92–100. [Google Scholar] [CrossRef]
- Inger, R.; Bearhop, S. Applications of stable isotope analyses to avian ecology. Ibis 2008, 150, 447–461. [Google Scholar] [CrossRef]
- Takekawa, J.Y.; Newman, S.H.; Xiao, X.; Prosser, D.J.; Spragens, K.A.; Palm, E.C.; Yan, B.; Li, T.; Lei, F.; Zhao, D.; et al. Migration of waterfowl in the East Asian flyway and spatial relationship to HPAI H5N1 outbreaks. Avian Dos. 2010, 54, 466–476. [Google Scholar] [CrossRef] [PubMed]
- Gunnarsson, G.; Latorre-Margalef, N.; Hobson, K.A.; Van Wilgenburg, S.L.; Elmberg, J.; Olsen, B.; Fouchier, R.A.; Waldenström, J. Disease dynamics and bird migration—Linking mallards Anas platyrhynchos and subtype diversity of the influenza A virus in time and space. PLoS ONE 2012, 7, e35679. [Google Scholar] [CrossRef]
- Hill, N.J.; Takekawa, J.Y.; Ackerman, J.T.; Hobson, K.A.; Herring, G.; Cardona, C.J.; Runstadler, J.A.; Boyce, W.M. Migration strategy affects avian influenza dynamics in mallards (A nas platyrhynchos). Mol. Ecol. 2012, 21, 5986–5999. [Google Scholar] [CrossRef]
- Viljoen, G.J.; Luckins, A.G.; Naletoski, I. Stable Isotopes to Trace Migratory Birds and to Identify Harmful Diseases: An Introductory Guide, 1st ed.; Springer Nature: Cham, Switzerland, 2016; p. 49. [Google Scholar]
- Bridge, E.S.; Kelly, J.F.; Xiao, X.; Takekawa, J.Y.; Hill, N.J.; Yamage, M.; Haque, E.U.; Islam, M.A.; Mundkur, T.; Yavuz, K.E.; et al. Bird migration and avian influenza: A comparison of hydrogen stable isotopes and satellite tracking methods. Ecol. Indic. 2014, 45, 266–273. [Google Scholar] [CrossRef]
- Veen, J.; Yurlov, A.K.; Delany, S.N.; Mihantiev, A.I.; Selivanova, M.A.; Boere, G.C. An Atlas of Movements of Southwest Siberian Waterbirds, 1st ed.; Wetlands International: Wageningen, The Netherlands, 2005; p. 60. [Google Scholar]
- Gavrilov, E.I.; Gavrilov, A.E.; Savchenko, A.P. Studies of wader migration in the Middle Asian-West Siberian region. Wader Study Group Bull. 1993, 67, 69–73. [Google Scholar]
- Iverson, S.A.; Gavrilov, A.; Katzner, T.E.; Takekawa, J.Y.; Miller, T.A.; Hagemeijer, W.; Mundkur, T.; Sivananinthaperumal, B.; Demattos, C.C.; Ahmed, L.A.S.; et al. Migratory movements of waterfowl in Central Asia and avian influenza emergence: Sporadic transmission of H5N1 from east to west. Ibis 2011, 153, 279–292. [Google Scholar] [CrossRef]
- Vangeluwe, D.; Rozenfeld, S.B.; Volkov, S.V.; Kazantzidis, S.; Morosov, V.V.; Zamyatin, D.O.; Kirtaev, G.V. Migrations of Bewick’s Swan (Cygnus bewickii): New data on tagging the migration routes, stopovers, and wintering sites. Biol. Bull. Rus. Acad. Sci. 2018, 45, 706–717. [Google Scholar] [CrossRef]
- Druzyaka, O.R.; Druzyaka, A.V.; Sobolev, I.A.; Sharshov, K.A.; Shtol, D.A.; Shestopalov, A.M. The contribution of individual characteristics of Anas and Aythya individuals to their susceptibility to low-pathogenic avian influenza viruses in the south of Western Siberia. South Russ. Ecol. Dev. Russ. Engl. Abstr. 2023, 18, 197–201. [Google Scholar] [CrossRef]
- Hobson, K.A.; Bowen, G.J.; Wassenaar, L.I.; Ferrand, Y.; Lormee, H. Using stable hydrogen and oxygen isotope measurements of feathers to infer geographical origins of migrating European birds. Oecologia 2004, 141, 477–488. [Google Scholar] [CrossRef] [PubMed]
- Bowen, G.J.; Wassenaar, L.I.; Hobson, K.A. Global application of stable hydrogen and oxygen isotopes to wildlife forensics. Oecologia 2005, 143, 337–348. [Google Scholar] [CrossRef] [PubMed]
- Wassenaar, L.I.; Van Wilgenburg, S.L.; Larson, K.; Hobson, K.A. A groundwater isoscape (δD, δ18O) for Mexico. J. Geochem. Explor. 2009, 102, 123–136. [Google Scholar] [CrossRef]
- Terzer, S.; Wassenaar, L.I.; Araguás-Araguás, L.J.; Aggarwal, P.K. Global isoscapes for δ18O and δ2H in precipitation: Improved prediction using regionalized climatic regression models. Hydrol. Earth Syst. Sci. 2013, 17, 4713–4728. [Google Scholar] [CrossRef]
- Pyle, P. Molts and plumages of ducks (Anatinae). Waterbirds 2005, 28, 208–219. [Google Scholar] [CrossRef]
- Healing, T. (Ed.) Collecting, Preserving and Shipping Specimens for the Diagnosis of Avian Influenza A (H5N1) Virus Infection: Guide for Field Operations; WHO/CDS/EPR/ARO/2006, 1; World Health Organization: Geneva, Switzerland, 2006; p. 80. [Google Scholar]
- Wassenaar, L.I.; Hobson, K.A. Comparative equilibration and online technique for determination of non-exchangeable hydrogen of keratins for use in animal migration studies. Isot. Environ. Health Stud. 2003, 39, 211–217. [Google Scholar] [CrossRef] [PubMed]
- Wassenaar, L.I.; Hobson, K.A. Two new keratin standards (δ2H, δ18O) for daily laboratory use in wildlife and forensic isotopic studies. In Proceedings of the 7th International Conference on Applications of Stable Isotope Technqiues to Ecological Studies, Fairbanks, AK, USA, 9–13 August 2010. [Google Scholar]
- Soto, D.X.; Koehler, G.; Wassenaar, L.I.; Hobson, K.A. Re-evaluation of the hydrogen stable isotopic composition of keratin calibration standards for wildlife and forensic science applications. Rapid Commun. Mass Spectrom. 2017, 31, 1193–1203. [Google Scholar] [CrossRef]
- Clark, R.G.; Hobson, K.A.; Wassenaar, L.I. Corrigendum—Geographic variation in the isotopic (δD, δ13C, δ15N, δ34S) composition of feathers and claws from lesser scaup and northern pintail: Implications for studies of migratory connectivity. Canad. J. Zool. 2009, 87, 553–554. [Google Scholar] [CrossRef][Green Version]
- Mine, J.; Uchida, Y.; Sharshov, K.; Sobolev, I.; Shestopalov, A.; Saito, T. Phylogeographic evidence for the inter- and intracontinental dissemination of avian influenza viruses via migration flyways. PLoS ONE. 2019, 14, e0218506. [Google Scholar] [CrossRef]
- Altschul, S.F.; Gish, W.; Miller, W.; Myers, E.W.; Lipman, D.J. Basic local alignment search tool. J. Mol. Biol. 1990, 215, 403–410. [Google Scholar] [CrossRef]
- Khare, S.; Gurry, C.; Freitas, L.; Schultz, M.B.; Bach, G.; Diallo, A.; Akite, N.; Ho, J.; Lee, R.T.; Yeo, W.; et al. GISAID’s role in pandemic response. China CDC Wkly 2021, 3, 1049. [Google Scholar] [CrossRef]
- Shen, W.; Le, S.; Li, Y.; Hu, F. SeqKit: A cross-platform and ultrafast toolkit for FASTA/Q file manipulation. PLoS ONE 2016, 11, e0163962. [Google Scholar] [CrossRef]
- Katoh, K.; Rozewicki, J.; Yamada, K.D. MAFFT online service: Multiple sequence alignment, interactive sequence choice and visualization. Brief. Bioinform. 2019, 20, 1160–1166. [Google Scholar] [CrossRef]
- Okonechnikov, K.; Golosova, O.; Fursov, M.; Ugene Team. Unipro UGENE: A unified bioinformatics toolkit. Bioinformatics 2012, 28, 1166–1167. [Google Scholar] [CrossRef] [PubMed]
- Trifinopoulos, J.; Nguyen, L.T.; von Haeseler, A.; Minh, B.Q. W-IQ-TREE: A fast online phylogenetic tool for maximum likelihood analysis. Nucleic. Acids Res. 2016, 44, 232–235. [Google Scholar] [CrossRef] [PubMed]
- Hoang, D.T.; Chernomor, O.; Von Haeseler, A.; Minh, B.Q.; Vinh, L.S. UFBoot2: Improving the ultrafast bootstrap approximation. Mol. Biol. Evol. 2018, 35, 518–522. [Google Scholar] [CrossRef] [PubMed]
- Kalyaanamoorthy, S.; Minh, B.Q.; Wong, T.K.; Von Haeseler, A.; Jermiin, L.S. ModelFinder: Fast model selection for accurate phylogenetic estimates. Nat. Methods 2017, 14, 587–589. [Google Scholar] [CrossRef]
- Letunic, I.; Bork, P. Interactive Tree of Life (iTOL) v5: An online tool for phylogenetic tree display and annotation. Nucleic Acids Res. 2021, 49, W293–W296. [Google Scholar] [CrossRef]
- Cock, P.J.; Antao, T.; Chang, J.T.; Chapman, B.A.; Cox, C.J.; Dalke, A.; Friedberg, I.; Hamelryck, T.; Kauff, F.; Wilczynski, B.; et al. Biopython: Freely available Python tools for computational molecular biology and bioinformatics. Bioinformatics 2009, 25, 1422. [Google Scholar] [CrossRef]
- BirdLife International. Anas crecca. The IUCN Red List of Threatened Species. 2020, e.T22680321A181692388. Available online: https://www.iucnredlist.org/species/22680321/181692388#assessment-information (accessed on 25 December 2023).
- Scott, D.A.; Rose, P.M. Atlas of Anatidae Populations in Africa and Western Eurasia, 1st ed.; Wetlands International: Wageningen, The Netherlands, 1996; p. 41. [Google Scholar]
- Cristol, D.A.; Baker, M.B.; Carbone, C. Differential Migration Revisited. Curr. Ornithol. 1999, 15, 33–38. [Google Scholar] [CrossRef]
- Caizergues, A.; Van Wilgenburg, S.L.; Hobson, K.A. Unraveling migratory connectivity of two European diving ducks: A stable isotope approach. Eur. J. Wildl. Res. 2016, 62, 701–711. [Google Scholar] [CrossRef]
- Yu, X.; Fan, P.; Wu, Y.; Chang, Y.; Jia, C.; Lei, F. GPS tracking data reveal the annual spatiotemporal movement patterns of Bridled Terns. Avian Res. 2022, 13, 10065. [Google Scholar] [CrossRef]



| Virus | Abbreviation | Subtype | Accession Number | Sex of Host | Age Host |
|---|---|---|---|---|---|
| A/teal/Novosibirsk_region/715/2018 (H4N6) | 715 | H4N6 | EPI_ISL_18799160 | male | juv |
| A/teal/Novosibirsk_region/816/2018 (H3N8) | 816 | H3N8 | EPI_ISL_18794362 | male | juv |
| A/teal/Novosibirsk_region/817/2018 (H3N8) | 817 | H3N8 | EPI_ISL_18794363 | female | ad |
| A/teal/Novosibirsk_region/819/2018 (H3N8) | 819 | H3N8 | EPI_ISL_18794364 | male | ad |
| A/teal/Novosibirsk_region/821/2018 (H2N3) | 821 | H2N3 | EPI_ISL_18794365 | male | ad |
| A/teal/Novosibirsk_region/823/2018 (H3N8) | 823 | H3N8 | EPI_ISL_18794366 | female | ad |
| A/teal/Novosibirsk_region/824/2018 (H3N8) | 824 | H3N8 | EPI_ISL_18794367 | female | ad |
| A/teal/Novosibirsk_region/825/2018 (H3N8) | 825 | H3N8 | EPI_ISL_18794368 | female | juv |
| A/teal/Novosibirsk_region/857/2018 (H3N8) | 857 | H3N8 | EPI_ISL_18794370 | male | juv |
| Virus | PB2 | PB1 | PA | HA | NP | NA | MP | NS |
|---|---|---|---|---|---|---|---|---|
| 715 | Bangladesh 333,102 98.901% | Russia, Dagestan 331,290 98.509% | Bangladesh 503,320 97.309% | Bulgaria 174,868 93.143% | Bangladesh 503,481 99.595% | Korea 309,224 98.200% | China, Shandong 12,627,550 99.230% | Korea 14,835,465 100.000% |
| 816 | Bangladesh 387,988 99.560% | Bangladesh 503,527 99.235% | Bangladesh 503,510 98.391% | India, Assam 4,031,065 99.595% | n.d. | China, Guangxi 273,054 98.017% | Bangladesh 503,538 99.483% | Korea 14,835,573 99.876% |
| 817 | Netherlands 267,243 97.723% | Bangladesh 4,071,629 99.337% | Bangladesh 503,499 97.982% | India, Assam 4,031,065 98.817% | China, Hubei 363,770 98.247% | China, Guangxi 273,054 98.017% | Japan, Tottori 503,006 99.389% | Bangladesh 9,953,028 99.502% |
| 819 | Russia, Dagestan 331,290 99.313% | Bangladesh 333,102 99.096% | King Island 14,768,770 97.749% | India, Assam 4,031,115 99.158% | Japan, Tottori 503,006 99.326% | India, Assam 4,031,065 99.137% | Japan, Hokkaido 16,146 99.183% | Bangladesh 503,538 99.354% |
| 821 | Belgium 502,606 98.304% | China, Shandong 12,627,550 99.074% | Belgium 502,608 97.596% | USA, South Carolina 397,752 97.849% | Germany 18,458,713 98.653% | Ukraine 4,056,412 99.196% | Korea 14,835,569 99.070% | Netherlands 243,393 99.625% |
| 823 | Bangladesh 387,988 99.371% | Bangladesh 503,509 98.911% | India, Assam 4,031,115 97.884% | India, Assam 4,031,115 99.348% | Egypt 387,968 98.597% | n.d. | Bangladesh 387,988 99.695% | Korea 14,835,462 100.000% |
| 824 | Bangladesh 387,988 99.339% | Bangladesh 503,509 98.911% | India, Assam 4,031,115 97.934% | India, Assam 4,031,065 99.354% | Egypt 387,968 98.664% | India, Assam 4,031,065 99.059% | Bangladesh 387,988 99.387% | Korea 14,835,462 100.000% |
| 825 | Bangladesh 387,988 99.339% | Bangladesh 503,509 98.911% | India, Assam 4,031,115 98.024% | India, Assam 4,031,115 99.398% | Egypt 387,968 98.653% | India, Assam 4,031,065 99.059% | Bangladesh 387,988 99.686% | Korea 14,835,462 100.000% |
| 857 | Egypt 17,508,501 99.378% | Bangladesh 503,526 98.632% | Bangladesh 503,525 97.419% | India, Assam 4,031,065 98.807% | China, Hubei 363,770 98.318% | India, Assam 4,031,065 99.140% | Dagestan 331,307 99.047% | Korea 4,071,213 99.499% |
Disclaimer/Publisher’s Note: The statements, opinions and data contained in all publications are solely those of the individual author(s) and contributor(s) and not of MDPI and/or the editor(s). MDPI and/or the editor(s) disclaim responsibility for any injury to people or property resulting from any ideas, methods, instructions or products referred to in the content. |
© 2024 by the authors. Licensee MDPI, Basel, Switzerland. This article is an open access article distributed under the terms and conditions of the Creative Commons Attribution (CC BY) license (https://creativecommons.org/licenses/by/4.0/).
Share and Cite
Druzyaka, A.V.; Druzyaka, O.R.; Sharshov, K.A.; Kasianov, N.; Dubovitskiy, N.; Derko, A.A.; Frolov, I.G.; Torniainen, J.; Wang, W.; Minina, M.A.; et al. Stable Isotope Analysis Reveals Common Teal (Anas crecca) Molting Sites in Western Siberia: Implications for Avian Influenza Virus Spread. Microorganisms 2024, 12, 357. https://doi.org/10.3390/microorganisms12020357
Druzyaka AV, Druzyaka OR, Sharshov KA, Kasianov N, Dubovitskiy N, Derko AA, Frolov IG, Torniainen J, Wang W, Minina MA, et al. Stable Isotope Analysis Reveals Common Teal (Anas crecca) Molting Sites in Western Siberia: Implications for Avian Influenza Virus Spread. Microorganisms. 2024; 12(2):357. https://doi.org/10.3390/microorganisms12020357
Chicago/Turabian StyleDruzyaka, Alexey V., Olga R. Druzyaka, Kirill A. Sharshov, Nikita Kasianov, Nikita Dubovitskiy, Anastasiya A. Derko, Ivan G. Frolov, Jyrki Torniainen, Wen Wang, Mariya A. Minina, and et al. 2024. "Stable Isotope Analysis Reveals Common Teal (Anas crecca) Molting Sites in Western Siberia: Implications for Avian Influenza Virus Spread" Microorganisms 12, no. 2: 357. https://doi.org/10.3390/microorganisms12020357
APA StyleDruzyaka, A. V., Druzyaka, O. R., Sharshov, K. A., Kasianov, N., Dubovitskiy, N., Derko, A. A., Frolov, I. G., Torniainen, J., Wang, W., Minina, M. A., & Shestopalov, A. M. (2024). Stable Isotope Analysis Reveals Common Teal (Anas crecca) Molting Sites in Western Siberia: Implications for Avian Influenza Virus Spread. Microorganisms, 12(2), 357. https://doi.org/10.3390/microorganisms12020357

