Genomic Insight into Zoonotic and Environmental Vibrio vulnificus: Strains with T3SS2 as a Novel Threat to Public Health
Abstract
1. Introduction
2. Materials and Methods
2.1. Sample Collection and Characterization
2.2. Genotyping and Phylogenetic Analysis
2.3. Virulence Genes and ARGs Analysis
2.4. Growth Curve and Cytotoxicity Assay of Bacteria with T3SS2
2.5. Bioinformatic Analysis of Genomes of Bacteria with T3SS2
2.6. Data Analysis
3. Results
3.1. Biotypes and Genotypes of V. vulnificus from Diverse Sources
3.2. Antibiotic Resistance and Virulence Characteristics of V. vulnificus
3.3. Growth and Cytotoxicity Characteristics of V. vulnificus with T3SS2
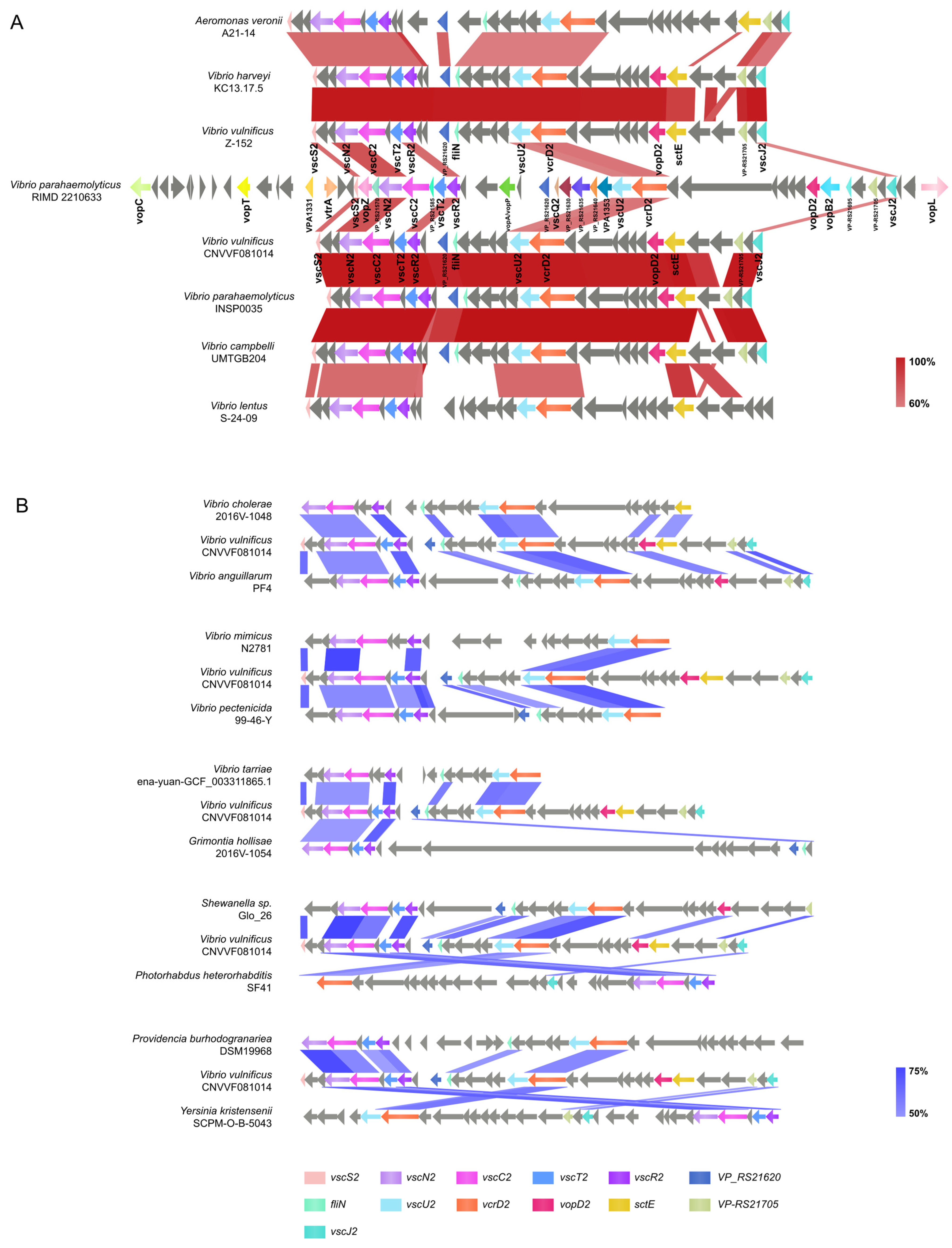
3.4. Characteristics and Differences of T3SS2 in V. vulnificus and Other Genera
3.5. Geographical Distribution of Strains with Sequences Similar to V. vulnificus T3SS2
4. Discussion
5. Conclusions
Supplementary Materials
Author Contributions
Funding
Data Availability Statement
Acknowledgments
Conflicts of Interest
References
- Baker Austin, C.; Oliver, J.D. Vibrio vulnificus: New insights into a deadly opportunistic pathogen. Environ. Microbiol. 2018, 20, 423–430. [Google Scholar] [CrossRef]
- Hernandez-Cabanyero, C.; Amaro, C. Phylogeny and life cycle of the zoonotic pathogen Vibrio vulnificus. Environ. Microbiol. 2020, 22, 4133–4148. [Google Scholar] [CrossRef] [PubMed]
- Baker Austin, C.; Oliver, J.D. Vibrio vulnificus. Trends Microbiol. 2019, 28, 81–82. [Google Scholar] [CrossRef] [PubMed]
- Oliver, J.D. The Biology of Vibrio vulnificus. Microbiol. Spectr. 2015, 3, 3. [Google Scholar] [CrossRef]
- Rippey, S.R. Infectious diseases associated with molluscan shellfish consumption. Clin. Microbiol. Rev. 1994, 7, 419–425. [Google Scholar] [CrossRef] [PubMed]
- Ralston, E.P.; Kite-Powell, H.; Beet, A. An estimate of the cost of acute food and water borne health effects from marine pathogens and toxins in the United States. J. Water Health 2011, 9, 680–694. [Google Scholar] [CrossRef]
- Jones, M.K.; Oliver, J.D. Vibrio vulnificus: Disease and Pathogenesis. Infect. Immun. 2009, 77, 1723–1733. [Google Scholar] [CrossRef]
- Bross, M.H.; Soch, K.; Morales, R.; B, M.R. Vibrio vulnificus Infection: Diagnosis and Treatment. Am. Acad. Fam. Physicians 2007, 4, 539–544. [Google Scholar]
- Tison, D.L.; Nishibuchi, M.; Greenwood, J.D.; Seidler, R.J. Vibrio vulnificus biogroup 2: New biogroup pathogenic for eels. Appl. Environ. Microb. 1982, 44, 640–646. [Google Scholar] [CrossRef]
- Bisharat, N.; Agmon, V.; Finkelstein, R.; Raz, R.; Ben-Dror, G.; Lerner, L.; Soboh, S.; Colodner, R.; Cameron, D.N.; Wykstra, D.L.; et al. Clinical, epidemiological, and microbiological features of Vibrio vulnificus biogroup 3 causing outbreaks of wound infection and bacteraemia in Israel. Lancet 1999, 354, 1421–1424. [Google Scholar] [CrossRef]
- Baker-Austin, C.; Lemm, E.; Hartnell, R.; Lowther, J.; Onley, R.; Amaro, C.; Oliver, J.D.; Lees, D. pilF polymorphism-based real-time PCR to distinguish Vibrio vulnificus strains of human health relevance. Food Microbiol. 2012, 30, 17–23. [Google Scholar] [CrossRef] [PubMed]
- Amaro, C.; Biosca, E.G.; Fouz, B.; Alcaide, E.; Esteve, C. Evidence that water transmits Vibrio vulnificus biotype 2 infections to eels. Appl. Environ. Microb. 1995, 61, 1133–1137. [Google Scholar] [CrossRef] [PubMed]
- Biosca, E.G.; Oliver, J.D.; Amaro, C. Phenotypic characterization of Vibrio vulnificus biotype 2, a lipopolysaccharide-based homogeneous O serogroup within Vibrio vulnificus. Appl. Environ. Microb. 1996, 62, 918–927. [Google Scholar] [CrossRef] [PubMed]
- Amaro, C.; Hor, L.I.; Marco-Noales, E.; Bosque, T.; Fouz, B.; Alcaide, E. Isolation of Vibrio vulnificus serovar E from aquatic habitats in Taiwan. Appl. Environ. Microb. 1999, 65, 1352–1355. [Google Scholar] [CrossRef] [PubMed]
- Fouz, B.; Larsen, J.L.; Amaro, C. Vibrio vulnificus serovar A: An emerging pathogen in European anguilliculture. J. Fish. Dis. 2006, 29, 285–291. [Google Scholar] [CrossRef]
- Amaro, C.; Biosca, E.G. Vibrio vulnificus biotype 2, pathogenic for eels, is also an opportunistic pathogen for humans. Appl. Environ. Microb. 1996, 62, 1454–1457. [Google Scholar] [CrossRef]
- Bisharat, N.; Cohen, D.I.; Harding, R.M.; Falush, D.; Crook, D.W.; Peto, T.; Maiden, M.C. Hybrid Vibrio vulnificus. Emerg. Infect. Dis. 2005, 11, 30–35. [Google Scholar] [CrossRef]
- Nilsson, W.B.; Paranjype, R.N.; Depaola, A.; Strom, M.S. Sequence Polymorphism of the 16S rRNA Gene of Vibrio vulnificus Is a Possible Indicator of Strain Virulence. J. Clin. Microbiol. 2003, 41, 442–446. [Google Scholar] [CrossRef]
- Rosche, T.M.; Yano, Y.; Oliver, J.D. A Rapid and Simple PCR Analysis Indicates There Are Two Subgroups of Vibrio vulnificus which correlate with Clinical or Environmental Isolation. Microbiol. Immunol. 2005, 49, 381–389. [Google Scholar] [CrossRef]
- Baker Austin, C.; Gore, A.; Oliver, J.D.; Rangdale, R.; Mcarthur, J.V.; Lees, D.N. Rapid in situ detection of virulent Vibrio vulnificus strains in raw oyster matrices using real-time PCR. Env. Microbiol. Rep. 2010, 2, 76–80. [Google Scholar] [CrossRef]
- Lydon, K.A.; Kinsey, T.; Le, C.; Gulig, P.A.; Jones, J.L. Biochemical and Virulence Characterization of Vibrio vulnificus Isolates From Clinical and Environmental Sources. Front. Cell Infect. Microbiol. 2021, 11, 637019. [Google Scholar] [CrossRef] [PubMed]
- Roig, A.P.; Carmona-Salido, H.; Sanjuán, E.; Fouz, B.; Amaro, C. A multiplex PCR for the detection of Vibrio vulnificus hazardous to human and/or animal health from seafood. Int. J. Food Microbiol. 2022, 377, 109778. [Google Scholar] [CrossRef]
- Reynaud, Y.; Pitchford, S.; De Decker, S.; Wikfors, G.H.; Brown, C.L. Molecular typing of environmental and clinical strains of Vibrio vulnificus isolated in the northeastern USA. PLoS ONE 2013, 8, e83357. [Google Scholar] [CrossRef] [PubMed]
- Sanjuán, E.; González-Candelas, F.; Amaro, C. Polyphyletic Origin of Vibrio vulnificus Biotype 2 as Revealed by Sequence-Based Analysis. Appl. Environ. Microb. 2011, 77, 688–695. [Google Scholar] [CrossRef] [PubMed]
- Roig, F.J.; González-Candelas, F.; Sanjuán, E.; Fouz, B.; Feil, E.J.; Llorens, C.; Baker-Austin, C.; Oliver, J.D.; Danin-Poleg, Y.; Gibas, C.J.; et al. Phylogeny of Vibrio vulnificus from the Analysis of the Core-Genome: Implications for Intra-Species Taxonomy. Front. Microbiol. 2018, 8, 2613. [Google Scholar] [CrossRef] [PubMed]
- Jeong, H.; Satchell, K.J.F. Additive Function of Vibrio vulnificus MARTXVv and VvhA Cytolysins Promotes Rapid Growth and Epithelial Tissue Necrosis During Intestinal Infection. PLoS Pathog. 2012, 8, e1002581. [Google Scholar] [CrossRef]
- Kim, B.S. The Modes of Action of MARTX Toxin Effector Domains. Toxins 2018, 10, 507. [Google Scholar] [CrossRef]
- Lu, K.; Li, Y.; Chen, R.; Yang, H.; Wang, Y.; Xiong, W.; Xu, F.; Yuan, Q.; Liang, H.; Xiao, X.; et al. Pathogenic mechanism of Vibrio vulnificus infection. Future Microbiol. 2023, 18, 373–383. [Google Scholar] [CrossRef]
- Jang, K.K.; Lee, Z.; Kim, B.; Jung, Y.H.; Han, H.J.; Kim, M.H.; Kim, B.S.; Choi, S.H. Identification and characterization of Vibrio vulnificus plpA encoding a phospholipase A2 essential for pathogenesis. J. Biol. Chem. 2017, 292, 17129–17143. [Google Scholar] [CrossRef]
- Kaus, K.; Lary, J.W.; Cole, J.L.; Olson, R. Glycan Specificity of the Vibrio vulnificus Hemolysin Lectin Outlines Evolutionary History of Membrane Targeting by a Toxin Family. J. Mol. Biol. 2014, 426, 2800–2812. [Google Scholar] [CrossRef]
- Lee, S.; Jung, Y.H.; Oh, S.Y.; Song, E.J.; Choi, S.H.; Han, H.J. Vibrio vulnificus VvhA induces NF-κB-dependent mitochondrial cell death via lipid raft-mediated ROS production in intestinal epithelial cells. Cell Death Dis. 2015, 6, 1655. [Google Scholar] [CrossRef] [PubMed]
- Lee, S.; Jung, Y.H.; Song, E.J.; Jang, K.K.; Choi, S.H.; Han, H.J. Vibrio vulnificus VvpE Stimulates IL-1β Production by the Hypomethylation of the IL-1β Promoter and NF-κB Activation via Lipid Raft–Dependent ANXA2 Recruitment and Reactive Oxygen Species Signaling in Intestinal Epithelial Cells. J. Immunol. 2015, 195, 2282–2293. [Google Scholar] [CrossRef] [PubMed]
- Choi, G.; Choi, S.H. Complex regulatory networks of virulence factors in Vibrio vulnificus. Trends Microbiol. 2022, 30, 1205–1216. [Google Scholar] [CrossRef]
- Hwang, W.; Lee, N.Y.; Kim, J.; Lee, M.; Kim, K.; Lee, K.; Park, S. Functional Characterization of EpsC, a Component of the Type II Secretion System, in the Pathogenicity of Vibrio vulnificus. Infect. Immun. 2011, 79, 4068–4080. [Google Scholar] [CrossRef]
- Church, S.R.; Lux, T.; Baker-Austin, C.; Buddington, S.P.; Michell, S.L. Vibrio vulnificus Type 6 Secretion System 1 Contains Anti-Bacterial Properties. PLoS ONE 2016, 11, e165500. [Google Scholar] [CrossRef] [PubMed]
- Song, E.J.; Lee, S.J.; Lim, H.S.; Kim, J.S.; Jang, K.K.; Choi, S.H.; Han, H.J. Vibrio vulnificus VvhA induces autophagy-related cell death through the lipid raft-dependent c-Src/NOX signaling pathway. Sci. Rep. 2016, 6, 27080. [Google Scholar] [CrossRef]
- Zhu, P.; Cui, Y.; Pang, J.; Xiong, Z.; Huang, Z.; Guo, S.; Zhang, S.; Cai, T. Sensitively and quickly detecting Vibrio vulnificus by real time recombinase polymerase amplification targeted to vvhA gene. Mol. Cell Probe 2021, 57, 101726. [Google Scholar] [CrossRef] [PubMed]
- MIYOSHI, S.I. Vibrio vulnificus infection and metalloprotease. J. Dermatol. 2006, 33, 589–595. [Google Scholar] [CrossRef]
- Hubert, C.L.; Michell, S.L. A universal oyster infection model demonstrates that Vibrio vulnificus Type 6 secretion systems have antibacterial activity in vivo. Environ. Microbiol. 2020, 22, 4381–4393. [Google Scholar] [CrossRef]
- Makino, K.; Oshima, K.; Kurokawa, K.; Yokoyama, K.; Uda, T.; Tagomori, K.; Iijima, Y.; Najima, M.; Nakano, M.; Yamashita, A.; et al. Genome sequence of Vibrio parahaemolyticus: A pathogenic mechanism distinct from that of V. cholerae. Lancet 2003, 361, 743–749. [Google Scholar] [CrossRef]
- Bavoil, P.M.; Hsia, R.C. Type III secretion in Chlamydia: A case of déjà vu? Mol. Microbiol. 1998, 28, 860–862. [Google Scholar] [CrossRef] [PubMed]
- Jarvis, K.G.; Giron, J.A.; Jerse, A.E.; Mcdaniel, T.K.; Donnenberg, M.S.; Kaper, J.B. Enteropathogenic Escherichia coli contains a putative type III secretion system necessary for the export of proteins involved in attaching and effacing lesion formation. Proc. Natl. Acad. Sci. USA 1995, 92, 7996–8000. [Google Scholar] [CrossRef]
- Michiels, T.; Vanooteghem, J.C.; Lambert De Rouveroit, C.; China, B.; Gustin, A.; Boudry, P.; Cornelis, G.R. Analysis of virC, an operon involved in the secretion of Yop proteins by Yersinia enterocolitica. J. Bacteriol. 1991, 173, 4994–5009. [Google Scholar] [CrossRef] [PubMed]
- Okada, N.; Iida, T.; Park, K.S.; Goto, N.; Yasunaga, T.; Hiyoshi, H.; Matsuda, S.; Kodama, T.; Honda, T. Identification and characterization of a novel type III secretion system in trh-positive Vibrio parahaemolyticus strain TH3996 reveal genetic lineage and diversity of pathogenic machinery beyond the species level. Infect. Immun. 2009, 77, 904–913. [Google Scholar] [CrossRef]
- Okada, N.; Matsuda, S.; Matsuyama, J.; Park, K.S.; de Los, R.C.; Kogure, K.; Honda, T.; Iida, T. Presence of genes for type III secretion system 2 in Vibrio mimicus strains. Bmc Microbiol. 2010, 10, 302. [Google Scholar] [CrossRef]
- Xu, F.; Gonzalez-Escalona, N.; Drees, K.P.; Sebra, R.P.; Cooper, V.S.; Jones, S.H.; Whistler, C.A. Parallel Evolution of Two Clades of an Atlantic-Endemic Pathogenic Lineage of Vibrio parahaemolyticus by Independent Acquisition of Related Pathogenicity Islands. Appl. Environ. Microb. 2017, 83, 18. [Google Scholar] [CrossRef] [PubMed]
- Park, K.; Ono, T.; Rokuda, M.; Jang, M.; Okada, K.; Iida, T.; Honda, T. Functional Characterization of Two Type III Secretion Systems of Vibrio parahaemolyticus. Infect. Immun. 2004, 72, 6659–6665. [Google Scholar] [CrossRef]
- Izutsu, K.; Kurokawa, K.; Tashiro, K.; Kuhara, S.; Hayashi, T.; Honda, T.; Iida, T. Comparative Genomic Analysis Using Microarray Demonstrates a Strong Correlation between the Presence of the 80-Kilobase Pathogenicity Island and Pathogenicity in Kanagawa Phenomenon-Positive Vibrio parahaemolyticus Strains. Infect. Immun. 2008, 76, 1016–1023. [Google Scholar] [CrossRef]
- Dziejman, M.; Serruto, D.; Tam, V.C.; Sturtevant, D.; Diraphat, P.; Faruque, S.M.; Rahman, M.H.; Heidelberg, J.F.; Decker, J.; Li, L.; et al. Genomic Characterization of Non-O1, Non-O139 Vibrio cholerae Reveals Genes for a Type III Secretion System. Proc. Natl. Acad. Sci. USA 2005, 102, 3465–3470. [Google Scholar] [CrossRef]
- Henke, J.M.; Bassler, B.L. Quorum Sensing Regulates Type III Secretion in Vibrio harveyi and Vibrio parahaemolyticus. J. Bacteriol. 2004, 12, 3794–3805. [Google Scholar] [CrossRef]
- Sebastian, A.; Jerez, N.P.V.B. Vibrio type III secretion system 2 is not restricted to the Vibrionaceae and encodes differentially distributed repertoires of effector proteins. Microb. Genom. 2023, 9, 000973. [Google Scholar] [CrossRef]
- Cañigral, I.; Moreno, Y.; Alonso, J.L.; González, A.; Ferrús, M.A. Detection of Vibrio vulnificus in seafood, seawater and wastewater samples from a Mediterranean coastal area. Microbiol. Res. 2010, 165, 657–664. [Google Scholar] [CrossRef] [PubMed]
- Jain, C.; Rodriguez-R, L.M.; Phillippy, A.M.; Konstantinidis, K.T.; Aluru, S. High throughput ANI analysis of 90K prokaryotic genomes reveals clear species boundaries. Nat. Commun. 2018, 9, 5114. [Google Scholar] [CrossRef]
- Vickery, M.C.L.; Nilsson, W.B.; Strom, M.S.; Nordstrom, J.L.; Depaola, A. A real-time PCR assay for the rapid determination of 16S rRNA genotype in Vibrio vulnificus. J. Microbiol. Meth. 2007, 68, 376–384. [Google Scholar] [CrossRef]
- Valiente, E.; Jiménez, N.; Merino, S.; Tomás, J.M.; Amaro, C. Vibrio vulnificus Biotype 2 Serovar Egne but NotgalE Is Essential for Lipopolysaccharide Biosynthesis and Virulence. Infect. Immun. 2008, 76, 1628–1638. [Google Scholar] [CrossRef] [PubMed]
- Price, M.N.; Dehal, P.S.; Arkin, A.P. FastTree: Computing large minimum evolution trees with profiles instead of a distance matrix. Mol. Biol. Evol. 2009, 26, 1641–1650. [Google Scholar] [CrossRef]
- Page, A.J.; Cummins, C.A.; Hunt, M.; Wong, V.K.; Reuter, S.; Holden, M.T.; Fookes, M.; Falush, D.; Keane, J.A.; Parkhill, J. Roary: Rapid large-scale prokaryote pan genome analysis. Bioinformatics 2015, 31, 3691–3693. [Google Scholar] [CrossRef]
- Seemann, T. Prokka: Rapid prokaryotic genome annotation. Bioinformatics 2014, 30, 2068–2069. [Google Scholar] [CrossRef]
- Feldgarden, M.; Brover, V.; Haft, D.H.; Prasad, A.B.; Slotta, D.J.; Tolstoy, I.; Tyson, G.H.; Zhao, S.; Hsu, C.; Mcdermott, P.F.; et al. Validating the AMR Finder Tool and Resistance Gene Database by Using Antimicrobial Resistance Genotype-Phenotype Correlations in a Collection of Isolates. Antimicrob. Agents Chemother. 2020, 64, 10-1128. [Google Scholar] [CrossRef]
- Vernikos, G.S.; Parkhill, J. Interpolated variable order motifs for identification of horizontally acquired DNA: Revisiting the Salmonella pathogenicity islands. Bioinformatics 2006, 22, 2196–2203. [Google Scholar] [CrossRef]
- Altschul, S.F.; Gish, W.; Miller, W.; Myers, E.W.; Lipman, D.J. Basic local alignment search tool. J. Mol. Biol. 1990, 215, 403–410. [Google Scholar] [CrossRef] [PubMed]
- Tamura, K.; Stecher, G.; Kumar, S. MEGA11: Molecular Evolutionary Genetics Analysis Version 11. Mol. Biol. Evol. 2021, 38, 3022–3027. [Google Scholar] [CrossRef] [PubMed]
- Wang, J.; Weng, X.; Weng, Y.; Xu, Q.; Lu, Y.; Mo, Y. Clinical features and treatment outcomes of Vibrio vulnificus infection in the coastal city of Ningbo, China. Front. Microbiol. 2023, 14, 1220526. [Google Scholar] [CrossRef]
- Hoefler, F.; Pouget-Abadie, X.; Roncato-Saberan, M.; Lemarié, R.; Takoudju, E.; Raffi, F.; Corvec, S.; Le Bras, M.; Cazanave, C.; Lehours, P.; et al. Clinical and Epidemiologic Characteristics and Therapeutic Management of Patients with Vibrio Infections, Bay of Biscay, France, 2001–2019. Emerg. Infect. Dis. 2022, 28, 2367–2373. [Google Scholar] [CrossRef]
- Thiaville, P.C.; Bourdage, K.L.; Wright, A.C.; Farrell-Evans, M.; Garvan, C.W.; Gulig, P.A. Genotype Is Correlated with but Does Not Predict Virulence of Vibrio vulnificus Biotype 1 in Subcutaneously Inoculated, Iron Dextran-Treated Mice. Infect. Immun. 2011, 79, 1194–1207. [Google Scholar] [CrossRef]
- Xu, X.; Liang, S.; Li, X.; Hu, W.; Li, X.; Lei, L.; Lin, H. Antibiotic resistance and virulence characteristics of Vibrio vulnificus isolated from Ningbo, China. Front. Microbiol. 2024, 15, 1459466. [Google Scholar] [CrossRef]
- Warner, E.; Oliver, J.D. Population Structures of Two Genotypes of Vibrio vulnificus in Oysters (Crassostrea virginica) and Seawater. Appl. Environ. Microb. 2008, 74, 80–85. [Google Scholar] [CrossRef]
- Dickerson, J.; Gooch-Moore, J.; Jacobs, J.M.; Mott, J.B. Characteristics of Vibrio vulnificus isolates from clinical and environmental sources. Mol. Cell Probe 2021, 56, 101695. [Google Scholar] [CrossRef] [PubMed]
- Kling, K.; Trinh, S.A.; Leyn, S.A.; Rodionov, D.A.; Rodionov, I.D.; Herrera, A.; Cervantes, K.; Pankey, G.; Ashcraft, D.; Ozer, E.A.; et al. Genetic Divergence of Vibrio vulnificus Clinical Isolates with Mild to Severe Outcomes. Mbio 2022, 13, e150022. [Google Scholar] [CrossRef]
- Geng, N.; Sun, G.; Liu, W.J.; Gao, B.C.; Sun, C.; Xu, C.; Hua, E.; Xu, L. Distribution, Phylogeny and Evolution of Clinical and Environmental Vibrio vulnificus Antibiotic-Resistant Genes. Evol. Bioinform. 2022, 18, 1041271744. [Google Scholar] [CrossRef]
- Da, S.L.; Ossai, S.; Chigbu, P.; Parveen, S. Antimicrobial and Genetic Profiles of Vibrio vulnificus and Vibrio parahaemolyticus Isolated from the Maryland Coastal Bays, United States. Front. Microbiol. 2021, 12, 676249. [Google Scholar] [CrossRef]
- Baker-Austin, C.; Mcarthur, J.V.; Lindell, A.H.; Wright, M.S.; Tuckfield, R.C.; Gooch, J.; Warner, L.; Oliver, J.; Stepanauskas, R. Multi-site analysis reveals widespread antibiotic resistance in the marine pathogen Vibrio vulnificus. Microb. Ecol. 2009, 57, 151–159. [Google Scholar] [CrossRef] [PubMed]
- Morgado, M.E.; Brumfield, K.D.; Chattopadhyay, S.; Malayil, L.; Alawode, T.; Amokeodo, I.; He, X.; Huq, A.; Colwell, R.R.; Sapkota, A.R. Antibiotic resistance trends among Vibrio vulnificus and Vibrio parahaemolyticus isolated from the Chesapeake Bay, Maryland: A longitudinal study. Appl. Environ. Microb. 2024, 90, e53924. [Google Scholar] [CrossRef] [PubMed]
- Pan, J.; Zhang, Y.; Jin, D.; Ding, G.; Luo, Y.; Zhang, J.; Mei, L.; Zhu, M. Molecular Characterization and Antibiotic Susceptibility of Vibrio vulnificus in Retail Shrimps in Hangzhou, People’s Republic of China. J. Food Protect 2013, 76, 2063–2068. [Google Scholar] [CrossRef] [PubMed]
- Hakonsholm, F.; Lunestad, B.T.; Aguirre, S.J.; Martinez-Urtaza, J.; Marathe, N.P.; Svanevik, C.S. Vibrios from the Norwegian marine environment: Characterization of associated antibiotic resistance and virulence genes. Microbiologyopen 2020, 9, e1093. [Google Scholar] [CrossRef]
- Canellas, A.L.B.; Lopes, I.R.; Mello, M.P.; Paranhos, R.; de Oliveira, B.F.R.; Laport, M.S. Vibrio Species in an Urban Tropical Estuary: Antimicrobial Susceptibility, Interaction with Environmental Parameters, and Possible Public Health Outcomes. Microorganisms 2021, 9, 1007. [Google Scholar] [CrossRef]
- González-Gaya, B.; García-Bueno, N.; Buelow, E.; Marin, A.; Rico, A. Effects of aquaculture waste feeds and antibiotics on marine benthic ecosystems in the Mediterranean Sea. Sci. Total Environ. 2022, 806, 151190. [Google Scholar] [CrossRef]
- Adenaya, A.; Berger, M.; Brinkhoff, T.; Ribas-Ribas, M.; Wurl, O. Usage of antibiotics in aquaculture and the impact on coastal waters. Mar. Pollut. Bull. 2023, 188, 114645. [Google Scholar] [CrossRef]
- Xie, S.; Hamid, N.; Zhang, T.; Zhang, Z.; Peng, L. Unraveling the nexus: Microplastics, antibiotics, and ARGs interactions, threats and control in aquaculture—A review. J. Hazard. Mater. 2024, 471, 134324. [Google Scholar] [CrossRef]
- Chen, J.; Sun, R.; Pan, C.; Sun, Y.; Mai, B.; Li, Q.X. Antibiotics and Food Safety in Aquaculture. J. Agr. Food Chem. 2020, 68, 11908–11919. [Google Scholar] [CrossRef]
- Cornelis, G.R. The type III secretion injectisome. Nat. Rev. Microbiol. 2006, 4, 811–825. [Google Scholar] [CrossRef] [PubMed]
- Yang, H.; de Souza Santos, M.; Lee, J.; Law, H.T.; Chimalapati, S.; Verdu, E.F.; Orth, K.; Vallance, B.A.; Vance, R. A Novel Mouse Model of Enteric Vibrio parahaemolyticus Infection Reveals that the Type III Secretion System 2 Effector VopC Plays a Key Role in Tissue Invasion and Gastroenteritis. Mbio 2019, 10, 10-1128. [Google Scholar] [CrossRef]
- Piñeyro, P.; Zhou, X.; Orfe, L.H.; Friel, P.J.; Lahmers, K.; Call, D.R. Development of Two Animal Models to Study the Function of Vibrio parahaemolyticus Type III Secretion Systems. Infect. Immun. 2010, 78, 4551–4559. [Google Scholar] [CrossRef] [PubMed]
- Ulloa, M.T.; Sanhueza, C.; Henríquez, T.; Aguayo, B.; Hermosilla, G.; Porte, L.; Dabanch, J.; Braun, S.; Fica, A.; Briceño, I.; et al. Cepas chilenas de origen clínico de Vibrio cholerae no-O1, no-O139 portan los genes vcsN2, vcsC2, vcsV2, vspD, toxR2 y vopF del sistema de secreción T3SS2 presentes en una isla de patogenicidad. Rev. Chil. De Infectología 2019, 36, 312–317. [Google Scholar] [CrossRef] [PubMed]
- Carraro, N.; Rivard, N.; Burrus, V.; Ceccarelli, D. Mobilizable genomic islands, different strategies for the dissemination of multidrug resistance and other adaptive traits. Mob. Genet. Elements 2017, 7, 1–6. [Google Scholar] [CrossRef] [PubMed]
- Correa, V.K.; Norman, R.S. Transcriptomic Analysis Reveals That Municipal Wastewater Effluent Enhances Vibrio vulnificus Growth and Virulence Potential. Front. Microbiol. 2021, 12, 754683. [Google Scholar] [CrossRef]
- Guo, R.H.; Lim, J.Y.; Tra, M.D.; Jo, S.J.; Park, J.U.; Rhee, J.H.; Kim, Y.R. Vibrio vulnificus RtxA1 Toxin Expression Upon Contact with Host Cells Is RpoS-Dependent. Front. Cell Infect. Mi 2018, 8, 70. [Google Scholar] [CrossRef]
- Hernández-Cabanyero, C.; Sanjuán, E.; Mercado, L.; Amaro, C. Evidence that fish death after Vibrio vulnificus infection is due to an acute inflammatory response triggered by a toxin of the MARTX family. Fish. Shellfish. Immun. 2023, 142, 109131. [Google Scholar] [CrossRef]
- Brown, N.F.; Finlay, B.B. Potential origins and horizontal transfer of type III secretion systems and effectors. Mob. Genet. Elements 2011, 1, 118–121. [Google Scholar] [CrossRef][Green Version]
- Hu, Y.; Huang, H.; Cheng, X.; Shu, X.; White, A.P.; Stavrinides, J.; Koster, W.; Zhu, G.; Zhao, Z.; Wang, Y. A global survey of bacterial type III secretion systems and their effectors. Environ. Microbiol. 2017, 19, 3879–3895. [Google Scholar] [CrossRef]
- Abby, S.S.; Rocha, E.P. The non-flagellar type III secretion system evolved from the bacterial flagellum and diversified into host-cell adapted systems. PLoS Genet. 2012, 8, e1002983. [Google Scholar] [CrossRef] [PubMed]
- Blocker, A.; Komoriya, K.; Aizawa, S. Type III secretion systems and bacterial flagella: Insights into their function from structural similarities. Proc. Natl. Acad. Sci. USA 2003, 100, 3027–3030. [Google Scholar] [CrossRef] [PubMed]
- Ferris, H.U.; Minamino, T. Flipping the switch: Bringing order to flagellar assembly. Trends Microbiol. 2006, 14, 519–526. [Google Scholar] [CrossRef] [PubMed]
- Minamino, T.; Namba, K. Self-assembly and type III protein export of the bacterial flagellum. J. Mol. Microbiol. Biotechnol. 2004, 7, 5–17. [Google Scholar] [CrossRef] [PubMed]
- Plaza, N.; Urrutia, I.M.; Garcia, K.; Waldor, M.K.; Blondel, C.J. Identification of a Family of Vibrio Type III Secretion System Effectors That Contain a Conserved Serine/Threonine Kinase Domain. Msphere 2021, 6, e59921. [Google Scholar] [CrossRef]
- Stavrinides, J.; Ma, W.; Guttman, D.S. Terminal reassortment drives the quantum evolution of type III effectors in bacterial pathogens. PLoS Pathog. 2006, 2, e104. [Google Scholar] [CrossRef]
- Ma, W.; Dong, F.F.; Stavrinides, J.; Guttman, D.S. Type III effector diversification via both pathoadaptation and horizontal transfer in response to a coevolutionary arms race. PLoS Genet. 2006, 2, e209. [Google Scholar] [CrossRef]
- Guttman, D.S.; Vinatzer, B.A.; Sarkar, S.F.; Ranall, M.V.; Kettler, G.; Greenberg, J.T. A functional screen for the type III (Hrp) secretome of the plant pathogen Pseudomonas syringae. Science 2002, 295, 1722–1726. [Google Scholar] [CrossRef]
- Rohmer, L.; Guttman, D.S.; Dangl, J.L. Diverse evolutionary mechanisms shape the type III effector virulence factor repertoire in the plant pathogen Pseudomonas syringae. Genetics 2004, 167, 1341–1360. [Google Scholar] [CrossRef][Green Version]
- Pitman, A.R.; Jackson, R.W.; Mansfield, J.W.; Kaitell, V.; Thwaites, R.; Arnold, D.L. Exposure to Host Resistance Mechanisms Drives Evolution of Bacterial Virulence in Plants. Curr. Biol. 2005, 15, 2230–2235. [Google Scholar] [CrossRef]
- Krzywinska, E.; Krzywinski, J.; Schorey, J.S. Naturally occurring horizontal gene transfer and homologous recombination in Mycobacterium. Microbiology 2004, 150, 1707–1712. [Google Scholar] [CrossRef] [PubMed]
- Haake, D.A.; Suchard, M.A.; Kelley, M.M.; Dundoo, M.; Alt, D.P.; Zuerner, R.L. Molecular Evolution and Mosaicism of Leptospiral Outer Membrane Proteins Involves Horizontal DNA Transfer. J. Bacteriol. 2004, 186, 2818–2828. [Google Scholar] [CrossRef]
- Arnold, B.J.; Huang, I.; Hanage, W.P. Horizontal gene transfer and adaptive evolution in bacteria. Nat. Rev. Microbiol. 2022, 20, 206–218. [Google Scholar] [CrossRef] [PubMed]
- Velez, K.; Leighton, R.E.; Decho, A.W.; Pinckney, J.L.; Norman, R.S. Modeling pH and Temperature Effects as Climatic Hazards in Vibrio Vulnificus and Vibrio Parahaemolyticus Planktonic Growth and Biofilm Formation. Geohealth 2023, 7, e2022G–e2769G. [Google Scholar] [CrossRef] [PubMed]
- Harris, E. CDC Issues Warning Amid Vibrio vulnificus Infections. JAMA J. Am. Med. Assoc. 2023, 330, 1318. [Google Scholar] [CrossRef]
- Morgado, M.E.; Brumfield, K.D.; Mitchell, C.; Boyle, M.M.; Colwell, R.R.; Sapkota, A.R. Increased incidence of vibriosis in Maryland, U.S.A., 2006–2019. Environ. Res. 2024, 244, 117940. [Google Scholar] [CrossRef]
- Brumfield, K.D.; Chen, A.J.; Gangwar, M.; Usmani, M.; Hasan, N.A.; Jutla, A.S.; Huq, A.; Colwell, R.R. Environmental Factors Influencing Occurrence of Vibrio parahaemolyticus and Vibrio vulnificus. Appl. Environ. Microb. 2023, 89, e30723. [Google Scholar] [CrossRef]







| Disclaimer/Publisher’s Note: The statements, opinions and data contained in all publications are solely those of the individual author(s) and contributor(s) and not of MDPI and/or the editor(s). MDPI and/or the editor(s) disclaim responsibility for any injury to people or property resulting from any ideas, methods, instructions or products referred to in the content. | 
© 2024 by the authors. Licensee MDPI, Basel, Switzerland. This article is an open access article distributed under the terms and conditions of the Creative Commons Attribution (CC BY) license (https://creativecommons.org/licenses/by/4.0/).
Share and Cite
Ma, L.-C.; Li, M.; Chen, Y.-M.; Chen, W.-Y.; Chen, Y.-W.; Cheng, Z.-L.; Zhu, Y.-Z.; Zhang, Y.; Guo, X.-K.; Liu, C. Genomic Insight into Zoonotic and Environmental Vibrio vulnificus: Strains with T3SS2 as a Novel Threat to Public Health. Microorganisms 2024, 12, 2375. https://doi.org/10.3390/microorganisms12112375
Ma L-C, Li M, Chen Y-M, Chen W-Y, Chen Y-W, Cheng Z-L, Zhu Y-Z, Zhang Y, Guo X-K, Liu C. Genomic Insight into Zoonotic and Environmental Vibrio vulnificus: Strains with T3SS2 as a Novel Threat to Public Health. Microorganisms. 2024; 12(11):2375. https://doi.org/10.3390/microorganisms12112375
Chicago/Turabian StyleMa, Ling-Chao, Min Li, Yi-Ming Chen, Wei-Ye Chen, Yi-Wen Chen, Zi-Le Cheng, Yong-Zhang Zhu, Yan Zhang, Xiao-Kui Guo, and Chang Liu. 2024. "Genomic Insight into Zoonotic and Environmental Vibrio vulnificus: Strains with T3SS2 as a Novel Threat to Public Health" Microorganisms 12, no. 11: 2375. https://doi.org/10.3390/microorganisms12112375
APA StyleMa, L.-C., Li, M., Chen, Y.-M., Chen, W.-Y., Chen, Y.-W., Cheng, Z.-L., Zhu, Y.-Z., Zhang, Y., Guo, X.-K., & Liu, C. (2024). Genomic Insight into Zoonotic and Environmental Vibrio vulnificus: Strains with T3SS2 as a Novel Threat to Public Health. Microorganisms, 12(11), 2375. https://doi.org/10.3390/microorganisms12112375
 
        

