Analysis of Characteristics of Bovine-Derived Non-Enterotoxigenic Bacteroides fragilis and Validation of Potential Probiotic Effects
Abstract
1. Introduction
2. Materials and Methods
2.1. Sampling and 16S High-Throughput Sequencing
2.2. Isolation and Identification of Bacteroides fragilis
2.3. Whole-Genome Sequencing (WGS) Analysis of BF-1153 Strain
2.3.1. DNA Extraction and Sequencing
2.3.2. BF-1153 Genomic Composition Analysis
2.4. Functional Annotation of the of BF-1153 Genome
2.5. Phenotypic Validation of Resistance of Bovine-Derived BF-1153
2.6. Investigation of Toxic Effects of Bovine-Derived BF-1153
2.7. Animal Experiment of BRV-Induced Diarrhea in SPF Kunming Mice
2.8. Identification of the Toxic Effects of BF-1153 in SPF Kunming Mice
2.9. Protective Effect of BF-1153 on BRV-Induced Diarrhea in SPF Kunming Mice
2.10. Statistical Analysis
3. Results
3.1. Microbial Population Abundance in Normal Stool and Diarrhea Stool
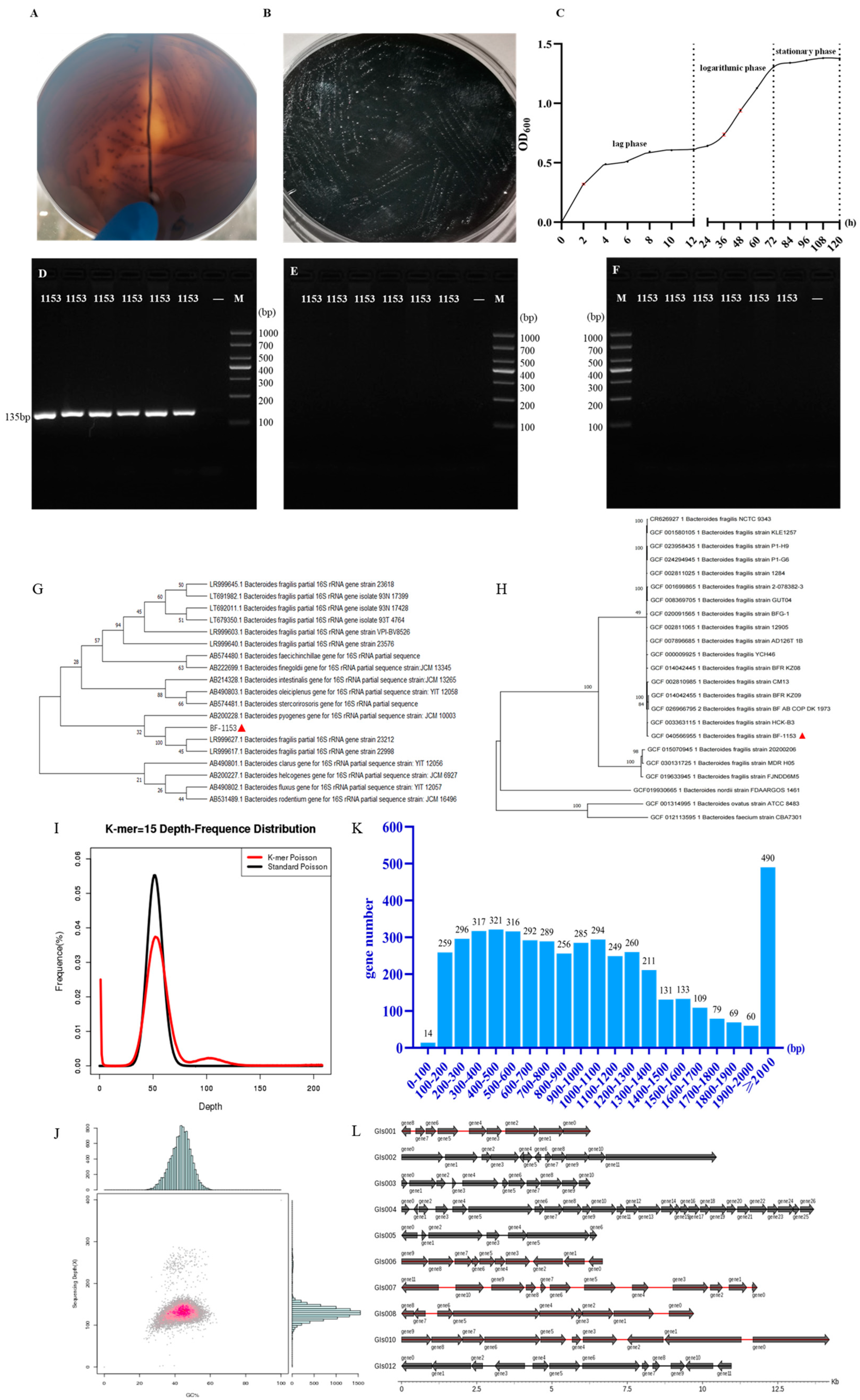
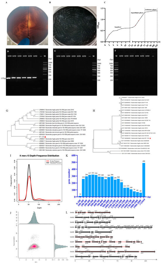
3.2. Growth Characteristics of Bovine-Derived Bacteroides fragilis
3.3. The Attribution of Bovine-Derived BF-1153 and the Construction of a Phylogenetic Tree
3.4. Genomic Profile of Bovine-Derived BF-1153
3.5. Component Analysis of Bovine-Derived BF-1153 Genome
3.6. Characteristic Function of Bovine-Derived BF-1153
3.6.1. GO Functional Annotation
3.6.2. KEGG Functional Annotation
3.6.3. COG Functional Annotation
3.6.4. PHI Functional Annotation
3.6.5. VFDB Functional Annotation
3.6.6. ARDB and CARD Functional Annotation
3.7. Phenotypic Validation of Resistance of Bovine-Derived BF-1153
3.8. Animal Experiment of BRV-Induced Diarrhea in SPF Kunming Mice
3.9. Investigation of Toxic Effects of Bovine-Derived BF-1153 on Cell Lines
3.10. Investigation of Toxic Effects of Bovine-Derived BF-1153 on SPF Kunming Mice
3.11. Bovine-Derived BF-1153 Has Potential Probiotic Effects on SPF Kunming Mice
4. Discussion
5. Conclusions
Supplementary Materials
Author Contributions
Funding
Institutional Review Board Statement
Data Availability Statement
Conflicts of Interest
References
- World Health Organization. Diarrhoeal Disease; World Health Organization: Geneva, Switzerland, 7 March 2024; Available online: https://www.who.int/news-room/fact-sheets/detail/diarrhoeal-disease (accessed on 25 October 2024).
- Chu, C.; Rotondo-Trivette, S.; Michail, S. Chronic diarrhea. Curr. Probl. Pediatr. Adolesc. Health Care 2020, 50, 100841. [Google Scholar] [CrossRef] [PubMed]
- Li, Y.; Xia, S.; Jiang, X.; Feng, C.; Gong, S.; Ma, J.; Fang, Z.; Yin, J.; Yin, Y. Gut Microbiota and Diarrhea: An Updated Review. Front. Cell. Infect. Microbiol. 2021, 11, 625210. [Google Scholar] [CrossRef] [PubMed]
- Gresse, R.; Chaucheyras-Durand, F.; Fleury, M.A.; Van de Wiele, T.; Forano, E.; Blanquet-Diot, S. Gut Microbiota Dysbiosis in Postweaning Piglets: Understanding the Keys to Health. Trends Microbiol. 2017, 25, 851–873. [Google Scholar] [CrossRef]
- Rajilić-Stojanović, M.; Jonkers, D.M.; Salonen, A.; Hanevik, K.; Raes, J.; Jalanka, J.; de Vos, W.M.; Manichanh, C.; Golic, N.; Enck, P.; et al. Intestinal microbiota and diet in IBS: Causes, consequences, or epiphenomena? Am. J. Gastroenterol. 2015, 110, 278–287. [Google Scholar] [CrossRef]
- Torres-Fuentes, C.; Schellekens, H.; Dinan, T.G.; Cryan, J.F. The microbiota-gut-brain axis in obesity. Lancet Gastroenterol. Hepatol. 2017, 2, 747–756. [Google Scholar] [CrossRef] [PubMed]
- Eckburg, P.B.; Bik, E.M.; Bernstein, C.N.; Purdom, E.; Dethlefsen, L.; Sargent, M.; Gill, S.R.; Nelson, K.E.; Relman, D.A. Diversity of the human intestinal microbial flora. Science 2005, 308, 1635–1638. [Google Scholar] [CrossRef]
- Deng, H.; Li, Z.; Tan, Y.; Guo, Z.; Liu, Y.; Wang, Y.; Yuan, Y.; Yang, R.; Bi, Y.; Bai, Y.; et al. A novel strain of Bacteroides fragilis enhances phagocytosis and polarises M1 macrophages. Sci. Rep. 2016, 6, 29401. [Google Scholar] [CrossRef]
- Kaźmierczak-Siedlecka, K.; Skonieczna-Żydecka, K.; Hupp, T.; Duchnowska, R.; Marek-Trzonkowska, N.; Połom, K. Next-generation probiotics—Do they open new therapeutic strategies for cancer patients? Gut Microbes 2022, 14, 2035659. [Google Scholar] [CrossRef]
- O’Toole, P.W.; Marchesi, J.R.; Hill, C. Next-generation probiotics: The spectrum from probiotics to live biotherapeutics. Nat. Microbiol. 2017, 2, 17057. [Google Scholar] [CrossRef]
- Satokari, R. Modulation of Gut Microbiota for Health by Current and Next-Generation Probiotics. Nutrients 2019, 11, 1921. [Google Scholar] [CrossRef]
- Hill, C.; Guarner, F.; Reid, G.; Gibson, G.R.; Merenstein, D.J.; Pot, B.; Morelli, L.; Canani, R.B.; Flint, H.J.; Salminen, S.; et al. Expert consensus document. The International Scientific Association for Probiotics and Prebiotics consensus statement on the scope and appropriate use of the term probiotic. Nat. Rev. Gastroenterol. Hepatol. 2014, 11, 506–514. [Google Scholar] [CrossRef] [PubMed]
- Cheng, Y.; Ling, Z.; Li, L. The Intestinal Microbiota and Colorectal Cancer. Front. Immunol. 2020, 11, 615056. [Google Scholar] [CrossRef] [PubMed]
- Sears, C.L. Enterotoxigenic Bacteroides fragilis: A rogue among symbiotes. Clin. Microbiol. Rev. 2009, 22, 349–369. [Google Scholar] [CrossRef]
- Sears, C.L.; Islam, S.; Saha, A.; Arjumand, M.; Alam, N.H.; Faruque, A.S.; Salam, M.A.; Shin, J.; Hecht, D.; Weintraub, A.; et al. Association of enterotoxigenic Bacteroides fragilis infection with inflammatory diarrhea. Clin. Infect. Dis. 2008, 47, 797–803. [Google Scholar] [CrossRef] [PubMed]
- Round, J.L.; Mazmanian, S.K. Inducible Foxp3+ regulatory T-cell development by a commensal bacterium of the intestinal microbiota. Proc. Natl. Acad. Sci. USA 2010, 107, 12204–12209. [Google Scholar] [CrossRef]
- Chang, C.J.; Lin, T.L.; Tsai, Y.L.; Wu, T.R.; Lai, W.F.; Lu, C.C.; Lai, H.C. Next generation probiotics in disease amelioration. J. Food Drug Anal. 2019, 27, 615–622. [Google Scholar] [CrossRef]
- Qu, D.; Sun, F.; Feng, S.; Yu, L.; Tian, F.; Zhang, H.; Chen, W.; Zhai, Q. Protective effects of Bacteroides fragilis against lipopolysaccharide-induced systemic inflammation and their potential functional genes. Food Funct. 2022, 13, 1015–1025. [Google Scholar] [CrossRef]
- Tan, H.; Wang, C.; Zhang, Q.; Tang, X.; Zhao, J.; Zhang, H.; Zhai, Q.; Chen, W. Preliminary safety assessment of a new Bacteroides fragilis isolate. Food Chem. Toxicol. 2020, 135, 110934. [Google Scholar] [CrossRef]
- Zhou, Q.; Shen, B.; Huang, R.; Liu, H.; Zhang, W.; Song, M.; Liu, K.; Lin, X.; Chen, S.; Liu, Y.; et al. Bacteroides fragilis strain ZY-312 promotes intestinal barrier integrity via upregulating the STAT3 pathway in a radiation-induced intestinal injury mouse model. Front. Nutr. 2022, 9, 1063699. [Google Scholar] [CrossRef]
- Chen, L.; Yang, M.; Zhu, W.; Su, Y.; Li, D.; Wang, T. Multi-Omics Analysis After Vaginal Administration of Bacteroides fragilis in Chickens. Front. Microbiol. 2022, 13, 846011. [Google Scholar] [CrossRef]
- Palkova, L.; Tomova, A.; Repiska, G.; Babinska, K.; Bokor, B.; Mikula, I.; Minarik, G.; Ostatnikova, D.; Soltys, K. Evaluation of 16S rRNA primer sets for characterisation of microbiota in paediatric patients with autism spectrum disorder. Sci. Rep. 2021, 11, 6781. [Google Scholar] [CrossRef] [PubMed]
- Papaparaskevas, J.; Mela, V.; Houhoula, D.P.; Pantazatou, A.; Petrikkos, G.L.; Tsakris, A. Comparative evaluation of conventional and real-time PCR assays for detecting Bacteroides fragilis in clinical samples. J. Clin. Microbiol. 2013, 51, 1593–1595. [Google Scholar] [CrossRef]
- Odamaki, T.; Sugahara, H.; Yonezawa, S.; Yaeshima, T.; Iwatsuki, K.; Tanabe, S.; Tominaga, T.; Togashi, H.; Benno, Y.; Xiao, J.Z. Effect of the oral intake of yogurt containing Bifidobacterium longum BB536 on the cell numbers of enterotoxigenic Bacteroides fragilis in microbiota. Anaerobe 2012, 18, 14–18. [Google Scholar] [CrossRef] [PubMed]
- Dorneles, E.M.; Santana, J.A.; Ribeiro, D.; Dorella, F.A.; Guimarães, A.S.; Moawad, M.S.; Selim, S.A.; Garaldi, A.L.; Miyoshi, A.; Ribeiro, M.G.; et al. Evaluation of ERIC-PCR as genotyping method for Corynebacterium pseudotuberculosis isolates. PLoS ONE 2014, 9, e98758. [Google Scholar] [CrossRef] [PubMed]
- Garofalo, C.; Bancalari, E.; Milanović, V.; Cardinali, F.; Osimani, A.; Sardaro, M.L.S.; Bottari, B.; Bernini, V.; Aquilanti, L.; Clementi, F.; et al. Study of the bacterial diversity of foods: PCR-DGGE versus LH-PCR. Int. J. Food Microbiol. 2017, 242, 24–36. [Google Scholar] [CrossRef]
- Pakbin, B.; Basti, A.A.; Khanjari, A.; Azimi, L.; Brück, W.M.; Karimi, A. RAPD and ERIC-PCR coupled with HRM for species identification of non-dysenteriae Shigella species; as a potential alternative method. BMC Res. Notes 2021, 14, 345. [Google Scholar] [CrossRef]
- Wang, L.; Jin, Y.; Zhao, L.; Pang, X.; Zhang, X. ERIC-PCR-based strain-specific detection of phenol-degrading bacteria in activated sludge of wastewater treatment systems. Lett. Appl. Microbiol. 2009, 49, 522–528. [Google Scholar] [CrossRef]
- Lawal, D.; Burgess, C.; McCabe, E.; Whyte, P.; Duffy, G. Development of a quantitative real time PCR assay to detect and enumerate Escherichia coli O157 and O26 serogroups in bovine recto-anal swabs. J. Microbiol. Methods 2015, 114, 9–15. [Google Scholar] [CrossRef]
- Lee, M.S.; Hyun, H.; Park, I.; Kim, S.; Jang, D.H.; Kim, S.; Im, J.K.; Kim, H.; Lee, J.H.; Kwon, T.; et al. Quantitative Fluorescence In Situ Hybridization (FISH) of Magnetically Confined Bacteria Enables Early Detection of Human Bacteremia. Small Methods 2022, 6, e2101239. [Google Scholar] [CrossRef]
- Prudent, E.; Raoult, D. Fluorescence in situ hybridization, a complementary molecular tool for the clinical diagnosis of infectious diseases by intracellular and fastidious bacteria. FEMS Microbiol. Rev. 2019, 43, 88–107. [Google Scholar] [CrossRef]
- Caporaso, J.G.; Lauber, C.L.; Walters, W.A.; Berg-Lyons, D.; Huntley, J.; Fierer, N.; Owens, S.M.; Betley, J.; Fraser, L.; Bauer, M.; et al. Ultra-high-throughput microbial community analysis on the Illumina HiSeq and MiSeq platforms. ISME J. 2012, 6, 1621–1624. [Google Scholar] [CrossRef] [PubMed]
- Johnson, J.S.; Spakowicz, D.J.; Hong, B.Y.; Petersen, L.M.; Demkowicz, P.; Chen, L.; Leopold, S.R.; Hanson, B.M.; Agresta, H.O.; Gerstein, M.; et al. Evaluation of 16S rRNA gene sequencing for species and strain-level microbiome analysis. Nat. Commun. 2019, 10, 5029. [Google Scholar] [CrossRef] [PubMed]
- Bryant, W.A.; Stentz, R.; Le Gall, G.; Sternberg, M.J.E.; Carding, S.R.; Wilhelm, T. In Silico Analysis of the Small Molecule Content of Outer Membrane Vesicles Produced by Bacteroides thetaiotaomicron Indicates an Extensive Metabolic Link between Microbe and Host. Front. Microbiol. 2017, 8, 2440. [Google Scholar] [CrossRef] [PubMed]
- Zakharzhevskaya, N.B.; Vanyushkina, A.A.; Altukhov, I.A.; Shavarda, A.L.; Butenko, I.O.; Rakitina, D.V.; Nikitina, A.S.; Manolov, A.I.; Egorova, A.N.; Kulikov, E.E.; et al. Outer membrane vesicles secreted by pathogenic and nonpathogenic Bacteroides fragilis represent different metabolic activities. Sci. Rep. 2017, 7, 5008. [Google Scholar] [CrossRef] [PubMed]
- Cecil, J.D.; Sirisaengtaksin, N.; O’Brien-Simpson, N.M.; Krachler, A.M. Outer Membrane Vesicle-Host Cell Interactions. Microbiol. Spectr. 2019, 7, 10-1128. [Google Scholar] [CrossRef]
- Elhenawy, W.; Debelyy, M.O.; Feldman, M.F. Preferential packing of acidic glycosidases and proteases into Bacteroides outer membrane vesicles. mBio 2014, 5, e00909–e00914. [Google Scholar] [CrossRef]
- Almeida, F.S.; Nakano, V.; Avila-Campos, M.J. Occurrence of enterotoxigenic and nonenterotoxigenic Bacteroides fragilis in calves and evaluation of their antimicrobial susceptibility. FEMS Microbiol. Lett. 2007, 272, 15–21. [Google Scholar] [CrossRef]
- Kraipowich, N.R.; Morris, D.L.; Thompson, G.L.; Mason, G.L. Bovine abortions associated with Bacteroides fragilis fetal infection. J. Vet. Diagn. Investig. 2000, 12, 369–371. [Google Scholar] [CrossRef]
- Zafar, H.; Saier, M.H., Jr. Gut Bacteroides species in health and disease. Gut Microbes 2021, 13, 1848158. [Google Scholar] [CrossRef]
- Liu, L.; Xu, M.; Lan, R.; Hu, D.; Li, X.; Qiao, L.; Zhang, S.; Lin, X.; Yang, J.; Ren, Z.; et al. Bacteroides vulgatus attenuates experimental mice colitis through modulating gut microbiota and immune responses. Front. Immunol. 2022, 13, 1036196. [Google Scholar] [CrossRef]
- Yoshida, N.; Emoto, T.; Yamashita, T.; Watanabe, H.; Hayashi, T.; Tabata, T.; Hoshi, N.; Hatano, N.; Ozawa, G.; Sasaki, N.; et al. Bacteroides vulgatus and Bacteroides dorei Reduce Gut Microbial Lipopolysaccharide Production and Inhibit Atherosclerosis. Circulation 2018, 138, 2486–2498. [Google Scholar] [CrossRef] [PubMed]
- Yoshida, N.; Sasaki, K.; Sasaki, D.; Yamashita, T.; Fukuda, H.; Hayashi, T.; Tabata, T.; Osawa, R.; Hirata, K.I.; Kondo, A. Effect of Resistant Starch on the Gut Microbiota and Its Metabolites in Patients with Coronary Artery Disease. J. Atheroscler. Thromb. 2019, 26, 705–719. [Google Scholar] [CrossRef] [PubMed]
- Lee, Y.K.; Mehrabian, P.; Boyajian, S.; Wu, W.L.; Selicha, J.; Vonderfecht, S.; Mazmanian, S.K. The Protective Role of Bacteroides fragilis in a Murine Model of Colitis-Associated Colorectal Cancer. mSphere 2018, 3, e00587-18. [Google Scholar] [CrossRef]
- Zheng, L.; Luo, M.; Kuang, G.; Liu, Y.; Liang, D.; Huang, H.; Yi, X.; Wang, C.; Wang, Y.; Xie, Q.; et al. Capsular Polysaccharide from Bacteroides fragilis Protects Against Ulcerative Colitis in an Undegraded Form. Front. Pharmacol. 2020, 11, 570476. [Google Scholar] [CrossRef] [PubMed]





| Pathogens Species | Primer | Sequence (5′-3′) | Product Size (bp) | References |
|---|---|---|---|---|
| 16S rRNA | universal primers | 27F: AGAGTTTGATCMTGGCTCAG 1492R: GGTTACCTTGTTACGACTT | 1500 | [22] |
| B. fragilis | LEU | F: CACTTGACTGTTGTAGATAAAGC R: CATCTTCATTGCAGCATTATCC | 135 | [23] |
| B. fragilis | BFT | F: GGATACATCAGCTGGGTTGTAG R: GCGAACTCGGTTTATGCAGT | 296 | [24] |
| B. fragilis | BFT1 | F: TCTTTTGAATTATCCGTATGCTC R: CTTGGGATAATAAAATCTTAGGGATG | 169 | [24] |
| B. fragilis | BFT2 | F: ATTTTTAGCGATTCTATACATGTTCTC R: GGGCATATATTGGGTGCTAGG | 114 | [24] |
| B. fragilis | BFT3 | F: TGGATCATCCGCATGGTTA R: TTTGGGCATATCTTGGCTCA | 148 | [24] |
| Farm | Sample ID of Diarrhea Stools | Types of Pathogens | Sample ID of Normal Stools | Types of Pathogens |
|---|---|---|---|---|
| Shangle | 121 | E.coli K99 (1) | 120 | Cryptosporidium (1) |
| 122 | Cryptosporidium (1) | 123 | - | |
| 124 | Cryptosporidium (1) | 126 | - | |
| 125 | Cryptosporidium (1) | 127 | - | |
| 128 | Cryptosporidium (1) | 129 | Cryptosporidium (1) | |
| 130 | BCoV, Cryptosporidium (2) | 131 | - | |
| total | 3 | total | 1 | |
| Wuli | 224 | Cryptosporidium, Giardia (2) | 237 | Cryptosporidium (1) |
| 225 | Cryptosporidium, BoAstV (2) | 238 | - | |
| 227 | BCoV, Cryptosporidium (2) | 239 | - | |
| 228 | Cryptosporidium (1) | 240 | - | |
| 233 | E.coli K99, Cryptosporidium, Giardia (3) | 241 | - | |
| 235 | Cryptosporidium (1) | 242 | Cryptosporidium (1) | |
| total | 5 | total | 1 |
| Strains Name | Description | Query Cover | Percent Identity | Accession |
|---|---|---|---|---|
| B. fragilis NCTC 9343 | 16S ribosomal RNA | 98% | 99.51% | NR_074784.2 |
| B. fragilis ATCC 25285 | 16S ribosomal RNA | 98% | 99.51% | NR_119164.1 |
| B. fragilis JCM 11019 | 16S ribosomal RNA | 98% | 99.51% | NR_112936.1 |
| B. fragilis DSM 2151 | 16S ribosomal RNA | 95% | 98.11% | NR_112936.1 |
| Gene ID | VF-ID | VF Name | Related Genes |
|---|---|---|---|
| BF-1153-GM001508 | VF0504 | AdeFGH efflux pump | adeG |
| BF-1153-GM001779 | VF0003 | Capsule | cap8J |
| BF-1153-GM002190 | VF0465 | Capsule | ACICU_00080 |
| BF-1153-GM002201 | VF0465 | Capsule | ACICU_00076 |
| BF-1153-GM001522 | VF0072 | ClpC | clpC |
| BF-1153-GM003898 | VF0074 | ClpP | clpP |
| BF-1153-GM000212 | VF0326 | LOS | Cj1135 |
| BF-1153-GM000761 | VF0171 | LPS | yvfE |
| BF-1153-GM003443 | VF0367 | LPS | gmd |
| BF-1153-GM004056 | VF0542 | LPS | wbtI |
| BF-1153-GM004650 | VF0171 | LPS | hisF |
| BF-1153-GM002680 | VF0153 | Mip | mip |
| BF-1153-GM000735 | VF0392 | O-antigen | ddhA |
| BF-1153-GM004424 | VF0473 | Polar flagella | flmH |
| BF-1153-GM003812 | VF0414 | RicA | ricA |
| BF-1153-GM004103 | VF0169 | SodB | sodB |
| Gene ID | Identity | Resistance Type | Original Resistance Type | Drug Class |
|---|---|---|---|---|
| BF-1153-GM001442 | 99.5% | mefA | mls_mfs | Lincosamide; Macrolide; Oxazolidinone; Phenicol; Pleuromutilin; Streptogramin; Tetracycline |
| BF-1153-GM003581 | 99.7% | bl2e_cepA | bla_a | Cephalosporin |
| BF-1153-GM003998 | 99.6% | ermF | erm | Lincosamide; Macrolide; Streptogramin |
| BF-1153-GM004000 | 99.5% | mefA | mls_mfs | Lincosamide; Macrolide; Oxazolidinone; Phenicol; Pleuromutilin; Streptogramin; Tetracycline |
| BF-1153-GM004302 | 98.8% | tetQ | tet_rpp | Tetracycline |
| BF-1153-GM004304 | 99.6% | ermF | erm | Lincosamide; Macrolide; Streptogramin |
| Antibiotics Name | Determination of Drug Sensitivity (mm) | Diameter of Drug Sensitive Tablets of BBE (mm) |
|---|---|---|
| lincomycin | ≥21 | 6 |
| erythromycin | ≥23 | 6 |
| azithromycin | ≥18 | 6 |
| tetracycline | ≥19 | 6 |
| doxycycline | ≥16 | 6 |
| trimethoprim | ≥16 | 6 |
Disclaimer/Publisher’s Note: The statements, opinions and data contained in all publications are solely those of the individual author(s) and contributor(s) and not of MDPI and/or the editor(s). MDPI and/or the editor(s) disclaim responsibility for any injury to people or property resulting from any ideas, methods, instructions or products referred to in the content. |
© 2024 by the authors. Licensee MDPI, Basel, Switzerland. This article is an open access article distributed under the terms and conditions of the Creative Commons Attribution (CC BY) license (https://creativecommons.org/licenses/by/4.0/).
Share and Cite
Wang, D.; Zhao, L.; Lin, J.; Wang, Y.; Gao, H.; Liu, W.; Li, Q.; Zhang, L.; Kang, X.; Guo, K. Analysis of Characteristics of Bovine-Derived Non-Enterotoxigenic Bacteroides fragilis and Validation of Potential Probiotic Effects. Microorganisms 2024, 12, 2319. https://doi.org/10.3390/microorganisms12112319
Wang D, Zhao L, Lin J, Wang Y, Gao H, Liu W, Li Q, Zhang L, Kang X, Guo K. Analysis of Characteristics of Bovine-Derived Non-Enterotoxigenic Bacteroides fragilis and Validation of Potential Probiotic Effects. Microorganisms. 2024; 12(11):2319. https://doi.org/10.3390/microorganisms12112319
Chicago/Turabian StyleWang, Dong, Long Zhao, Jingyi Lin, Yajing Wang, Haihui Gao, Wenhui Liu, Qirui Li, Liang Zhang, Xiaodong Kang, and Kangkang Guo. 2024. "Analysis of Characteristics of Bovine-Derived Non-Enterotoxigenic Bacteroides fragilis and Validation of Potential Probiotic Effects" Microorganisms 12, no. 11: 2319. https://doi.org/10.3390/microorganisms12112319
APA StyleWang, D., Zhao, L., Lin, J., Wang, Y., Gao, H., Liu, W., Li, Q., Zhang, L., Kang, X., & Guo, K. (2024). Analysis of Characteristics of Bovine-Derived Non-Enterotoxigenic Bacteroides fragilis and Validation of Potential Probiotic Effects. Microorganisms, 12(11), 2319. https://doi.org/10.3390/microorganisms12112319

