5-Fluorouracil Inhibits Bacterial Growth and Reduces Biofilm in Addition to Having Synergetic Effects with Gentamicin Against Pseudomonas aeruginosa
Abstract
1. Introduction
2. Materials and Methods
2.1. Bacterial Strain, Drugs, and Growth Media
2.2. Antibacterial Activity
2.3. Synergy Testing Between 5-Fluorouracil and Gentamicin/Meropenem Using Checkerboard Assay
2.4. Effect on Biofilm Biomass
2.5. Biofilm Eradication Assay
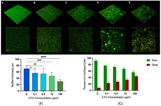
2.6. Effects on Biofilm Morphology
2.7. Synergy Testing of Drug Combination Against P. aeruginosa Biofilms
2.8. Statistical Analysis
3. Results
3.1. Antibacterial Effects
3.2. Checkerboard Assays
3.3. Biofilm Biomass
3.4. Disassembly of Established Biofilm
3.5. Biofilm Formation
3.6. Efficacy of the Antibiotic and 5-Fluorouracil Combination Against P. aeruginosa Biofilm
4. Discussion
5. Conclusions
Author Contributions
Funding
Data Availability Statement
Acknowledgments
Conflicts of Interest
References
- Ghasemian, S.; Karami-Zarandi, M.; Heidari, H.; Khoshnood, S.; Kouhsari, E.; Ghafourian, S.; Maleki, A.; Kazemian, H. Molecular Characterizations of Antibiotic Resistance, Biofilm Formation, and Virulence Determinants of Pseudomonas aeruginosa Isolated from Burn Wound Infection. J. Clin. Lab. Anal. 2023, 37, e24850. [Google Scholar] [CrossRef] [PubMed]
- Kumari, M.; Khurana, S.; Bhardwaj, N.; Malhotra, R.; Mathur, P. Pathogen burden & associated antibiogram of Pseudomonas spp. in a tertiary care hospital of India. Indian J. Med. Res. 2019, 149, 295–298. [Google Scholar] [CrossRef] [PubMed] [PubMed Central]
- Pang, Z.; Raudonis, R.; Glick, B.R.; Lin, T.J.; Cheng, Z. Antibiotic Resistance in Pseudomonas aeruginosa: Mechanisms and Alternative Therapeutic Strategies. Biotechnol. Adv. 2019, 37, 177–192. [Google Scholar] [CrossRef]
- Wilson, M.G.; Pandey, S. Pseudomonas aeruginosa; StatPearls: Treasure Island, FL, USA, 2020. Available online: https://www.ncbi.nlm.nih.gov/books/NBK557831/ (accessed on 16 October 2022).
- Montoya, M.C.; Krysan, D.J. Repurposing Estrogen Receptor Antagonists for the Treatment of Infectious Disease. mBio 2018, 9, e02272-18. [Google Scholar] [CrossRef] [PubMed]
- Soo, V.; Kwan, B.; Quezada, H.; Castillo-Juárez, I.; Pérez-Eretza, B.; García-Contreras, S.; Martínez-Vázquez, M.; Wood, T.; García-Contreras, R. Repurposing of Anticancer Drugs for the Treatment of Bacterial Infections. Curr. Top. Med. Chem. 2016, 17, 1157–1176. [Google Scholar] [CrossRef] [PubMed]
- Cavalla, D. Using Human Experience to Identify Drug Repurposing Opportunities: Theory and Practice. Br. J. Clin. Pharmacol. 2019, 85, 680–689. [Google Scholar] [CrossRef] [PubMed]
- GNS, H.S.; GR, S.; Murahari, M.; Krishnamurthy, M. An Update on Drug Repurposing: Re-Written Saga of the Drug’s Fate. Biomed. Pharmacother. 2019, 110, 700–716. [Google Scholar] [CrossRef]
- Wilson, P.M.; Danenberg, P.V.; Johnston, P.G.; Lenz, H.J.; Ladner, R.D. Standing the Test of Time: Targeting Thymidylate Biosynthesis in Cancer Therapy. Nat. Rev. Clin. Oncol. 2014, 11, 282–298. [Google Scholar] [CrossRef]
- Islam, Z.; Gurevic, I.; Strutzenberg, T.S.; Ghosh, A.K.; Iqbal, T.; Kohen, A. Bacterial versus Human Thymidylate Synthase: Kinetics and Functionality. PLoS ONE 2018, 13, e0196506. [Google Scholar] [CrossRef]
- Imperi, F.; Massai, F.; Facchini, M.; Frangipani, E.; Visaggio, D.; Leoni, L.; Bragonzi, A.; Visca, P. Repurposing the Antimycotic Drug Flucytosine for Suppression of Pseudomonas aeruginosa Pathogenicity. Proc. Natl. Acad. Sci. USA 2013, 110, 7458–7463. [Google Scholar] [CrossRef]
- Attila, C.; Ueda, A.; Wood, T.K. 5-Fluorouracil Reduces Biofilm Formation in Escherichia coli K-12 through Global Regulator AriR as an Antivirulence Compound. Appl. Microbiol. Biotechnol. 2009, 82, 525–533. [Google Scholar] [CrossRef] [PubMed]
- Di Bonaventura, G.; Lupetti, V.; De Fabritiis, S.; Piccirilli, A.; Porreca, A.; Di Nicola, M.; Pompilio, A. Giving Drugs a Second Chance: Antibacterial and Antibiofilm Effects of Ciclopirox and Ribavirin against Cystic Fibrosis Pseudomonas aeruginosa Strains. Int. J. Mol. Sci. 2022, 23, 5029. [Google Scholar] [CrossRef] [PubMed]
- Patil, M.; Serhii, K.; Garzino, F.; Gobert, Q.; Giorgio, S.; Raimundo, J.M.; Bolla, J.M.; Camplo, M. Synthesis and Antimicrobial Testing of 5-Fluorouracil Derivatives. Arch. Pharm. 2023, 356, 2300103. [Google Scholar] [CrossRef]
- Fernandes, S.; Gomes, I.B.; Simões, M. Antimicrobial and Antibiofilm Potentiation by a Triple Combination of Dual Biocides and a Phytochemical with Complementary Activity. Food Res. Int. 2023, 167, 112680. [Google Scholar] [CrossRef]
- Nikolic, I.; Vukovic, D.; Gavric, D.; Cvetanovic, J.; Sabo, V.A.; Gostimirovic, S.; Narancic, J.; Knezevic, P. An Optimized Checkerboard Method for Phage-Antibiotic Synergy Detection. Viruses 2022, 14, 1542. [Google Scholar] [CrossRef]
- Domalaon, R.; Ammeter, D.; Brizuela, M.; Gorityala, B.K.; Zhanel, G.G.; Schweizer, F. Repurposed Antimicrobial Combination Therapy: Tobramycin-Ciprofloxacin Hybrid Augments Activity of the Anticancer Drug Mitomycin C against Multidrug-Resistant Gram-Negative Bacteria. Front. Microbiol. 2019, 10, 1556. [Google Scholar] [CrossRef]
- Ornston, L.N.; Stanier, R.Y. The Conversion of Catechol and Protocatechuate to β-Ketoadipate by Pseudomonas putida. J. Biol. Chem. 1966, 241, 3776–3786. [Google Scholar] [CrossRef]
- Kowalska-Krochmal, B.; Dudek-Wicher, R. The Minimum Inhibitory Concentration of Antibiotics: Methods, Interpretation, Clinical Relevance. Pathogens 2021, 10, 165. [Google Scholar] [CrossRef]
- Koshelev, V.N.; Primerova, O.V.; Vorobyev, S.V.; Ivanova, L.V. Synthesis, Redox Properties and Antibacterial Activity of Hindered Phenols Linked to Heterocycles. Molecules 2020, 25, 2370. [Google Scholar] [CrossRef]
- Galanti, L.; Lebitasy, M.P.; Hecq, J.-D.; Cadrobbi, J.; Vanbeckbergen, D.; Jamart, J. Long-Term Stability of 5-Fluorouracil in 0.9% Sodium Chloride after Freezing, Microwave Thawing, and Refrigeration. Can. J. Hosp. Pharm. 2009, 62, 34–38. [Google Scholar] [CrossRef]
- Gamelin, E.; Delva, R.; Jacob, J.; Merrouche, Y.; Raoul, J.L.; Pezet, D.; Dorval, E.; Piot, G.; Morel, A.; Boisdron-Celle, M. Individual Fluorouracil Dose Adjustment Based on Pharmacokinetic Follow-up Compared with Conventional Dosage: Results of a Multicenter Randomized Trial of Patients with Metastatic Colorectal Cancer. J. Clin. Oncol. 2008, 26, 2099–2105. [Google Scholar] [CrossRef] [PubMed]
- Balouiri, M.; Sadiki, M.; Ibnsouda, S.K. Methods for in Vitro Evaluating Antimicrobial Activity: A Review. J. Pharm. Anal. 2016, 6, 71–79. [Google Scholar] [CrossRef] [PubMed]
- Costa, R.A.; Ortega, D.B.; Fulgêncio, D.L.A.; Costa, F.S.; Araújo, T.F.; Barreto, C.C. Checkerboard Testing Method Indicates Synergic Effect of Pelgipeptins against Multidrug Resistant Klebsiella pneumoniae. Biotechnol. Res. Innov. 2019, 3, 187–191. [Google Scholar] [CrossRef]
- Bellio, P.; Fagnani, L.; Nazzicone, L.; Celenza, G. New and Simplified Method for Drug Combination Studies by Checkerboard Assay. MethodsX 2021, 8, 101543. [Google Scholar] [CrossRef]
- Black, C.; Al Mahmud, H.; Howle, V.; Wilson, S.; Smith, A.C.; Wakeman, C.A. Development of a Polymicrobial Checkerboard Assay as a Tool for Determining Combinatorial Antibiotic Effectiveness in Polymicrobial Communities. Antibiotics 2023, 12, 1207. [Google Scholar] [CrossRef]
- Koibuchi, H.; Fujii, Y.; Sato’o, Y.; Mochizuki, T.; Yamada, T.; Cui, L.; Taniguchi, N. Inhibitory Effects of Ultrasound Irradiation on Staphylococcus epidermidis Biofilm. J. Med. Ultrason. 2021, 48, 439–448. [Google Scholar] [CrossRef]
- Gnanadhas, D.P.; Elango, M.; Datey, A.; Chakravortty, D. Chronic Lung Infection by Pseudomonas aeruginosa Biofilm Is Cured by L-Methionine in Combination with Antibiotic Therapy. Sci. Rep. 2015, 5, 16043. [Google Scholar] [CrossRef]
- Wang, Q.; Sun, F.J.; Liu, Y.; Xiong, L.R.; Xie, L.L.; Xia, P.Y. Enhancement of Biofilm Formation by Subinhibitory Concentrations of Macrolides in IcaADBC-Positive and -Negative Clinical Isolates of Staphylococcus epidermidis. Antimicrob. Agents Chemother. 2010, 54, 2707–2711. [Google Scholar] [CrossRef]
- Niazy, A.A.; Lambarte, R.N.A.; Sumague, T.S.; Vigilla, M.G.B.; Bin Shwish, N.M.; Kamalan, R.; Daeab, E.K.; Aljehani, N.M. FTY720 Reduces the Biomass of Biofilms in Pseudomonas aeruginosa in a Dose-Dependent Manner. Antibiotics 2024, 13, 621. [Google Scholar] [CrossRef]
- Alsubait, S.; Albader, S.; Alajlan, N.; Alkhunaini, N.; Niazy, A.; Almahdy, A. Comparison of the Antibacterial Activity of Calcium Silicate- and Epoxy Resin-Based Endodontic Sealers against Enterococcus faecalis Biofilms: A Confocal Laser-Scanning Microscopy Analysis. Odontology 2019, 107, 513–520. [Google Scholar] [CrossRef]
- Ianevski, A.; He, L.; Aittokallio, T.; Tang, J. SynergyFinder: A Web Application for Analyzing Drug Combination Dose–Response Matrix Data. Bioinformatics 2017, 33, 2413–2415. [Google Scholar] [CrossRef]
- Barbarossa, A.; Rosato, A.; Corbo, F.; Clodoveo, M.L.; Fracchiolla, G.; Carrieri, A.; Carocci, A. Non-Antibiotic Drug Repositioning as an Alternative Antimicrobial Approach. Antibiotics 2022, 11, 816. [Google Scholar] [CrossRef] [PubMed]
- Sedlmayer, F.; Woischnig, A.-K.; Unterreiner, V.; Fuchs, F.; Baeschlin, D.; Khanna, N.; Fussenegger, M. 5-Fluorouracil Blocks Quorum-Sensing of Biofilm-Embedded Methicillin-Resistant Staphylococcus aureus in Mice. Nucleic Acids Res. 2021, 49, e73. [Google Scholar] [CrossRef] [PubMed]
- Ude, J.; Tripathi, V.; Buyck, J.M.; Söderholm, S.; Cunrath, O.; Fanous, J.; Claudi, B.; Egli, A.; Schleberger, C.; Hiller, S.; et al. Outer Membrane Permeability: Antimicrobials and Diverse Nutrients Bypass Porins in Pseudomonas aeruginosa. Proc. Natl. Acad. Sci. USA 2021, 118, e2107644118. [Google Scholar] [CrossRef]
- Lozano, C.; López, M.; Rojo-Bezares, B.; Sáenz, Y. Antimicrobial Susceptibility Testing in Pseudomonas aeruginosa Biofilms: One Step Closer to a Standardized Method. Antibiotics 2020, 9, 880. [Google Scholar] [CrossRef]
- Engeman, E.; Freyberger, H.R.; Corey, B.W.; Ward, A.M.; He, Y.; Nikolich, M.P.; Filippov, A.A.; Tyner, S.D.; Jacobs, A.C. Synergistic Killing and Re-Sensitization of Pseudomonas aeruginosa to Antibiotics by Phage-Antibiotic Combination Treatment. Pharmaceuticals 2021, 14, 184. [Google Scholar] [CrossRef]
- Liu, K.; Wang, C.; Zhou, X.; Guo, X.; Yang, Y.; Liu, W.; Zhao, R.; Song, H. Bacteriophage Therapy for Drug-Resistant Staphylococcus aureus Infections. Front. Cell Infect. Microbiol. 2024, 14, 1336821. [Google Scholar] [CrossRef]
- Adil, M.; Alam, S.; Amin, U.; Ullah, I.; Muhammad, M.; Ullah, M.; Rehman, A.; Khan, T. Efficient Green Silver Nanoparticles-Antibiotic Combinations against Antibiotic-Resistant Bacteria. AMB Express 2023, 13, 115. [Google Scholar] [CrossRef]
- Haji, S.H.; Ali, F.A.; Aka, S.T.H. Synergistic Antibacterial Activity of Silver Nanoparticles Biosynthesized by Carbapenem-Resistant Gram-Negative Bacilli. Sci. Rep. 2022, 12, 15254. [Google Scholar] [CrossRef]
- García-Contreras, R.; Martínez-Vázquez, M.; Guadarrama, N.V.; Pañeda, A.G.V.; Hashimoto, T.; Maeda, T.; Quezada, H.; Wood, T.K. Resistance to the Quorum-Quenching Compounds Brominated Furanone C-30 and 5-Fluorouracil in Pseudomonas aeruginosa Clinical Isolates. Pathog. Dis. 2013, 68, 8–11. [Google Scholar] [CrossRef]
- Guendouze, A.; Plener, L.; Bzdrenga, J.; Jacquet, P.; Rémy, B.; Elias, M.; Lavigne, J.P.; Daudé, D.; Chabrière, E. Effect of Quorum Quenching Lactonase in Clinical Isolates of Pseudomonas aeruginosa and Comparison with Quorum Sensing Inhibitors. Front. Microbiol. 2017, 8, 227. [Google Scholar] [CrossRef] [PubMed]
- Kragh, K.N.; Tolker-Nielsen, T.; Lichtenberg, M. The Non-Attached Biofilm Aggregate. Commun. Biol. 2023, 6, 898. [Google Scholar] [CrossRef] [PubMed]
- Kragh, K.N.; Hutchison, J.B.; Melaugh, G.; Rodesney, C.; Roberts, A.E.L.; Irie, Y.; Jensen, P.; Diggle, S.P.; Allen, R.J.; Gordon, V.; et al. Role of Multicellular Aggregates in Biofilm Formation. mBio 2016, 7, e00237-16. [Google Scholar] [CrossRef]









Disclaimer/Publisher’s Note: The statements, opinions and data contained in all publications are solely those of the individual author(s) and contributor(s) and not of MDPI and/or the editor(s). MDPI and/or the editor(s) disclaim responsibility for any injury to people or property resulting from any ideas, methods, instructions or products referred to in the content. |
© 2024 by the authors. Licensee MDPI, Basel, Switzerland. This article is an open access article distributed under the terms and conditions of the Creative Commons Attribution (CC BY) license (https://creativecommons.org/licenses/by/4.0/).
Share and Cite
Niazy, A.A.; Alrashed, M.M.; Lambarte, R.N.A.; Niazy, A.A. 5-Fluorouracil Inhibits Bacterial Growth and Reduces Biofilm in Addition to Having Synergetic Effects with Gentamicin Against Pseudomonas aeruginosa. Microorganisms 2024, 12, 2257. https://doi.org/10.3390/microorganisms12112257
Niazy AA, Alrashed MM, Lambarte RNA, Niazy AA. 5-Fluorouracil Inhibits Bacterial Growth and Reduces Biofilm in Addition to Having Synergetic Effects with Gentamicin Against Pseudomonas aeruginosa. Microorganisms. 2024; 12(11):2257. https://doi.org/10.3390/microorganisms12112257
Chicago/Turabian StyleNiazy, Amani A., May M. Alrashed, Rhodanne Nicole A. Lambarte, and Abdurahman A. Niazy. 2024. "5-Fluorouracil Inhibits Bacterial Growth and Reduces Biofilm in Addition to Having Synergetic Effects with Gentamicin Against Pseudomonas aeruginosa" Microorganisms 12, no. 11: 2257. https://doi.org/10.3390/microorganisms12112257
APA StyleNiazy, A. A., Alrashed, M. M., Lambarte, R. N. A., & Niazy, A. A. (2024). 5-Fluorouracil Inhibits Bacterial Growth and Reduces Biofilm in Addition to Having Synergetic Effects with Gentamicin Against Pseudomonas aeruginosa. Microorganisms, 12(11), 2257. https://doi.org/10.3390/microorganisms12112257

