The Impact of the Soil Survival of the Pathogen of Fusarium Wilt on Soil Nutrient Cycling Mediated by Microorganisms
Abstract
1. Introduction
2. Materials and Methods
2.1. Plants and Pathogen
2.2. Fungus Isolation and Pathogenicity Test
2.3. Establishing the Artificial Disease Nursery for Fusarium wilt of M. charantia
2.4. Field Pathogenicity Assay of SG−15 Strain
2.5. Distribution of Fusarium oxysporum in Soil
2.6. Effects of the Colonization of F. oxysporum on Soil Physicochemical Properties and Microbial Function
2.7. Data Processing
3. Results
3.1. Isolation and Pathogenicity Identification of Fusarium Wilt Pathogen of M. charantia
3.2. Determination of Host Range of SG−15 Strain
3.3. Spatial Distribution of Strain SG−15 in Soil
3.4. Effects of Colonization of Strain SG−15 on Soil Physicochemical Properties
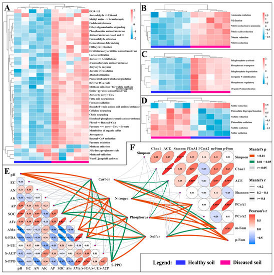
3.5. Effects of Colonization of Strain SG−15 on Soil Microbial Function
3.6. Effects of Colonization of Strain SG−15 on Microbe-Mediated C, N, P and S Cycles in Soil
4. Discussion
4.1. Isolation and Pathogenicity Determination of Fusarium wilt of M. charantia
4.2. Mechanism of Fusarium wilt Outbreaks in Continuous Cropping Soil
4.3. Effects of the Fusarium Wilt Pathogen Colonization on Soil Chemical Properties
5. Conclusions
Author Contributions
Funding
Data Availability Statement
Acknowledgments
Conflicts of Interest
References
- Dean, R.; Van, K.J.A.; Pretorius, Z.A.; Hammond-Kosack, K.E.; Di, P.A.; Spanu, P.D.; Rudd, J.J.; Dickman, M.; Kahmann, R.; Ellis, J.; et al. The Top 10 fungal pathogens in molecular plant pathology. Mol. Plant Pathol. 2012, 13, 414–430. [Google Scholar] [CrossRef] [PubMed]
- López-Berges, M.S.; Capilla, J.; Turrà, D.; Schafferer, L.; Matthijs, S.; Jöchl, C.; Cornelis, P.; Guarro, J.; Haas, H.; Dipietro, A. Hap X-mediated iron homeostasis is essential for rhizosphere competence and virulence of the soil borne pathogen Fusarium oxysporum. Plant Cell 2012, 24, 3805–3822. [Google Scholar] [CrossRef]
- Inami, K.; Kashiwa, T.; Kawabe, M.; Onokubo-Okabe, A.; Ishikawa, N.; Pérez, E.R.; Hozumi, T.; Caballero, L.A.; de Baldarrago, F.C.; Roco, M.J.; et al. The tomato wilt fungus Fusarium oxysporum f. sp. lycopersici shares common ancestors with nonpathogenic F. oxysporum isolated from wild tomatoes in the Peruvian Andes. Bull. Jpn. Soc. Microb. Ecol. 2014, 29, 200–210. [Google Scholar]
- Huang, X.Q.; Cai, Z.C. Soil microbes and control of soil-borne diseases. Bull. Chin. Acad. Sci. 2017, 32, 593–600. [Google Scholar]
- Mckeen, C.D.; Wensley, R.N. Longevity of Fusarium oxysporum in soil tube culture. Science 1961, 134, 1528–1529. [Google Scholar] [CrossRef]
- Gordon, T.R. Fusarium oxysporum and the Fusarium wilt syndrome. Annu. Rev. Phytopathol. 2017, 55, 23–39. [Google Scholar] [CrossRef]
- Stover, R.H. Fusarial Wilt (Panama Disease) of Bananas and Other Musa Species; The Commonwealth Mycological Institute: Kew, UK, 1962; 117p. [Google Scholar]
- Gordon, T.R.; Okamoto, D. Colonization of crop residue by Fusarium oxysporum f. sp. melonis and other species of Fusarium. Phytopathology 1990, 80, 381–386. [Google Scholar]
- Blok, W.J.; Bollen, G.J. Inoculum sources of Fusarium oxysporum f. sp. asparagi in asparagus production. Ann. App. Biol. 1996, 128, 219–231. [Google Scholar]
- Scott, J.C.; Mcroberts, D.N.; and Gordon, T.R. Colonization of lettuce cultivars and rotation crops by Fusarium oxysporum f. sp. lactucae, the cause of Fusarium wilt of lettuce. Plant Pathol. 2014, 63, 548–553. [Google Scholar]
- Paugh, K.R.; Gordon, T.R. Survival of Fusarium oxysporum f. sp. lactucae on crop residue in soil. Plant Dis. 2020, 105, 912–918. [Google Scholar]
- Banihashemi, Z.; DeZeeuw, D.J. The behavior of Fusarium oxysporum f. sp. melonis in the presence and absence of host plants. Phytopathology 1975, 65, 1212–1217. [Google Scholar]
- Orr, R.; Nelson, P.N. Impacts of soil abiotic attributes on Fusarium wilt, focusing on bananas. Appl. Soil Ecol. 2018, 132, 20–33. [Google Scholar] [CrossRef]
- Dominguez, J.; Negrin, M.A.; Rodriguez, C.M. Aggregate water-stability, particle-size and soil solution properties in conducive and suppressive soils to Fusarium wilt of banana from Canary Islands (Spain). Soil Biol. Biochem. 2001, 33, 449–455. [Google Scholar] [CrossRef]
- Zhou, D.B.; Jing, T.; Chen, Y.F.; Wang, F.; Qi, D.; Feng, R.J.; Xie, J.H.; Li, H.P. Deciphering microbial diversity associated with Fusarium wilt-diseased and disease-free banana rhizosphere soil. BMC Microbiol. 2019, 19, 161. [Google Scholar] [CrossRef] [PubMed]
- Komada, H. Development of a selective medium for quantitative isolation of Fusarium oxysporum from natural soil. Rev. Plant Prot. Res. 1975, 8, 114–124. [Google Scholar]
- Chen, Z.D.; Huang, R.K.; Li, Q.Q.; Wen, J.L.; Chen, Q.Y.; Liang, J.Z. Disease resistance evaluation of bitter gourd germplasm to Fusarium wilt at seedling stage. J. South. Agric. 2014, 45, 1776–1780. [Google Scholar]
- Tian, Y.; Zhao, Y.; Fu, X.; Yu, C.; Gao, K.; Liu, H. Isolation and identification of Talaromyces sp. strain Q2 and its biocontrol mechanisms involved in the control of Fusarium wilt. Front Microbiol. 2021, 12, 724842. [Google Scholar] [CrossRef] [PubMed]
- NY/T1121.6-2006; Soil Testing—Part 6: Method for Determination of Soil Organic Matter. Ministry of Agriculture of the People’s Republic of China: Beijing, China, 2006.
- NY/T1121.2-2006; Soil Testing—Part 2: Method for Determination of Soil PH. Ministry of Agriculture of the People’s Republic of China: Beijing, China, 2006.
- HJ802-2016; Soil Quality—Determination of Conductivity—Electrode Method. China Environmental Science Press: Beijing, China, 2016.
- LY/T1228-2015; Nitrogen Determination Methods of Forest Soils. State Forestry Administration: Beijing, China, 2015.
- NY/T1121.7-2014; Soil Testing. Part 7: Method for Determination of Available Phosphorus in Soil. Ministry of Agriculture of the People’s Republic of China: Beijing, China, 2014.
- NY/T889-2004; Determination of Exchangeable Potassium and Non-Exchangeable Potassium Content in Soil. Ministry of Agriculture: Beijing, China, 2004.
- NY/T890-2004; Determination of Available Zinc, Manganese, Iron, Copper in Soil. Extraction with Buffered DTPA Solution. Ministry of Agriculture: Beijing, China, 2004.
- Sunagawa, S.; Coelho, L.P.; Chaffron, S.; Kultima, J.R.; Labadie, K.; Salazar, G.; Djahanschiri, B.; Zeller, G.; Mende, D.R.; Alberti, A.; et al. Ocean plankton. Structure and function of the global ocean microbiome. Science 2015, 348, 1261359. [Google Scholar] [CrossRef]
- Tian, Y.H.; Hou, Y.Y.; Peng, C.Y.; Wang, Y.Y.; He, B.L.; Gao, K.X. Genetic diversity and phylogenetic analysis of Fusarium oxysporum strains isolated from the Cucurbitaceae hosts revealed by SRAPs. Chin. J. Appl. Ecol. 2017, 28, 947–956. [Google Scholar]
- Kashiwa, T.; Inami, K.; Fujinaga, M.; Ogiso, H.; Yoshida, T.; Teraoka, T.; Arie, T. An avirulence gene homologue in the tomato wilt fungus Fusarium oxysporum f. sp. lycopersici race 1 functions as a virulence gene in the cabbage yellows fungus F. oxysporum f. sp. conglutinans. J. Gen. Plant Pathol. 2013, 79, 412–421. [Google Scholar]
- He, X.; Huang, Q.W.; Yang, X.M.; Ran, W.; Xu, Y.C.; Shen, Q.R. Screening and identification of pathogen causing banana Fusarium wilt and the relationship between spore suspension concentration and the incidence rate. Sci. Agric. Sin. 2010, 43, 3809–3816. [Google Scholar]
- Milczarek, D.; Plich, J.; Tatarowska, B.; Flis, B. Early selection of potato clones with resistance genes: The relationship between combined resistance and agronomical characteristics. Breed. Sci. 2017, 67, 416–420. [Google Scholar] [CrossRef][Green Version]
- Luo, F.F.; He, Z.F.; She, X.M.; Zhai, Y.F.; Luo, X.M.; Yu, H. Identification and evaluation of bitter gourd varieties resistant to wilt disease in Guangdong. Guangdong Agric. Sci. 2010, 37, 72–73. [Google Scholar]
- Zhao, X.J.; Tang, X.; Hu, K.L. Studies on the identification technology and inheritance of disease resistance to Fusarium wilt in bitter gourd. Acta Hortic. Sin. 2013, 40, 685–692. [Google Scholar]
- Chen, Z.D.; Huang, R.K.; Li, Q.Q.; Wen, J.L.; Yuan, G.Q. Development of pathogenicity and aflp to characterize Fusarium oxysporum f. sp. momordicae isolates from bitter gourd in China. J. Phytopathol. 2015, 163, 202–211. [Google Scholar]
- Laurence, M.H.; Burgess, L.W.; Summerell, B.A.; Liew, E.C. High levels of diversity in Fusarium oxysporum from non-cultivated ecosystems in Australia. Fungal Biol. 2012, 116, 289–297. [Google Scholar] [CrossRef] [PubMed]
- Dita, M.; Barquero, M.; Heck, D.; Mizubuti, E.S.G.; Staver, C.P. Fusarium wilt of banana: Current knowledge on epidemiology and research needs toward sustainable disease management. Front. Plant Sci. 2018, 9, 1468. [Google Scholar] [CrossRef] [PubMed]
- Bonilla, N.; Gutiérrez-Barranquero, J.A.; Vicente, A.D.; Cazorla, F.M. Enhancing soil quality and plant health through suppressive organic amendments. Diversity 2012, 4, 475–491. [Google Scholar] [CrossRef]
- Shen, Z.Z.; Penton, C.R.; Lv, N.N.; Xue, C.; Yuan, X.F.; Ruan, Y.Z.; Li, R.; Shen, Q.R. Banana Fusarium wilt disease incidence is influenced by shifts of soil microbial communities under different monoculture spans. Microb. Ecol. 2018, 75, 739–750. [Google Scholar] [CrossRef]
- LeBlanc, N.; Kinkel, L.; Kistler, H.C. Plant diversity and plant identity influence Fusarium communities in soil. Mycologia 2017, 109, 128–139. [Google Scholar] [CrossRef]
- Gómez Expósito, R.; de Bruijn, I.; Postma, J.; Raaijmakers, J.M. Current insights into the role of rhizosphere bacteria in disease suppressive soils. Front. Microbiol. 2017, 8, 2529. [Google Scholar] [CrossRef] [PubMed]
- Liu, B.J.; Bei, Q.C.; Wang, X.J.; Liu, Q.; Hu, S.J.; Lin, Z.B.; Zhang, Y.H.; Lin, X.W.; Jin, H.Y.; Hu, T.L.; et al. Microbial metabolic efficiency and community stability in high and low fertility soils following wheat residue addition. Appl. Soil Ecol. 2021, 159, 103848. [Google Scholar] [CrossRef]






| Crops | Cultivated Varieties | Number | Incidence (%) | Disease Index |
|---|---|---|---|---|
| Momordica charantia | Ruyu−41 | 51 | 100 | 81.82 |
| Benincasa hispida | Heihu | 51 | 0.00 | 0 |
| Cucurbita pepo | Cuibao F1 | 51 | 0.00 | 0 |
| Luffa cylindrica | / | 51 | 0.00 | 0 |
| Cucumis melo | Lvbaoshi | 51 | 0.00 | 0 |
| Cucumis sativus | Yousheng | 51 | 0.00 | 0 |
| Lagenaria siceraria | / | 51 | 75.76 | 59.60 |
| Solanum melongena | / | 51 | 0.00 | 0 |
| Lycopersicon esculentum | Weinisi F1 | 51 | 0.00 | 0 |
| Capsicum annuum | Lashen F1 | 51 | 0.00 | 0 |
| Abelmoschus esculentus | Shouhe | 51 | 0.00 | 0 |
| Lablab purpureus | Baimeng | 51 | 0.00 | 0 |
| Brassica pekinensis | Jinqing 1 | 51 | 0.00 | 0 |
| Raphanus sativus | / | 51 | 0.00 | 0 |
| Zingiber officinale | Lujiang 1 | 51 | 0.00 | 0 |
| Ipomoea batatas | Yanshu 25 | 51 | 0.00 | 0 |
| Cultivated Varieties | Incidence (%) | Disease Index | Relative Disease Resistance (%) |
|---|---|---|---|
| Ruyu−1420 | 15.79 ± 5.26 e | 11.50 ± 2.88 ef | 85.49 ± 3.16 |
| Ruyu−1510 | 42.31 ± 6.66 c | 34.90 ± 4.19 c | 55.45 ± 7.36 |
| Ruyu−1511 | 15.34 ± 7.33 e | 10.76 ± 5.80 ef | 86.73 ± 5.80 |
| Ruyu−1512 | 21.79 ± 4.75 de | 7.66 ± 1.39 f | 90.26 ± 1.86 |
| Ruyu−1515 | 57.73 ± 1.05 b | 51.42 ± 3.95 b | 34.54 ± 7.24 |
| Ruyu−1516 | 32.03 ± 2.26 cd | 26.60 ± 1.57 d | 66.21 ± 1.65 |
| Ruyu−1522 | 63.48 ± 3.01 b | 53.58 ± 6.76 b | 31.84 ± 9.86 |
| Ruyu−1523 | 31.23 ± 3.90 cd | 21.83 ± 5.34 de | 71.81 ± 9.23 |
| Ruyu−1534 | 25.40 ± 2.75 de | 21.87 ± 3.36 de | 72.19 ± 4.65 |
| Ruyu−1536 | 33.77 ± 4.50 cd | 18.05 ± 3.72 def | 77.06 ± 4.91 |
| Ruyu−41 | 89.02 ± 8.08 a | 78.95 ± 7.62 a | / |
| Treatment | Healthy Soil | Diseased Soil | Spearman Correlation Analysis | ||
|---|---|---|---|---|---|
| m-Fom | p-Fom | ||||
| Soil chemical properties | pH | 6.68 ± 0.07 | 6.81 ± 0.06 * | 0.778 ** | 0.607 |
| EC (ms/m) | 4.40 ± 0.70 | 4.80 ± 0.22 | 0.539 | 0.474 | |
| AN (mg/kg) | 69.96 ± 12.25 | 78.80 ± 9.06 | 0.395 | 0.14 | |
| AK (mg/kg) | 67.92 ± 11.03 | 56.80 ± 9.83 | −0.091 | −0.456 | |
| AP (mg/kg) | 31.32 ± 3.68 | 33.94 ± 1.00 | 0.539 | −0.043 | |
| SOC (g/kg) | 14.42 ± 1.82 | 22.74 ± 2.04 ** | 0.818 ** | 0.626 | |
| AFe (mg/kg) | 27.43 ± 1.05 | 35.03 ± 6.05 * | 0.818 ** | 0.663 * | |
| AMn (mg/kg) | 9.18 ± 1.14 ** | 5.71 ± 0.88 | −0.830 ** | −0.736 * | |
| Soil enzyme activity | S-FDA (μmol/g/d) | 190.46 ± 20.96 | 248.56 ± 50.25 * | 0.685 * | 0.699 * |
| S-ACP (μmol/g/d) | 8.84 ± 1.36 | 12.59 ± 2.88 * | 0.648 * | 0.541 | |
| S-PPO (mg/g/d) | 950.4 ± 74.06 | 1169.02 ± 81.17 ** | 0.839 ** | 0.652 * | |
| S-UE (μmol/g/d) | 1636.94 ± 149.84 | 1677.01 ± 278.18 | 0.345 | 0.073 | |
| Soil microbial α diversity | Simpson | 0.987 ± 0.001 | 0.987 ± 0.001 | / | / |
| Chao1 | 8894.9 ± 111.7 | 9143.64 ± 154.48 * | / | / | |
| ACE | 8911.33 ± 81.54 | 9167.01 ± 102.08 * | / | / | |
| Shannon | 8.47 ± 0.04 | 8.47 ± 0.04 | / | / | |
| Relative abundance of F. oxysporum | m-Fom | 38.8 ± 4.22 | 62.23 ± 9.85 ** | / | / |
| p-Fom | 4400 ± 2073.64 | 20200 ± 3633.18 ** | / | / | |
| Environmental Factors | RDA1 | RDA2 | R2 | p Value |
|---|---|---|---|---|
| pH | 0.9994 | −0.0356 | 0.7693 | 0.0080 ** |
| EC | 0.8865 | −0.4628 | 0.1072 | 0.6782 |
| AN | 0.9763 | 0.2163 | 0.1335 | 0.6167 |
| AK | −0.8744 | −0.4851 | 0.3856 | 0.1999 |
| AP | 0.9990 | −0.0458 | 0.3239 | 0.2574 |
| SOC | 0.9718 | 0.2359 | 0.7476 | 0.0080 ** |
| AFe | 0.9408 | 0.3389 | 0.3738 | 0.2094 |
| AMn | −0.9864 | 0.1645 | 0.8410 | 0.0020 ** |
| S-FDA | 0.9931 | 0.1177 | 0.6151 | 0.0320 * |
| S-ACP | 0.7742 | 0.6330 | 0.7867 | 0.0050 ** |
| S-PPO | 0.9780 | −0.2085 | 0.7300 | 0.0105 * |
| S-UE | 0.8948 | −0.4465 | 0.0327 | 0.8801 |
| m-Fom | 0.9978 | −0.0657 | 0.6211 | 0.0335 * |
| p-Fom | 0.9745 | 0.2245 | 0.8458 | 0.0040 ** |
Disclaimer/Publisher’s Note: The statements, opinions and data contained in all publications are solely those of the individual author(s) and contributor(s) and not of MDPI and/or the editor(s). MDPI and/or the editor(s) disclaim responsibility for any injury to people or property resulting from any ideas, methods, instructions or products referred to in the content. |
© 2023 by the authors. Licensee MDPI, Basel, Switzerland. This article is an open access article distributed under the terms and conditions of the Creative Commons Attribution (CC BY) license (https://creativecommons.org/licenses/by/4.0/).
Share and Cite
Yan, X.; Guo, S.; Gao, K.; Sun, S.; Yin, C.; Tian, Y. The Impact of the Soil Survival of the Pathogen of Fusarium Wilt on Soil Nutrient Cycling Mediated by Microorganisms. Microorganisms 2023, 11, 2207. https://doi.org/10.3390/microorganisms11092207
Yan X, Guo S, Gao K, Sun S, Yin C, Tian Y. The Impact of the Soil Survival of the Pathogen of Fusarium Wilt on Soil Nutrient Cycling Mediated by Microorganisms. Microorganisms. 2023; 11(9):2207. https://doi.org/10.3390/microorganisms11092207
Chicago/Turabian StyleYan, Xuecheng, Shuhan Guo, Kexiang Gao, Shuaibin Sun, Chenglin Yin, and Yehan Tian. 2023. "The Impact of the Soil Survival of the Pathogen of Fusarium Wilt on Soil Nutrient Cycling Mediated by Microorganisms" Microorganisms 11, no. 9: 2207. https://doi.org/10.3390/microorganisms11092207
APA StyleYan, X., Guo, S., Gao, K., Sun, S., Yin, C., & Tian, Y. (2023). The Impact of the Soil Survival of the Pathogen of Fusarium Wilt on Soil Nutrient Cycling Mediated by Microorganisms. Microorganisms, 11(9), 2207. https://doi.org/10.3390/microorganisms11092207

