Pleiotropic Regulator GssR Positively Regulates Autotrophic Growth of Gas-Fermenting Clostridium ljungdahlii
Abstract
1. Introduction
2. Materials and Methods
2.1. Reagents, Bacteria, and Media
2.2. Plasmid Construction
2.3. Analytical Methods
2.4. Comparative Transcriptomic Analysis by RNA-seq
2.5. Real-Time qRT-PCR
2.6. Overexpression and Purification of His6-Tagged GssR Protein
2.7. Electrophoretic Mobility Shift Assay (EMSA)
2.8. Phylogenetic Tree Construction
2.9. Fermentation
3. Results
3.1. Discovery of GssR That Is Capable of Regulating the Autotrophic Growth of C. ljungdahlii
3.2. Comparative Transcriptomic Analysis Revealed Potential Genes Subjected to GssR’s Regulation
3.3. Identification of the Direct Targets of GssR
3.4. Direct Binding of BirA on gssR
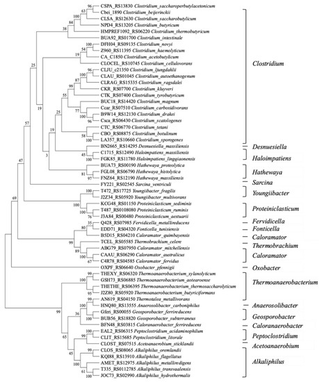
3.5. GssR Evolutionary Tree and Universality Analysis
4. Discussion
Supplementary Materials
Author Contributions
Funding
Data Availability Statement
Conflicts of Interest
References
- Tuck, C.O.; Perez, E.; Horvath, I.T.; Sheldon, R.A.; Poliakoff, M. Valorization of biomass: Deriving more value from waste. Science 2012, 337, 695–699. [Google Scholar] [CrossRef]
- Pradeep, C.M.; Samir, K.K. Biomass-derived syngas fermentation into biofuels: Opportunities and challenges. Bioresour. Technol. 2010, 101, 5013–5022. [Google Scholar]
- Jesse, T.W.; Ezeji, T.C.; Qureshi, N.; Blaschek, H.P. Production of butanol from starch-based waste packing peanuts and agricultural waste. J. Ind. Microbiol. Biotechnol. 2002, 29, 117–123. [Google Scholar] [CrossRef]
- Zhang, L.; Zhao, R.; Jia, D.C.; Jiang, W.H.; Gu, Y. Engineering Clostridium ljungdahlii as the gas-fermenting cell factory for the production of biofuels and biochemicals. Curr. Opin. Chem. Biol. 2020, 59, 54–61. [Google Scholar] [CrossRef] [PubMed]
- Ueki, T.; Nevin, K.P.; Woodard, T.L.; Lovley, D.R. Converting carbon dioxide to butyrate with an engineered strain of Clostridium ljungdahlii. mBio 2014, 5, e01636-14. [Google Scholar] [CrossRef]
- Kopke, M.; Held, C.; Hujer, S.; Liesegang, H.; Wiezer, A.; Wollherr, A.; Ehrenreich, A.; Liebl, W.; Gottschalk, G.; Durre, P. Clostridium ljungdahlii represents a microbial production platform based on syngas. Proc. Natl. Acad. Sci. USA 2010, 107, 13087–13092. [Google Scholar] [CrossRef] [PubMed]
- Kopke, M.; Mihalcea, C.; Liew, F.; Tizard, J.H.; Ali, M.S.; Conolly, J.J.; Al-Sinawi, B.; Simpson, S.D. 2,3-butanediol production by acetogenic bacteria, an alternative route to chemical synthesis, using industrial waste gas. Appl. Environ. Microbiol. 2011, 77, 5467–5475. [Google Scholar] [CrossRef] [PubMed]
- Molitor, B.; Richter, H.; Martin, M.E.; Jensen, R.O.; Juminaga, A.; Mihalcea, C.; Angenent, L.T. Carbon recovery by fermentation of CO-rich off gases-Turning steel mills into biorefineries. Bioresour. Technol. 2016, 215, 386–396. [Google Scholar] [CrossRef] [PubMed]
- Tanner, R.S.; Miller, L.M.; Yang, D. Clostridium ljungdahlii sp. nov., an acetogenic species in clostridial rRNA homology group I. Int. J. Syst. Bacteriol. 1993, 43, 232–236. [Google Scholar] [CrossRef]
- Tan, Y.; Liu, J.J.; Chen, X.H.; Zheng, H.J.; Li, F.L. RNA-seq-based comparative transcriptome analysis of the syngas-utilizing bacterium Clostridium ljungdahlii DSM 13528 grown autotrophically and heterotrophically. Mol. Biosyst. 2013, 9, 2775–2784. [Google Scholar] [CrossRef] [PubMed]
- Zhu, H.F.; Liu, Z.Y.; Zhou, X.; Yi, J.H.; Lun, Z.M.; Wang, S.N.; Tang, W.Z.; Li, F.L. Energy conservation and carbon flux distribution during fermentation of CO or H2/CO2 by Clostridium ljungdahlii. Front. Microbiol. 2020, 11, 416. [Google Scholar] [CrossRef]
- Zhang, L.; Liu, Y.Q.; Zhao, R.; Zhang, C.; Jiang, W.H.; Gu, Y. Interactive regulation of formate dehydrogenase during CO2 fixation in gas-fermenting bacteria. mBio 2020, 11, e00650-20. [Google Scholar] [CrossRef]
- Liu, Y.Q.; Zhang, Z.W.; Jiang, W.H.; Gu, Y. Protein acetylation-mediated cross regulation of acetic acid and ethanol synthesis in the gas-fermenting Clostridium ljungdahlii. J. Biol. Chem. 2022, 298, 101538. [Google Scholar] [CrossRef]
- Zhang, C.; Nie, X.Q.; Zhang, H.; Wu, Y.W.; He, H.Q.; Yang, C.; Jiang, W.H.; Gu, Y. Functional dissection and modulation of the BirA protein for improved autotrophic growth of gas-fermenting Clostridium ljungdahlii. Microb. Biotechnol. 2021, 14, 2072–2089. [Google Scholar] [CrossRef]
- Bertani, G. Lysogeny at mid-twentieth century: P1, P2, and other experimental systems. J. Bacteriol. 2004, 186, 595–600. [Google Scholar] [CrossRef] [PubMed]
- Humphreys, C.M.; McLean, S.; Schatschneider, S.; Millat, T.; Henstra, A.M.; Annan, F.J.; Breitkopf, R.; Pander, B.; Piatek, P.; Rowe, P.; et al. Whole genome sequence and manual annotation of Clostridium autoethanogenum, an industrially relevant bacterium. BMC Genom. 2015, 16, 1085. [Google Scholar] [CrossRef]
- Huang, H.; Chai, C.S.; Li, N.; Rowe, P.; Minton, N.P.; Yang, S.; Jiang, W.H.; Gu, Y. CRISPR/Cas9-Based Efficient Genome Editing in Clostridium ljungdahlii, an Autotrophic Gas-Fermenting Bacterium. ACS Synth. Biol. 2016, 5, 1355–1361. [Google Scholar] [CrossRef] [PubMed]
- Wiesenborn, D.P.; Rudolph, F.B.; Papoutsakis, E.T. Thiolase from Clostridium acetobutylicum ATCC 824 and its role in the synthesis of acids and solvents. Appl. Environ. Microbiol. 1988, 54, 2717–2722. [Google Scholar] [CrossRef] [PubMed]
- Baer, S.H.; Blaschek, H.P.; Smith, T.L. Effect of butanol challenge and temperature on lipid composition and membrane fluidity of butanol-tolerant Clostridium acetobutylicum. Appl. Environ. Microbiol. 1987, 53, 2854–2861. [Google Scholar] [CrossRef]
- Heap, J.T.; Pennington, O.J.; Cartman, S.T.; Minton, N.P. A modular system for Clostridium shuttle plasmids. J. Microbiol. Methods 2009, 78, 79–85. [Google Scholar] [CrossRef]
- Sun, Z.; Chen, Y.X.; Yang, C.; Yang, S.; Gu, Y.; Jiang, W.H. A novel three-component system-based regulatory model for D-xylose sensing and transport in Clostridium beijerinckii. Mol. Microbiol. 2015, 95, 576–589. [Google Scholar] [CrossRef]
- Hou, L.; Li, G.H.; Chen, Q.L.; Zhao, J.J.; Pan, J.W.; Lin, R.X.; Zhu, X.J.; Wang, P.F.; Wang, X.J. De novo full length transcriptome analysis and gene expression profiling to identify genes involved in phenylethanol glycosides biosynthesis in Cistanche tubulosa. BMC Genom. 2022, 23, 698. [Google Scholar] [CrossRef] [PubMed]
- Zhang, L.; Liu, Y.Q.; Yang, Y.P.; Jiang, W.H.; Gu, Y. A Novel Dual-cre Motif Enables Two-Way Autoregulation of CcpA in Clostridium acetobutylicum. Appl. Environ. Microbiol. 2018, 84, e00114-18. [Google Scholar] [CrossRef] [PubMed]
- Zhao, R.; Liu, Y.Q.; Zhang, H.; Chai, C.S.; Wang, J.; Jiang, W.H.; Gu, Y. CRISPR-Cas12a-mediated gene deletion and regulation in Clostridium ljungdahlii and its application in carbon flux redirection in synthesis gas fermentation. ACS Synth. Biol. 2019, 8, 2270–2279. [Google Scholar] [CrossRef] [PubMed]
- Overbeek, R.; Begley, T.; Butler, R.M.; Choudhuri, J.V.; Chuang, H.Y.; Cohoon, M.; de Crecy-Lagard, V.; Diaz, N.; Disz, T.; Edwards, R.; et al. The subsystems approach to genome annotation and its use in the project to annotate 1000 genomes. Nucleic Acids Res. 2005, 33, 5691–5702. [Google Scholar] [CrossRef]
- Kanehisa, M.; Goto, S.; Sato, Y.; Furumichi, M.; Tanabe, M. KEGG for integration and interpretation of large-scale molecular data sets. Nucleic Acids Res. 2012, 4, D109–D114. [Google Scholar] [CrossRef]
- Mironov, A.A.; Vinokurova, N.P.; Gelfand, M.S. Software for analysis of bacterial genomes. Mol. Biol. 2000, 34, 222–231. [Google Scholar] [CrossRef]
- Edgar, R.C. MUSCLE: A multiple sequence alignment method with reduced time and space complexity. BMC Bioinform. 2004, 5, 113. [Google Scholar] [CrossRef]
- Katoh, K.; Standley, D.M. MAFFT multiple sequence alignment software version 7: Improvements in performance and usability. Mol. Biol. Evol. 2013, 30, 772–780. [Google Scholar] [CrossRef]
- Guindon, S.; Dufayard, J.F.; Lefort, V.; Anisimova, M.; Hordijk, W.; Gascuel, O. New algorithms and methods to estimate maximum-likelihood phylogenies: Assessing the performance of PhyML 3.0. Syst. Biol. 2010, 59, 307–321. [Google Scholar] [CrossRef]
- Tamura, K.; Peterson, D.; Peterson, N.; Stecher, G.; Nei, M.; Kumar, S. MEGA5: Molecular evolutionary genetics analysis using maximum likelihood, evolutionary distance, and maximum parsimony methods. Mol. Biol. Evol. 2011, 28, 2731–2739. [Google Scholar] [CrossRef]
- Letunic, I.; Bork, P. Interactive Tree of Life v2: Online annotation and display of phylogenetic trees made easy. Nucleic Acids Res. 2011, 39, W475–W478. [Google Scholar] [CrossRef] [PubMed]
- Finn, R.D.; Coggill, P.; Eberhardt, R.Y.; Eddy, S.R.; Mistry, J.; Mitchell, A.L.; Potter, S.C.; Punta, M.; Qureshi, M.; Sangrador-Vegas, A.; et al. The Pfam protein families database: Towards a more sustainable future. Nucleic Acids Res. 2016, 44, D279–D285. [Google Scholar] [CrossRef] [PubMed]
- Schultz, J.E.; Matin, A. Molecular and functional-characterization of a carbon starvation gene of Escherichia coli. J. Mol. Biol. 1991, 218, 129–140. [Google Scholar] [CrossRef]
- Hwang, S.; Choe, D.; Yoo, M.; Cho, S.; Kim, S.C.; Cho, S.; Cho, B.K. Peptide transporter CstA imports pyruvate in Escherichia coli K-12. J. Bacteriol. 2018, 200, e00771-17. [Google Scholar] [CrossRef] [PubMed]
- Pence, M.A.; Haste, N.M.; Meharena, H.S.; Olson, J.; Gallo, R.L.; Nizet, V.; Kristian, S.A. Beta-lactamase repressor BlaI modulates Staphylococcus aureus cathelicidin antimicrobial peptide resistance and virulence. PLoS ONE 2015, 10, e0136605. [Google Scholar] [CrossRef]
- Vogels, G.D.; Van der Drift, C. Degradation of purines and pyrimidines by microorganisms. Bacteriol. Rev. 1976, 40, 403–468. [Google Scholar] [CrossRef]
- Dahle, M.L.; Papoutsakis, E.T.; Antoniewicz, M.R. 13C-metabolic flux analysis of Clostridium ljungdahlii illuminates its core metabolism under mixotrophic culture conditions. Metab. Eng. 2022, 72, 161–170. [Google Scholar] [CrossRef]
- Weaver, L.H.; Kwon, K.; Beckett, D.; Matthews, B.W. Corepressor-induced organization and assembly of the biotin repressor: A model for allosteric activation of a transcriptional regulator. Proc. Natl. Acad. Sci. USA 2001, 98, 6045–6050. [Google Scholar] [CrossRef]
- Rodionov, D.A.; Mironov, A.A.; Gelfand, M.S. Conservation of the biotin regulon and the BirA regulatory signal in Eubacteria and Archaea. Genome Res. 2002, 12, 1507–1516. [Google Scholar] [CrossRef]
- Chen, Y.; McClane, B.A.; Fisher, D.J.; Rood, J.I.; Gupta, P. Construction of an alpha toxin gene knockout mutant of Clostridium perfringens type A by use of a mobile group II intron. Appl. Environ. Microbiol. 2005, 71, 7542–7547. [Google Scholar] [CrossRef]
- Sorensen, K.I.; Hov6-Jensen, B. Ribose catabolism of Escherichia coli: Characterization of the rpiB gene encoding ribose phosphate isomerase B and of the rpiR gene, which is involved in regulation of rpiB expression. J. Bacteriol. 1996, 178, 1003–1011. [Google Scholar] [CrossRef] [PubMed]
- Yamamoto, H.; Serizawa, M.; Thompson, J.; Sekiguchi, J. Regulation of the glv operon in Bacillus subtilis: YfiA (GlvR) is a positive regulator of the operon that is repressed through CcpA and cre. J. Bacteriol. 2001, 183, 5110–5121. [Google Scholar] [CrossRef] [PubMed]
- Antunes, A.; Golfieri, G.; Ferlicca, F.; Giuliani, M.M.; Scarlato, V.; Delany, I. HexR controls glucose-responsive genes and central carbon metabolism in Neisseria meningitidis. J. Bacteriol. 2015, 198, 644–654. [Google Scholar] [CrossRef] [PubMed]
- Yang, Y.P.; Lang, N.N.; Yang, G.H.; Yang, S.; Jiang, W.H.; Gu, Y. Improving the performance of solventogenic clostridia by reinforcing the biotin synthetic pathway. Metab. Eng. 2016, 35, 121–128. [Google Scholar] [CrossRef]
- Ventura, J.R.; Hu, H.; Jahng, D. Enhanced butanol production in Clostridium acetobutylicum ATCC 824 by double overexpression of 6-phosphofructokinase and pyruvate kinase genes. Appl. Microbiol. Biotechnol. 2013, 97, 7505–7516. [Google Scholar] [CrossRef]
- Tremblay, P.L.; Zhang, T.; Dar, S.A.; Leang, C.; Lovley, D.R. The Rnf complex of Clostridium ljungdahlii is a proton-translocating ferredoxin: NAD+ oxidoreductase essential for autotrophic growth. mBio 2012, 4, e00406-12. [Google Scholar]
- Irani, N.; Beccaria, A.J.; Wagner, R. Expression of recombinant cytoplasmic yeast pyruvate carboxylase for the improvement of the production of human erythropoietin by recombinant BHK-21 cells. J. Biotechnol. 2002, 93, 269–282. [Google Scholar] [CrossRef]









| Number | Locus Tag | Function | a Log2 Fold Changes | Pathways |
|---|---|---|---|---|
| 1 | CLJU_c15260 | predicted NADPH-flavin oxidoreductase | −2.41 | Oxidation and reduction |
| 2 | CLJU_c21480 | aminomethyltransferase | −2.72 | Amino acid metabolism |
| 3 | CLJU_c21500 | glutamate formiminotransferase | −3.67 | Amino acid metabolism |
| 4 | CLJU_c37350 | carbon starvation protein A | −3.33 | Signaling transduction and regulation |
| 5 | CLJU_c13550 | BlaI family transcriptional regulator | −3.99 | Signaling transduction and regulation |
| 6 | CLJU_c03860 | putative D-isomer specific 2-hydroxyacid dehydrogenase family protein | 3.32 | Amino acid metabolism |
| 7 | CLJU_c21310 | S-adenosylmethionine decarboxylase | 3.48 | Amino acid metabolism |
| 8 | CLJU_c24380 | cysteine-S-conjugate beta-lyase | 3.83 | Amino acid metabolism |
| 9 | CLJU_c20510 | 5-oxoprolinase (ATP-hydrolysing) subunit A | 4.57 | Amino acid metabolism |
| 10 | CLJU_c20480 | urea carboxylase | 4.98 | Hydrolase |
| 11 | CLJU_c37390 | pyruvate carboxylase | 3.69 | Carbohydrate metabolism |
| 12 | CLJU_c06630 | isocitrate dehydrogenase (NAD+) | 4.36 | Carbohydrate metabolism |
| 13 | CLJU_c25360 | malate dehydrogenase (oxaloacetate-decarboxylating) | 4.10 | Carbohydrate metabolism |
| 14 | CLJU_c15270 | (S)-ureidoglycine aminohydrolase | 4.16 | Nucleotide metabolism |
| 15 | CLJU_c22770 | biotin synthase | 3.59 | Metabolism of cofactors and vitamins |
| 16 | CLJU_c17370 | putative D-isomer specific 2-hydroxyacid dehydrogenase family protein | 3.67 | Amino acid metabolism |
| 17 | CLJU_c17380 | S-adenosylmethionine decarboxylase | 4.56 | Amino acid metabolism |
| 18 | CLJU_c29900 | adenine deaminase | 3.82 | Nucleotide metabolism |
| 19 | CLJU_c29910 | putative purine deaminase, zinc-binding domain | 6.33 | Nucleotide metabolism |
| 20 | CLJU_c29920 | putative xanthine dehydrogenase subunit, FAD-binding domain | 4.34 | Oxidation and reduction |
| 21 | CLJU_c29930 | putative oxidoreductase, iron-sulfur binding subunit | 5.30 | Oxidation and reduction |
| 22 | CLJU_c29940 | xanthine dehydrogenase related protein, molybdopterin bindin | 5.36 | Oxidation and reduction |
| 23 | CLJU_c29950 | putative deacetylase | 5.39 | Post-translational modification |
| 24 | CLJU_c29960 | N-acyl-D-amino-acid deacylase | 4.61 | Post-translational modification |
| 25 | CLJU_c29970 | predicted ABC-type transporter, permease component | 3.70 | Transporter |
| 26 | CLJU_c29980 | predicted ABC-type transporter, permease component | 3.96 | Transporter |
| 27 | CLJU_c29990 | predicted ABC-type transporter, permease component | 3.97 | Transporter |
| 28 | CLJU_c30000 | putative basic membrane protein | 3.25 | Transporter |
| Locus Tag | Function | a Log2 Fold Changes |
|---|---|---|
| CLJU_c06990 | formate dehydrogenase, alpha subunit | 1.66 |
| CLJU_c20040 | formate dehydrogenase, alpha subunit | 1.20 |
| CLJU_c37610 | methylenetetrahydrofolate reductasen | 1.65 |
| CLJU_c37630 | methylenetetrahydrofolate dehydrogenase | 2.02 |
| CLJU_c17910 | carbon monoxide dehydrogenase | 1.28 |
Disclaimer/Publisher’s Note: The statements, opinions and data contained in all publications are solely those of the individual author(s) and contributor(s) and not of MDPI and/or the editor(s). MDPI and/or the editor(s) disclaim responsibility for any injury to people or property resulting from any ideas, methods, instructions or products referred to in the content. |
© 2023 by the authors. Licensee MDPI, Basel, Switzerland. This article is an open access article distributed under the terms and conditions of the Creative Commons Attribution (CC BY) license (https://creativecommons.org/licenses/by/4.0/).
Share and Cite
Zhang, H.; Zhang, C.; Nie, X.; Wu, Y.; Yang, C.; Jiang, W.; Gu, Y. Pleiotropic Regulator GssR Positively Regulates Autotrophic Growth of Gas-Fermenting Clostridium ljungdahlii. Microorganisms 2023, 11, 1968. https://doi.org/10.3390/microorganisms11081968
Zhang H, Zhang C, Nie X, Wu Y, Yang C, Jiang W, Gu Y. Pleiotropic Regulator GssR Positively Regulates Autotrophic Growth of Gas-Fermenting Clostridium ljungdahlii. Microorganisms. 2023; 11(8):1968. https://doi.org/10.3390/microorganisms11081968
Chicago/Turabian StyleZhang, Huan, Can Zhang, Xiaoqun Nie, Yuwei Wu, Chen Yang, Weihong Jiang, and Yang Gu. 2023. "Pleiotropic Regulator GssR Positively Regulates Autotrophic Growth of Gas-Fermenting Clostridium ljungdahlii" Microorganisms 11, no. 8: 1968. https://doi.org/10.3390/microorganisms11081968
APA StyleZhang, H., Zhang, C., Nie, X., Wu, Y., Yang, C., Jiang, W., & Gu, Y. (2023). Pleiotropic Regulator GssR Positively Regulates Autotrophic Growth of Gas-Fermenting Clostridium ljungdahlii. Microorganisms, 11(8), 1968. https://doi.org/10.3390/microorganisms11081968
