Oral Microbiome Traits of Type 1 Diabetes and Phenylketonuria Patients in Latvia
Abstract
1. Introduction
2. Materials and Methods
2.1. Ethics Approval
2.2. Study Design and Saliva Sample Collection
2.3. Clinical Examination of Teeth and Periodontal Tissues
2.4. DNA Extraction
2.5. 16S rRNA Gene V3–V4 Amplification and Illumina MiSeq Sequencing
2.6. 16S Sequence Analysis
2.7. Statistical Analysis
3. Results
3.1. Group Information
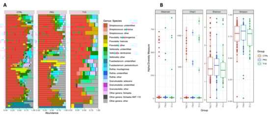
3.2. Taxonomic Structure and Diversity Analysis
3.3. Salivary Microbiome Differences among the Groups
3.4. Correlations between Salivary Bacteria and Clinical Parameters
4. Discussion
4.1. General Characterization of Oral Status in PKU, T1D, and CTRL Groups
4.2. Microbiome Evaluation in PKU, T1D, and Control Groups in Association with Oral Health
5. Conclusions
Supplementary Materials
Author Contributions
Funding
Institutional Review Board Statement
Informed Consent Statement
Data Availability Statement
Conflicts of Interest
References
- Deo, P.; Deshmukh, R. Oral microbiome: Unveiling the fundamentals. J. Oral Maxillofac. Pathol. 2019, 23, 122–128. [Google Scholar] [CrossRef] [PubMed]
- Sampaio-Maia, B.; Caldas, I.; Pereira, M.; Pérez-Mongiovi, D.; Araujo, R. The Oral Microbiome in Health and Its Implication in Oral and Systemic Diseases. Adv. Appl. Microbiol. 2016, 97, 171–210. [Google Scholar] [CrossRef] [PubMed]
- Sakamoto, M.; Umeda, M.; Ishikawa, I.; Benno, Y. Comparison of the Oral Bacterial Flora in Saliva from a Healthy Subject and Two Periodontitis Patients by Sequence Analysis of 16S rDNA Libraries. Microbiol. Immunol. 2000, 44, 643–652. [Google Scholar] [CrossRef] [PubMed]
- Takeshita, T.; Kageyama, S.; Furuta, M.; Tsuboi, H.; Takeuchi, K.; Shibata, Y.; Shimazaki, Y.; Akifusa, S.; Ninomiya, T.; Kiyohara, Y.; et al. Bacterial diversity in saliva and oral health-related conditions: The Hisayama Study. Sci. Rep. 2016, 6, 22164. [Google Scholar] [CrossRef]
- Ulloa, P.C.; Van Der Veen, M.H.; Krom, B.P. Review: Modulation of the oral microbiome by the host to promote ecological balance. Odontology 2019, 107, 437–448. [Google Scholar] [CrossRef]
- Yoshizawa, J.M.; Schafer, C.A.; Schafer, J.J.; Farrell, J.J.; Paster, B.J.; Wong, D.T.W. Salivary Biomarkers: Toward Future Clinical and Diagnostic Utilities. Clin. Microbiol. Rev. 2013, 26, 781–791. [Google Scholar] [CrossRef]
- Liebsch, C.; Pitchika, V.; Pink, C.; Samietz, S.; Kastenmüller, G.; Artati, A.; Suhre, K.; Adamski, J.; Nauck, M.; Völzke, H.; et al. The Saliva Metabolome in Association to Oral Health Status. J. Dent. Res. 2019, 98, 642–651. [Google Scholar] [CrossRef]
- Pietrangelo, L.; Magnifico, I.; Petronio, G.P.; Cutuli, M.A.; Venditti, N.; Nicolosi, D.; Perna, A.; Guerra, G.; Di Marco, R. A Potential “Vitaminic Strategy” against Caries and Halitosis. Appl. Sci. 2022, 12, 2457. [Google Scholar] [CrossRef]
- Xu, P.; Gunsolley, J. Application of metagenomics in understanding oral health and disease. Virulence 2014, 5, 424–432. [Google Scholar] [CrossRef]
- De Baulny, H.O.; Abadie, V.; Feillet, F.; de Parscau, L. Management of Phenylketonuria and Hyperphenylalaninemia. J. Nutr. 2007, 137, 1561S–1563S. [Google Scholar] [CrossRef]
- Hoedt, A.E.T.; de Sonneville, L.M.J.; Francois, B.; ter Horst, N.M.; Janssen, M.C.H.; Rubio-Gozalbo, M.E.; Wijburg, F.A.; Hollak, C.E.M.; Bosch, A.M. High phenylalanine levels directly affect mood and sustained attention in adults with phenylketonuria: A randomised, double-blind, placebo-controlled, crossover trial. J. Inherit. Metab. Dis. 2011, 34, 165–171. [Google Scholar] [CrossRef]
- Macdonald, A.; Chakrapani, A.; Hendriksz, C.; Daly, A.; Davies, P.; Asplin, D.; Hall, K.; Booth, I.W. Protein substitute dosage in PKU: How much do young patients need? Arch. Dis. Child. 2006, 91, 588–593. [Google Scholar] [CrossRef]
- Cleary, M.A.; Francis, D.E.M.; Kilpatrick, N.M. Oral health implications in children with inborn errors of intermediary metabolism: A review. Int. J. Paediatr. Dent. 1997, 7, 133–141. [Google Scholar] [CrossRef]
- Chan, D.C. Essentials of dental caries (2nd. Ed.). J. Am. Dent. Assoc. 1997, 128, 836. [Google Scholar] [CrossRef]
- Goteiner, D.; Vogel, R.; Deasy, M.; Goteiner, C. Periodontal and caries experience in children with insulin-dependent diabetes mellitus. J. Am. Dent. Assoc. 1986, 113, 277–279. [Google Scholar] [CrossRef]
- Ciglar, L.; Skaljac, G.; Sutalo, J.; Keros, J.; Janković, B.; Knezević, A. Influence of diet on dental caries in diabetics. Coll. Antropol. 2002, 26, 311–317. [Google Scholar]
- Belibasakis, G.N.; Bostanci, N.; Marsh, P.D.; Zaura, E. Applications of the oral microbiome in personalized dentistry. Arch. Oral Biol. 2019, 104, 7–12. [Google Scholar] [CrossRef]
- Kunath, B.J.; Hickl, O.; Queirós, P.; Martin-Gallausiaux, C.; Lebrun, L.A.; Halder, R.; Laczny, C.C.; Schmidt, T.S.B.; Hayward, M.R.; Becher, D.; et al. Alterations of oral microbiota and impact on the gut microbiome in type 1 diabetes mellitus revealed by integrated multi-omic analyses. Microbiome 2022, 10, 243. [Google Scholar] [CrossRef]
- Reznick, A.Z.; Shehadeh, N.; Shafir, Y.; Nagler, R.M. Free radicals related effects and antioxidants in saliva and serum of adolescents with Type 1 diabetes mellitus. Arch. Oral Biol. 2006, 51, 640–648. [Google Scholar] [CrossRef]
- Busato, I.M.S.; Ignácio, S.A.; Brancher, J.A.; Moysés, S.T.; Azevedo-Alanis, L.R. Impact of clinical status and salivary conditions on xerostomia and oral health-related quality of life of adolescents with type 1 diabetes mellitus. Community Dent. Oral Epidemiol. 2012, 40, 62–69. [Google Scholar] [CrossRef]
- Bimstein, E.; Zangen, D.; Abedrahim, W.; Katz, J. Type 1 Diabetes Mellitus (Juvenile Diabetes)—A Review for the Pediatric Oral Health Provider. J. Clin. Pediatr. Dent. 2019, 43, 417–423. [Google Scholar] [CrossRef] [PubMed]
- Jensen, E.D.; Selway, C.A.; Allen, G.; Bednarz, J.; Weyrich, L.S.; Gue, S.; Peña, A.S.; Couper, J. Early markers of periodontal disease and altered oral microbiota are associated with glycemic control in children with type 1 diabetes. Pediatr. Diabetes 2021, 22, 474–481. [Google Scholar] [CrossRef] [PubMed]
- Kreile, M.; Lubina, O.; Ozola-Zalite, I.; Lugovska, R.; Pronina, N.; Sterna, O.; Vevere, P.; Konika, M.; Malniece, I.; Gailite, L. Phenylketonuria in the Latvian population: Molecular basis, phenylalanine levels, and patient compliance. Mol. Genet. Metab. Rep. 2020, 25, 100671. [Google Scholar] [CrossRef] [PubMed]
- Lim, Y.; Totsika, M.; Morrison, M.; Punyadeera, C. The saliva microbiome profiles are minimally affected by collection method or DNA extraction protocols. Sci. Rep. 2017, 7, 8523. [Google Scholar] [CrossRef]
- Tanık, A.; Gül, M. The validity of the Community Periodontal Index of Treatment Needs (CPITN) in epidemiological studies of periodontal diseases. Int. Dent. Res. 2020, 10, 44–48. [Google Scholar] [CrossRef]
- Wolf, H.F.; Hassell, T.M. Color Atlas of Dental Hygiene: Periodontology; Thieme Medical Publishers: New York, NY, USA, 2006; pp. 225–226. [Google Scholar]
- Greene, J.G.; Vermillion, J.R. The Simplified Oral Hygiene Index. J. Am. Dent. Assoc. 1964, 68, 7–13. [Google Scholar] [CrossRef]
- Rovite, V.; Wolff-Sagi, Y.; Zaharenko, L.; Nikitina-Zake, L.; Grens, E.; Klovins, J. Genome Database of the Latvian Population (LGDB): Design, Goals, and Primary Results. J. Epidemiol. 2018, 28, 353–360. [Google Scholar] [CrossRef]
- Fadrosh, D.W.; Ma, B.; Gajer, P.; Sengamalay, N.; Ott, S.; Brotman, R.M.; Ravel, J. An improved dual-indexing approach for multiplexed 16S rRNA gene sequencing on the Illumina MiSeq platform. Microbiome 2014, 2, 6. [Google Scholar] [CrossRef]
- Bolger, A.M.; Lohse, M.; Usadel, B. Trimmomatic: A flexible trimmer for Illumina sequence data. Bioinformatics 2014, 30, 2114–2120. [Google Scholar] [CrossRef]
- Bolyen, E.; Rideout, J.R.; Dillon, M.R.; Bokulich, N.A.; Abnet, C.C.; Al-Ghalith, G.A.; Alexander, H.; Alm, E.J.; Arumugam, M.; Asnicar, F.; et al. Reproducible, Interactive, Scalable and Extensible Microbiome Data Science using QIIME 2. Nat. Biotechnol. 2019, 37, 852–857. [Google Scholar] [CrossRef]
- Callahan, B.J.; Mcmurdie, P.J.; Rosen, M.J.; Han, A.W.; Johnson, A.J.A.; Holmes, S.P. DADA2: High-resolution sample inference from Illumina amplicon data. Nat. Methods 2016, 13, 581–583. [Google Scholar] [CrossRef]
- Rognes, T.; Flouri, T.; Nichols, B.; Quince, C.; Mahé, F. VSEARCH: A versatile open source tool for metagenomics. PeerJ 2016, 2016, e2584. [Google Scholar] [CrossRef]
- Katoh, K.; Standley, D.M. MAFFT Multiple Sequence Alignment Software Version 7: Improvements in Performance and Usability. Mol. Biol. Evol. 2013, 30, 772–780. [Google Scholar] [CrossRef]
- Price, M.N.; Dehal, P.S.; Arkin, A.P. FastTree 2—Approximately Maximum-Likelihood Trees for Large Alignments. PLoS ONE 2010, 5, e9490. [Google Scholar] [CrossRef]
- Ii, M.S.R.; O’rourke, D.R.; Kaehler, B.D.; Ziemski, M.; Dillon, M.R.; Foster, J.T.; Bokulich, N.A. RESCRIPt: Reproducible sequence taxonomy reference database management. PLoS Comput. Biol. 2021, 17, e1009581. [Google Scholar] [CrossRef]
- McMurdie, P.J.; Holmes, S. phyloseq: An R package for reproducible interactive analysis and graphics of microbiome census data. PLoS ONE 2013, 8, e61217. [Google Scholar] [CrossRef]
- Gao, C.-H.; Yu, G.; Cai, P. ggVennDiagram: An Intuitive, Easy-to-Use, and Highly Customizable R Package to Generate Venn Diagram. Front. Genet. 2021, 12, 1598. [Google Scholar] [CrossRef]
- Ssekagiri, A.; Sloan, W.T.; Ijaz, U.Z. microbiomeSeq: An R package for analysis of microbial communities in an environmental context. In Proceedings of the ISCB Africa ASBCB Conference, Entebbe, Uganda, 10–12 October 2017. [Google Scholar]
- Love, M.I.; Huber, W.; Anders, S. Moderated estimation of fold change and dispersion for RNA-seq data with DESeq2. Genome Biol. 2014, 15, 550. [Google Scholar] [CrossRef] [PubMed]
- Ballikaya, E.; Yildiz, Y.; Sivri, H.S.; Tokatli, A.; Dursun, A.; Olmez, S.; Coskun, T.; Tekcicek, M.U. Oral health status of children with phenylketonuria. J. Pediatr. Endocrinol. Metab. 2020, 33, 361–365. [Google Scholar] [CrossRef] [PubMed]
- Kilpatrick, N.M.; Awang, H.; Wilcken, B.; Christodoulou, J. The implication of phenylketonuria on oral health. Pediatr. Dent. 1999, 21, 433–438. [Google Scholar] [PubMed]
- Sekino, S. Clinical periodontology. J. Acad. Clin. Dent. 2011, 31, 126–129. [Google Scholar] [CrossRef]
- Da Costa Silveira, A.; dos Santos, E.D.S.C.; Pires, D.D.S.; da Silva, W.B.; Correa, A.R.B.; da Costa Silveira, E.; de Alencar Menezes, T.O.; Pinheiro, H.H.C.; de Menezes, S.A.F. Evaluation of oral health status in children with phenylketonuria. Int. J. Clin. Dent. 2015, 8, 1–81. [Google Scholar]
- Yu, N.; Van Dyke, T.E. Periodontitis: A Host-Mediated Disruption of Microbial Homeostasis. Curr. Oral Health Rep. 2020, 7, 3–11. [Google Scholar] [CrossRef]
- Kalandyk-Konstanty, A.; Konstanty-Kalandyk, J.; Zarzecka, J.; Sadowski, J.; Drwila, R.; Bartus, K.; DaRocha, T.; Piątek, J.; Kapelak, B. The effect of proper oral hygiene habits on oral cavity health. Dent. Med. Probl. 2017, 54, 167–171. [Google Scholar] [CrossRef]
- Bendoraitienė, E.; Zūbienė, J.; Vasiliauskienė, I.; Saldūnaitė, K.; Andruškevičienė, V.; Basevičienė, N.; Slabšinskienė, E. Periodontal status in 18-year-old Lithuanian adolescents: An epidemiological study. Medicina 2017, 53, 253–258. [Google Scholar] [CrossRef]
- Dianawati, N.; Setyarini, W.; Widjiastuti, I.; Ridwan, R.D.; Kuntaman, K. The distribution of Streptococcus mutans and Streptococcus sobrinus in children with dental caries severity level. Dent. J. Majalah Kedokt. Gigi 2020, 53, 36–39. [Google Scholar] [CrossRef]
- Cheon, K.; Moser, S.A.; Wiener, H.W.; Whiddon, J.; Momeni, S.S.; Ruby, J.D.; Cutter, G.R.; Childers, N.K. Characteristics of Streptococcus mutans genotypes and dental caries in children. Eur. J. Oral Sci. 2013, 121, 148–155. [Google Scholar] [CrossRef]
- Yamashita, Y.; Takeshita, T. The oral microbiome and human health. J. Oral Sci. 2017, 59, 201–206. [Google Scholar] [CrossRef]
- Echen, H.; Ejiang, W. Application of high-throughput sequencing in understanding human oral microbiome related with health and disease. Front. Microbiol. 2014, 5, 508. [Google Scholar] [CrossRef]
- Singh-Hüsgen, P.; Meissner, T.; Bizhang, M.; Henrich, B.; Raab, W.H.-M. Investigation of the oral status and microorganisms in children with phenylketonuria and type 1 diabetes. Clin. Oral Investig. 2016, 20, 841–847. [Google Scholar] [CrossRef]
- De Groot, P.F.; Belzer, C.; Aydin, Ö.; Levin, E.; Levels, J.H.; Aalvink, S.; Boot, F.; Holleman, F.; van Raalte, D.H.; Scheithauer, T.P.; et al. Distinct fecal and oral microbiota composition in human type 1 diabetes, an observational study. PLoS ONE 2017, 12, e0188475. [Google Scholar] [CrossRef] [PubMed]
- Toprak, N.U.; Duman, N.; Sacak, B.; Ozkan, M.; Sayın, E.; Mulazimoglu, L.; Soyletir, G. Alloprevotella rava isolated from a mixed infection of an elderly patient with chronic mandibular osteomyelitis mimicking oral squamous cell carcinoma. New Microbes New Infect. 2021, 42, 100880. [Google Scholar] [CrossRef]
- Rodrigues, R.; Chung, A.P.; Mortensen, M.S.; Fernandes, M.H.; Monteiro, A.B.; Furfuro, R.; Silva, C.C.; Manso, M.C.; Sørensen, S.J.; Morais, P.V. Temporal oral microbiome changes with brushing in children with cleft lip and palate. Heliyon 2021, 7, e06513. [Google Scholar] [CrossRef] [PubMed]
- Caselli, E.; Fabbri, C.; D’accolti, M.; Soffritti, I.; Bassi, C.; Mazzacane, S.; Franchi, M. Defining the oral microbiome by whole-genome sequencing and resistome analysis: The complexity of the healthy picture. BMC Microbiol. 2020, 20, 120. [Google Scholar] [CrossRef] [PubMed]
- Chattopadhyay, I.; Verma, M.; Panda, M. Role of Oral Microbiome Signatures in Diagnosis and Prognosis of Oral Cancer. Technol. Cancer Res. Treat. 2019, 18, 1–19. [Google Scholar] [CrossRef]
- Kotrashetti, V.; Idate, U.; Bhat, K.; Kugaji, M.; Kumbar, V. Molecular identification of Capnocytophaga species from the oral cavity of patients with chronic periodontitis and healthy individuals. J. Oral Maxillofac. Pathol. 2020, 24, 397. [Google Scholar] [CrossRef]
- Thukral, R.; Shrivastav, K.; Mathur, V.; Barodiya, A.; Shrivastav, S. Actinomyces: A deceptive infection of oral cavity. J. Korean Assoc. Oral Maxillofac. Surg. 2017, 43, 282–285. [Google Scholar] [CrossRef]
- Li, Y.; He, J.; He, Z.; Zhou, Y.; Yuan, M.; Xu, X.; Sun, F.; Liu, C.; Li, J.; Xie, W.; et al. Phylogenetic and functional gene structure shifts of the oral microbiomes in periodontitis patients. ISME J. 2014, 8, 1879–1891. [Google Scholar] [CrossRef]
- Keshary, A.; Hagan, M. Lemierre’s Syndrome Following Extraction of Wisdom Teeth. Cureus 2020, 12, e11061. [Google Scholar] [CrossRef]
- Ganesh, A.; Veronica, A.K.; Ashok, R.; Varadan, P.; Deivanayagam, K. Quantification of Fusobacterium nucleatum at Depths of Root Dentinal Tubules in the Tooth Using Real-time Polymerase Chain Reaction: An In Vitro Study. Cureus 2019, 11, e4711. [Google Scholar] [CrossRef]
- Cervino, G.; Terranova, A.; Briguglio, F.; De Stefano, R.; Famà, F.; D’amico, C.; Amoroso, G.; Marino, S.; Gorassini, F.; Mastroieni, R.; et al. Diabetes: Oral Health Related Quality of Life and Oral Alterations. BioMed Res. Int. 2019, 2019, 5907195. [Google Scholar] [CrossRef]
- Varoni, E.M.; Tarce, M.; Lodi, G.; Carrassi, A. Chlorhexidine (CHX) in dentistry: State of the art. Minerva Dent. Oral Sci. 2012, 61, 399–419. [Google Scholar]
- Butera, A.; Gallo, S.; Pascadopoli, M.; Taccardi, D.; Scribante, A. Home Oral Care of Periodontal Patients Using Antimicrobial Gel with Postbiotics, Lactoferrin, and Aloe Barbadensis Leaf Juice Powder vs. Conventional Chlorhexidine Gel: A Split-Mouth Randomized Clinical Trial. Antibiotics 2022, 11, 118. [Google Scholar] [CrossRef]
- Haffajee, A.D.; Yaskell, T.; Socransky, S.S. Antimicrobial Effectiveness of an Herbal Mouthrinse Compared with an Essential Oil and a Chlorhexidine Mouthrinse. J. Am. Dent. Assoc. 2008, 139, 606–611. [Google Scholar] [CrossRef]
- Singh, P.; Gupta, R.; Siddharth, M.; Sinha, A.; Shree, S.; Sharma, K. Comparative Evaluation of Subgingivally Delivered 2% Curcumin and 0.2% Chlorhexidine Gel Adjunctive to Scaling and Root Planing in Chronic Periodontitis. J. Contemp. Dent. Pract. 2020, 21, 494–499. [Google Scholar] [CrossRef]



| Name | Sequence (Illumina Adapter, Heterogeneity Spacer, 16S Region Primer) | Reference |
|---|---|---|
| 16S V3 Fw (341F) | TCGTCGGCAGCGTCAGATGTGTATAAGAGACAGNNNNNNCCTACGGGNGGCWGCAG | [29] |
| 16S V4 Rs (805R) | GTCTCGTGGGCTCGGAGATGTGTATAAGAGACAGNNNNNNGACTACHVGGGTATCTAATCC | [29] |
| PKU (n = 45) | T1D (n = 24) | CTRL (n = 61) | p-Value of PKU vs. CTRL | p-Value of T1D vs. CTRL | p-Value of PKU vs. T1D | ||
|---|---|---|---|---|---|---|---|
| Gender (male n (%)) | 19 (42.22%) | 13 (54.17%) | 21 (34.43%) | 0.4259 | 0.1394 | 0.4483 | |
| Age (average in years ± SD) | 24.78 ± 9.98 | 18.42 ± 9.98 | 27.48 ± 10.2 | 0.1770 | 0.0004 | 0.0141 | |
| Adherence to diet | Strict, n (%) | 27 (60.0%) | 24 (100%) | 0 | NA | NA | NA |
| Partly, n (%) | 11 (24.44%) | 0 | 0 | NA | NA | NA | |
| No diet regime, n (%) | 7 (15.56%) | 0 | 61 (100%) | NA | NA | NA | |
| Frequency of tooth brushing | Twice per day, n (%) | 27 (60.0%) | 15 (62.5%) | 58 (95.08%) | <0.0001 | 0.0004 | 1 |
| Once per day, n (%) | 13 (28.89%) | 9 (37.5%) | 2 (3.28%) | 0.0003 | 0.0001 | 0.5888 | |
| Do not brush, n (%) | 5 (11.11%) | 0 | 0 | 0.0121 | 1 | 0.1550 | |
| No information, n (%) | 0 | 0 | 1 (1.64%) | NA | NA | NA | |
| Filled teeth (average ± SD) | 5.83 ± 5.06 | 5.33 ± 5.05 | 8.27 ± 5.05 | 0.0157 | 0.0179 | 0.6969 | |
| Extracted teeth (average ± SD) | 1.34 ± 2.35 | 0.63 ± 2.36 | 0.73 ± 2.39 | 0.1937 | 0.8621 | 0.2369 | |
| Carious teeth (average ± SD) | 4.95 ± 3.7 | 2.79 ± 3.52 | 1.92 ± 3.42 | 0.0001 | 0.2981 | 0.0218 | |
| Caries activity | High, n (%) | 20 (44.44%) | 5 (20.83%) | 6 (9.84%) | <0.0001 | 0.2790 | 0.0677 |
| Medium, n (%) | 15 (33.33%) | 12 (50.0%) | 20 (32.79%) | 1 | 0.2132 | 0.2033 | |
| Low, n (%) | 6 (13.33%) | 7 (29.17%) | 34 (55.74%) | <0.0001 | 0.0323 | 0.1942 | |
| No information, n (%) | 4 (8.89%) | 0 | 1 (1.64%) | NA | NA | NA | |
| Calculus removal | Not Required, n (%) | 3 (6.67%) | 7 (29.17%) | 31 (50.82%) | <0.0001 | 0.0915 | 0.0261 |
| Required, n (%) | 38 (84.44%) | 17 (70.83%) | 29 (47.54%) | <0.0001 | 0.0585 | 0.2166 | |
| No information, n (%) | 4 (8.89%) | 0 | 1 (1.64%) | NA | NA | NA | |
| CPITN index | 0, n (%) | 1 (2.22%) | 3 (12.5%) | 28 (45.9%) | <0.0001 | 0.0053 | 0.1176 |
| 1, n (%) | 11 (24.44%) | 16 (66.67%) | 18 (29.51%) | 0.6613 | 0.0028 | 0.0009 | |
| 2, n (%) | 13 (28.89%) | 3 (12.5%) | 13 (21.31%) | 0.438 | 0.5389 | 0.1472 | |
| 3, n (%) | 10 (22.22%) | 2 (8.33%) | 1 (1.64%) | 0.0007 | 0.1909 | 0.1935 | |
| 4, n (%) | 6 (13.33%) | 0 | 0 | 0.0048 | 1 | 0.0850 | |
| No information, n (%) | 4 (8.89%) | 0 | 1 (1.64%) | NA | NA | NA | |
| Plaque index | 0, n (%) | 1 (2.22%) | 5 (20.83%) | 26 (42.62%) | 0.0001 | 0.0806 | 0.0171 |
| 1, n (%) | 11 (24.44%) | 9 (37.5%) | 19 (31.15%) | 0.5167 | 0.6140 | 0.2775 | |
| 2, n (%) | 13 (28.89%) | 5 (20.83%) | 13 (21.31%) | 0.4938 | 1 | 0.5715 | |
| 3, n (%) | 16 (35.56%) | 5 (20.83%) | 2 (3.28%) | <0.0001 | 0.0175 | 0.2755 | |
| No information, n (%) | 4 (8.89%) | 0 | 1 (1.64%) | NA | NA | NA | |
| Greene–Vermillion index | 0, n (%) | 3 (6.67%) | 4 (16.67%) | 27 (44.26%) | <0.0001 | 0.0237 | 0.2268 |
| 1, n (%) | 9 (20.0%) | 10 (41.67%) | 20 (32.79%) | 0.1873 | 0.4597 | 0.0882 | |
| 2, n (%) | 16 (35.56%) | 9 (37.5%) | 12 (19.67%) | 0.0779 | 0.1003 | 1 | |
| 3, n (%) | 13 (28.89%) | 1 (4.17%) | 1 (1.64%) | <0.0001 | 0.4874 | 0.0249 | |
| No information, n (%) | 4 (8.89%) | 0 | 1 (1.64%) | NA | NA | NA | |
Disclaimer/Publisher’s Note: The statements, opinions and data contained in all publications are solely those of the individual author(s) and contributor(s) and not of MDPI and/or the editor(s). MDPI and/or the editor(s) disclaim responsibility for any injury to people or property resulting from any ideas, methods, instructions or products referred to in the content. |
© 2023 by the authors. Licensee MDPI, Basel, Switzerland. This article is an open access article distributed under the terms and conditions of the Creative Commons Attribution (CC BY) license (https://creativecommons.org/licenses/by/4.0/).
Share and Cite
Abola, I.; Gudra, D.; Ustinova, M.; Fridmanis, D.; Emulina, D.E.; Skadins, I.; Brinkmane, A.; Lauga-Tunina, U.; Gailite, L.; Auzenbaha, M. Oral Microbiome Traits of Type 1 Diabetes and Phenylketonuria Patients in Latvia. Microorganisms 2023, 11, 1471. https://doi.org/10.3390/microorganisms11061471
Abola I, Gudra D, Ustinova M, Fridmanis D, Emulina DE, Skadins I, Brinkmane A, Lauga-Tunina U, Gailite L, Auzenbaha M. Oral Microbiome Traits of Type 1 Diabetes and Phenylketonuria Patients in Latvia. Microorganisms. 2023; 11(6):1471. https://doi.org/10.3390/microorganisms11061471
Chicago/Turabian StyleAbola, Iveta, Dita Gudra, Maija Ustinova, Davids Fridmanis, Darta Elizabete Emulina, Ingus Skadins, Anda Brinkmane, Una Lauga-Tunina, Linda Gailite, and Madara Auzenbaha. 2023. "Oral Microbiome Traits of Type 1 Diabetes and Phenylketonuria Patients in Latvia" Microorganisms 11, no. 6: 1471. https://doi.org/10.3390/microorganisms11061471
APA StyleAbola, I., Gudra, D., Ustinova, M., Fridmanis, D., Emulina, D. E., Skadins, I., Brinkmane, A., Lauga-Tunina, U., Gailite, L., & Auzenbaha, M. (2023). Oral Microbiome Traits of Type 1 Diabetes and Phenylketonuria Patients in Latvia. Microorganisms, 11(6), 1471. https://doi.org/10.3390/microorganisms11061471

