Herpes Simplex Virus Type 1 Induces AD-like Neurodegeneration Markers in Human Progenitor and Differentiated ReNcell VM Cells
Abstract
1. Introduction
2. Materials and Methods
2.1. Cell Culture and Differentiation
2.2. HSV-1 Infection
2.3. Viral DNA Quantification
2.4. Immunofluorescence Analysis
2.5. Cell Lysates and Western Blot Analysis
| Antibodies | Dilutions | Reference | ||
|---|---|---|---|---|
| WB | IF | |||
| Progenitors | Nestin | 1/200 | Biolegend: 656801 | |
| SOX2 | 1/100 | Abcam: ab79351 | ||
| Neurons | Beta III tubulin | 1/100 | Abcam: ab18207 | |
| Astrocytes | GFAP | 1/100 | Biolegend: 644701 | |
| Oligodendrocytes | OLIG2 | 1/200 | Milipore: AB9610 | |
| Viral markers | ICP4 | 1/1000 | 1/100 | Abcam: ab6514 |
| UL42 | 1/1000 | Santa Cruz (13C9) sc-53331 | ||
| gC | 1/3000 | 1/300 | Abcam: ab6509 | |
| gB/gD | 1/300 | Provided by Dr. Enrique Tabares (UAM) | ||
| Neurodegeneration markers | Aβ40 | 1/100 | Invitrogen 44348A | |
| Aβ42 | 1/100 | Invitrogen 44-344 | ||
| p-Tau Thr205 | 1/250 | 1/50 | Invitrogen 44-738G | |
| p-Tau Ser422 | 1/250 | 1/50 | Invitrogen 44-764G | |
| AT8 | 1/50 | Thermo Fisher MN1020 | ||
| LC3B | 1/500 | 1/100 | Sigma L7543 | |
| Housekeeping proteins | GAPDH | 1/1000 | Santa Cruz sc-51906 | |
| α-Tubulin | 1/10,000 | Sigma T5168 | ||
| Secondary antibodies | Anti-mouse-POD | 1/25,000 | Vector PI-2000 | |
| Anti-rabbit-POD | 1/25,000 | Nordic GAR/IgG (H+L)/PO | ||
| Alexa-555 anti-mouse | 1/1000 | Thermo Fisher A-21137 | ||
| Alexa-488 anti-rabbit | 1/1000 | Thermo Fisher A-21206 | ||
2.6. Quantitative RT-PCR
2.7. Secreted Aβ Measurements
2.8. Quantification of Lysosome Load
2.9. Cathepsin Activity Assays
2.10. Statistical Analysis
3. Results
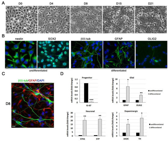
3.1. ReNcell VM Cells Differentiate into Neuronal and Glial Cells
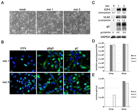
3.2. ReNcell VM Cells Are Permissive to HSV-1 Infection
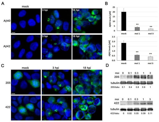
3.3. HSV-1 Induces AD-like Neurodegeneration Markers in ReNcell VM Cells
3.4. Lysosomal Pathway Is Impaired by HSV-1 in ReNcell VM Cells
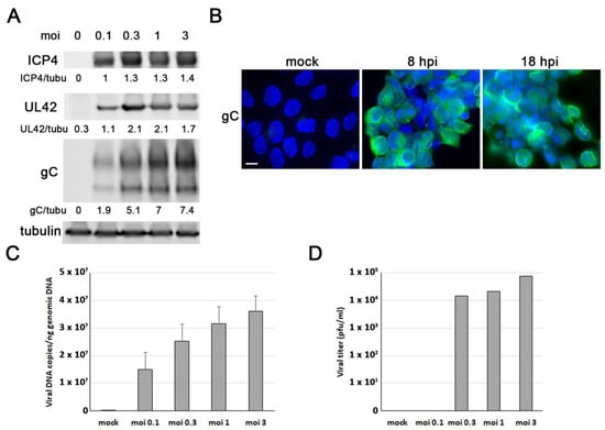
3.5. Differentiated ReNcell VM Cells Are Permissive to HSV-1 Infection
3.6. HSV-1 Induces an AD-like Phenotype in Differentiated ReNcell VM Cells
4. Discussion
Author Contributions
Funding
Data Availability Statement
Acknowledgments
Conflicts of Interest
References
- Breijyeh, Z.; Karaman, R.; Muñoz-Torrero, D.; Dembinski, R. Comprehensive Review on Alzheimer’s Disease: Causes and Treatment. Molecules 2020, 25, 5789. [Google Scholar] [CrossRef] [PubMed]
- Zhang, L.; Chen, C.; Mak, M.S.H.; Lu, J.; Wu, Z.; Chen, Q.; Han, Y.; Li, Y.; Pi, R. Advance of Sporadic Alzheimer’s Disease Animal Models. Med. Res. Rev. 2020, 40, 431–458. [Google Scholar] [CrossRef] [PubMed]
- Armstrong, R.A. Risk Factors for Alzheimer’s Disease. Folia Neuropathol. 2019, 57, 87–105. [Google Scholar] [CrossRef] [PubMed]
- Mielcarska, M.B.; Skowrońska, K.; Wyżewski, Z.; Toka, F.N. Disrupting Neurons and Glial Cells Oneness in the Brain—The Possible Causal Role of Herpes Simplex Virus Type 1 (HSV-1) in Alzheimer’s Disease. Int. J. Mol. Sci. 2022, 23, 242. [Google Scholar] [CrossRef]
- Marcocci, M.E.; Napoletani, G.; Protto, V.; Kolesova, O.; Piacentini, R.; Li Puma, D.D.; Lomonte, P.; Grassi, C.; Palamara, A.T.; De Chiara, G. Herpes Simplex Virus-1 in the Brain: The Dark Side of a Sneaky Infection. Trends Microbiol. 2020, 28, 808–820. [Google Scholar] [CrossRef]
- Protto, V.; Marcocci, M.E.; Miteva, M.T.; Piacentini, R.; Li Puma, D.D.; Grassi, C.; Palamara, A.T.; De Chiara, G. Role of HSV-1 in Alzheimer’s Disease Pathogenesis: A Challenge for Novel Preventive/Therapeutic Strategies. Curr. Opin. Pharmacol. 2022, 63, 102200. [Google Scholar] [CrossRef]
- Burgos, J.S.; Ramirez, C.; Sastre, I.; Bullido, M.J.; Valdivieso, F. Involvement of Apolipoprotein E in the Hematogenous Route of Herpes Simplex Virus Type 1 to the Central Nervous System. J. Virol. 2002, 76, 12394–12398. [Google Scholar] [CrossRef]
- Zhao, C.; Strobino, K.; Moon, Y.P.; Cheung, Y.K.; Sacco, R.L.; Stern, Y.; Elkind, M.S.V. APOE Ε4 Modifies the Relationship between Infectious Burden and Poor Cognition. Neurol. Genet. 2020, 6, e462. [Google Scholar] [CrossRef]
- Tzeng, N.S.; Chung, C.H.; Lin, F.H.; Chiang, C.P.; Yeh, C.B.; Huang, S.Y.; Lu, R.B.; Chang, H.A.; Kao, Y.C.; Yeh, H.W.; et al. Anti-Herpetic Medications and Reduced Risk of Dementia in Patients with Herpes Simplex Virus Infections-a Nationwide, Population-Based Cohort Study in Taiwan. Neurotherapeutics 2018, 15, 417–429. [Google Scholar] [CrossRef]
- Chang, T.Y.; Yamauchi, Y.; Hasan, M.T.; Chang, C. Cellular Cholesterol Homeostasis and Alzheimer’s Disease: Thematic Review Series: ApoE and Lipid Homeostasis in Alzheimer’s Disease. J. Clin. Neurosci. 2017, 58, 2239–2254. [Google Scholar] [CrossRef]
- Whyte, L.S.; Lau, A.A.; Hemsley, K.M.; Hopwood, J.J.; Sargeant, T.J. Endo-Lysosomal and Autophagic Dysfunction: A Driving Factor in Alzheimer’s Disease? J. Neurochem. 2017, 140, 703–717. [Google Scholar] [CrossRef] [PubMed]
- Kristen, H.; Sastre, I.; Aljama, S.; Fuentes, M.; Recuero, M.; Frank-García, A.; Martin, A.; Sanchez-Juan, P.; Lage, C.; Bullido, M.J.; et al. LAMP2 Deficiency Attenuates the Neurodegeneration Markers Induced by HSV-1 Infection. Neurochem. Int. 2021, 146, 105032. [Google Scholar] [CrossRef] [PubMed]
- Llorente, P.; Mejías, V.; Sastre, I.; Recuero, M.; Aldudo, J.; Bullido, M.J. Matrix Metalloproteinase 14 Regulates HSV-1 Infection in Neuroblastoma Cells. Antivir. Res. 2021, 192, 105116. [Google Scholar] [CrossRef] [PubMed]
- Kristen, H.; Sastre, I.; Muñoz-Galdeano, T.; Recuero, M.; Aldudo, J.; Bullido, M.J. The Lysosome System Is Severely Impaired in a Cellular Model of Neurodegeneration Induced by HSV-1 and Oxidative Stress. Neurobiol. Aging 2018, 68, 5–17. [Google Scholar] [CrossRef] [PubMed]
- Pellegrino, E.; Gutierrez, M.G. Human Stem Cell-Based Models for Studying Host-Pathogen Interactions. Cell. Microbiol. 2021, 23, e13335. [Google Scholar] [CrossRef] [PubMed]
- LaNoce, E.; Dumeng-Rodriguez, J.; Christian, K.M. Using 2D and 3D Pluripotent Stem Cell Models to Study Neurotropic Viruses. Front. Virol. 2022, 2, 869657. [Google Scholar] [CrossRef]
- Donato, R.; Miljan, E.A.; Hines, S.J.; Aouabdi, S.; Pollock, K.; Patel, S.; Edwards, F.A.; Sinden, J.D. Differential Development of Neuronal Physiological Responsiveness in Two Human Neural Stem Cell Lines. BMC Neurosci. 2007, 8, 36. [Google Scholar] [CrossRef]
- Song, Y.; Subramanian, K.; Berberich, M.J.; Rodriguez, S.; Latorre, I.J.; Luria, C.M.; Everley, R.; Albers, M.W.; Mitchison, T.J.; Sorger, P.K. A Dynamic View of the Proteomic Landscape during Differentiation of ReNcell VM Cells, an Immortalized Human Neural Progenitor Line. Sci. Data 2019, 6, 1–17. [Google Scholar] [CrossRef]
- Choi, S.H.; Kim, Y.H.; Hebisch, M.; Sliwinski, C.; Lee, S.; D’Avanzo, C.; Chen, H.; Hooli, B.; Asselin, C.; Muffat, J.; et al. A Three-Dimensional Human Neural Cell Culture Model of Alzheimer’s Disease. Nature 2014, 515, 274–278. [Google Scholar] [CrossRef]
- Kim, Y.H.; Choi, S.H.; D’Avanzo, C.; Hebisch, M.; Sliwinski, C.; Bylykbashi, E.; Washicosky, K.J.; Klee, J.B.; Brüstle, O.; Tanzi, R.E.; et al. A 3D Human Neural Cell Culture System for Modeling Alzheimer’s Disease. Nat. Protoc. 2015, 10, 985. [Google Scholar] [CrossRef]
- Park, J.; Wetzel, I.; Marriott, I.; Dréau, D.; D’Avanzo, C.; Kim, D.Y.; Tanzi, R.E.; Cho, H. A 3D Human Triculture System Modeling Neurodegeneration and Neuroinflammation in Alzheimer’s Disease. Nat. Neurosci. 2018, 21, 941–951. [Google Scholar] [CrossRef] [PubMed]
- Velichkovska, M.; Surnar, B.; Nair, M.; Dhar, S.; Toborek, M. Targeted Mitochondrial COQ10 Delivery Attenuates-Drug-Induced Senescence of Neural Progenitor Cells. Mol. Pharm. 2019, 16, 724. [Google Scholar] [CrossRef] [PubMed]
- Wolf, B.; Diop, F.; Ferraris, P.; Wichit, S.; Busso, C.; Missé, D.; Gönczy, P. Zika Virus Causes Supernumerary Foci with Centriolar Proteins and Impaired Spindle Positioning. Open Biol. 2017, 7, 160231. [Google Scholar] [CrossRef] [PubMed]
- Robledinos-Antón, N.; Escoll, M.; Guan, K.L.; Cuadrado, A. TAZ Represses the Neuronal Commitment of Neural Stem Cells. Cells 2020, 9, 2230. [Google Scholar] [CrossRef]
- Carrascosa, A.L.; Santarén, J.F.; Viñuela, E. Production and Titration of African Swine Fever Virus in Porcine Alveolar Macrophages. J. Virol. Methods 1982, 3, 303–310. [Google Scholar] [CrossRef]
- Santana, S.; Recuero, M.; Bullido, M.J.; Valdivieso, F.; Aldudo, J. Herpes Simplex Virus Type I Induces the Accumulation of Intracellular β-Amyloid in Autophagic Compartments and the Inhibition of the Non-Amyloidogenic Pathway in Human Neuroblastoma Cells. Neurobiol. Aging 2012, 33, 430.e19–430.e33. [Google Scholar] [CrossRef]
- Scholz, D.; Pöltl, D.; Genewsky, A.; Weng, M.; Waldmann, T.; Schildknecht, S.; Leist, M. Rapid, Complete and Large-Scale Generation of Post-Mitotic Neurons from the Human LUHMES Cell Line. J. Neurochem. 2011, 119, 957–971. [Google Scholar] [CrossRef]
- Park, J.; Lee, N.; Lee, J.; Choe, E.K.; Kim, M.K.; Lee, J.; Byun, M.S.; Chon, M.W.; Kim, S.W.; Lee, C.J.; et al. Small Molecule-Based Lineage Switch of Human Adipose-Derived Stem Cells into Neural Stem Cells and Functional GABAergic Neurons. Sci. Rep. 2017, 7, 1–14. [Google Scholar] [CrossRef]
- Porter, K.; Nallathambi, J.; Lin, Y.; Liton, P.B. Lysosomal Basification and Decreased Autophagic Flux in Oxidatively Stressed Trabecular Meshwork Cells. Autophagy 2013, 9, 581–594. [Google Scholar] [CrossRef]
- Hoffrogge, R.; Mikkat, S.; Scharf, C.; Beyer, S.; Christoph, H.; Pahnke, J.; Mix, E.; Berth, M.; Uhrmacher, A.; Zubrzycki, I.Z.; et al. 2-DE Proteome Analysis of a Proliferating and Differentiating Human Neuronal Stem Cell Line (ReNcell VM). Proteomics 2006, 6, 1833–1847. [Google Scholar] [CrossRef]
- Wozniak, M.A.; Itzhaki, R.F.; Shipley, S.J.; Dobson, C.B. Herpes Simplex Virus Infection Causes Cellular Beta-Amyloid Accumulation and Secretase Upregulation. Neurosci. Lett. 2007, 429, 95–100. [Google Scholar] [CrossRef] [PubMed]
- Delobel, P.; Flament, S.; Hamdane, M.; Mailliot, C.; Sambo, A.V.; Bégard, S.; Sergeant, N.; Delacourte, A.; Vilain, J.P.; Buée, L. Abnormal Tau Phosphorylation of the Alzheimer-Type Also Occurs during Mitosis. J. Neurochem. 2002, 83, 412–420. [Google Scholar] [CrossRef] [PubMed]
- Álvarez, G.; Aldudo, J.; Alonso, M.; Santana, S.; Valdivieso, F. Herpes Simplex Virus Type 1 Induces Nuclear Accumulation of Hyperphosphorylated Tau in Neuronal Cells. J. Neurosci. Res. 2012, 90, 1020–1029. [Google Scholar] [CrossRef] [PubMed]
- Peña-Martinez, C.; Rickman, A.D.; Heckmann, B.L. Beyond Autophagy: LC3-Associated Phagocytosis and Endocytosis. Sci. Adv. 2022, 8, 1702. [Google Scholar] [CrossRef] [PubMed]
- Wang, X.; Williams, D.; Müller, I.; Lemieux, M.; Dukart, R.; Maia, I.B.L.; Wang, H.; Woerman, A.L.; Schmitt-Ulms, G. Tau Interactome Analyses in CRISPR-Cas9 Engineered Neuronal Cells Reveal ATPase-Dependent Binding of Wild-Type but Not P301L Tau to Non-Muscle Myosins. Sci. Rep. 2019, 9, 16238. [Google Scholar] [CrossRef]
- Broadway, B.J.; Boneski, P.K.; Bredenberg, J.M.; Kolicheski, A.; Hou, X.; Soto-Beasley, A.I.; Ross, O.A.; Springer, W.; Fiesel, F.C. Systematic Functional Analysis of PINK1 and PRKN Coding Variants. Cells 2022, 11, 2426. [Google Scholar] [CrossRef]
- He, Z.; An, S.; Chen, J.; Zhang, S.; Tan, C.; Yu, J.; Ye, H.; Wu, Y.; Yuan, J.; Wu, J.; et al. Neural Progenitor Cell Pyroptosis Contributes to Zika Virus-Induced Brain Atrophy and Represents a Therapeutic Target. Proc. Natl. Acad. Sci. USA 2020, 117, 23869–23878. [Google Scholar] [CrossRef]
- Miljan, E.A.; Hines, S.J.; Pande, P.; Corteling, R.L.; Hicks, C.; Zbarsky, V.; Umachandran, M.; Sowinski, P.; Richardson, S.; Tang, E.; et al. Implantation of C-MycER TAM Immortalized Human Mesencephalic-Derived Clonal Cell Lines Ameliorates Behavior Dysfunction in a Rat Model of Parkinson’s Disease. Stem Cells Dev. 2009, 18, 307–319. [Google Scholar] [CrossRef]
- Li Puma, D.D.; Piacentini, R.; Leone, L.; Gironi, K.; Marcocci, M.E.; De Chiara, G.; Palamara, A.T.; Grassi, C. Herpes Simplex Virus Type-1 Infection Impairs Adult Hippocampal Neurogenesis via Amyloid-β Protein Accumulation. Stem Cells 2019, 37, 1467–1480. [Google Scholar] [CrossRef]
- Qiao, H.; Guo, M.; Shang, J.; Zhao, W.; Wang, Z.; Liu, N.; Li, B.; Zhou, Y.; Wu, Y.; Chen, P. Herpes Simplex Virus Type 1 Infection Leads to Neurodevelopmental Disorder-Associated Neuropathological Changes. PLoS Pathog. 2020, 16, e1008899. [Google Scholar] [CrossRef]
- Welty, S.; Thathiah, A.; Levine, A.S. DNA Damage Increases Secreted Aβ40 and Aβ42 in Neuronal Progenitor Cells: Relevance to Alzheimer’s Disease. J. Alzheimer’s Dis. 2022, 88, 177–190. [Google Scholar] [CrossRef] [PubMed]
- Villarejo, L.G.; Bachmann, L.; Marks, D.; Brachthäuser, M.; Geidies, A.; Müller, T. Role of Intracellular Amyloid β; as Pathway Modulator, Biomarker, and Therapy Target. Int. J. Mol. Sci. 2022, 23, 4656. [Google Scholar] [CrossRef] [PubMed]
- Santana, S.; Bullido, M.J.; Recuero, M.; Valdivieso, F.; Aldudo, J. Herpes Simplex Virus Type i Induces an Incomplete Autophagic Response in Human Neuroblastoma Cells. J. Alzheimer’s Dis. 2012, 30, 815–831. [Google Scholar] [CrossRef] [PubMed]
- Ripa, I.; Andreu, S.; López-Guerrero, J.A.; Bello-Morales, R. Interplay between Autophagy and Herpes Simplex Virus Type 1: ICP34.5, One of the Main Actors. Int. J. Mol. Sci. 2022, 23, 13643. [Google Scholar] [CrossRef]
- Sun, X.; Liu, Y.; Huang, Z.; Xu, W.; Hu, W.; Yi, L.; Liu, Z.; Chan, H.; Zeng, J.; Liu, X.; et al. SARS-CoV-2 Non-Structural Protein 6 Triggers NLRP3-Dependent Pyroptosis by Targeting ATP6AP1. Cell Death Differ. 2022, 29, 1240–1254. [Google Scholar] [CrossRef]
- Mohamud, Y.; Tang, H.; Xue, Y.C.; Liu, H.; Ng, C.S.; Bahreyni, A.; Luo, H. Coxsackievirus B3 Targets TFEB to Disrupt Lysosomal Function. Autophagy 2021, 17, 3924–3938. [Google Scholar] [CrossRef]
- Ju, X.; Yan, Y.; Liu, Q.; Li, N.; Sheng, M.; Zhang, L.; Li, X.; Liang, Z.; Huang, F.; Liu, K.; et al. Neuraminidase of Influenza A Virus Binds Lysosome-Associated Membrane Proteins Directly and Induces Lysosome Rupture. J. Virol. 2015, 89, 10347. [Google Scholar] [CrossRef]







| Gene * | Forward Primer | Reverse Primer | |
|---|---|---|---|
| Proliferation | MKI67 | 5′-ATCGTCCCAGGTGGAAGAGTT-3′ | 5′-ATAGTAACCAGGCGTCTCGTGG-3′ |
| Neuronal | SYN1 | 5′-TCAGACCTTCTACCCCAATCA-3′ | 5′-GTCCTGGAAGTCATGCTGGT-3′ |
| SYP | 5′-CGAGGTCGAGTTCGAGTA CC-3′ | 5′-AATTCGGCTGACGAGGAGTA-3′ | |
| Dopaminergic | TH | 5′-GCGCAGGAAGCTGATTGCTG-3′ | 5′-TGTCTTCCCGGTAGCCGCTG-3′ |
| AADC | 5′-GAGTCACTGGTGCGCCAGGA-3′ | 5′-CCGTGCGAGAACAGATGGCA-3′ | |
| Astrocytes | GFAP | 5′-CAACCTGCAGATTCGAGAAA-3′ | 5′-GTCCTGCCTCACATCACATC- 3′ |
| Oligodendrocytes | OLIG2 | 5′-GCTGCGACGACTATCTTCCC-3′ | 5′-GCCTCCTAGCTTGTCCCCA-3′ |
| Housekeeping | ACTB | 5′-AGTGTGACGTGGACATCCGCAAAG-3′ | 5′-GTCCACCTTCCAGCAGATGTGGAT-3′ |
Disclaimer/Publisher’s Note: The statements, opinions and data contained in all publications are solely those of the individual author(s) and contributor(s) and not of MDPI and/or the editor(s). MDPI and/or the editor(s) disclaim responsibility for any injury to people or property resulting from any ideas, methods, instructions or products referred to in the content. |
© 2023 by the authors. Licensee MDPI, Basel, Switzerland. This article is an open access article distributed under the terms and conditions of the Creative Commons Attribution (CC BY) license (https://creativecommons.org/licenses/by/4.0/).
Share and Cite
Salgado, B.; Sastre, I.; Bullido, M.J.; Aldudo, J. Herpes Simplex Virus Type 1 Induces AD-like Neurodegeneration Markers in Human Progenitor and Differentiated ReNcell VM Cells. Microorganisms 2023, 11, 1205. https://doi.org/10.3390/microorganisms11051205
Salgado B, Sastre I, Bullido MJ, Aldudo J. Herpes Simplex Virus Type 1 Induces AD-like Neurodegeneration Markers in Human Progenitor and Differentiated ReNcell VM Cells. Microorganisms. 2023; 11(5):1205. https://doi.org/10.3390/microorganisms11051205
Chicago/Turabian StyleSalgado, Blanca, Isabel Sastre, Maria J. Bullido, and Jesus Aldudo. 2023. "Herpes Simplex Virus Type 1 Induces AD-like Neurodegeneration Markers in Human Progenitor and Differentiated ReNcell VM Cells" Microorganisms 11, no. 5: 1205. https://doi.org/10.3390/microorganisms11051205
APA StyleSalgado, B., Sastre, I., Bullido, M. J., & Aldudo, J. (2023). Herpes Simplex Virus Type 1 Induces AD-like Neurodegeneration Markers in Human Progenitor and Differentiated ReNcell VM Cells. Microorganisms, 11(5), 1205. https://doi.org/10.3390/microorganisms11051205

