Next Article in Journal
Occurrence and Multidrug Resistance in Strains of Listeria monocytogenes Recovered from the Anaerobic Co-Digestion Sludge Contained in a Single Stage Steel Biodigester: Implications for Antimicrobial Stewardship
Previous Article in Journal
Prevalence of Small Intestinal Bacterial Overgrowth Syndrome in Patients with Non-Alcoholic Fatty Liver Disease/Non-Alcoholic Steatohepatitis: A Cross-Sectional Study
 
 
Font Type:
Arial Georgia Verdana
Font Size:
Aa Aa Aa
Line Spacing:
Column Width:
Background:
Article

Rapeseed Domestication Affects the Diversity of Rhizosphere Microbiota

1
State Key Laboratory of Agricultural Microbiology, Huazhong Agricultural University, Wuhan 430070, China
2
Hubei Key Laboratory of Plant Pathology, College of Plant Science and Technology, Huazhong Agricultural University, Wuhan 430070, China
3
College of Plant Science and Technology, Huazhong Agricultural University, Wuhan 430070, China
*
Author to whom correspondence should be addressed.
Microorganisms 2023, 11(3), 724; https://doi.org/10.3390/microorganisms11030724
Submission received: 18 February 2023 / Revised: 4 March 2023 / Accepted: 9 March 2023 / Published: 11 March 2023
(This article belongs to the Section Plant Microbe Interactions)

Abstract

Rhizosphere microbiota is important for plant growth and health. Domestication is a process to select suitable plants to satisfy the needs of humans, which may have great impacts on the interaction between the host and its rhizosphere microbiota. Rapeseed (Brassica napus) is an important oilseed crop derived from the hybridization between Brassica rapa and Brassica oleracea ~7500 years ago. However, variations in rhizosphere microbiota along with rapeseed domestication remain poorly understood. Here, we characterized the composition and structure of the rhizosphere microbiota among diverse rapeseed accessions, including ten B. napus, two B. rapa, and three B. oleracea accessions through bacterial 16S rRNA gene sequencing. B. napus exhibited a higher Shannon index and different bacterial relative abundance compared with its wild relatives in rhizosphere microbiota. Moreover, artificial synthetic B. napus lines G3D001 and No.2127 showed significantly different rhizosphere microbiota diversity and composition from other B. napus accessions and their ancestors. The core rhizosphere microbiota of B. napus and its wild relatives was also described. FAPROTAX annotation predicted that the synthetic B. napus lines had more abundant pathways related to nitrogen metabolism, and the co-occurrence network results demonstrated that Rhodoplanes acted as hub nodes to promote nitrogen metabolism in the synthetic B. napus lines. This study provides new insights into the impacts of rapeseed domestication on the diversity and community structure of rhizosphere microbiota, which may highlight the contribution of rhizosphere microbiota to plant health.

1. Introduction

Plants possess a diverse but taxonomically structured microbial community, and plant microbiota can colonize every accessible plant tissue [1]. These microbes can form complex associations with plants, playing important roles in promoting plant productivity and health in natural environments [2]. Due to the important role of plant-associated microbes in plant health and disease resistance [3], several studies have explored the composition of microbiota in Arabidopsis thaliana [4,5,6,7] and its close relatives [8], barley [9], maize [10,11], rice [12,13], soybean [14], wheat [15], and some other plants [16].
Brassica napus (AACC, 2n = 38) originated from the Mediterranean region about 7500 years ago, which was formed from the natural hybridization of two diploid ancestors Brassica oleracea (CC, 2n = 18) and Brassica rapa (AA, 2n = 20) [17,18]. B. napus was domesticated as an important oil plant about 400 years ago. The short evolution and domestication time has resulted in very limited genetic diversity in the B. napus genome [19,20,21,22]. Domestication has been demonstrated to affect plant microbiota in common beans and rice [23,24,25], and can lead to highly different microbiota composition of a crop compared with that of its wild ancestor. Particularly, research on rice, sugar beet, barley, A. thaliana, and lettuce has indicated that wild species have a higher abundance of Bacteroidetes [23,26], which is closely related to plant genotypes and traits [27]. Although B. napus has been domesticated for a relatively short period to form only three ecotypes (spring-, winter-, and semi-winter oilseed rape) for adaptation to different vernalization and flowering time [28,29], it remains to be determined whether this short period of domestication has affected its microbiota and whether B. napus already has similar characteristics to other domesticated plants.
Reconstruction of a breeding population through interspecific hybridization and genome reconstruction of related species can provide germplasm resources for crop genetic improvement [30,31]. The gene pool of B. napus has been expanded by the infiltration of genes from B. rapa and synthetic materials resulting from artificial crosses between two diploid ancestors [22,32]. However, the differences in microbiota between the synthetic species and modern domesticated species remain unknown.
In this study, we examined two accessions of B. rapa, three accessions of B. oleracea, and ten accessions of B. napus (two spring-type rapeseed, two winter-type rapeseed, four semi-winter rapeseed, two synthetic B. napus, including G3D001 [19] and No.2127 [33]) in terms of rhizosphere microbiota composition and structure to determine the effect of domestication on B. napus. The composition, structure, and function of the rhizosphere microbiota of B. napus and synthetic B. napus were also compared to evaluate the importance of interspecific hybridization in the breeding of B. napus from a microbiota perspective.

2. Materials and Methods

2.1. Plant Cultivation and Soil Collection

Ten B. napus accessions (two spring, two winter, four semi-winter rapeseed and two synthetic B. napus G3D001 and No.2127), two B. rapa accessions (one is green leaves and the other is purple leaves), and three B. oleracea accession (Jingfeng 1 is cabbage and the other two are loose head) were used in this study (Supplementary Table S1). The seeds of the plants were first surface disinfected in 1.5% sodium hypochlorite solution for 15 min before sowing, and then the disinfected seeds were sown into each pot filled with a uniform substrate and grown in a growth chamber (~20 °C, 60% relative humidity under a 12 h light/12 h dark cycle). Samples were collected at 31 days after germination. The plants were removed from the pots. Loose soil attached to the roots was removed until there was only 2–3 mm of attached soil on the roots. Then, the roots were placed in a 15 mL centrifuge tube with 10 mL PBS buffer, shaken for 30 s, and spun for 10 min using a mixer. The roots were then removed and only the remaining liquid was retained, and the supernatant was removed by centrifugation for the rhizosphere sample [34,35]. Each accession with 8 replicates was collected, and only one B. rapa accession (due to a poor germination rate) had 4 replicates—a total of 116 samples were placed in liquid nitrogen for rapid freezing, and then stored in an ultra-low temperature refrigerator at −80 °C.

2.2. DNA Extraction, PCR Amplification, and Sequencing

Rhizosphere soil samples were used for bacterial 16S rRNA gene profiling by Illumina sequencing. DNA was extracted from each sample using the OMEGA Soil DNA Kit (D-5635-02) (Omega Bio-Tek, Norcross, GA, USA). Extracted DNA was subjected to 0.8% agarose gel electrophoresis for molecular size determination, and DNA was quantified using Nanodrop. The V5–V7 region of the bacterial 16S rRNA gene was amplified by degenerate PCR primers 799F and 1193R [5,9]. Amplicon sequencing and generation of 250 bp paired-end reads were performed at Personalbio (Shanghai, China) based on the Illumination NovaSeq platform.

2.3. Bioinformatics Analysis on 16S rRNA Gene Profiling

Amplicon downstream data were saved in Paired-end (PE) FASTQ format, and the sequencing raw data were checked for quality using the software FastQC (version0.11.9) [36]. The clustering of OTUs was implemented by the software VSEARCH (version 2.8.1) [37]. Firstly, the double-ended data were merged using the --fastq_mergepairs command for the removal of primers and indices from the merged double-ended sequences, which was implemented by the software cutadapt (version 2.9) [38]. Length, quality, and fuzzy base filtering were performed using the command --fastq_filter. Chimera removal was performed by both De novo and Reference database methods. Clustering for OTU was achieved by --cluster_size, and the similarity threshold --id was set to 97%.
Taxonomic annotation of OTUs was achieved by comparing representative sequences of OTUs with representative sequences in the Greengenes database using the q2-feature-classifier command of the qiime2 (version 2019.11) software [39,40,41]. Diversity was calculated by first constructing an evolutionary tree using q2-phylogeny and then computing alpha diversity (Shannon, evenness index, Observed OTU, and Faith’s Phylogenetic) and beta diversity (Bray–Curtis dissimilarity, weight_unifrac) using q2-diversity [42,43]. A generalized linear model with a negative binomial distribution in the R (version 4.0.5) language edgeR package was used to analyze the variance of OTU taxa between each group [44,45]. Visual analysis of box line plots, bar plots, volcano plots, PCoA, extended error bar plots, and ring plots was performed using R language packages such as ggplot2, vegan, amplicon, tidyverse, and patchwork [46,47].

2.4. Core Microbial Analysis

For core microbiological analysis, we used the rarefied OTU table (16,000 readings per sample). The OTUs present in all experimental samples were counted as the rhizosphere core microbiota of B. napus, B. oleracea, and B. rapa. The composition of rhizosphere core microbiota at the phylum and genus level was shown using a double-layer pie chart, and boxplots were used to show the distribution of selected genera in B. napus, B. oleracea, B. rapa, and synthetic B. napus (G3D001 and No.2127) on the relative abundance. The rhizosphere core microbiota of B. napus was evaluated using all samples of all 10 species of B. napus and synthetic B. napus, and the OTUs that were consistently present in these samples were counted as the core microbiota of B. napus.

2.5. Rhizosphere Microbiota Functional Prediction and Co-Occurrence Network Analysis

The functions of OTUs in these samples were annotated by FAPROTAX (a database that converts microbial communities into putative functional profiles based on the literature on current culturable strains) using the annotated rarefied OTU table from the Greengenes database as input [41,48]. Heat maps were used to show the functions of nitrogen metabolism-related OTUs associated with nitrogen metabolism and their relative abundance in synthetic B. napus (G3D001 and No. 2127) and B. napus. Differences in nitrogen metabolism pathways are shown by cluster box line plots.
Co-occurrence network analysis was performed using high-throughput sequencing data to assess interactions between microbial taxa in B. napus. Best practices for co-occurrence network construction were strictly followed [49]. OTU counts > 50 and the presence of rarefied OTUs in at least 10 samples were used as input. Non-random co-occurrence analysis was performed by SparCC with 20 iterations and 100 bootstrap samples to infer pseudo-p values in the SpiecEasi r package [50,51]. Co-occurrence networks were constructed using correlations >0.7 or <0.7 (p < 0.01). The network was visualized using the ForceAtlas2 layout in Gephi (v0.9.2) software [52]. Gephi was used to calculate the degree and betweenness centrality of the microbial network. Hub OTUs were determined with degree >30 and betweenness centrality >200 as thresholds.

2.6. Statistical Analysis

Means were compared on alpha diversity by one-way ANOVA and Tukey’s post hoc test in the agricolae r(v4.1.3) package [53]. In the vegan r(v4.1.3) package [47], PERMANOVA was performed with adonis function with a ‘bray’ method and 9999 times of permutation. Differences in levels of Phylum were compared using the Kruskal–Wallis rank sum test. The comparison of family level and nitrogen metabolism was tested by Welch’s t-test and Bonferroni correction.

3. Results

3.1. Rhizosphere Microbiota Diversity of B. oleracea, B. rapa, and B. napus

To characterize the composition and difference in the rhizosphere microbiota of B. napus and its wild relatives, the rhizosphere soil samples of ten B. napus accessions (spring, winter, semi-winter rapeseed and two synthetic B. napus G3D001 and No.2127), two B. rapa accessions, and three B. oleracea accession were taken for a comparison analysis (Supplementary Table S1). A total of 12,324,260 high-quality sequences were obtained from 116 samples (ranging from 64,168 to 152,242; 106,243 in average). After filtering, denoising, and removal of chimeras and low-read sequences (<20 counts), 1950 bacterial OTUs with 97% sequence similarities or above were identified, which were then rarefied to 16,000 reads per sample for subsequent analysis. After rarefaction, two low-depth samples were removed. Rarefaction curves obtained based on both observed OTUs and Faith PD alpha diversity indices indicated that the majority of members in the root microbiota were captured from each accession in our data (Figure S1).
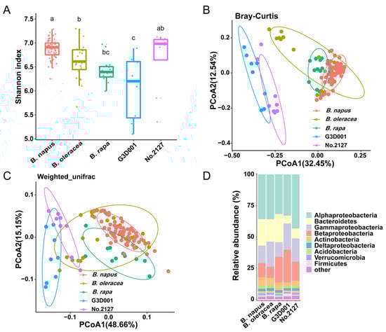
The Shannon index indicated that the microbiota diversity of B. napus was significantly higher than that of its wild relatives B. oleracea and B. rapa (Figure 1A), as indicated by the more observed OTUs or higher Pielou evenness in B. napus than those in B. oleracea and B. rapa (Figure S2). Principal coordinate analysis (PCoA) based on Bray–Curtis distance revealed that B. napus was clearly separated from B. rapa on the transverse axis, but partially overlapped with B. oleracea (Figure 1B). The B. oleracea accessions of G206 and Brassica incana were overlapped with B. napus, while Jingfeng 1 was separated from B. napus (Figure S3A). Interestingly, the synthetic B. napus G3D001 and No.2127 were distinctly separated from B. napus on the abscissa axis (Figure 1B). Permutational multivariate analysis demonstrated that the genotype explained only 9.95% of the total variance between B. napus and B. oleracea, 18.11% of that between B. rapa and B. napus, 35.72% of that between G3D001 and B. napus, and 27.97% of that between No.2127 and B. napus (Supplementary Table S2, p < 0.001, PERMANOVA by Adonis). A higher proportion of total variance could be explained by genotype for synthetic B. napus G3D001 and No. 2127. Similar results were also obtained by PCoA using weighted-UniFrac distances (Figure 1C). These results suggested that B. napus has a β-diversity close to that of B. oleracea and B. napus and synthetic B. napus have greater variation in rhizosphere microbiota structure.

3.2. Taxonomic Structure of the Rhizosphere Microbiota of B. oleracea, B. rapa, and B. napus

The most abundant phyla in the rhizosphere bacterial community of B. oleracea, B. rapa, and B. napus were Proteobacteria (Alphaproteobacteria, Betaproteobacteria, and Gammaproteobacteria), Bacteroidetes, and Actinobacteria (Figure 1D). B. rapa showed a higher relative abundance of Betaproteobacteria (Figure 1D, Figure S4, Supplementary Table S3). At the family level, Flavobacteriaceae, Hyphomicrobiaceae, Xanthomonadaceae, Caulobacteriaceae, Burkholderiaceae, Comamonadaceae, Rhizobiaceae, and Pseudomonadaceae were dominant in the rhizosphere microbiota of B. napus, B. oleracea, and B. rapa (Figure 2A,B). B. rapa had significantly higher relative abundance of Burkholderiaceae than B. napus, while B. napus was significantly enriched in Xanthomonadaceae, Comamonadaceae, Sphingomonadaceae, and Weeksellaceae (Figure 2A). B. oleracea had higher but not significantly different abundance of Pseudomonadaceae compared with B. napus, which could be ascribed to its enrichment only in the B. oleracea accession Jingfeng 1 (Figure S3B). The rhizosphere microbiota of B. napus exhibited significantly higher relative abundance of Comamonadaceae, Rhizobiaceae, and Weeksellaceae than that of B. oleracea (Figure 2B). Moreover, compared with synthetic B. napus G3D001 and No.2127, B. napus had significant enrichment of Flavobacteriaceae in the rhizosphere at the family level, with around 10% of difference in relative abundance (Figure 2C,D). These results indicated that Flavobacteriaceae was significantly depleted in G3D001 and No.2127 relative to B. napus, which is the main reason for the difference in rhizosphere microbiota between B. napus and the two synthetic B. napus lines.
To determine the differential OTUs, edgeR based on the negative binomial distribution was used to analyze the difference in 1950 OTUs in the rhizosphere microbiota of B. oleracea, B. rapa, and B. napus. Compared with those in B. napus, 346 OTUs (74.92% Pseudomonas) were enriched and 301 OTUs (28.22% Chryseobacterium and 20.74% Flavobacterium) were depleted in B. oleracea (Figure 3A, Figure S5A); and 197 OTUs (74.92% Burkholderia) were enriched and 163 OTUs (42.25% Chryseobacterium) were depleted in B. rapa (Figure 3B, Figure S5B). The differential OTUs in B. napus and synthetic B. napus were also analyzed. As a result, 402 OTUs (32.66% Burkholderia, 20.04% Pseudomonas, and 7.72% Rhodoplanes) were enriched and 267 OTUs (27.05% Flavobacterium and 12.13% unclassified Xanthomonadaceae) were depleted in G3D001 (Figure 3C, Figure S5C); while 347 OTUs (18.87% Pseudomonas, 13.52% Burkholderia, 12.15% Rhodoplanes) were enriched and 282 OTUs (24.12% Flavobacterium and 12.32% unclassified Xanthomonadaceae) were depleted in No.2127 (Figure 3D, Figure S5D). Relative to B. napus, the number of differential OTUs with higher abundance (log2 relative abundance >10) was 15 in B. oleracea, 12 in B. rapa, 84 in G3D001, and 84 in No.2127 (Figure 3). These results indicated that the rhizosphere differential OTUs among B. oleracea, B. rapa, and B. napus were mainly related to some rare species, while B. napus and synthetic B. napus were not only different in rare species but also in some OTUs with high abundance. A significant overlap of differential OTUs was found between G3D001 and No.2127, among which 222 OTUs were co-enriched and 220 OTUs were commonly depleted in the two synthetic B. napus lines (Figure S6), indicating that synthetic B. napus G3D001 and No.2127 have similar composition of rhizosphere microbiota.

3.3. Rhizosphere Core Microbiota Communities of B. napus, B. oleracea, and B. rapa

Among the 1950 OTUs, 82 OTUs were present in the rhizosphere microbiota of all 15 accessions (Figure 4), which accounted for only 4.21% of the total OTU number, but accounted for 70.79% of the total read number. At the phylum level, the core microbiota was mainly composed of 61 Proteobacteria OTUs, including 43 Alphaproteobacteria OTUs, 9 Betaproteobacteria OTUs, 7 Gammaproteobacteria OTUs, and 2 Deltaproteobacteria OTUs, accounting for 71.94% of the average relative abundance. At the genus level, it was mainly composed of unclassified Xanthomonadaceae (four OTUs, 10.94%), Burkholderia (one OTU, 7.73%), Rhodoplanes (seven OTUs, 7.56%), Pseudomonas (one OTU, 6.21%), Devosia (four OTUs, 5.36%), Asticcacaulis (one OTU, 3.83%), and unclassified Bradyrhizobiaceae (two OTUs, 2.81%). Bacteroidetes (six OTUs, 20.22%) was second only to Proteobacteria in the rhizosphere core microbiota, with Flavobacterium (four OTUs, 15.1%) being the most important contributor to the core microbiota. Other bacterial phyla in the core rhizosphere microbiota included Actinobacteria (nine OTUs, 4.46%), Acidobacteria (two OTUs, 1.24%), and Verrucomicrobia (one OTU, 1.03%) (Figure 4). The relative abundance of these core microbes was also diverse in B. napus, B. oleracea, B. rapa, and synthetic B. napus. B. napus, B. oleracea, and B. rapa had higher abundance of Flavobacterium and unclassified Bradyrhizobiaceae than G3D001 and No.2127. Burkholderia was more abundant in B. rapa and G3D001. Rhodoplanes was enriched in G3D001 and No.2127, and Pseudomonas was abundant in B. oleracea and G3D001. These results were similar to those obtained from differential OTUs (Figure 3). Furthermore, the rhizosphere core microbiota of 10 accessions of B. napus was determined. It was found that 103 OTUs were always present in all 79 samples of B. napus. These OTUs were mainly composed of Flavobacterium, unclassified Xanthomonadaceae, Burkholderia, Rhodoplanes, Pseudomonas, Devosia, and Asticcacaulis (Figure S7).

3.4. Synthetic B. napus Rhizosphere Bacterial Communities Have Higher Nitrogen Metabolism Capacity

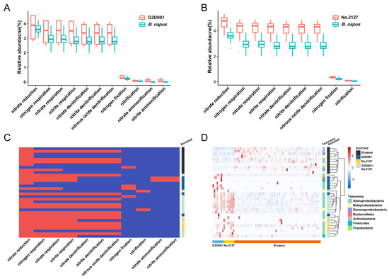
FAPROTAX was used to annotate the functions of OTUs. As a result, G3D001 and No. 2127 were more abundant in pathways related to nitrogen metabolism (Figure 5A,B, p < 0.05, Welch’s t-test), including nitrate reduction, nitrogen respiration, and nitrate denitrification and nitrification (Figure 5C). A total of 65 OTUs associated with these nitrogen metabolic pathways were also identified. By comparing these OTUs with the differential OTUs between B. napus and synthetic B. napus, ten, seven, and three OTUs were found to be enriched in B. napus, G3D001, and No. 2127, respectively. Fourteen OTUs were enriched in both G3D001 and No. 2127 (Figure 5D). OTU229 (g_Rhodoplanes), OTU1108 (g_Rhodoplanes), OTU673 (g_bradyrhizobium), OTU674 (g_Enhydrobacter), and OTU1185 (g_ Rhodoplanes) had higher relative abundance in synthetic B. napus than in B. napus (Figure S8). Rhodoplanes involved in nitrate reduction and denitrification processes [54] was significantly more abundant in synthetic B. napus than in B. napus (Figure S8), indicating that Rhodoplanes is the main factor affecting the differences in nitrogen metabolism.

3.5. Co-Occurrence Analysis of B. napus

A co-occurrence network analysis was performed on B. napus to evaluate the interaction among rhizosphere microbial taxa. B. napus rhizosphere microbial network had 66 nodes and 306 significant correlations (208 positive and 98 negative) (Figure 6A). The network could be divided into two modules, and all connections within the modules were positively correlated, while those between the two modules were negatively correlated (Figure 6A). By comparing the nodes in the network with the differential OTUs of synthetic B. napus and B. napus, it was found that Module 1 with few nodes was enriched in synthetic B. napus, while the OTUs enriched in B. napus were in Module 2. Four hub OTUs with high degree and high betweenness centrality were identified, among which OTU711 (g_Flavobacterium), OTU388 (g_Flavobacterium), and OTU656 (g_Burkholderia) were in Module 2, while only one hub OTU229 (g_Rhodoplanes) was in Module 1 (Figure 6B). These results indicated that different microbial interaction networks were formed in B. napus and synthetic B. napus. Moreover, OTU229, which was enriched in synthetic B. napus, was a hub microbe in the network, which may transmit the effect to the microbial community via microbe–microbe interactions and play an important role in synthetic B. napus lines.

4. Discussion

Rapeseed is an economically important oilseed crop in the world, which has a short history of evolution and domestication [16,17]. In this study, we characterized the diversity and structure of rhizosphere microbiota of B. napus and its wild relatives. Based on α-diversity, we found that the microbiota associated with the rhizosphere of B. napus was more diverse compared to the wild relatives (Figure 1A). This finding is consistent with previous studies, higher microbial diversity in the rhizosphere of modern crops than wild ancestors, and agricultural soil conditions, crop management methods, and host genotype may drive this change. Based on the β- diversity results, B. napus and wild relatives are different and it is driven by plant genotype; B. napus is close to two accessions of B. oleracea (Figure 1B and Figure S3A). This result is consistent with the finding that the B. napus C subgenome has evolved from the ancestor of B. oleracea [18], indicating that the B. napus C subgenome plays an important role in controlling rhizosphere microbiota diversity. B. oleracea has many subspecies—Jingfeng 1 is cabbage and the other two B. oleracea accessions are loose head—as well as having significant differences in relative abundance of Pseudomonas from B. napus (Figure S3B).
Domestication is a factor that determines changes in the composition of the plant microbiome. Although the rhizosphere microbiome of both B. napus and its wild relatives were dominated by similar bacterial phyla (Proteobacteria, Bacteroidetes, and Actinobacteria), they still have obvious differences between B. napus and its wild relatives. Compared with B. napus, B. oleracea is enriched for Pseudomonas and B. rapa is enriched for Burkholderia, respectively. The Burkholderia and Pseudomonas group comprises several etiological agents of plant diseases and plant-beneficial and symbiotic species to promote plant physiology and growth [55,56,57,58,59,60]. Some Pseudomonas and Burkholderia species are also considered as biocontrol agents for various fungi [56,58,61]. Rahman and colleagues [62] demonstrated that a Pseudomonas strain isolated from barley seeds has beneficial effects on the host, especially under harsh environmental conditions. This evidence indicates that wild relatives, often living under stressed conditions, can be supported by Pseudomonas and Burkholderia to cope with abiotic and biotic stresses.
Heteropolyploid plants constitute a new breeding population by reconstructing the genome of their homologous species, which will significantly promote the genetic diversity of the species and the evolution and recombination genome [19,63,64,65]. The breeding of B. napus using the genomics and modern breeding techniques to reconstruct the genome would facilitate genome evolution and crop improvement in a short period of time and is far more efficient than domestication that usually requires thousands of years [19]. To investigate whether there are differences between rhizosphere microbiota of domesticated and synthetic plants, we examined the rhizosphere microbiota of B. napus and synthetic B. napus G3D001 and No.2127. PCoA revealed a clear separation between B. napus and synthetic B. napus lines (Figure 1B), and differences in the composition of rhizosphere microbiota, including Flavobacterium, Chryseobacterium, Pseudomonas, Burkholderia, and Rhodoplanes (Figure S5). These differences are much greater than those in rhizosphere microbiota between B. napus, B. rapa, and B. oleracea. These results indicate that artificial genome reconstruction has a greater effect on the rhizosphere microbiota of B. napus than domestication.
More abundant Bacteroidetes OTUs of wild species have been reported in the seed microbiota of rice and rhizosphere bacterial communities of beet, Arabidopsis, barley, and lettuce [24,27]. However, B. napus showed no significant difference in the abundance of Bacteroidetes from B. oleracea and B. rapa. Interestingly, the abundance of Bacteroidetes in B. napus was significantly higher than that in synthetic B. napus lines (Figure S4). This may indicate the higher degree of domestication of synthetic B. napus than B. napus. Furthermore, we found that the rhizosphere microbiota of synthetic B. napus was mainly enriched in Pseudomonas and Burkholderia compared to B. napus and depleted Flavobacterium. This indicates that the synthetic B. napus obtained by artificial interspecific cross breeding is able to inherit the inter-root microbiota of both parents.
B. napus is a species with a low nitrogen use efficiency [66,67,68]. Some studies have shown that artificial interspecific hybridization can produce B. napus with high nitrogen use efficiencies [69]. It has also been demonstrated that the level of nitrogen use efficiency of the plant host affects the nitrogen metabolism capacity of the plant microbiota [70]. In this study, synthetic B. napus lines showed a higher nitrogen metabolism capacity of rhizosphere microbiota than B. napus (Figure 5A,B). Rhodoplanes enriched in synthetic B. napus play an important role in the nitrogen cycle. Co-occurrence network analysis suggested that the microbial network formed two modules corresponding to B. napus and synthetic B. napus, respectively, in which different central nodes were observed. These results indicate the formation of different microbial interaction patterns between B. napus and synthetic B. napus. Moreover, Rhodoplanes acts as network hub nodes in B. napus and was enriched in synthetic B. napus. Previous research has indicated that Rhodoplanes has a positive correlation with available soil N and can be involved in multiple steps in N cycling, including N fixation, nitrate reduction, and denitrification; furthermore, it may help to improve N availability by conservation tillage and subsoiling [54,71,72]. These facts may be responsible for the differences in the nitrogen metabolism of the rhizosphere microbiota between B. napus and synthetic B. napus.

5. Conclusions

In this study, we used B. napus, B. oleracea, B. rapa, and synthetic B. napus as models to study the effects of domestication and interspecific cross breeding on the rhizosphere microbiota of B. napus. We found that domestication and interspecific cross breeding significantly affected the diversity and composition of the rhizosphere microbiota of B. napus. Moreover, the rhizosphere microbiota of synthetic B. napus can inherit some beneficial microorganisms from its parents, and the abundance of nitrogen metabolism-related pathways of the rhizosphere microbiota of synthetic B. napus is higher than that of B. napus due to the presence of Rhodoplanes in the rhizosphere microbiota. This showed that interspecific hybrid breeding can modify the rhizosphere microbiota of B. napus. Our work indicated the effects of domestication on the rhizosphere microbiota of B. napus and provided insights into the effects of interspecific cross breeding on plants in terms of the microbiota.

Supplementary Materials

The following supporting information can be downloaded at: https://www.mdpi.com/article/10.3390/microorganisms11030724/s1, Figure S1: Rarefactions curves for observed OTUs and phylogenetic diversity metrics; Figure S2: Alpha diversity in B. napus, B. oleracea, B.rapa, and synthetic B. napus G3D001 and No.2127 rhizosphere microbiota; Figure S3: Differences between one accession of B. oleracea Jingfeng 1 and two other accessions of B. oleracea (G206 and B. incana); Figure S4: Composition of rhizosphere microbiota in all samples; Figure S5: Abundance and taxonomy of enriched and depleted OTUs; Figure S6: Co-enrichment and depletion of OTUs in synthetic B. napus G3D001 and No.2127 relative to B. napus; Figure S7: Rhizosphere core microbiota of B. napus; Figure S8: Relative abundance of OTUs that mainly affect the differences in nitrogen metabolism; Table S1: Summary of all the samples in this study; Table S2: Variance explained by plant genotypes; Table S3: Phylum level difference statistics.

Author Contributions

Z.Z., X.L. and L.C. performed the laboratory experiments; Z.Z. analyzed the data, and created the graphs; J.W., X.G., J.C., J.X., Y.L., Y.F., D.J. and T.C. designed and set up the experiments; Z.Z. and T.C. wrote the paper. All authors have read and agreed to the published version of the manuscript.

Funding

This work was supported by the National key research and development program (2022YFA1304400), the National Natural Science Foundation of China (32172371), and the earmarked fund of China Agriculture Research System (CARS-13).

Data Availability Statement

All sequencing data used in this study are available in the NCBI under the accession number PRJNA934188.

Acknowledgments

We thank Xianhong Ge and Jing Wang from Huazhong Agricultural University for sharing all plant seeds.

Conflicts of Interest

We declare that we have no competing interest.

References

  1. Bulgarelli, D.; Schlaeppi, K.; Spaepen, S.; van Themaat, E.V.L.; Schulze-Lefert, P. Structure and Functions of the Bacterial Microbiota of Plants. Annu. Rev. Plant Biol. 2013, 64, 807–838. [Google Scholar] [CrossRef]
  2. Trivedi, P.; Leach, J.E.; Tringe, S.G.; Sa, T.M.; Singh, B.K. Plant-microbiome interactions: From community assembly to plant health. Nat. Rev. Microbiol. 2020, 18, 607–621. [Google Scholar] [CrossRef] [PubMed]
  3. Castrillo, G.; Teixeira, P.J.P.L.; Paredes, S.H.; Law, T.F.; de Lorenzo, L.; Feltcher, M.E.; Finkel, O.M.; Breakfield, N.W.; Mieczkowski, P.; Jones, C.D.; et al. Root microbiota drive direct integration of phosphate stress and immunity. Nature 2017, 543, 513–518. [Google Scholar] [CrossRef] [PubMed]
  4. Bai, Y.; Muller, D.B.; Srinivas, G.; Garrido-Oter, R.; Potthoff, E.; Rott, M.; Dombrowski, N.; Munch, P.C.; Spaepen, S.; Remus-Emsermann, M.; et al. Functional overlap of the Arabidopsis leaf and root microbiota. Nature 2015, 528, 364–369. [Google Scholar] [CrossRef] [PubMed]
  5. Bulgarelli, D.; Rott, M.; Schlaeppi, K.; van Themaat, E.V.L.; Ahmadinejad, N.; Assenza, F.; Rauf, P.; Huettel, B.; Reinhardt, R.; Schmelzer, E.; et al. Revealing structure and assembly cues for Arabidopsis root-inhabiting bacterial microbiota. Nature 2012, 488, 91–95. [Google Scholar] [CrossRef]
  6. Bodenhausen, N.; Horton, M.W.; Bergelson, J. Bacterial Communities Associated with the Leaves and the Roots of Arabidopsis thaliana. PLoS ONE 2013, 8, e56329. [Google Scholar] [CrossRef]
  7. Horton, M.W.; Bodenhausen, N.; Beilsmith, K.; Meng, D.Z.; Muegge, B.D.; Subramanian, S.; Vetter, M.M.; Vilhjalmsson, B.J.; Nordborg, M.; Gordon, J.I.; et al. Genome-wide association study of Arabidopsis thaliana leaf microbial community. Nat. Commun. 2014, 5, 5320. [Google Scholar] [CrossRef]
  8. Schlaeppi, K.; Dombrowski, N.; Oter, R.G.; van Themaat, E.V.L.; Schulze-Lefert, P. Quantitative divergence of the bacterial root microbiota in Arabidopsis thaliana relatives. Proc. Natl. Acad. Sci. USA 2014, 111, 585–592. [Google Scholar] [CrossRef]
  9. Bulgarelli, D.; Garrido-Oter, R.; Munch, P.C.; Weiman, A.; Droge, J.; Pan, Y.; McHardy, A.C.; Schulze-Lefert, P. Structure and Function of the Bacterial Root Microbiota in Wild and Domesticated Barley. Cell Host Microbe 2015, 17, 392–403. [Google Scholar] [CrossRef]
  10. Peiffer, J.A.; Spor, A.; Koren, O.; Jin, Z.; Tringe, S.G.; Dangl, J.L.; Buckler, E.S.; Ley, R.E. Diversity and heritability of the maize rhizosphere microbiome under field conditions. Proc. Natl. Acad. Sci. USA 2013, 110, 6548–6553. [Google Scholar] [CrossRef]
  11. Walters, W.A.; Jin, Z.; Youngblut, N.; Wallace, J.G.; Sutter, J.; Zhang, W.; Gonzalez-Pena, A.; Peiffer, J.; Koren, O.; Shi, Q.J.; et al. Large-scale replicated field study of maize rhizosphere identifies heritable microbes. Proc. Natl. Acad. Sci. USA 2018, 115, 7368–7373. [Google Scholar] [CrossRef] [PubMed]
  12. Edwards, J.; Johnson, C.; Santos-Medellin, C.; Lurie, E.; Podishetty, N.K.; Bhatnagar, S.; Eisen, J.A.; Sundaresan, V. Structure, variation, and assembly of the root-associated microbiomes of rice. Proc. Natl. Acad. Sci. USA 2015, 112, E911–E920. [Google Scholar] [CrossRef] [PubMed]
  13. Knief, C.; Delmotte, N.; Chaffron, S.; Stark, M.; Innerebner, G.; Wassmann, R.; von Mering, C.; Vorholt, J.A. Metaproteogenomic analysis of microbial communities in the phyllosphere and rhizosphere of rice. ISME J. 2012, 6, 1378–1390. [Google Scholar] [CrossRef]
  14. Mendes, L.W.; Kuramae, E.E.; Navarrete, A.A.; van Veen, J.A.; Tsai, S.M. Taxonomical and functional microbial community selection in soybean rhizosphere. ISME J. 2014, 8, 1577–1587. [Google Scholar] [CrossRef]
  15. Gholizadeh, S.; Mohammadi, S.A.; Salekdeh, G.H. Changes in root microbiome during wheat evolution. BMC Microbiol. 2022, 22, 64. [Google Scholar] [CrossRef] [PubMed]
  16. Muller, D.B.; Vogel, C.; Bai, Y.; Vorholt, J.A. The Plant Microbiota: Systems-Level Insights and Perspectives. Annu. Rev. Genet. 2016, 50, 211–234. [Google Scholar] [CrossRef]
  17. Chalhoub, B. Early allopolyploid evolution in the post-Neolithic Brassica napus oilseed genome (vol 348, 1260782, 2014). Science 2014, 345, 1255. [Google Scholar] [CrossRef]
  18. Lu, K.; Wei, L.J.; Li, X.L.; Wang, Y.T.; Wu, J.; Liu, M.; Zhang, C.; Chen, Z.Y.; Xiao, Z.C.; Jian, H.J.; et al. Whole-genome resequencing reveals Brassica napus origin and genetic loci involved in its improvement. Nat. Commun. 2019, 10, 1154. [Google Scholar] [CrossRef]
  19. Hu, D.D.; Zhang, W.S.; Zhang, Y.K.; Chang, S.H.; Chen, L.L.; Chen, Y.Y.; Shi, Y.D.; Shen, J.X.; Meng, J.L.; Zou, J. Reconstituting the genome of a young allopolyploid crop, Brassica napus, with its related species. Plant Biotechnol. J. 2019, 17, 1106–1118. [Google Scholar] [CrossRef]
  20. Bus, A.; Korber, N.; Snowdon, R.J.; Stich, B. Patterns of molecular variation in a species-wide germplasm set of Brassica napus. Theor. Appl. Genet. 2011, 123, 1413–1423. [Google Scholar] [CrossRef]
  21. Wang, N.; Li, F.; Chen, B.Y.; Xu, K.; Yan, G.X.; Qiao, J.W.; Li, J.; Gao, G.Z.; Bancroft, I.; Meng, J.L.; et al. Genome-wide investigation of genetic changes during modern breeding of Brassica napus. Theor. Appl. Genet. 2014, 127, 1817–1829. [Google Scholar] [CrossRef] [PubMed]
  22. Qian, L.W.; Qian, W.; Snowdon, R.J. Sub-genomic selection patterns as a signature of breeding in the allopolyploid Brassica napus genome. BMC Genom. 2014, 15, 1170. [Google Scholar] [CrossRef] [PubMed]
  23. Perez-Jaramillo, J.E.; de Hollander, M.; Ramirez, C.A.; Mendes, R.; Raaijmakers, J.M.; Carrion, V.J. Deciphering rhizosphere microbiome assembly of wild and modern common bean (Phaseolus vulgaris) in native and agricultural soils from Colombia. Microbiome 2019, 7, 114. [Google Scholar] [CrossRef] [PubMed]
  24. Kim, H.; Lee, K.K.; Jeon, J.; Harris, W.A.; Lee, Y.H. Domestication of Oryza species eco-evolutionarily shapes bacterial and fungal communities in rice seed. Microbiome 2020, 8, 20. [Google Scholar] [CrossRef]
  25. Abdullaeva, Y.; Ambika Manirajan, B.; Honermeier, B.; Schnell, S.; Cardinale, M. Domestication affects the composition, diversity, and co-occurrence of the cereal seed microbiota. J. Adv. Res. 2021, 31, 75–86. [Google Scholar] [CrossRef]
  26. Perez-Jaramillo, J.E.; Mendes, R.; Raaijmakers, J.M. Impact of plant domestication on rhizosphere microbiome assembly and functions. Plant Mol. Biol. 2016, 90, 635–644. [Google Scholar] [CrossRef]
  27. Perez-Jaramillo, J.E.; Carrion, V.J.; de Hollander, M.; Raaijmakers, J.M. The wild side of plant microbiomes. Microbiome 2018, 6, 143. [Google Scholar] [CrossRef]
  28. Perez-Jaramillo, J.E.; Carrion, V.J.; Bosse, M.; Ferrao, L.F.V.; de Hollander, M.; Garcia, A.A.F.; Ramirez, C.A.; Mendes, R.; Raaijmakers, J.M. Linking rhizosphere microbiome composition of wild and domesticated Phaseolus vulgaris to genotypic and root phenotypic traits. ISME J. 2017, 11, 2244–2257. [Google Scholar] [CrossRef]
  29. Song, J.M.; Guan, Z.L.; Hu, J.L.; Guo, C.C.; Yang, Z.Q.; Wang, S.; Liu, D.X.; Wang, B.; Lu, S.P.; Zhou, R.; et al. Eight high-quality genomes reveal pan-genome architecture and ecotype differentiation of Brassica napus. Nat. Plants 2020, 6, 34–45. [Google Scholar] [CrossRef]
  30. Wu, D.Z.; Liang, Z.; Yan, T.; Xu, Y.; Xuan, L.J.; Tang, J.; Zhou, G.; Lohwasser, U.; Hua, S.J.; Wang, H.Y.; et al. Whole-Genome Resequencing of a Worldwide Collection of Rapeseed Accessions Reveals the Genetic Basis of Ecotype Divergence. Mol. Plant 2019, 12, 30–43. [Google Scholar] [CrossRef]
  31. Dhaliwal, I.; Mason, A.S.; Banga, S.; Bharti, S.; Kaur, B.; Gurung, A.M.; Salisbury, P.A.; Batley, J.; Banga, S.S. Cytogenetic and Molecular Characterization of B-Genome Introgression Lines of Brassica napus L. G3-Genes Genom. Genet. 2017, 7, 77–86. [Google Scholar] [CrossRef]
  32. Sun, F.M.; Fan, G.Y.; Hu, Q.; Zhou, Y.M.; Guan, M.; Tong, C.B.; Li, J.N.; Du, D.Z.; Qi, C.K.; Jiang, L.C.; et al. The high-quality genome of Brassica napus cultivar ‘ZS11’ reveals the introgression history in semi-winter morphotype. Plant J. 2017, 92, 452–468. [Google Scholar] [CrossRef]
  33. Chen, B.Y.; Heneen, W.K.; Jonsson, R. Resynthesis of Brassica napus L. through Interspecific Hybridization between Brassica alboglabra Bailey and B. campestris L. with Special Emphasis on Seed Color. Plant Breed. 1988, 101, 52–59. [Google Scholar] [CrossRef]
  34. Kwak, M.J.; Kong, H.G.; Choi, K.; Kwon, S.K.; Song, J.Y.; Lee, J.; Lee, P.A.; Choi, S.Y.; Seo, M.; Lee, H.J.; et al. Rhizosphere microbiome structure alters to enable wilt resistance in tomato (vol 36, pg 1100, 2018). Nat. Biotechnol. 2018, 36, 1117. [Google Scholar] [CrossRef] [PubMed]
  35. Xu, J.; Zhang, Y.; Zhang, P.F.; Trivedi, P.; Riera, N.; Wang, Y.Y.; Liu, X.; Fan, G.Y.; Tang, J.L.; Coletta, H.D.; et al. The structure and function of the global citrus rhizosphere microbiome. Nat. Commun. 2018, 9, 4894. [Google Scholar] [CrossRef] [PubMed]
  36. Andrews, S. FastQC: A Quality Control Tool for High Throughput Sequence Data. 2010. Available online: https://www.bioinformatics.babraham.ac.uk/projects/fastqc (accessed on 18 February 2023).
  37. Rognes, T.; Flouri, T.; Nichols, B.; Quince, C.; Mahe, F. VSEARCH: A versatile open source tool for metagenomics. Peerj 2016, 4, e2584. [Google Scholar] [CrossRef] [PubMed]
  38. Kechin, A.; Boyarskikh, U.; Kel, A.; Filipenko, M. cutPrimers: A New Tool for Accurate Cutting of Primers from Reads of Targeted Next Generation Sequencing. J. Comput. Biol. 2017, 24, 1138–1143. [Google Scholar] [CrossRef]
  39. Bolyen, E.; Rideout, J.R.; Dillon, M.R.; Bokulich, N.A.; Abnet, C.C.; Al-Ghalith, G.A.; Alexander, H.; Alm, E.J.; Arumugam, M.; Asnicar, F.; et al. Reproducible, interactive, scalable and extensible microbiome data science using QIIME 2 (vol 37, pg 852, 2019). Nat. Biotechnol. 2019, 37, 1091. [Google Scholar] [CrossRef]
  40. Bokulich, N.A.; Kaehler, B.D.; Rideout, J.R.; Dillon, M.; Bolyen, E.; Knight, R.; Huttley, G.A.; Caporaso, J.G. Optimizing taxonomic classification of marker-gene amplicon sequences with QIIME 2’s q2-feature-classifier plugin. Microbiome 2018, 6, 90. [Google Scholar] [CrossRef]
  41. McDonald, D.; Price, M.N.; Goodrich, J.; Nawrocki, E.P.; DeSantis, T.Z.; Probst, A.; Andersen, G.L.; Knight, R.; Hugenholtz, P. An improved Greengenes taxonomy with explicit ranks for ecological and evolutionary analyses of bacteria and archaea. ISME J. 2012, 6, 610–618. [Google Scholar] [CrossRef]
  42. Faith, D.P. Conservation Evaluation and Phylogenetic Diversity. Biol. Conserv. 1992, 61, 1–10. [Google Scholar] [CrossRef]
  43. Lozupone, C.A.; Hamady, M.; Kelley, S.T.; Knight, R. Quantitative and qualitative beta diversity measures lead to different insights into factors that structure microbial communities. Appl. Environ. Microb. 2007, 73, 1576–1585. [Google Scholar] [CrossRef] [PubMed]
  44. R Core Team. R: A Language and Environment for Statistical Computing. 2019. Available online: https://www.R-project.org/ (accessed on 18 February 2023).
  45. Robinson, M.D.; McCarthy, D.J.; Smyth, G.K. edgeR: A Bioconductor package for differential expression analysis of digital gene expression data. Bioinformatics 2010, 26, 139–140. [Google Scholar] [CrossRef] [PubMed]
  46. Ginestet, C. ggplot2: Elegant Graphics for Data Analysis. J. R. Stat. Soc. Stat. 2011, 174, 245. [Google Scholar] [CrossRef]
  47. Dixon, P. VEGAN, a package of R functions for community ecology. J. Veg. Sci. 2003, 14, 927–930. [Google Scholar] [CrossRef]
  48. Louca, S.; Parfrey, L.W.; Doebeli, M. Decoupling function and taxonomy in the global ocean microbiome. Science 2016, 353, 1272–1277. [Google Scholar] [CrossRef]
  49. Berry, D.; Widder, S. Deciphering microbial interactions and detecting keystone species with co-occurrence networks. Front. Microbiol. 2014, 5, 219. [Google Scholar] [CrossRef]
  50. Friedman, J.; Alm, E.J. Inferring Correlation Networks from Genomic Survey Data. PLoS Comput. Biol. 2012, 8, e1002687. [Google Scholar] [CrossRef]
  51. Kurtz, Z.D.; Muller, C.L.; Miraldi, E.R.; Littman, D.R.; Blaser, M.J.; Bonneau, R.A. Sparse and Compositionally Robust Inference of Microbial Ecological Networks. PLoS Comput. Biol. 2015, 11, e1004226. [Google Scholar] [CrossRef]
  52. Bastian, M.; Heymann, S.; Jacomy, M. Gephi: An open source software for exploring and manipulating networks. In Proceedings of the 3rd International AAAI Conference on Weblogs and Social Media 2009, San Jose, CA, USA, 17–20 May 2009; Volume 8, pp. 361–362. [Google Scholar]
  53. De Mendiburu, F. Agricolae: Statistical Procedures for Agricultural Research; R Package Version 1.3-3. 2020. Available online: https://CRAN.R-project.org/package=agricolae (accessed on 9 March 2023).
  54. Zhang, H.Y.; Shi, Y.C.; Dong, Y.X.; Lapen, D.R.; Liu, J.H.; Chen, W. Subsoiling and conversion to conservation tillage enriched nitrogen cycling bacterial communities in sandy soils under long-term maize monoculture. Soil Till Res. 2022, 215, 105197. [Google Scholar] [CrossRef]
  55. Cardinale, M.; Grube, M.; Erlacher, A.; Quehenberger, J.; Berg, G. Bacterial networks and co-occurrence relationships in the lettuce root microbiota. Environ. Microbiol. 2015, 17, 239–252. [Google Scholar] [CrossRef] [PubMed]
  56. Pal, G.; Saxena, S.; Kumar, K.; Verma, A.; Sahu, P.K.; Pandey, A.; White, J.F.; Verma, S.K. Endophytic Burkholderia: Multifunctional roles in plant growth promotion and stress tolerance. Microbiol. Res. 2022, 265, 127201. [Google Scholar] [CrossRef] [PubMed]
  57. Mannaa, M.; Park, I.; Seo, Y.S. Genomic Features and Insights into the Taxonomy, Virulence, and Benevolence of Plant-Associated Burkholderia Species. Int. J. Mol. Sci. 2019, 20, 121. [Google Scholar] [CrossRef] [PubMed]
  58. Berendsen, R.L.; Pieterse, C.M.J.; Bakker, P.A.H.M. The rhizosphere microbiome and plant health. Trends Plant Sci. 2012, 17, 478–486. [Google Scholar] [CrossRef] [PubMed]
  59. Xin, X.F.; Kvitko, B.; He, S.Y. Pseudomonas syringae: What it takes to be a pathogen. Nat. Rev. Microbiol. 2018, 16, 316–328. [Google Scholar] [CrossRef]
  60. Mercado-Blanco, J.; Alos, E.; Rey, M.D.; Prieto, P. Pseudomonas fluorescens PICF7 displays an endophytic lifestyle in cultivated cereals and enhances yield in barley. Fems. Microbiol. Ecol. 2016, 92, fiw092. [Google Scholar] [CrossRef]
  61. Pal, G.; Kumar, K.; Verma, A.; Verma, S.K. Seed inhabiting bacterial endophytes of maize promote seedling establishment and provide protection against fungal disease. Microbiol. Res. 2022, 255, 126926. [Google Scholar] [CrossRef]
  62. Rahman, M.M.; Flory, E.; Koyro, H.W.; Abideen, Z.; Schikora, A.; Suarez, C.; Schnell, S.; Cardinale, M. Consistent associations with beneficial bacteria in the seed endosphere of barley (Hordeum vulgare L.). Syst. Appl. Microbiol. 2018, 41, 386–398. [Google Scholar] [CrossRef]
  63. Fu, D.H.; Qian, W.; Zou, J.; Meng, J.L. Genetic dissection of intersubgenomic heterosis in Brassica napus carrying genomic components of B. rapa. Euphytica 2012, 184, 151–164. [Google Scholar] [CrossRef]
  64. Girke, A.; Schierholt, A.; Becker, H.C. Extending the rapeseed gene pool with resynthesized Brassica napus II: Heterosis. Theor. Appl. Genet. 2012, 124, 1017–1026. [Google Scholar] [CrossRef]
  65. Hurgobin, B.; Golicz, A.A.; Bayer, P.E.; Chan, C.K.K.; Tirnaz, S.; Dolatabadian, A.; Schiessl, S.V.; Samans, B.; Montenegro, J.D.; Parkin, I.A.P.; et al. Homoeologous exchange is a major cause of gene presence/absence variation in the amphidiploid Brassica napus. Plant Biotechnol. J. 2018, 16, 1265–1274. [Google Scholar] [CrossRef] [PubMed]
  66. Malagoli, P.; Laine, P.; Rossato, L.; Ourry, A. Dynamics of nitrogen uptake and mobilization in field-grown winter oilseed rape (Brassica napus) from stem extension to harvest. II. An N-15-labelling-based simulation model of N partitioning between vegetative and reproductive tissues. Ann. Bot. 2005, 95, 1187–1198. [Google Scholar] [CrossRef] [PubMed]
  67. Sylvester-Bradley, R.; Kindred, D.R. Analysing nitrogen responses of cereals to prioritize routes to the improvement of nitrogen use efficiency. J. Exp Bot 2009, 60, 1939–1951. [Google Scholar] [CrossRef]
  68. Rathke, G.W.; Behrens, T.; Diepenbrock, W. Integrated nitrogen management strategies to improve seed yield, oil content and nitrogen efficiency of winter oilseed rape (Brassica napus L.): A review. Agric. Ecosyst. Environ. 2006, 117, 80–108. [Google Scholar] [CrossRef]
  69. Wang, G.L.; Ding, G.D.; Li, L.; Cai, H.M.; Ye, X.S.; Zou, J.; Xu, F.S. Identification and characterization of improved nitrogen efficiency in interspecific hybridized new-type Brassica napus. Ann. Bot. 2014, 114, 549–559. [Google Scholar] [CrossRef] [PubMed]
  70. Zhang, J.Y.; Liu, Y.X.; Zhang, N.; Hu, B.; Jin, T.; Xu, H.R.; Qin, Y.; Yan, P.X.; Zhang, X.N.; Guo, X.X.; et al. NRT1.1B is associated with root microbiota composition and nitrogen use in field-grown rice. Nat. Biotechnol. 2019, 37, 676–684. [Google Scholar] [CrossRef]
  71. Malique, F.; Ke, P.; Boettcher, J.; Dannenmann, M.; Butterbach-Bahl, K. Plant and soil effects on denitrification potential in agricultural soils. Plant Soil 2019, 439, 459–474. [Google Scholar] [CrossRef]
  72. Sun, H.S.; Liu, F.; Xu, S.J.; Wu, S.H.; Zhuang, G.Q.; Deng, Y.; Wu, J.S.; Zhuang, X.L. Myriophyllum aquaticum Constructed Wetland Effectively Removes Nitrogen in Swine Wastewater. Front. Microbiol. 2017, 8, 1932. [Google Scholar] [CrossRef]
Figure 1. Rhizosphere microbiota of B. napus, B. oleracea, B. rapa, and synthetic B. napus G3D001 and No.2127. Shannon index (A), unconstrained PCoA based on Bray–Curtis distance. Shannon index indicated by different letters (a, b and c) are significantly different (ab is not significantly different from a or b, bc is not significantly different from b or c). (B), unconstrained PCoA based on weight-UniFrac distance (C), phylum level distribution (D) of the rhizosphere microbiota of B. napus, B. oleracea, B. rapa, and synthetic B. napus lines. The numbers of replicated samples in this figure are as follows: B. napus (n = 63), B. oleracea (n = 23), B. rapa (n = 12), G3D001 (n = 8), No.2127 (n = 8). Genotype explained 37.82% of the total variance in these plants (p <  0.001, PERMANOVA by Adonis), and ellipses cover 80% of the data for each plant in (B,C). Proteobacteria is shown in (D) at the class level.
Figure 1. Rhizosphere microbiota of B. napus, B. oleracea, B. rapa, and synthetic B. napus G3D001 and No.2127. Shannon index (A), unconstrained PCoA based on Bray–Curtis distance. Shannon index indicated by different letters (a, b and c) are significantly different (ab is not significantly different from a or b, bc is not significantly different from b or c). (B), unconstrained PCoA based on weight-UniFrac distance (C), phylum level distribution (D) of the rhizosphere microbiota of B. napus, B. oleracea, B. rapa, and synthetic B. napus lines. The numbers of replicated samples in this figure are as follows: B. napus (n = 63), B. oleracea (n = 23), B. rapa (n = 12), G3D001 (n = 8), No.2127 (n = 8). Genotype explained 37.82% of the total variance in these plants (p <  0.001, PERMANOVA by Adonis), and ellipses cover 80% of the data for each plant in (B,C). Proteobacteria is shown in (D) at the class level.
Microorganisms 11 00724 g001
Figure 2. Differential abundance at the family level in B. napus, B. oleracea, B. rapa, and synthetic B. napus G3D001 and No.2127. Welch’s t-test and Bonferroni correction were performed between the rhizosphere microbiota of B. napus and B. rapa (A), B. napus and B. oleracea (B), B. napus and G3D001 (C), B. napus and No.2127 (D) at the family level, respectively. Each vertical bar represents the standard error. The white color circle represents not significant, yellow represents enrichment in B. napus, blue represents enrichment in B. oleracea (A), B. rapa (B), G3D001 (C), No.2127 (D), respectively.
Figure 2. Differential abundance at the family level in B. napus, B. oleracea, B. rapa, and synthetic B. napus G3D001 and No.2127. Welch’s t-test and Bonferroni correction were performed between the rhizosphere microbiota of B. napus and B. rapa (A), B. napus and B. oleracea (B), B. napus and G3D001 (C), B. napus and No.2127 (D) at the family level, respectively. Each vertical bar represents the standard error. The white color circle represents not significant, yellow represents enrichment in B. napus, blue represents enrichment in B. oleracea (A), B. rapa (B), G3D001 (C), No.2127 (D), respectively.
Microorganisms 11 00724 g002
Figure 3. Enriched and depleted OTUs in B. oleracea (A), B. rapa (B), and synthetic B. napus G3D001 (C) and No.2127 (D) relative to those in B. napus. Each point represents an individual OTU, and the position along the y-axis represents the change in average relative abundance. Numbers represent the number of enriched and depleted OTUs.
Figure 3. Enriched and depleted OTUs in B. oleracea (A), B. rapa (B), and synthetic B. napus G3D001 (C) and No.2127 (D) relative to those in B. napus. Each point represents an individual OTU, and the position along the y-axis represents the change in average relative abundance. Numbers represent the number of enriched and depleted OTUs.
Microorganisms 11 00724 g003
Figure 4. Rhizosphere core microbiota of B. napus and its relatives B. oleracea and B. rapa. Different portions within the inner pie chart represent the bacterial phyla that are part of the B. napus, B. oleracea, and B. rapa core microbiota. The outer donut plot represents the genera that are part of the core, and each genus is assigned to the phylum to which it belongs. Different sizes of the pie and donut portions represent the contribution of each phylum/genus to the total relative abundance. Box plots depict the relative abundance of selected genera.
Figure 4. Rhizosphere core microbiota of B. napus and its relatives B. oleracea and B. rapa. Different portions within the inner pie chart represent the bacterial phyla that are part of the B. napus, B. oleracea, and B. rapa core microbiota. The outer donut plot represents the genera that are part of the core, and each genus is assigned to the phylum to which it belongs. Different sizes of the pie and donut portions represent the contribution of each phylum/genus to the total relative abundance. Box plots depict the relative abundance of selected genera.
Microorganisms 11 00724 g004
Figure 5. Difference and taxonomy of nitrogen metabolism-related OTUs in the rhizosphere microbiota of B. napus and synthetic B. napus G3D001 and No.2127. (A,B) Differences in nitrogen metabolism function of synthetic B. napus G3D001 (A), No.2127 (B) and B. napus rhizosphere microbiota, respectively. (C) Nitrogen metabolism functions of OTUs enriched in B. napus and synthetic B. napus based on FAPROTAX. Each row represents an OTU. The presence of functions is shown in red. (D) The heat map shows the relative abundance and taxonomy of OTUs enriched in B. napus or synthetic B. napus G3D001 and No.2127. The presence of functions is shown in red, and the absence of functions is shown in blue.
Figure 5. Difference and taxonomy of nitrogen metabolism-related OTUs in the rhizosphere microbiota of B. napus and synthetic B. napus G3D001 and No.2127. (A,B) Differences in nitrogen metabolism function of synthetic B. napus G3D001 (A), No.2127 (B) and B. napus rhizosphere microbiota, respectively. (C) Nitrogen metabolism functions of OTUs enriched in B. napus and synthetic B. napus based on FAPROTAX. Each row represents an OTU. The presence of functions is shown in red. (D) The heat map shows the relative abundance and taxonomy of OTUs enriched in B. napus or synthetic B. napus G3D001 and No.2127. The presence of functions is shown in red, and the absence of functions is shown in blue.
Microorganisms 11 00724 g005
Figure 6. Microbial network of B. napus rhizosphere microbiota. (A) Co-occurrence network of B. napus is based on 79 samples of B. napus including synthetic lines. Each node corresponds to an OTU, and edges between nodes correspond to positive (pink) or negative (green) correlations inferred from OTU abundance profiles using the SparCC method (pseudo p < 0.01, correlation values < −0.7 or > 0.7). OTUs belonging to different microbial phyla have different colors. Proteobacteria is shown at the class level. The node size reflects their degree in the B. napus rhizosphere. (B) Hub OTUs of B. napus. The dotted line indicates the threshold of hub OTUs.
Figure 6. Microbial network of B. napus rhizosphere microbiota. (A) Co-occurrence network of B. napus is based on 79 samples of B. napus including synthetic lines. Each node corresponds to an OTU, and edges between nodes correspond to positive (pink) or negative (green) correlations inferred from OTU abundance profiles using the SparCC method (pseudo p < 0.01, correlation values < −0.7 or > 0.7). OTUs belonging to different microbial phyla have different colors. Proteobacteria is shown at the class level. The node size reflects their degree in the B. napus rhizosphere. (B) Hub OTUs of B. napus. The dotted line indicates the threshold of hub OTUs.
Microorganisms 11 00724 g006
Disclaimer/Publisher’s Note: The statements, opinions and data contained in all publications are solely those of the individual author(s) and contributor(s) and not of MDPI and/or the editor(s). MDPI and/or the editor(s) disclaim responsibility for any injury to people or property resulting from any ideas, methods, instructions or products referred to in the content.

Share and Cite

MDPI and ACS Style

Zhang, Z.; Chang, L.; Liu, X.; Wang, J.; Ge, X.; Cheng, J.; Xie, J.; Lin, Y.; Fu, Y.; Jiang, D.; et al. Rapeseed Domestication Affects the Diversity of Rhizosphere Microbiota. Microorganisms 2023, 11, 724. https://doi.org/10.3390/microorganisms11030724

AMA Style

Zhang Z, Chang L, Liu X, Wang J, Ge X, Cheng J, Xie J, Lin Y, Fu Y, Jiang D, et al. Rapeseed Domestication Affects the Diversity of Rhizosphere Microbiota. Microorganisms. 2023; 11(3):724. https://doi.org/10.3390/microorganisms11030724

Chicago/Turabian Style

Zhang, Zhen, Lu Chang, Xiuxiu Liu, Jing Wang, Xianhong Ge, Jiasen Cheng, Jiatao Xie, Yang Lin, Yanping Fu, Daohong Jiang, and et al. 2023. "Rapeseed Domestication Affects the Diversity of Rhizosphere Microbiota" Microorganisms 11, no. 3: 724. https://doi.org/10.3390/microorganisms11030724

APA Style

Zhang, Z., Chang, L., Liu, X., Wang, J., Ge, X., Cheng, J., Xie, J., Lin, Y., Fu, Y., Jiang, D., & Chen, T. (2023). Rapeseed Domestication Affects the Diversity of Rhizosphere Microbiota. Microorganisms, 11(3), 724. https://doi.org/10.3390/microorganisms11030724

Note that from the first issue of 2016, this journal uses article numbers instead of page numbers. See further details here.

Article Metrics

Back to TopTop