Virome Analysis and Association of Positive Coxsackievirus B Serology during Pregnancy with Congenital Heart Disease
Abstract
1. Introduction
2. Materials and Methods
2.1. Subject Recruitment and Sample Collection
2.2. Diagnosis of Congenital Heart Disease
2.3. CVB Serology
2.4. Nucleic Acid Isolation
2.5. Buffy Coat Co-Culture Experiments and Specific Viral Detection by PCR
2.6. Viral Sequence Detection by ViroCap and Sequence Data Analysis
2.7. Data Analysis
3. Results
3.1. Cohort Description
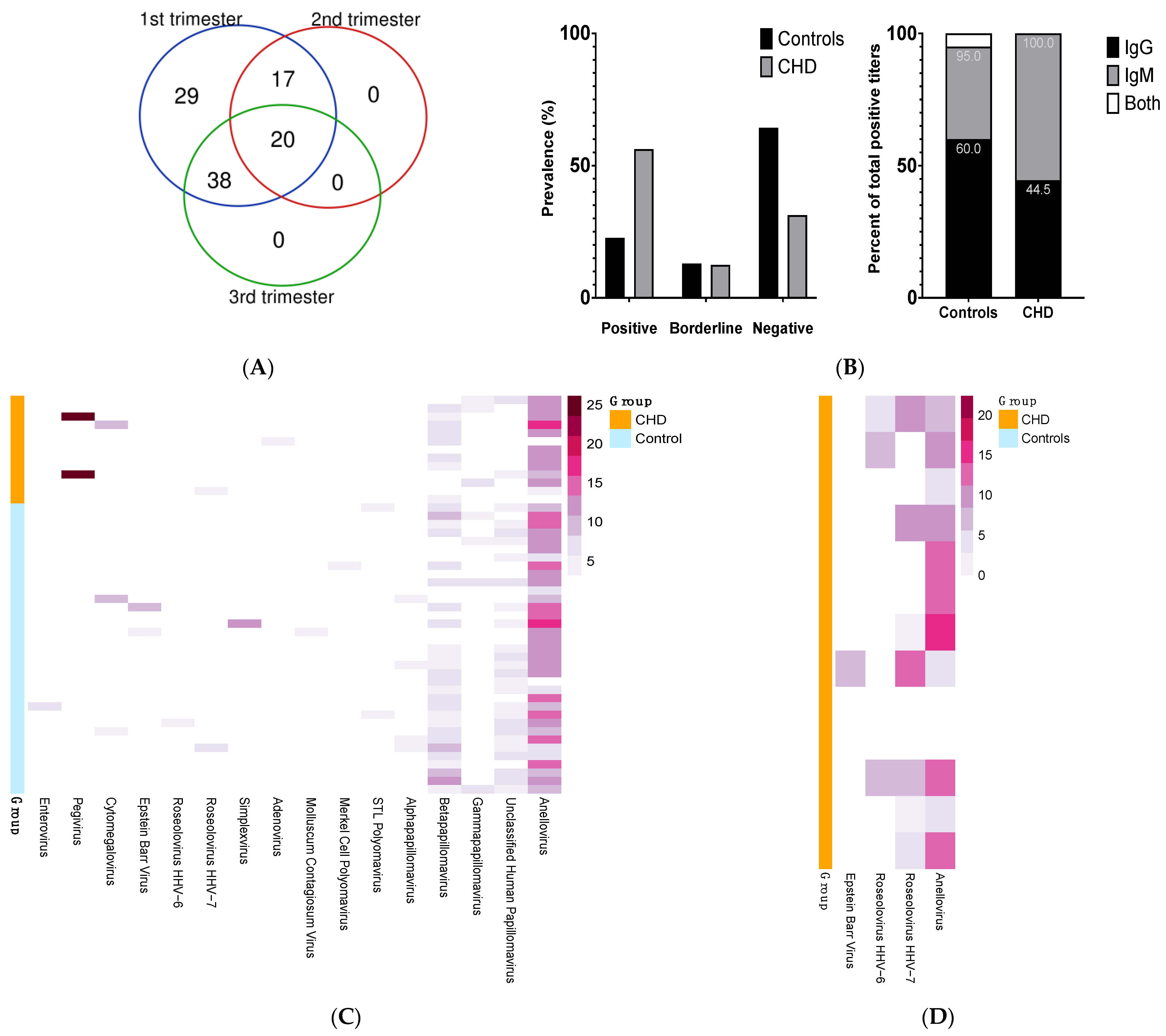
3.2. CVB Serology Indicated Increase Exposure/Prevalence of Anti-CVB Antibodies in the CHD Group
3.3. Detection of Viral Nucleic Acid in Plasma during Pregnancy
3.4. Detection of Viruses in Buffy Coat and Co-Culture System
4. Discussion
Supplementary Materials
Author Contributions
Funding
Institutional Review Board Statement
Data Availability Statement
Acknowledgments
Conflicts of Interest
References
- van der Linde, D.; Konings, E.E.; Slager, M.A.; Witsenburg, M.; Helbing, W.A.; Takkenberg, J.J.; Roos-Hesselink, J.W. Birth prevalence of congenital heart disease worldwide: A systematic review and meta-analysis. J. Am. Coll. Cardiol. 2011, 58, 2241–2247. [Google Scholar] [CrossRef] [PubMed]
- Brown, G.C.; Karunas, R.S. Relationship of congenital anomalies and maternal infection with selected enteroviruses. Am. J. Epidemiol. 1972, 95, 207–217. [Google Scholar] [CrossRef] [PubMed]
- Ye, Z.; Wang, L.; Yang, T.; Chen, L.; Wang, T.; Chen, L.; Zhao, L.; Zhang, S.; Zheng, Z.; Luo, L.; et al. Maternal Viral Infection and Risk of Fetal Congenital Heart Diseases: A Meta-Analysis of Observational Studies. J. Am. Heart Assoc. 2019, 8, e011264. [Google Scholar] [CrossRef]
- Sharma, V.; Goessling, L.S.; Brar, A.K.; Joshi, C.S.; Mysorekar, I.U.; Eghtesady, P. Coxsackievirus B3 Infection Early in Pregnancy Induces Congenital Heart Defects Through Suppression of Fetal Cardiomyocyte Proliferation. J. Am. Heart Assoc. 2021, 10, e017995. [Google Scholar] [CrossRef]
- Bendig, J.W.; Franklin, O.M.; Hebden, A.K.; Backhouse, P.J.; Clewley, J.P.; Goldman, A.P.; Piggott, N. Coxsackievirus B3 sequences in the blood of a neonate with congenital myocarditis, plus serological evidence of maternal infection. J. Med Virol. 2003, 70, 606–609. [Google Scholar] [CrossRef]
- Bergelson, J.M.; Cunningham, J.A.; Droguett, G.; Kurt-Jones, E.A.; Krithivas, A.; Hong, J.S.; Horwitz, M.S.; Crowell, R.L.; Finberg, R.W. Isolation of a common receptor for Coxsackie B viruses and adenoviruses 2 and 5. Science 1997, 275, 1320–1323. [Google Scholar] [CrossRef] [PubMed]
- Morosky, S.; Wells, A.I.; Lemon, K.; Evans, A.S.; Schamus, S.; Bakkenist, C.J.; Coyne, C.B. The neonatal Fc receptor is a pan-echovirus receptor. Proc. Natl. Acad. Sci. USA 2019, 116, 3758–3763. [Google Scholar] [CrossRef]
- Asher, D.R.; Cerny, A.M.; Weiler, S.R.; Horner, J.W.; Keeler, M.L.; Neptune, M.A.; Jones, S.N.; Bronson, R.T.; Depinho, R.A.; Finberg, R.W. Coxsackievirus and adenovirus receptor is essential for cardiomyocyte development. Genesis 2005, 42, 77–85. [Google Scholar] [CrossRef]
- Sharma, V.; Goessling, L.S.; Mullen, C.; Muller, A.; Dailey, B.; Miller, A.; Carvaja, H.; Brar, A.K.; Eghtesady, P. Coxsackieviral infection during the first trimester of pregnancy leads to ventricular septal defect. Circulation 2017, 136, A20801. [Google Scholar]
- Sharma, V. In-utero coxsackievirus type B infection is associated with congenital pulmonary atresia. Circulation 2020, 142, A16811. [Google Scholar] [CrossRef]
- Carvajal, H.G.; Sharma, V.; Goessling, L.S.; Merritt, T.C.; Brar, A.K.; Eghtesady, P. Possible Association of Pulmonary Atresia with In-Utero Coxsackievirus B Exposure. Pediatr. Cardiol. 2022, 43, 960–968. [Google Scholar] [CrossRef]
- Wang, T.; Li, Q.; Chen, L.; Ni, B.; Sheng, X.; Huang, P.; Zhang, S.; Qin, J. Maternal Viral Infection in Early Pregnancy and Risk of Congenital Heart Disease in Offspring: A Prospective Cohort Study in Central China. Clin. Epidemiol. 2022, 14, 71–82. [Google Scholar] [CrossRef] [PubMed]
- Rodrigo, C.; Luciani, F. Dynamic interactions between RNA viruses and human hosts unravelled by a decade of next generation sequencing. Biochim. Biophys. Acta Gen. Subj. 2019, 1863, 511–519. [Google Scholar] [CrossRef]
- Parker, J.; Chen, J. Application of next generation sequencing for the detection of human viral pathogens in clinical specimens. J. Clin. Virol. 2017, 86, 20–26. [Google Scholar] [CrossRef]
- Wylie, T.N.; Wylie, K.M.; Herter, B.N.; Storch, G.A. Enhanced virome sequencing using targeted sequence capture. Genome Res. 2015, 25, 1910–1920. [Google Scholar] [CrossRef] [PubMed]
- Moustafa, A.; Xie, C.; Kirkness, E.; Biggs, W.; Wong, E.; Turpaz, Y.; Bloom, K.; Delwart, E.; Nelson, K.E.; Venter, J.C.; et al. The blood DNA virome in 8,000 humans. PLoS Pathog. 2017, 13, e1006292. [Google Scholar] [CrossRef] [PubMed]
- Wylie, K.M.; Wylie, T.N.; Buller, R.; Herter, B.; Cannella, M.T.; Storch, G.A. Detection of Viruses in Clinical Samples by Use of Metagenomic Sequencing and Targeted Sequence Capture. J. Clin. Microbiol. 2018, 56, e01123-18. [Google Scholar] [CrossRef] [PubMed]
- Wylie, T.N.; Wylie, K.M. ViroMatch: A Computational Pipeline for the Detection of Viral Sequences from Complex Metagenomic Data. Microbiol. Resour. Announc. 2021, 10, e01468-20. [Google Scholar] [CrossRef]
- Santillan, M.K.; Leslie, K.K.; Hamilton, W.S.; Boese, B.J.; Ahuja, M.; Hunter, S.K.; Santillan, D.A. Collection of a lifetime: A practical approach to developing a longitudinal collection of women’s healthcare biological samples. Eur. J. Obstet. Gynecol. Reprod. Biol. 2014, 179, 94–99. [Google Scholar] [CrossRef]
- Kim, K.-S.; Tracy, S.; Tapprich, W.; Bailey, J.; Lee, C.-K.; Kim, K.; Barry, W.H.; Chapman, N.M. 5’-Terminal deletions occur in coxsackievirus B3 during replication in murine hearts and cardiac myocyte cultures and correlate with encapsidation of negative-strand viral RNA. J. Virol. 2005, 79, 7024–7041. [Google Scholar] [CrossRef]
- Flynn, C.T.; Kimura, T.; Frimpong-Boateng, K.; Harkins, S.; Whitton, J.L. Immunological and pathological consequences of coxsackievirus RNA persistence in the heart. Virology 2017, 512, 104–112. [Google Scholar] [CrossRef] [PubMed]
- Bird, S.W.; Maynard, N.D.; Covert, M.W.; Kirkegaard, K. Nonlytic viral spread enhanced by autophagy components. Proc. Natl. Acad. Sci. USA. 2014, 111, 13081–13086. [Google Scholar] [CrossRef] [PubMed]
- Genoni, A.; Canducci, F.; Rossi, A.; Broccolo, F.; Chumakov, K.; Bono, G.; Salerno-Uriarte, J.; Salvatoni, A.; Pugliese, A.; Toniolo, A. Revealing enterovirus infection in chronic human disorders: An integrated diagnostic approach. Sci. Rep. 2017, 7, 5013. [Google Scholar] [CrossRef]
- Okamoto, H.; Kato, N.; Iizuka, H.; Tsuda, F.; Miyakawa, Y.; Mayumi, M. Distinct genotypes of a nonenveloped DNA virus associated with posttransfusion non-A to G hepatitis (TT virus) in plasma and peripheral blood mononuclear cells. J. Med. Virol. 1999, 57, 252–258. [Google Scholar] [CrossRef]
- Maggi, F.; Fornai, C.; Zaccaro, L.; Morrica, A.; Vatteroni, M.L.; Isola, P.; Marchi, S.; Ricchiuti, A.; Pistello, M.; Bendinelli, M. TT virus (TTV) loads associated with different peripheral blood cell types and evidence for TTV replication in activated mononuclear cells. J. Med. Virol. 2001, 64, 190–194. [Google Scholar] [CrossRef] [PubMed]
- Racicot, K.; Mor, G. Risks associated with viral infections during pregnancy. J. Clin. Investig. 2017, 127, 1591–1599. [Google Scholar] [CrossRef] [PubMed]
- Bukowska-Ośko, I.; Perlejewski, K.; Nakamura, S.; Motooka, D.; Stokowy, T.; Kosińska, J.; Popiel, M.; Płoski, R.; Horban, A.; Lipowski, D.; et al. Sensitivity of Next-Generation Sequencing Metagenomic Analysis for Detection of RNA and DNA Viruses in Cerebrospinal Fluid: The Confounding Effect of Background Contamination. In Advances in Experimental Medicine and Biology; Springer: Cham, Switzerland, 2016. [Google Scholar] [CrossRef]
- Kourtis, A.P.; Read, J.S.; Jamieson, D.J. Pregnancy and infection. N. Engl. J. Med. 2014, 370, 2211–2218. [Google Scholar] [CrossRef]
- Kwon, J.Y.; Romero, R.; Mor, G. New insights into the relationship between viral infection and pregnancy complications. Am. J. Reprod. Immunol. 2014, 71, 387–390. [Google Scholar] [CrossRef]
- Mohan, D.; Wansley, D.L.; Sie, B.M.; Noon, M.S.; Baer, A.N.; Laserson, U.; Larman, H.B. PhIP-Seq characterization of serum antibodies using oligonucleotide-encoded peptidomes. Nat. Protoc. 2018, 13, 1958–1978. [Google Scholar] [CrossRef]
- Shrock, E.; Fujimura, E.; Kula, T.; Timms, R.T.; Lee, I.-H.; Leng, Y.; Robinson, M.L.; Sie, B.M.; Li, M.Z.; Chen, Y.; et al. Viral epitope profiling of COVID-19 patients reveals cross-reactivity and correlates of severity. Science 2020, 370, eabd4250. [Google Scholar] [CrossRef]
- Garand, M.; Huang, S.S.Y.; Goessling, L.S.; Santillan, D.A.; Santillan, M.K.; Brar, A.; Wylie, T.N.; Wylie, K.M.; Eghtesady, P. A Case of Persistent Human Pegivirus Infection in Two Separate Pregnancies of a Woman. Microorganisms 2022, 10, 1925. [Google Scholar] [CrossRef] [PubMed]

| Characteristics per subject | |||
| Controls | CHD | ||
| No. Subject | 73 | 16 | |
| Race | Asian: 1 | White: 16 | |
| Black or African American: 1 | |||
| Multiple Race: 5 | |||
| Other: 2 | |||
| White: 61 | |||
| Unknown: 3 | |||
| Hispanic or Latino (Y/N) | Yes: 7 | Yes: 0 | |
| No: 63 | No:16 | ||
| Unknown: 3 | |||
| Characteristics per pregnancy | |||
| Controls | CHD | ||
| No. Pregnancy | 88 | 16 | p-value |
| Maternal Age (years) * | 30 ± 0.46 | 31 ± 1.16 | 0.3813 |
| Maternal BMI * | 25.65 ± 0.56 | 28.40 ± 2.31 | 0.42 |
| Gestational Diabetes Mellitus (Y/N) * | 0/87 | 3/13 | 0.0032 |
| Maternal Hypoglycemia (Y/N) * | 12/71 | 5/11 | 0.4729 |
| Maternal Hyperglycemia (Y/N) * | 0/83 | 1/14 | 0.1537 |
| Alcohol Use (Y/N) * | 31/55 | 11/5 | 0.7833 |
| Tobacco Use (Y/Q/N) * | 1/11/75 | 1/2/13 | 0.2885 |
| Child Gestation Age (days) | 271 ± 2.06 | 261.2 ± 6.53 | 0.0948 |
| Child Birthweight (g) | 3333 ± 73 | 3189 ± 247 | 0.6995 |
| Child Gender (F/M) | 38/47 | 8/8 | 0.9073 |
| (IgG) (U/mL) | 8.90 ± 1.40 | 14.43 ± 4.40 | 0.2925 |
| (IgM) (U/mL) | 7.91 ± 2.08 | 7.21 ± 1.92 | 0.9616 |
Disclaimer/Publisher’s Note: The statements, opinions and data contained in all publications are solely those of the individual author(s) and contributor(s) and not of MDPI and/or the editor(s). MDPI and/or the editor(s) disclaim responsibility for any injury to people or property resulting from any ideas, methods, instructions or products referred to in the content. |
© 2023 by the authors. Licensee MDPI, Basel, Switzerland. This article is an open access article distributed under the terms and conditions of the Creative Commons Attribution (CC BY) license (https://creativecommons.org/licenses/by/4.0/).
Share and Cite
Garand, M.; Huang, S.S.Y.; Goessling, L.S.; Wan, F.; Santillan, D.A.; Santillan, M.K.; Brar, A.; Wylie, T.N.; Wylie, K.M.; Eghtesady, P. Virome Analysis and Association of Positive Coxsackievirus B Serology during Pregnancy with Congenital Heart Disease. Microorganisms 2023, 11, 262. https://doi.org/10.3390/microorganisms11020262
Garand M, Huang SSY, Goessling LS, Wan F, Santillan DA, Santillan MK, Brar A, Wylie TN, Wylie KM, Eghtesady P. Virome Analysis and Association of Positive Coxsackievirus B Serology during Pregnancy with Congenital Heart Disease. Microorganisms. 2023; 11(2):262. https://doi.org/10.3390/microorganisms11020262
Chicago/Turabian StyleGarand, Mathieu, Susie S. Y. Huang, Lisa S. Goessling, Fei Wan, Donna A. Santillan, Mark K. Santillan, Anoop Brar, Todd N. Wylie, Kristine M. Wylie, and Pirooz Eghtesady. 2023. "Virome Analysis and Association of Positive Coxsackievirus B Serology during Pregnancy with Congenital Heart Disease" Microorganisms 11, no. 2: 262. https://doi.org/10.3390/microorganisms11020262
APA StyleGarand, M., Huang, S. S. Y., Goessling, L. S., Wan, F., Santillan, D. A., Santillan, M. K., Brar, A., Wylie, T. N., Wylie, K. M., & Eghtesady, P. (2023). Virome Analysis and Association of Positive Coxsackievirus B Serology during Pregnancy with Congenital Heart Disease. Microorganisms, 11(2), 262. https://doi.org/10.3390/microorganisms11020262

